Fórum témák
» Több friss téma |
Szétszedtem, és már tudom, hogy mágnes van benne, (nem szénkefés).
Állítólag, mikor levettem a lapátot, elhajlítottam a tengelyt. Állítólag, a tengelyt nem lehet kivenni, hanem egybe van a mágnessel, és nem lehet kiegyenesíteni sem, így új forgórészt kéne szereznem, ami nem úgy tűnik, hogy sikerül. Vagyis valószínűleg új szivattyú vásárlására kényszerülök majd. Ha vennem kéne új szivattyút a centrifugál helyett, akkor milyennel járnék jobban teljesítményben, és tartósságban, ha csak 1 fázisom van? Jobb képességű 3 fázisossal, vagy kisebb szállítómagasságú, de 1 fázisossal? Messzire, és magasra kéne vinni a vizet, és nem vastagok a csövek sem, ezért néztem volna olyat, ami minél többet bír, de az 3 fázisos. Frekvenciaváltó, az túl drága lenne, (ráadásul ha vennék, olyan kéne, ami automatikus fordulatszám szabályzással tartja a nyomást. És az nem tudom milyen, de biztos nem olcsóbb.) Szóval olvastam, hogy a 3 fázisút is be lehet kötni vagy egy 3 fázisú motor után, vagy kondenzátorral, de valamekkora teljesítménycsökkenés árán.
Üdv! Ha csak egy fázisod van akkor egy fázisú motort kell venni. A háromfázisú motor egy fázison fele harmad teljesítmény, ha egyáltalán elindul, mert szivattyúk esetében is van valamekkora kezdeti terhelés. Hogy mi kell neked azt pontosan meg kell határozni, hány méter magasra, mekkora távolságra, mekkora csövön, ezt vagy nagyon ki kell számítani vagy eleve rátartással vásárolni. Minden szivattyúnak van szállítási görbéje, milyen magasan hány litert tud.
A hozzászólás módosítva: Aug 26, 2015
Itt azt mondták, hogy remélhetőleg 70-80%-ára esik le a teljesítmény. Amikor én számolgattam, akkor arra jutottam, hogy a legdrágább se lenne elég erős, hogy a kert végén jól follyon, ezért minél nagyobb emelőmagasságút néztem, de ami olyan erősebb, az nem is centrifugál, hanem kerti szivattyú, és nem is olyan a cső csatlakozása, és 3 fázisú. Azért gondoltam, hogy az lehet jobb lenne, mert míg ami most elromlott biztos működik már 30 éve, a maiak pedig nem hiszem. Gondoltam, ha nem megy maxon, akkor tovább húzza. Vagy köttessek be 3 fázist? Mondjuk a vezetéses víz a kerti tartályba, még ha 3 alig megnyitott csapon megy keresztül, akkor is 5bar nyomást csinál. Ha jól emlékszem, itt írtam is, de tán olyan 1,5bar-al volt fent kevesebb, mint a szivattyúnál, csak nem tudom, hol állt a vízszint, de a szivattyú fölött 5-6m-re, és 30m messze van, de még plusz 5 méter magasságot kéne a kert végéig számolnom, és van, hogy 4m-től lejjebb van a vízszint. Mondjuk egyszer csapszerelésnél találkoztam a 3bar nyomással, és azóta nem érzem magam biztonságba ilyen nyomás mellett sem, mert úgy fejbe tudna lőni a csappal, vagy akármivel, hogy ott maradok. Viszont locsolni is tudni kéne. Úgy, hogy ne kapcsolgasson mindig a szivattyú, meg lehetőleg ne is fogyasszon sokat. Kerestem infót arról, hogy hogy kell méretezni a tartályt, és mennyire kell felfújni, de azt se tudom. Persze, már idén ezek már nem annyira fontos dolgok, de mivel minden szivattyú drága, egyszer akarok jót venni.
Tisztelt Proli007
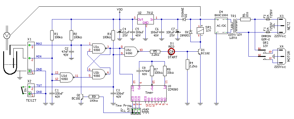
megépítettem ezt a kapcsolásod.A vízszint része tökéletesen működik (egyenlőre csak asztalon) De az időzítő nem indul. A segítséged szeretném kérni. Ameddig ejutottam: a 4060 Q4 kimenetet ellenálláson keresztül rákötöttem egy ledet azt villogtatja.Tehát szerintem az jó.Ha a Q2 tranzisztor e-c lábát rövidre zárom akkor d1 led kialszik. Vagyis a tranzisztornál van valami.A tranzisztor nics fordítva bekötve és jó is. Kipróbáltam másik tranzisztorral sőt bc 109 el is de ugyanaz a helyzet. R9 ellenállást rövidre zárva sem működik. Próbáltam 4060 Q4 kimenetet diódán keresztül uD1 4093 12-13 lálra kötve de semmi. Teljesen tanácstalan vagyok. Segítséged előre is köszönöm.
Csak egy buta kérdés: a rajzon nincs jelölve de adtál tápot a 4093-nak?
Persze amint írtam a 4093 része tökéletesen működik .A gond a 4060 -al van.
Hello! Lehet hogy működésnél nem erre gondoltál, vagy türelmetlen vagy. Ez egy "tartály töltő" kapcsolás. Vagy is a szivattyú minimum jelzés alatt elindul, és maximum jelzésnél leáll. Az időzítő azért van benne, hogy amennyiben a maximum jelzés nem érkezne be, a szivattyú ne árasszon el mindent. Tehát ha a minimum jelzés után 3,5-7-15 perccel nem érkezik meg a maximum jelzés, az időzítő leállítja a szivattyút. (Az csak akkor indul újra, ha ismét minimum jelzés lesz.) Az időzítés hosszát a JP1..3 átkötéssel lehet kiválasztani. Ha a szivattyú jár, és villog a Q4, akkor csak ki kell várni, míg a számlánc eléri a kiválasztott kimentet. A tranyó, csak ez után fog kapcsolni. (Bázisellenállásokat pedig nem zárunk rövidre.)
Helló
Köszönöm a gyors választ A működénssel erre gondoltam sőt fordítva is működik "tartály ürítő" ha a 4093 u1c lábát átkötöm 4093 u1b 4 es lábra. Már egy hete ezzel foglalkozom és nem is kérdeznék ha megtudnám oldani. A 4060 kimenetén +12v van amikor eléri az időzítést A Q4 kimeneten ez kb 2 másodpercenként jelenik meg.Ezt a Q4 kimenetet kötöttem (led nélkül R9 ellenálláson keresztül) Q2 bázisára. Vagyis ha az zárna (pedig 2 másodpercenkén megkapja a +12 v ot a 4060 tól) negatívot adna 4093 u1a 1 es lábra.De ez nem töténik meg.Ha 4093 u1a 1 es lábra én teszek negatívot egy vezetéken keresztül akkor D1 kialszik így kell működnie.(Természetesen amikor majd teljesen üzemkész lessz a kapcsolás akkor a Q14 kimenete használom ami kb 10 perc) Ha a 4060 egy ledet képes villogtatni akkor egy bc 182 öt is kéne vezérelnie. Tettem bele egy BD 241 et ha a bázisára adok +12 v ot közvetlen a tápról akkor átenged, de ha a 4060 adja a +12 v ot akkor nem. Remélem így már érthetőbb mi a problémám. Válaszod várom és előre is köszönöm.
helló
megoldottam ![]() egy másik kapcsolásból lestem el bc 547 10k bázisellenállásal működik.
Hello! Azért amit írsz, abban logikai hibát láttok.
- Te átkötötted az U1c 8-as lábát, az U1b 4-es lábára. Ettől a kapcsolás "tartály ürítővé vált". - Ez eddig rendben is lenne, csak hogy a szivattyú akkor indul el, mikor maximum jelzés van. És leáll, ha minimum jelzés jön. De ha Te a tranyó kollektorával, ("negatívot adna 4093 u1a 1 es lábra") az egyenértékű lesz a maximum jelzéssel, ami elindította a szivattyút. Vagy is miért állna le, mikor indítaná? Ha Te rövidrezárod a két pontot, akkor sem történhet más. Vagy nem az van amit írsz. - A tranyónak, eredetileg Az R2 100kohm-os ellenállást kell lehúznia. 100kohm bázisellenállással még akkor is megtenné, ha a bétája 1 lenne. Viszont ha Te nem is az U1 1-es lábát húzod le vele, hanem mondjuk az 5-ös lábát, akkor ahhoz lehet kevés a bázisáram. Hiszen ekkor (nem túl illendő módon), az U1d kimenetét kell, hogy lehúzza. Ott már kb. 15mA áramot kell lehúznia, amihez ha 100 a béta, nem biztos hogy elegendő a 100k bázisellenállás. (Főleg ha a tranzisztor kollektor-emitterét véletlenül felcseréled.) - A BD241 bétája lehet ilyen kis áramoknál, még kisebb, mint a BC tranyó-é. De hogy a tranyó bázisát közvetlen rákötöd a 12V-ra, az meglehetősen perverz dolog. Mert egy tranyó bázis-emittere között, egy dióda van. Ha rákötöd a tápra, akkor vagy a tranyó pusztul meg, vagy összeomlik a táp, mert az áramot ilyenkor nem korlátozza senki. De írtam, hogy tranyó bázisellenállását nem zárjuk rövidre! Így közvetlen nem is kötjük tápra! Javaslom, hogy egy cseppet tanulmányozd a tranyók lelki világát..
Helló
-mindkét üzemmódban tökéletesen működik a kapcsolásebben és ebben is a második kapcsolásnál ki kellett vennem a tranzisztort és helyette egy diódát tenni 4060 kimenete és 4093 u1d 12-13 lábra. Az időzítő mindkét esetben működik -a második bekezdésedre nem tudok mit válaszolni u1 1 es lábát húztam le vele (A bc tranzisztor szemből nézve balról jobra collektor bázis emitter szerintem) -a BD 241 csak kísérlet volt. -folyamatosan tanulmányozom az interneten az elektronikalelki világát. - köszönöm neked a segítséget -most épp azon kísérletetek hogyha lejár az időzítő és az tiltja le a relét akkor világítson egy led. Ha ráteszek eggyet a 4060 kimenetrére (ami meghajtja Q2) és negatívra akkor nem nem világít amikor lejár az idő. De a relét letiltja.Hova kössem? mégegyszer köszönöm a segítséget.
Ezt itt könnyen nem tudod megoldani. Mert ha a számláló, kiszámol (letelik az idő) annak kimenete törli az U1a-U1b RS tárolót. Viszont ezzel törlődik is a 4060 számláló. Ez olyan rövid idő alatt játszódik le, hogy azt látni nem lehet. És a 4060 kimenetének pillanatnyi magas szintjét is csak egy másik tároló tudná "elfogni". Tehát a Led működést is tárolni kell, hogy lásd. Azt pedig törölni is kell, pld. egy nyomógombbal.
De legyen egy példa erre a megoldásra is. (Bár itt nem számláló, hanem analóg időzítő végzi a védelem időzítését. Ha a védelmi idő nem túl hosszú, akkor használható.)
Köszönöm a választ
Megértettem amit írtál.De nem fogok másik kapcsolást építeni ez nekem tökéletes így is csak gondoltam kiegészítem egy ilyen információs led -el. Megelégszem a válasszal hogy bonyolult nem mélyülök bele jobban. Q4 -en van egy led és majd nézem azt ahogy villog. Jövőhéten bedobozolom és üzembe helyezem. Mégegyszer köszönöm az eddieket
Sziasztok!
Segítségeteket szeretném kérni. A történet a következő: Egy szivattyút szeretnék vezérelni ami egy puffer tartályt fog tölteni. A puffer tartály lényege, hogy folyamatosan meghatározott nyomáson tartsa a rendszert és szélsőséges folyadék elvétel esetén, amit a szivattyú már nem bír el, kiszolgálja a rendszert. Na most ehhez pedig az kell, hogy ha le esik a nyomás az alsó tartományba (ami már kevés) akkor a szivattyúnak be kell kapcsolni, hogy feltötlse a tartályt. Ha a nyomás pedig elérte a felső tartomány (amire szükség van) akkor pedig kapcsoljon ki a pumpa. Ezt a műveletet én egy nyomás kapcsolóval gondoltam megoldani. A nyomáskapcsolón állítható a hiszterézis, hogy melyik nyomás tartományban kapcsoljon ki- be. Van NO, NC kimenete a tekercsnek. Az erő átvitelt pedig mágneskapcsolóval gondoltam megvalósítani. Igazából a probléma itt kezdődik, hogy milyen mágneskapcsolót vegyek és hogyan kössem be...? Ugyanis kell egy kapcsoló rész ami megszakítja a szivattyú tápellátását és egy másik kapcsoló rész ami pedig ellátja a szivattyút árammal. Ebben kérném a segítségeteket, hogy picit szájba rágósan magyarázzátok el a nyomáskapcsoló, mágneskapcsoló és szivattyú bekötését (sosem kötöttem még ilyet). Köszönöm!
Szia!
A nyomáskapcsoló és a szivattyú ( 1 fázisú, 3 fázisú, teljesítmény) adatainak ismeretében könnyebb lenne választ adni. A tápellátás bekapcsolása egyetlen alkatrészt igényel, nem kell külön bekapcsoló és kikapcsoló áramkör. Alacsony nyomás esetén a mágneskapcsolót be kell kapcsolni, az előírt nyomás esetén ki kell kapcsolni, erre van a nyomásszabályozó. Üdv.: Feri
Szia!
A nyomáskapcsoló és a szivattyú 1 fázisú, sajnos ezt kihagytam.... A nyomáskapcsolót a tartály után szeretném tenni, hogy a tartály és a rendszerben lévő nyomást tudjam szabályozni. A tartály és a szivattyú közé pedig 1 visszacsapó szelepet fogok integrálni. Legalábbis az elképzelés az ez lenne. Ha a tartály eléri a felső nyomás tartományt akkor kapcsoljon ki a szivattyú. Ha le esik a nyomás az alsó tartományba akkor kapcsoljon be.Ez lenne a lényege. Ezért gondoltam nyomáskapcsolót + az erőátvitelhez mágneskapcsolót. Árban ezzel a megoldással tudnék a legjobban kijönni. Ugyanis itt minden nagynyomáson működik (70-100 bar). Üdv! A hozzászólás módosítva: Márc 18, 2016
Szia!
Itt egy rajz az én elképzelésem szerint így kötném be!
Szia!
Véleményed szerint a nyomáskapcsoló NC érintkezőjét hadjam szabadon? Azt ne kössem be a mágnes kapcsolóba? Logikailag ha az NO érintkezőt kötöm be és be van lőve a hiszterézis (1-15 bar) akkor ha hiszterézis tartományon kívül esik akkor, bontja a kapcsolást. A Te gondolat meneted ez volt? Köszönöm a segítséged.
Így igaz! NC érintkezőt szabadon kell hagynod !A szivattyú addig megy még a nyomás el nem éri a beállított felső értéket majd kikapcsol és csak akkor kapcsol vissza ha a nyomás lecsökken az alsó kapcsolási szintre!
Köszönöm az ötleted és a segítséged!
Nagyon szívesen!
Az egy oldalon keresztül tartó OFF hozzászólásokat kivettem.
A téma címe Szivattyú (vízszint) vezérlés javítás hát akkor ha egy mód van rá szóljon erről! Köszönöm! A hozzászólás módosítva: Márc 20, 2016
Sziasztok!
Egy relét szeretnék vezérelni a napkollektor szivattyújának függvényében. Ez 230V-ot ad ki, ezzel egy relét gond nélkül tudok be/ki kapcsolni stb. De a szivattyúvezérlés néha szaggatva adja ki a feszültséget, ezzel lassítva meghajtva a szivattyút, de ekkor a relé meg őrülten kattog, stb. Kérdésem: hogy lehetne megoldani, hogyha a szivattyúvezérlés jelet ad (akár egy pillanatra), akkor a relé bekapcsolva marad utána adott ideig, és csak akkor kapcsol ki véglegesen egy késleltetési idő múlva, ha a szivattyúvezérlés már egy ideje nem megy. Azaz lényegében "kisimítja" a beérkező jelet, lassítva reagálva a kikapcsolásra. Köszönöm! A hozzászólás módosítva: Ápr 23, 2016
Szia,
Például egy ILYEN relével meg lehet oldani.
Nem lenne egyszerűbb a vezérlést megcsinálni? Mondjuk hiszterézist belevinni a rendszerbe, mert minden valószínűség szerint az hiányzik.
Ahogy kivettem, hogy mit szeretnél, egy kikapcsolás késleltető áramkört. Ha egy kondenzátort párhuzamosan kötsz egy tranzisztor bázisára, valami ilyesmit kapsz. Amíg a kondenzátor kisül meghosszabbítja a kapcsolási időt.
A hozzászólás módosítva: Ápr 23, 2016
Sziasztok! Van egy Gardena nyomáskapcsoló, ami panel hibás. A panelon látható 2db ellenállás, ami megvan égve, ill. egy IC, aminek az alja eltört. A két ellenállás panelszáma R10 és R11. Sajnos nem tudom az értékét. Esetleg, ha valaki tudna segíteni egy kapcsolási rajzzal, azt megköszönném!
Adatok: A nyomáskapcsolón ez áll.: Gardena E+ 703K R 037797 A panelon: CODICE 20202000 REV 01 RITEC CPV5F Üdv.:Robi.
Nem tűnik túl bonyolultnak a panel. Ami elfüstölt az a 230Vos kimenetet kapcsolta. Egy optotriak két ellenállás és a triak.
Azt nézd meg mi van a "törött" IC-re írva, illetve a triakra. amugy az ellenálások 300-400R körüliek lehettek. Csatoltam egy rajzot az alapján könnyen javítható, de én mint a 4 alkatrészt cserélném a 230Vos oldalon.
Hello! A hiba vélhetően abból adódott, hogy a Triac nem kapcsolt, a MOC viszont igen. Vagy is nem elég az ellenállásokat cserélni, a triac is biztos rossz, és a repedt MOC is cserére szorul.
Kapcsolási rajzzal nem sokra mész, mert a Motorola egy mikrokontroller, így a "tudás a fejében van". A többi meg csak egyszerű körítés a működéséhez.
Köszönöm! A műszerész barátom is javasolta mind a négy alkatrész cseréjét. a "törött" IC típusa: MOC 3061 C639. A triak: MRC BTA16 600CW
|
Bejelentkezés
Hirdetés |












