Fórum témák
» Több friss téma |
Fórum » 110V/60Hz-es készüléket itthon hogyan lehet működtetni?
Témaindító: alfasprint68, idő: Júl 8, 2008
Témakörök:
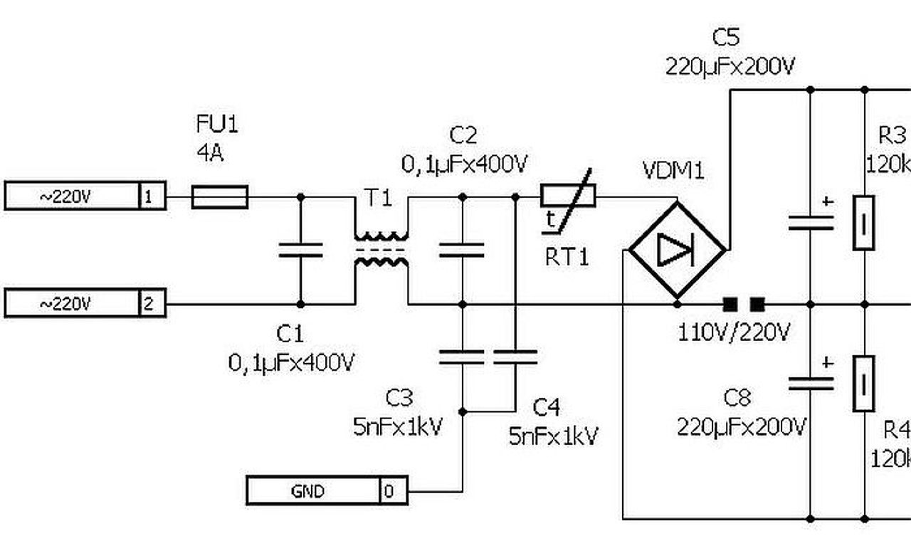
Hasonló az enyém is de jó lenne látni alulról az alkatrészek bekötését kondi +/- diódák iránya. Ha esetleg rá tudnád írni. Vagy az enyémen ha látod a megoldást akkor az is jó. Bár én azt látom hogy a tiéden a kondik közös pontja van leválasztva a trafóról. Tényleg jó lenne látni a diódák irányát. Valamint a trafó utáni kondi értéke kellene, mert a helye ott van az enyémen is.
Köszönöm!
Ok közben látom amit írtál. A varisztoron mit nézzek? A sárga ugye?
A képemen a sárga kondi mögött van. A hozzászólás módosítva: Szept 16, 2015
Kicsit paint, kicsit pocsék, de látszik.
A varisztor értéke 275 vagy több legyen.
Kitünő ötlet!
A PC tápegségeknél ugyanígy van megoldva a 220V/110V-os hálózatra az átkapcsolás. A hozzászólás módosítva: Szept 16, 2015
0271- et látok rajta
Így igaz. A japán-usa gyártók se akarnak feleslegesen kétféle panelt gyártani, de nem kötik az orrunkra az infót. Ezért tudnak eladni kétféle feszre két külön tápot.
Nagyszerű! Még nézd meg kérlek a varisztort, küldtem képet róla a 275 mit takar mert az enyém 271 csak.
Az jó lesz, nem kell cserélni. Azért az első bekapcsolásnál biztonság kedvéért köss sorba a 230-al egy 60-as izzót a teszthez. Ha felvillan és utána csak épp izzik vagy még annyi se akkor jó.
Igen pont erre gondoltam én is hogy minek gyártanának kétféle panelt mikor csak a bemenetet kell átalakíthatóvá tenni.
Ok csinálom ,De kell egy kis idő jelzek ha sikerül!
Csak megfontoltan, ráérsz.
A kisütő ellenállásra (R4) vigyázz.
Felvillant viszont kb tízmásod perc után a bemenetnél lévő alkatrész füstölt és meleg lett a többi alkatrész nem melegedett. Az egy bizti lenne, szerintem. Esetleg a kondi hiánya lehet a trafó után?
Milyen alkatrész füstölt? A kondi nem hiányzik csak sorba lett kötve a 2 darab:
A hozzászólás módosítva: Szept 16, 2015
Nincs benne olyan alkatrész. még a helyét sem látom. De tudok beépíteni ha szükséges. Ja de ott van csak smd.
A hozzászólás módosítva: Szept 16, 2015
A bemenetnél a fekete. Szerintem az bizti. Igen a kondi sorban van.
A hozzászólás módosítva: Szept 16, 2015
A zöld alkatrész (NTC) lesz az áramlökés korlátozó... Bővebben: Link
A sárga az 270pF-es kondenzátor, talán kevés oda a 250V-os feszülsége és zárlatossá válhatott? A hozzászólás módosítva: Szept 16, 2015
Az egy soros korlátozó ellenállás. Meg tudod mérni az értékét? A diódahíd hány voltos?
0.37ohm a graetz híd értékét ne,látom de kiszedem. Itt van.
A hozzászólás módosítva: Szept 16, 2015
Mérd meg a diódákat, jók-e? Az ellenállás maradhat.
A híd 420V 4A, annak jónak kell lenni. A hozzászólás módosítva: Szept 16, 2015
Igen jó. Egy másik graetzhez is mértem összehasonlítva. A varisztor melegszik
az füstöl! A hozzászólás módosítva: Szept 16, 2015
Kezd elfogyni az ötletem. Az én átalakitásom kb. fél perc volt és rögtön ment. A tied szinte teljesen azonos az enyémmel. Innen kezdve mérni kellene a két nagy kondenzátort, az utána lévő alkatrészeket.
Még azt kellene megpróbálni, hogy kiforrasztott FET-nél (a hütőbordán) is melegszik-e a bemeneti ellenállás.
Ma viszont nem tudok tovább maradni, reggel kelnem kell. Majd figyelem a fejleményt.
A varisztor melegszik az füstöl! Bedugtam mégegyszer.
A hozzászólás módosítva: Szept 16, 2015
Pedig katalógus szerint 270 voltos. Bővebben: Link
Most már viszont világít folyamatosam a 60W-os izzó.
|
Bejelentkezés
Hirdetés |







A kisütő ellenállásra (R4) vigyázz. 

