Fórum témák
» Több friss téma |
Fórum » Csöves erősítő készítése
Ne feledd betartani a fórum viselkedési szabályait, és a topik megmaradásának feltételeit. [link]
A téma átmenetileg fagyasztva lett, hozzászólni nem tudsz!
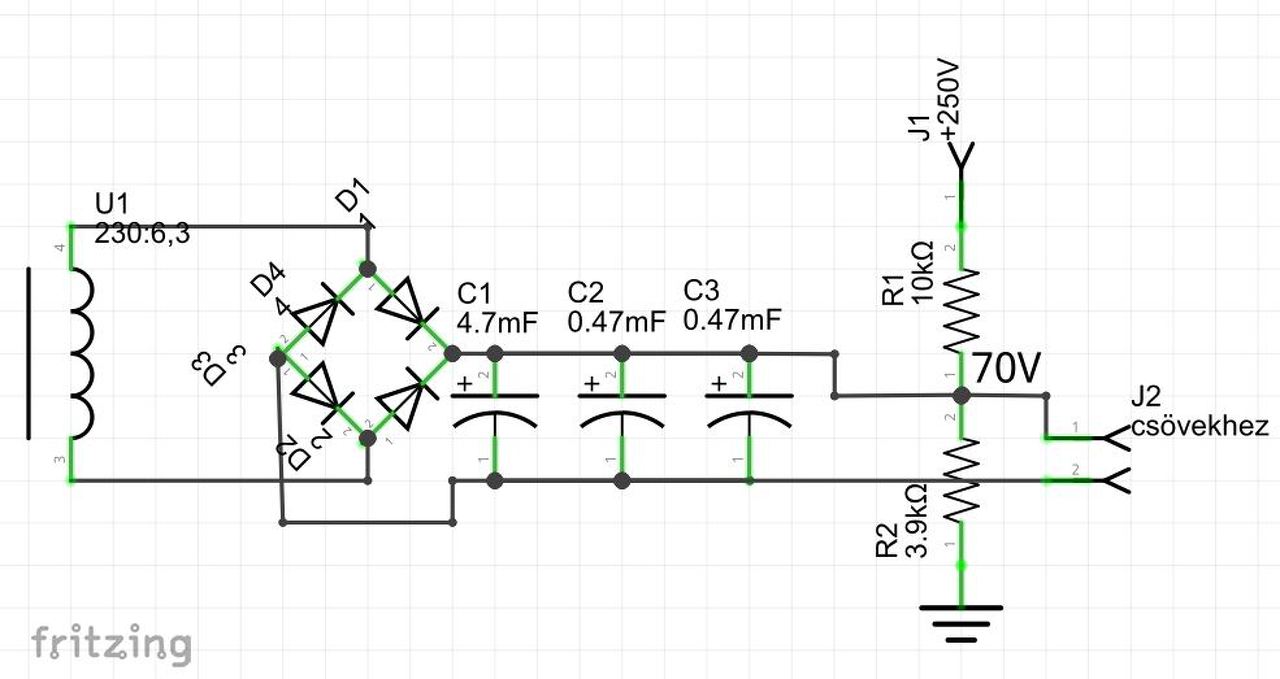
Elöl, az előfokcsövekhez a DC a szűrőkonditól jön közvetlen a kék vonal útján sorba, láncra fűzve ? Jól látom?
Tudom, de nem jót!
Párhuzamosan van kötve, a diódáktól legtávolabbi után van kötve a pozitív kimenet. Próbáltam már nagyobb (10 000µF-os) kondit bekötni, de nem sokat javult. Szkóppal rámérve 1V csúcsok (ripple) vannak a 6,3V ban
A hozzászólás módosítva: Szept 22, 2015
Az eleje nálad is SRPP-lett?
Igen, mert a kaszkád hamar vágott, és valamiért nem volt szimmetrikus tőle a fázisfordító kimenete.
A hozzászólás módosítva: Szept 22, 2015
Nekem is volt külön paneles erősítőm, egy zizzenésnyi kellemetlen hangja sem volt. A Te felépítési verziód alapból rossz. Megmutatom, én, hogyan csináltam.
A hozzászólás módosítva: Szept 22, 2015
A felső cső katódján hány voltot mérsz?
Nem, én eddig anélkül használtam, de lehet, hogy bekötöm. A helye meg van, csak testre van húzva.
A felső cső alatt a GU50-re gondolsz? Ott 400mV ami 10 ohmon esik, ezért 40mA. Ezt még nem tudom mennyire állítsam, majd ha megjön a műterhelés, akkor kikísérletezem.
A visszacsatolást hogyan kell testre kötni , ez egy számomra nem értelmezhető dolog ?
SRPP ... hogyan van a csövek GND -re hozás kialakitva ?
Amit a kimenő szekunderére kéne kötni, én azt testre húztam, mint ahogyan azt tanácsolták.
Nem tiszta mit húztál testre ?
Nem a GU50-en kellene mérni! Az első meghajtó csövön! Gondolom az lett átalakítva, SRPP-re nem a végén a GU!?
A hozzászólás módosítva: Szept 22, 2015
Jó, csak nem értettem, hogy hogy érted a felső csövet, de eszerint a kapcsolásban, nem a panelon.
Nem értem, hogy ez hogy jön a búgáshoz, mert az erősítő ezt leszámítva jól működik, de ha kell megmérem.
Szerintem te a bal oldali függőleges sávra gondolsz az elkó alatt.
A hozzászólás módosítva: Szept 22, 2015
Nem , az SRPP csövek fütésére ?
SRPP-nél a fűtést, ha egyenirányítva van, a negatívot nem a GND-re kellene kötni, hanem a pozitívat egy osztón keresztül /a felső cső katód feszültség közeli értékre méretezve/ a tápfeszre.
Ezt nem tudtam.
Meg tudnád rajzolni , hogy pontosan hogy? És akkor a fázisfordítónak külön táp kell?
Nem kell külön táp. Tudni kéne mekkora fesz van az első csőnél a tához közelebb eső csőfél katódján.
Minden csőre megadnak egy maximális katód/fűtés potenciál különbséget (fizikailag ezekben a csövekben a fűtőszál a katódhengerben van). Ez általában 100V. Ha kaszkód vagy SRPP (tehát "egymás tetejére állított") vagy DC csatolt az erősítő, akkor felléphet a megengedettnél nagyobb potenciál különbség is. Ezért szokás a fűtőkört olyan 60-80V fix potenciálra kötni.
Bővebben: Link
A Heater Elevation c. résznél nézd.
Beírkáltam a mért értékeket.
A másik rajz az, ahogy értelmeztem az írásod. Ott akkor a felső cső katódjával megegyező értékű feszültség kell, vagy a felső és alsó közötti?
Az cső adatlap szerint 100V-ig jónak kellene lennie. De attól még kipróbálhatod. Az R1 legyen 220k a R2 pedig 75k. A kondik milyen értékűek a fűtésnél?
A hozzászólás módosítva: Szept 23, 2015
Most is jó, csak búg. Attól, hogy felhúzom egy bizonyos feszültségig, attól jobb lesz?
3db 4700µF-os. Próbáltam plusszba rákötni egy 10 000µF-os, de a búgás nem változott.
Egyébként a fűtés van közepelve, vagy testre kötve?
A negatív van testre kötve.
Azt kösd le, csak a pozitív legyen az osztóra kötve. A 75k-val párhuzamosan mehet egy 100nF-os kondi is.
|
Bejelentkezés
Hirdetés |









