Fórum témák

» Több friss téma
Fórum » Erősítő probléma
 
Témaindító: proksa1, idő: Márc 15, 2006
Témakörök:
Lapozás: OK   56 / 85
(#) djcaveman válasza reloop hozzászólására (») Szept 26, 2015 /
 
Ismét nekiültem, és az eredmény: 196W 4Ohm-on.. 95V-on 3,15A felvett tápáram. Tudja ezt úgy, hogy a leírással ellentétben nem 150mA hanem csak 90mA nyugalmit állítottam. A szkópon semmi különbség nincs-- ugyanúgy, ugyanakkor szabályosan kezd el vágni.
Köszönöm a segítséget nektek reloop, steelbird, pinyo39....
(#) steelbird válasza djcaveman hozzászólására (») Szept 26, 2015 / 1
 
A nyugalmi áram a keresztezési torzítás kiküszöbölése miatt kell, nem befolyásolja elvileg a maximális kivezérelhetőséget. Nézd és füleld meg egészen kis hangerőnél, mikor a meghajtók helyett "megindulnak" a végtranzisztorok. Ha nem torzít nagyon, akkor még elég a nyugalmi áram. Ha igen, akkor kevés. Bipoláris végtranzisztoroknál jó közelítés a tranzisztoronkénti 1W nyugalmi teljesítmény.
(#) djcaveman válasza steelbird hozzászólására (») Szept 26, 2015 /
 
Így tettem, és semmi különbség. A szkópon sem láttam "B" osztályú torzítást. 70mA-nél már viszont durván torzít.
(#) reloop válasza djcaveman hozzászólására (») Szept 26, 2015 /
 
Az alacsony nyugalmi áramú torzítás a félhullámon megjelenő oszcillációban ölt testet?
(#) djcaveman válasza reloop hozzászólására (») Szept 26, 2015 /
 
Igen, pontosan. Ez jelent valamit, vagy ez így normális, és a 90mA jó?
A hozzászólás módosítva: Szept 26, 2015
(#) reloop válasza djcaveman hozzászólására (») Szept 26, 2015 / 1
 
Ha a leírás szerint is elég magas nyugalmi áramot kíván akkor így rendben lesz. Üzemmeleg bordánál még ellenőrizd, szükség esetén korrigáld, mert feljebb fog futni.
(#) djcaveman válasza reloop hozzászólására (») Szept 27, 2015 /
 
Igen, ezt szem előtt tartva állítottam be, és a terheléses mérések alapján választottam a 90mA-es nyugalmit, mivel semmivel jobb nem volt a 150mA-es nyugalmival --- sem műszeres, sem hallgatásos teszttel. A csatoló kondenzátor értékét az eredeti 4700µF helyett 10.000µF-ra növeltem, illetve a tápkondi mérete is 20.000µF-ra novekedett.
(#) djcaveman válasza reloop hozzászólására (») Szept 27, 2015 /
 
Üdv ismét. Eljátszottam a Tina-val. Életképes lehet ez a felállás?
(#) miki199055 válasza knabe hozzászólására (») Szept 28, 2015 /
 
Helo! az erösitö hibája elsö sorba az lehet, hogy végfokok tönkre mentek benne ,vagy csak az egyik .anyit tudok javasolni, hogy mérd meg a végfokokat és az elöttük lévö kapcsoló tranzisztorokat, egyenirányitó diódákat ,de általában a végfok hibája miatt bug ,nézd meg mien tipusu végfok van benne ,meg hány darab ,minden végfoknak van száma azt meg tudod nézni ,ha le szeded az erösitöd tetejét,de nem kell megijedned menthetö az erösitöd, bármi kérdésed van, irj ha tudok segitek.
(#) reloop válasza djcaveman hozzászólására (») Szept 28, 2015 /
 
Konkrétan melyik módosításodra gondolsz?
(#) djcaveman válasza reloop hozzászólására (») Szept 29, 2015 /
 
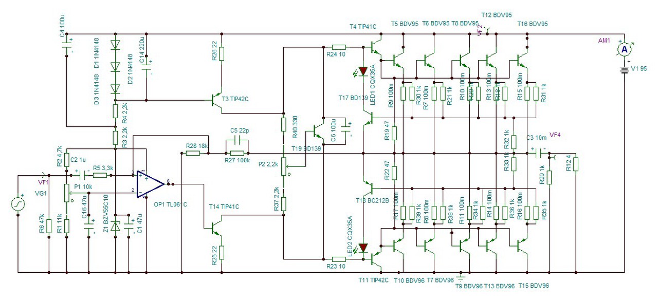
A nyugalmi áram beállítására gondolok. Belekerült egy BD139, értékben változott (220Ohm - 2,2Kohm-ra) a nyugalmi beállító poti, még 2db ellenállás beépítésre került 330ohm - 2,2Kohm, illetve a 2db BC212 helyett 3db 1N4148 került be. Erre kérdeztem rá tőled, hogy mi a véleményed erről a módosításról. Azért gondoltam a módosítást eszközölni, mert a nyugalmi áram eléggé ingadozik. A Tina (tudom a való élet más) szimulátorában a kapcsolás működik. Tehát a kérdés jó e, és van e értelme az átalakításnak? Az eredeti rajz itt van mellékletként.
A hozzászólás módosítva: Szept 29, 2015
(#) steelbird válasza djcaveman hozzászólására (») Szept 29, 2015 /
 
Szia!
Az eredeti kapcsolásban a végfok nyugalmi áramának hőkompenzálását a T1 és a T2 tranzisztorokból álló hőfokfüggő referencia látja el, ami a T3 áramgenerátor áramát módosítja.
Akkor "életképes" a módosításod, ha ugyanazt az áramot be tudod állítani a T1,T2 helyére kerülő diódákkal és a nyugalmi áram állításához pluszban beépítésre kerülő tranzisztor (a rajzodon T19) termikus kapcsolatban lesz a hűtőbordával.
Én a helyedben még finomítanám a T19 körében lévő trimmer körüli rész kialakítását. A jelenlegi kapcsolásodban a trimmer csúszkájának a későbbiekben esetlegesen előforduló kontakt hibája kinyírja a végtranzisztorokat, mert a nyugalmi áram megnő az egekig.
A hozzászólás módosítva: Szept 29, 2015
(#) djcaveman válasza steelbird hozzászólására (») Szept 29, 2015 /
 
Értem, és köszönöm az építő jellegű hozzászólást, segítséget. Általában ez az alap kapcsolás van minden erősítőben a nyugalminak, és ezért gondoltam hátha itt is jó lenne. A trimmer kontakt hiba sajnos élő dolog... Ez ellen milyen megoldást javasolsz? Egy fix értékű ellenállás, ami ha meg is szakad a trimmer, akkor legyen egy számított érték, aminél nem pusztul el a vég?
(#) djcaveman válasza steelbird hozzászólására (») Szept 29, 2015 /
 
Esetleg így jobb lenne?
(#) steelbird válasza djcaveman hozzászólására (») Szept 29, 2015 /
 
Még mindig az a probléma, hogy ha megszakad (vagy kontakt hibás) a trimmer, akkor nagyon nagyra felugrik a nyugalmi áram, ami kinyírja a végtranzisztorokat.
Az E-B körbe tedd a trimmert, ahol most az R37 van. Ne csak simán helyettesítsd a trimmerrel, tegyél sorba vele plusz még egy ellenállást is, úgy, ahogy most a C-B körnél látható, azzal kell ugyanis nullára tekert trimmer esetén korlátozni a max. nyugalmi áramot.
Ha átkerül a trimmer az E-B körbe, akkor annak kontakt hibája, vagy szakadása esetén a nyugalmi áram lecsökken, nem pedig megnő.
(#) reloop válasza djcaveman hozzászólására (») Szept 29, 2015 /
 
Egy példa a nyugalmiáram beállító elrendezésére. Kezedben a szimulátorral olyan ellenállás és potenciométer értékeket határozz meg, melyek a poti végállásokban is használható értéket adnak, például legyen az állítási tartomány 2mA-től 200mA-ig.
(#) djcaveman válasza reloop hozzászólására (») Szept 30, 2015 /
 
Köszönöm a segítséget nektek, élni fogok vele. Mivel éjszakás vagyok, így csak délután lesz időm a szimulátotrral foglalkozni. Az eredményeket amint lesz, közzé teszem.
(#) steelbird válasza djcaveman hozzászólására (») Szept 30, 2015 /
 
Mérd meg a nálad lévő végfok panelen a T3 áramgenerátor áramát. Az emitter ellenállásán eső feszültségből számítható az áram. Azért fontos, mert ugyanazt kell beállítanod a három diódás áramgenerátorral is.
(#) reloop válasza steelbird hozzászólására (») Szept 30, 2015 /
 
(#) steelbird válasza reloop hozzászólására (») Szept 30, 2015 /
 
Értem, akkor ez már megvan. Efölött átsiklottam...
(#) djcaveman válasza steelbird hozzászólására (») Szept 30, 2015 /
 
Sziasztok.
Átalakítottam a reloop által megosztott rajz alapján az én kapcsolásomat. Ha valamilyen oknál fogva a potméter kontaktos lenne, 67mA folyik maximálisan a végtranzisztorokon. Azt viszont észre lehet venni, ha nem a T1-T2 (BC212) van, hanem a D1-D2 (1N4148), akkor jobban kivezérelhetőbb lesz a kapcsolás, és később kezd el torzítani.
Köszönöm a segítséget, igazán jó érzés, hogy tanulhatok tőletek. A következőkben tett is fogja követni a szimulációt. Az eredményekről hamarosan beszámolok. Viszont most érkezett meg a 807PP hez a trafó készlet.. Így ismét a nagy szerelem a csöves technika lesz előtérben.
(#) Csabesz666 hozzászólása Nov 7, 2015 /
 
Vettem 2 mono blok PR-800 as végfokot, a keverőerősítőmbe picit nagyobb teljesítménye legyen. A problémám, az, hogy külön külön tisztán szól, a 2 oldal, de mihelyt a 2 sztereóban szeretném, iszonyú zúgás van mind a két oldalról. a panelen + / - táplálás, és váltakozó áram 15 V kell neki. a Tápegységen 2X3 kivezetés van, és egy 15v-os kivezetés is van, az előerősítős keverő résznek is innen megy a táp csatija..... Nem tudom, mi lehet a baj.... a panelokon 4-4 db 4700-as kondi van szűrésnek, talán, a 2 panelon a 0 pontot össze kössem ?
PR-800
(#) reloop válasza Csabesz666 hozzászólására (») Nov 8, 2015 /
 
Szia! A tápfeszültség és a hangsugárzóimpedancia határozza meg a teljesítményt, ne fáradj az erősítő cseréjével, nem hoz semmi változást.
Akkor lenne nagyobb teljesítményed, ha növelnéd a tápfeszültséget és ennek megfelelően nagyobb tápegységet építenél bele, erre nem tudom van-e lehetőség.
Ha ezeket a modulokat majd egyszer fel szeretnéd használni, emlékezz az általad linkelt oldal azon ábrájára, mely csatornánként független szekundereket ajánl - gondolom nem véletlenül.
(#) Csabesz666 válasza reloop hozzászólására (») Nov 8, 2015 /
 
Pont az az érdekes, hogy a szekunderek függetlenek.
(#) reloop válasza Csabesz666 hozzászólására (») Nov 8, 2015 /
 
Ami a konkrét búgást illeti, a 15VAC szerepét kéne megismerni.
Csatornánkénti független végfok táp esetén a test pontok a keverő testnél találkoznak, így kerülve el a földhurkot. Esetleg valamit nem, vagy nem jól kötöttél be?
Mint említettem, ha pusztán teljesítménynövekedést szeretnél kár ezzel bajlódnod.
(#) Csabesz666 válasza reloop hozzászólására (») Nov 8, 2015 /
 
Nem feltétlenül teljesítmény miatt cseréltem, hanem az eredeti vékfokpanel totál tönkrement.
(#) reloop válasza Csabesz666 hozzászólására (») Nov 8, 2015 /
 
Meggyőztél
Mire szolgál a 15VAC? A képeken a panel ezen része nem látszik.
(#) Csabesz666 válasza reloop hozzászólására (») Nov 8, 2015 /
 
próbálok keresni, kapcsolási rajzot hozzá.
(#) Csabesz666 válasza Csabesz666 hozzászólására (») Nov 8, 2015 /
 
(#) reloop válasza Csabesz666 hozzászólására (») Nov 8, 2015 /
 
Sajnos ebből nem látszik a segédtáp funkciója, de az egyik képen látszik, két kis független trafó kapott helyet a dobozban, gondolom azok a 6-15VAC-sek. Be tudnád ezt a feszültséget egy külső trafóról vinni egy próba erejéig?
Következő: »»   56 / 85
Bejelentkezés

Belépés

Hirdetés
XDT.hu
Az oldalon sütiket használunk a helyes működéshez. Bővebb információt az adatvédelmi szabályzatban olvashatsz. Megértettem