Fórum témák
» Több friss téma |
Fórum » NYÁK terv ellenőrzése
Nem rossz. A dimension réteget és a furatokat is fedezd fel. Érdemes mindig elgondolni, hogyan kerül rögzítésre a panel, hogyan fog kinézni. Ha van nyomtató, érdemes kinyomtatni a szükséges rétegeket, körbeollózni, bepróbálni. Van 3D lehetőség is az eagle-hez , az megmutat pár bakit. Sokszor elfelejti az ember hogy rossz oldalra dobta le az alkatrészeket. A 3D ezt is megmutatja.
Én sem vagyok gyakorlott tervező, de a második képen lévőben azért vannak nagyon fura dolgok.
Gondolom autoroutert használt, vagy nem tudja még használni a letöréseket. Nyilván a legrövidebb vezetékek a legjobbak.
Nem pont a formára gondoltam hanem, hogy több vezetősáv is felesleges, duplán van.
Igaz. Ez esetben akár azt is el tudom képzelni, hogy nem a megfelelő rajzeszközt használta. Van ugyanis sima vonalrajzolás is. Sch rajzot nem láttam, csak panelrajzolatot.
Az túlzás, de jó úton jársz.
Először legyen jó az egyszerű, aztán egyre bonyolultabbat. Még gyakorold az egyszerűt picit. Idézet: „Illetve a kapcsoláson szereplő 400mV csatlakozás mire szolgál?” Csak halkan kérdezem tudod mi ez / mire való a kapcsolás ?
Végerősítő fokozat. Szerintem a 400mV az előző fokozathoz való kapcsoláshoz kell.
Úgy van.
Első hiba a P1 bekötése. 2x1N914 nincs GND BC548 / 558 A hozzászólás módosítva: Szept 27, 2015
A kapcsolási rajzon már eredetileg a T4 tranzisztor BC140 típus jelölés biztos hogy nem lehet, mivel a BC300 inverze kell hogy legyen.
Szia!
Szép füst gépet terveztél bár csak 1x fogod használni Ugyanis az első bekapcsoláskor kb a fele vezetősávod leolvad. Az összes BD tranyónak ugyanazon a hűtőbordán kell lennie. Az 5W ellenállások kb 3X ilyen hosszúak és legalább 5X ilyen szélesek, ráadásul ott nem hinném hogy 100W nál csak 3A folyna amikor 10A-es biztosíték védené. Ezeken kívül miért van bezsúfolva minden a bal felső sarokba amikor a nyák jobb alsó fele full üres?
Azt javaslom, nézz meg néhány már elkészült tervet. Tanulmányozd azok milyenek, hogy vannak felépítve, és próbálj hasonlót megvalósítani. Persze nem minden terv követendő, illetve minden tervező kezdte valahol, de ettől még mindig a tökéleteset kell célként kitűzni. Aztán majd kiderül mennyire sikerül ezt megközelíteni. (A saját terveim közül, találomra itt van egy, amit javaslok megnézni.)
Láttál valahol teleföldes végfokpanelt? Honnan van ez a szokatlan ötlet?
Bal felső sarokban lévő a 22 Ohm a panelen rossz helyen van elektromosan.
Az a ferde 560 ohm-ot meg egyenesítsd ki mert értelmetlen és akadályozza a trimmert Aztán még lehet van más is, ránézésre ennyi tünt fel elsőre
Távolról sem. A teljesség igénye nélkül (a kötéseket én nem nézegetem)
- A forrszemek nagyon kicsik, ezek a méretek furatgalvános technológiához illenének. - Sok az átkötés. Az átkötéssel egyébként nem kell spórolni, mert jó kis alkatrész, de indokolatlan használata rontja az összképet. - Az átkötés szó szerint egy alkatrész. Ne legyen "görbe". - A panel túl nagy. - A működésnek lehetnek sajátosságai, ami a panelt befolyásolja. Pl. a végfokokban előfordul egy olyan tranzisztor, ami a melegedés miatti munkaponti eltolódásokat (nyugalmi áramot) igyekszik szabályozni. Ezt esetenként a meghajtó tranzisztorokkal, más esetben a végtranyókkal is érdemes(kell) hőkontaktusba hozni. - A földhurok, sztereó erősítőknél jelentős gondokat okozhat. Célszerű már panelszinten (kapcsolás szinten) gondolni arra, hogy legyen egy teljesítmény GND, és egy "bemeneti" GND. Idézet: Én legtöbbször 0 ohmos ellenállást használok átkötésnek ,szebb mint a "derót" és az a pár forint igazán nem számít . „Az átkötés szó szerint egy alkatrész.”
Igen, ez egy létező alternatíva, többen is azonosulnak a véleményeddel. Én az SMD szerelésnél látom a valós jelentőségét.
Még mindig a DI Box kapcsolással molyolok, elnézést ha valakit már untatok ezzel. Egy -20dB pad kapcsoló bekötését szeretném, ha megnéznétek hogy jól csináltam e, de szerintem van benne hiba.
Köszi! Proli! a hibát javítottam köszönöm az észrevételt!
Megcsináltam a -20dB kapcsolót. Remélem így jó lett.
És mitől lesz ennek -20dB a csillapítása? Mert ez csak abban az esetben lesz igaz, ha amiről meghajtod, annak forrásellenállása 1350Ohm lesz. Ha nagyobb, többet fog csilapítani, ha kisebb, akkor kevesebbet..
Ésszerűbb lenne, bár úgy is változik a kimenő impedancia, csak nem vészesen. De valahogy így lehetne. Egyébként ennek erősítése egyszeres, és mV-os mikrofon bemenethez a TL épp hogy csak jó.. Így sokkal célszerűbb e kimenetre tenni a csillapítást.
Ismét sokat segítettél! Holnap dolgozok rajta még aztán meglátjuk!
Sziasztok!
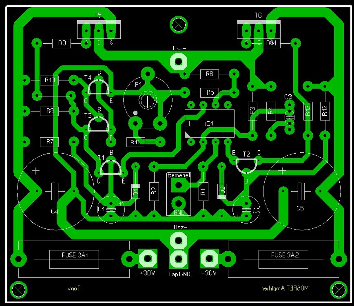
Régóta szemezek ezzel a kapcsolással és szeretném megépíteni. Egyszerű, kipróbálnám. Nyáktrevet sem találtam így magam készítettem. Erősítő technikában (is) jártas szeműek véleményét szeretném kérni (főleg) a nyákkal kapcsolatban a FET-es kapcsolást szem előtt tartva. Kétféle verziót is készítettem. Nyák tervezéskor a főbb szempontok: - FET Gate-re a lehető legrövidebb úton csatlakozzon az ellenállás - közepes és közel egyforma alkatrész sűrűség - a +/- táp bevezetések fóliahossza egyforma - a hangszóró kimenet + (HSZ+) fóliahossza egyforma a FET-ektől - T4 (természetesen) a hűtőbordán foglal helyet huzalozással - jól átlátható, kompakt egység (némi szimmetriával) A kapcsolási rajz mellékelve. Előre is köszönöm.
Szia! Csak a kistestvérével volt dolgom.
Az 1000µF-os kondiknak és a hangszórónak külön hoznék földet a táp csillagpontról, ez sztereó változat esetén bír igazán jelentőséggel. A jelföld vezetékben se a hangszóróáram, se a tápszűrés árama ne ejtsen feszültséget. Az egyik 1000µF lábáról hozott jelföld valószínűleg búgást fog okozni.
Tetszik a cucc, egy megjegyzés. A rövidebb mindig jobb. Például az IC 7-es lába és a tranzisztor között. Feleslegesnek tűnik a "kígyó". Tudom sokan megszólnak, de nem kell a panelt műalkotásnak tekinteni. Nem ezt fogják csodálni, hanem a hangját. Minden kiszögellés, feleslegesen kilógó fólia - gondot okozhat.
Hello!
Köszi az észrevételeket. Idézet: „Az 1000µF-os kondiknak és a hangszórónak külön hoznék földet” Úgy érted huzalokkal ,ne vezetősávokkal? Idézet: „Az egyik 1000µF lábáról hozott jelföld valószínűleg búgást fog okozni.” A vezetősáv rövidsége/vastagsága ellenére is? Ha már, akkor melyik verzió használható, ha egyáltalán...? |
Bejelentkezés
Hirdetés |







Ugyanis az első bekapcsoláskor kb a fele vezetősávod leolvad. Az összes BD tranyónak ugyanazon a hűtőbordán kell lennie. Az 5W ellenállások kb 3X ilyen hosszúak és legalább 5X ilyen szélesek, ráadásul ott nem hinném hogy 100W nál csak 3A folyna amikor 10A-es biztosíték védené. Ezeken kívül miért van bezsúfolva minden a bal felső sarokba amikor a nyák jobb alsó fele full üres? 









