Fórum témák
» Több friss téma |
Igazad van, tényleg 8, de csak rápillantottam, nem néztem meg jobban.
Bocsánat, de elfelejtettem értesítésre jelölni a témát, így nem olvastam de köszönöm a válaszokat, tippeket.
Sziasztok! Nekiálltam kicsit gatyába rázni a Quadomat és beleépíteni mindent, amit valaha szerettem volna. A bemenetet a kici kínai occó motoros potméterrel gondoltam szabályozni, így több legyet ütnék egy csapásra. Távirányítható, és van egy négyes bemenetválasztóm is, ami a reléket tudja kapcsolni, tranzisztoros kimenettel, sőt kijelző, amin látom a hangerő értéket. Ehhez gondoltam egy saját panelt készíteni, amire a helykialakítás miatt rákerülne távtartókkal és árnyékolva a kimenet koppanásgátlója is. Pusztán mechanikai szempontokból és a rövid vezetékezés miatt lett ez a verzió. Kinek mi a véleménye a kapcsolástechnikáról? (mellékletek)
Szia! Szép rendezett nyák. A két hangszórójel közt mintha battery jel lenne. Nem földjel akart lenni?
Nem mindig szerencsés a bemeneteket a "levegöben" hagyni. Szoval jobb eredményt érhetsz el, ha a nem használt bemeneteket földeled, és csak a használt bemenet jele jelenjen meg a kimeneten. Igy kevesebb lesz az áthallás.
Talán a Phono bemenetnél nem szerencsés SMD alkatrész lábai között oldalt cserélni. Áthallás melegágya. Meg egyébként sem szerencsés ha nem muszáj. A csatlakozó lábai között több hely van.
Szia! Mire gondolsz pontosan? A nem használt bemenetek soha nincsenek az erősítő bemenetére kapcsolva és kizáró vagy kapcsolat van közöttük. A műveleti erősítők bemenetén meg ott van a bemenő, földre húzó ellenállás. Az áthallás jogos, ezért igyekeztem teliföldesre megcsinálni a panelt. A kondi lábak közötti elvitelen én is filóztam, lehet, hogy tényleg jobb lesz a kétoldalas panel megoldás, csak egyoldalasra akartam optimalizálni. Ezt a példányt 0.0-nak kereszteltem el, mert azért ki szeretném tesztelni - mint a leggyengébb verziót, de előtte azért nekifutok mégegyszer.
Igazad van elég slendrián lett a jel. földjel, csak elnagyoltam.
Azt elöre nehéz megmondani, de ha nincs jel ( rövidre van zárva) akkor nem lehet áthallás sem. Ha ott marad a jel, akkor meg lehet, ezért jobb az általam emlitett megoldás. Régen többször megszivtam a mechanikus kapcsolokon, hogy bizony hallhato volt a kikapcsolt jel ( pl. a RIAA bemeneten ha nem volt jel, hallhato volt a tuner jele).
Ez rendben van - nem kell megmagyarázni távközlős végzettségű vagyok. Mit javasolsz - konkrét megoldásként? Mert akkor gondolom te is megoldottad valahogy?
Amelyik bemenet le van választva, azon a test van (mondjuk 1 k keresztül) és ennyi elég.
A teliföld sokszor rosszabb ilyen alacsony frekin (hangfreki) mint a szellős nyák. A teliföldet nagyfrekire használják, ott is módjával és tervezve, mert a vezető sávok közt kapacitások keletkeznek.
Ezért érdekelt a konkrét megoldási javaslat, mert ha egy bemenetet a végfokon nem használok - attól az még aktív lehet - így terhelem a jelforrást. Az nem tűnik igazán jónak. Egy (több) gyári megoldásban ugyanezt - az általam megrajzolt kapcsolástechnikát használják, csak ISOSTAT választókapcsolókkal. Az enyém relés. Ez rosszabb megoldás lenne? A teliföldet még értem. úgy-ahogy. Bár, ha a teliföld felé van csatolás - nem értem az miért lenne igazán káros, hiszen ez a cél. A menet közben keletkező csatolások levezetése a földre.
Ha nem használod a bemenetet, akkor miért kell hogy aktív legyen, ellentmondás van, nem értem?
A teliföld szerepe a hidegítés a nagyfrekis áramkörökben, itt nálad max hibás csatolást (mondjuk áthallást) okozhat, de nem fog hidegíteni.
Én is ISoSTAT kapcsolokkal szivtam, de a relés sem lesz másképp. Ugy alakitsd ki a kapcsolási logikát, hogy a nem használt jeleket zárja rövidre, igy azok ne kerülhessenek a végfok bemenetére csak a használt jelet vigye a bemenetre a többit meg földelje.
Szia! Elbeszélünk egymás mellett. Van egy CD lejátszóm, egy tunerem és egy MP3-am. Mindegyik csatlakozik az erősítőhöz és folyamatosan be van dugva. Azaz állandóan küldik a jelet a bemenetválasztó felé, ami az előerősítőkön (ha éppen van, mert MP3-nál nincs) keresztüljut, csak a relénél áll meg . Azonban a végfok mindig csak 1-re csatlakozik. Erre értettem. Az kétségtelen, hogy a két csatorna közötti (bal, jobb) áthallásokat érdemes minimalizálni. Persze - az is megoldás, hogy kikapcsolom a nem használt jelforrásokat. Akkor sincs áthallás.
Sziasztok!
Valami jó bemenetválasztót kelleni együtt kiötleni, amit bárki szabadon módosíthat-felhasználhat. Találtam egy jó kis infra adó-vevőt az ebay-on, 8,5€, ezzel szinte bármit meg lehet vezérelni. A logika részét nem programozott ick-ből megcsinálom, az aktuális állást leddel kijelzem, viszont kellene egy igényesebb kivitel, ami mondjuk betűvel kiirja a bemenetek nevét. Egy ismerősömnek maradt egy el nem készült projektből 200db pici (1,8" körüli) oel színes kijelzője, az olcsón elérhető. Ezt valakinek meg kellene vezérelnie, eltárolni a vezérlőben 10 kijelzési nevet, a vezérlő kaphatna 10 bemenetet, amelyik kijelzés kell, arra ad jelet a felhasználó. A kapcsolórész lehetne külön, (reed, sima relé, analóg kapcsoló). A infra panel ki-be kapcsolásra is jó, az egész kütyünek lehet állandó tápja, így az utolsó kiválasztott bemenet is megmarad. Ha érdekel valakit akkor úgy csinálom, mint fent, nekem csak 2 bemenet kell de nem több idő egy 8 bemenetest csinálni.
Szia! A motoros potméter, bemenetválasztóval és infra távszabályzóval, LED kijelzővel volt 17$ 4 relét képes kapcsolni. Én ilyet vettem. Eredetileg építeni akartam, de mire összeadtam alfát a bétával+ ÁFA = mindig drága jött ki.
Szia! Sajnos a készekből mindig hiányzik valami, vagy nem úgy működik, ahogyan én szeretném. Amit vettél azt néztem én is, de nem tudtam eldönteni, hogy az a kijelző mit mutat, hogy mutatja.
Már nagyjából kész a logikai rész, nem kell proci stb.... Itt tartok:
Visszatérve az építés oldalra... A logika gondolom XOR. Az infra távvezérléshez szinte minden mikrokontrollerre van megoldás. Arduino, Texas Launchpad, PIC fillérekért beszerezhető. Én Parallax Propellert használok szinte mindenre - ahhoz még VGA driver is van + LCD stb. Engem is érdekelne egy ilyen ötletelés, megoldási alternatívák - végülis ezért vagyok itt.
Dobj össze egy sémát, szerinted mit kellene belezsúfolni. Én az alábbiakat tenném: 1.) Prellmentes mikrokapcsolós bemenetvezérlés nyomógombról. 2.) távvezérlés 3.) motoros potméter vezérlése - esetleg encoderes megoldás, vagy digitális potméter? és kézi vezérlés (nyomógombos vagy forgatós - opció). 4.) Kijelző meghajtás és/vagy LED a nyomógombos állapot visszajelzéshez 5.) Relémeghajtó áramkörök 6.) Bemenetek szintillesztése és/vagy előerősítő, korrektor. és ha már kijelző (pld LCD), akkor 6.) kivezérlésjelző.
Szimulátorban tesztelted már? Ha nem akkor sok lesz az anyagköltség és a tok. Persze... Lehetnek alternatív megoldások. Nevetni fogsz talán: régi UV eprom. Igen! Ugyanis a bemeneti lábakra (address) ad választ a kimenetén (data). Csak bele kell égetni és egyetlen tok! - mint alternatíva. De lehet persze modernebb: PAL GAL - én mindegyiket tudom égetni. (programozni nem) De sajnos még mindig a mikrokontroller a legkisebb és legolcsóbb - ráadásul egyetlen tok. Magam ellen beszélek - mert a fiókom tele van TTL és CMOS IC-kkel. De ezek nagyok és sokat fogyasztanak. Még annyit... türelmes ember vagyok, de zavar a + - csatornaválasztós megoldás. Mindent végigléptetni. A direkt kapcsolást jobban favorizálom, ráadásul mindig tudható hová kell nyúlni és egy mozdulat.
A hozzászólás módosítva: Okt 2, 2015
Minden működik, az infrapanel tudja a ki-be kapcsolást, csak rá kell akasztani egy flip-floppot.
bemenet kész, lehet egy vagy két nyomógomb, a széleken megáll, vagy körbemegy, 4-8 bemenet, ir vétel visszjelzés, relé meghajtás. Csak az a ledes visszajelző a 80-s éveké, az komolyabb kellene..
A direkt kiválasztáshoz sok gomb kell. Nekem személy szerint bőven elég lenne a bekapcsoló, a többi megy infrán..
Kijelző: A hozzászólás módosítva: Okt 2, 2015
Idézet: Én leírtam milyen szempontok alapján építeném meg. A te szempontjaidat még nem láttam, de kíváncsi lennék rá. Sok helyet foglal valóban az egyedi kiválasztó. De célirányos. Nem vész el az ember a felesleges részletekben. Divat ma mindent egy kijelzőre gyűjteni, de sok bába között szerintem elvész a gyerek. Ugyanis mire minden menüt végigkapcsolgatsz, elfelejted, hogy tulajdonképpen nem kütyüzni akartál, hanem zenét hallgatni... „Valami jó bemenetválasztót kelleni együtt kiötleni, amit bárki szabadon módosíthat-felhasználhat.” A hozzászólás módosítva: Okt 2, 2015
Nekem a bemenetválasztó egy D tár volt, egy-egy leddel gombok felett, utána egy sorozat jelfogó.Ennél szemléletesebb könnyebben kezelhetőt nehezen tudok elképzelni. LCD/kijelző minek.
Hangerőnek valószínűleg egy potenciométert használnék. Ha az infrás vezérlés is követelmény akkor jön a motoros potenciométer, valamint egy processzoros csoda, ami ugyanezen kezelőszerveket/visszajelentést meghagyja.Ami ez felett van az nekem már túl modern, csak a kezelésben akadályoz, a változtatásra fordított (felesleges) idő növelése.
Esetleg fianyákos kivitelben kellene összehozni, a főáramkör az alaplapon, és alternatívaként lehet direkt kiválasztás, léptetős..
..akkor az alaplapra a relé meghajtó és az inra vevő kerülhet, de van aki reedet szeretne, analóg kapcsolót vagy relét, utána jöhet a kérdés, hogy sztereo, duál monó... ..ha minden lehetőséget megcsinálunk, akkor ki-ki kedvére válogathat... ...mindenképp cmos kell, mert ennek mindig menni kell, mivel az infrával tudunk tápot kapcsolni. ...egy 8v-s nyáktrafó 500mA - 600Ft, ebbe az áramba bele kell férni fogyasztásilag, a kijelzést, bemenetválasztó reléket lekapcsolhatjuk "OFF"-ban ill az mehetne kapcsolt tápról.
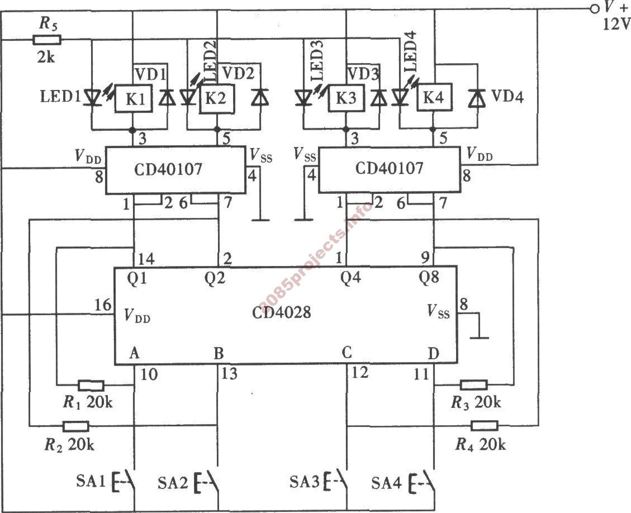
Tiszteletem urak mit szoltok ehez a bemenet vállasztóhoz
Idézet: „"A bemenetet a kici kínai occó motoros potméterrel gondoltam szabályozni"” Én is elkezdtem nézegetni, esetleg lenne némi infód? A táp ráadásakor mit csinál a poti? Lemegy nullára, vagy nem mozdul? Ha kikapcsolod az erősítőt, és fesz alatt marad az áramkör, mert ugye az infrát venni kell, a kijelző is világít? Honnan tudja az elektronika, hogy hol áll a poti, van rajta valamilyen jeladó?
Szia! Táp elvételkor megmarad a poti pozíciója. Nálam van egy standby táp a nyomógombos be-kikapcsolás miatt - az jó az infrának is. A jeladóval megfogtál, de gyanítom, csak a nulla pozíciótól számol, mivel kézzel is bele lehet nyúlni. Sima poti - enkóderrel intelligensebb lehetne, de nekem megfelel ez is. A következő erősítőmön majd kiélem a mikrokontrolleres tapasztalataimat
. Jut eszembe.. a standby táppal elő is gerjesztehtném azt a fránya toroidot.... AKkor nem olyan durva a ki - bekapcsolás. Csak még egy relé kellene hozzá..hmmm
..arra gondoltam, hogy ezekből lehet 4 pályásat is kapni, 2-t felhasználok a hangerő állítására, egyet feszültség osztóként bekötni egy a/d átalakítóba, azzal mindig kijelezhető az aktuális állapot..ami kvázi bármilyen kijelzést meghajthat...led oszlopot körbe a hangerő körül, vagy számkijelzést..
(ha újra quadot csinálsz, megvannak az eredeti nyákok hozzá ) A hozzászólás módosítva: Okt 5, 2015
|
Bejelentkezés
Hirdetés |









Dobj össze egy sémát, szerinted mit kellene belezsúfolni. Én az alábbiakat tenném: 1.) Prellmentes mikrokapcsolós bemenetvezérlés nyomógombról. 2.) távvezérlés 3.) motoros potméter vezérlése - esetleg encoderes megoldás, vagy digitális potméter? és kézi vezérlés (nyomógombos vagy forgatós - opció). 4.) Kijelző meghajtás és/vagy LED a nyomógombos állapot visszajelzéshez 5.) Relémeghajtó áramkörök 6.) Bemenetek szintillesztése és/vagy előerősítő, korrektor. és ha már kijelző (pld LCD), akkor 6.) kivezérlésjelző. 

