Fórum témák

» Több friss téma
Fórum » PC táp átalakítás
 
Témaindító: kand, idő: Nov 13, 2005
Lapozás: OK   166 / 200
(#) Latya válasza nzozz hozzászólására (») Okt 6, 2015 /
 
630W-hoz kell táp? Ahoz jó drága pc táp kellene. Szerintem egy saját tápegység építése lenne a célravezető.
(#) nzozz válasza Latya hozzászólására (») Okt 7, 2015 /
 
Igen. Több (átalakított vagy normál) PC táp összekapcsolásával nem lehet megoldani ezt?
(#) Ge Lee válasza nzozz hozzászólására (») Okt 7, 2015 /
 
A pwm szabályozott tápot nem javaslom végfok táplálására, de egyébként is 54V a max amit ki tudsz hozni a PC trafóból (feszültségkétszerező egyenirányítás nélkül). Legjobb esetben 2db trafóval tudsz 2x54V-ot csinálni, de tartósan nem fog 10A-t bírni csak szakaszosan, ami végfokhoz elég.
Ahogy már előttem leírták építeni kell, és nem PC tápból. Lehet már 1500-2000Ft körül olyan ferritet venni amivel akár 2kW-ot is át lehet vinni.
(#) eSDi hozzászólása Okt 7, 2015 /
 
Üdv!

Régebben átalakítottam egy TL494-el működő AT tápot 24V-ra. Nemrég sajnos sikerült eldurrantani a primer tranyókat, csere után méregettem, hogy minden rendben van e. Észrevettem, hogy a TL494 tápja eléggé a maximális határérték körül mozog. Érdemes kiváltani ezt a részt egy külön stabil táppal?
Illetve mekkora lenne az ideális tápfesz neki? Sajnos már nem emlékszem miket mértem akkor.
(#) Ge Lee válasza eSDi hozzászólására (») Okt 8, 2015 /
 
A határértéktől azért messze van mert az 42V, és az AT tápban 27-28V körül lehet a tápfesze. Azért annyi, mert nincs segédtáp mint az ATX-ben, hanem kizárólag a szekunder feszültségből van táplálva, egy egyenirányítás-pufferelés és egy RC szűrés után. Mivel a fojtó előtti feszültséget kapja, így a puffer a csúcsfeszültségre töltődik, ami 27V körül van.
A meghajtás ennek megfelelően van méretezve, ott van még egy további RD tag. Ez a normál üzemi körülmény, ha ettől egy átalakítással eltérsz, akkor nem árt ha van külső tápja az IC-nek. A stabil működés egyik feltétele, hogy ne ingadozzon a vezérlés tápfesze, ami nehezen teljesíthető ha 0V közelébe akarod letekerni a kimeneti feszt.
(#) Inhouse válasza eSDi hozzászólására (») Okt 8, 2015 /
 
Annak idején én is így jártam, meg páran még itt a topicban.
Nem a 12V-os ág végét kapja, hanem külön egyenirányítással arról a tekercsről és az ő kondiján jóval nagyobb feszültség van, mint kellene...
(#) eSDi válasza Ge Lee hozzászólására (») Okt 8, 2015 /
 
Akkor leírom bővebben. Ez egy forrasztóállomás tápja és fix 24V. A trafó szekunder tekercsei szét lettek választva és sorba lettek kötve, így marad bőven tartalék a 24V előállításához, de így a meghajtás és az IC is többet kap, mint az általad említett 27V.
Szóval most a kérdésem akkor az, hogy külön stabil táp kellene, vagy elég egy zeneres (esetleg + tranyó) stabilizálás 27V-ra? Melyiket tartod jobbnak, praktikusabbnak?
(#) eSDi válasza Ge Lee hozzászólására (») Okt 8, 2015 /
 
Jelenleg üresjáratban 37V, de terhelve több.
(#) Ge Lee válasza eSDi hozzászólására (») Okt 8, 2015 /
 
A 24V-hoz nem kellett volna hozzányúlni a trafóhoz, nekem 7A terhelés mellett is tud 24V-ot (üresen 26-27 körül). Másrészt a páka fűtőszála is hosszabb élettartamú lesz ha csak 21-22V-al fűtöd. Ha ez a helyzet, akkor tedd arrébb egy leágazással az IC táplálását (vagy adj neki külön tápot), mert a 37V az nagyon sok. Nem az IC-nek, hanem a többinek (meghajtótrafó, tranyók vezérlőjele, stb.).
(#) eSDi válasza Ge Lee hozzászólására (») Okt 8, 2015 /
 
Sajnos kellet, 21V-ot tudtam kiszedni belőle maximum, de ott már kifulladt. Másrészt a 80W-os Wellert nem akarom a névlegesnél kisebb feszültségről használni, de ez most igazából lényegtelen. Akkor külön táp és rendben lesz minden.
Köszönöm!
(#) Latya válasza eSDi hozzászólására (») Okt 9, 2015 /
 
Én is egy 200W-os noname tápot alakítottam át 24V-ra forrasztóállomásnak, és 7A-t vígan leadott, de még ezt is übereltem azzal, hogy a pákát a trafó kimenetéről közvetlen hajtom, és bírja, sőt kicsit lassú is lett a szabályzás a hőtehetetlenség miatt, mert olyan gyorsan felfűt, hogy nincs ideje a hőérzékelőnek átvenni a maghőmérsékletet, így ingadozik +/- 10˙C-ot, de nekem a gyors éledés volt a fontos. A páka igaz nem Weller, de viszonylag igényes.
(#) eSDi válasza Latya hozzászólására (») Okt 9, 2015 /
 
Üdv!

Nekem sem a terhelhetőséggel volt gondom, a trafó szekunder tekercsek soros kapcsolása után 24V-on nekem is gyönyörűen terhelhető. A Weller eleve gyorsan felfűt, a te esetedben (ha eddig nem ilyen volt), akkor a közvetlen rákötés miatt nagyobb csúcsfeszültségeket kap. Ez viszont nem biztos, hogy egészséges a fűtőbetét számára.
(#) Kovidivi válasza Latya hozzászólására (») Okt 9, 2015 /
 
Nem tudom mivel vezérled, de ha mikrokontrollerrel, akkor megoldhatod, hogy amikor közeledik a beállított hőmérséklethez a mért, elkezdi csökkenteni a PWM kitöltési tényezőjét. Ha jól lövöd be, akkor az ingadozást lejjebb tudod csökkenteni. Már ha egyáltalán van erre szükséged!
(#) xNorbi hozzászólása Okt 10, 2015 /
 
Helló

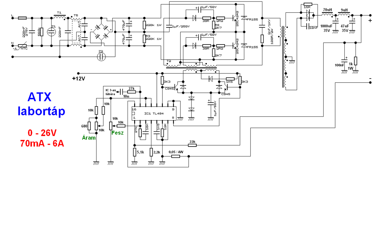
Belekezdtem az ATX tápom átalakításába tegnap (ezen rajz alapján), valamelyest sikerült de szerintem itt még valami nem úgy működik ahogy kéne.
Állandóan hallom azt a bizonyos ciripelő hangot kivéve ha a feszültség potenciómétert maximum állásba tekerem és nem terhelem a kimenetet, ekkkor 25V körüli értéket mérek.

Készítettem két videót is az elsőn egy izzóval (12V, 21W) terhelem a kimenetet. Vagyis:
-Bekapcsolom a tápegységet úgy hogy a feszültségállító potméter minimum állásban van, terhelés nincs a kimeneten, a leadott feszültség így 11Vig nő. (Nem túl sok ez? Talán kéne egy nagyobb terhelő ellenálás?)
-Csatlakoztatom az izzót, ilyenkor a feszültség szinte azonnal nullára esik és lassan tekerem fel a feszültségállító potmétert az izzó elkezd világító az áram és feszültség értékek leolvashatók a videóból
-A maximum teljesítmény valahol 9,5 V 1,5 A környékén van, amiről óvatosan azt reméllem hogy a hálózati feszültséggel sorosan kötött 60 Wos izzó korlátozza.
-Majd kimeneti terhelés nélkül is felcsavarom a feszültségszabályzó potenciómétert a maximumra és vissza a minimumra.

A második videón a tápegység eredeti ventilátorát kötötem rá a kimenetre.
-A videó úgy indul, hogy a ventilátor már rá van kötve a kimenetre a tápegység bekapcsolásának pillanatában és a potencióméter a minimum álláson van.
-lassan növelem a feszültséget a maximumig majd lassan vissza.
-eljátszok az árrammerő potencióméterrel is

Az árammérő sönt (0,05 ohm, 4W) még nem jött meg ezért az IC 16os lábát a földre kötöttem, így ha jól gondolom ez a szabályzókör nem játszik és a tápegység mindig maximális áramot adna.
A +12V-os tápfeszültséget egyelőre egy Li-Ion akkupakból biztosítom aminek a videók után mért feszültsége 11,44 V.
A kimeneten 2200uF, 10uF, 10nF és 22Kohm ellenálás van.

Mennyire normális ez a működés (nekem nem tűnik annak - főleg ez a ciripelés zavar)?
(#) Ge Lee válasza xNorbi hozzászólására (») Okt 10, 2015 /
 
Ha nem tudod letekerni a 0 közelébe üresen a feszt, akkor valami még valóban nem jó. A ciripelés normális. Amikor a vezérlés burst szerű jeleket kénytelen kiadni a feszültség szinten tartásához, akkor ezen ki-be kapcsolások száma már a hallható (20kHz alatti) tartományba esik, és ez hallhatóvá válik, leginkább a trafón.
Ennek a rajz szerint rendesen kell működni, ugyanis működő tápról rajzoltam.
(#) xNorbi válasza Ge Lee hozzászólására (») Okt 10, 2015 /
 
Hát ahogy a videóban is látszik (40. másodperctől), itt minimum állásból tekerem fel a feszültséget a maximumra majd újból a minimumra és 11 V körüli feszültség mégis marad. A kimenetre nincs semmi se kötve.

Egyébként sajnos sikerült tönkretennem szerencsétlen módon a TL 494et, úgyhogy egy darabig nem tudok próbálgatni.
(#) Kovidivi válasza xNorbi hozzászólására (») Okt 10, 2015 /
 
Terhelés nélkül ez a normális működés. Ezért van a ventilátor fixen a 12V-ra bekötve.
(#) Ge Lee válasza xNorbi hozzászólására (») Okt 11, 2015 /
 
Nincs előttem az enyém hogy megnézzem, de üresen is le kell hogy tudd tekerni a feszt olyan 0,8-1V körülire. Ha nem így van akkor valami nem jó. Az IC hibaerősítőjének (1-2-3 lábak) invertáló bemenetén a potival beállított feszültség van, letekert állapotban ez kb. 0V. Ehhez képest szabályozza a kimeneten a feszt, a nem invertáló lábon megjelenő, a kimenetről leosztotthoz képest.
A kimeneten lévő terhelő ellenállás egyébként valóban kisebb, nem 22k hanem 1k. Most megtaláltam azt a rajzot ami nekem működik, és az értékek is a rajzon lévők szerint alakulnak, tehát le lehet tekerni nullára üresen is a feszt, az áramot pedig minimum 70mA-re.
(#) cnccoder hozzászólása Okt 11, 2015 /
 
Üdv !

Itt egy gyönyörűség, gondoltam felturbózom, a 12V kimenetre lenne szükségem, 20V körül jó lenne.
Már kivettem a kondikat a végéről, a 12V helyére tettem egy 1000µF/63-as 105-öst, LOW ESR. Az 5V kimenetre a 12 V-ból egy 470 Ohm ellenállást tettem, ott pedig 100 Ohm van az 5V-ról a GND-re.

Csak még a negatív ágakat is igen figyeli ez, azt kéne valahogy kiiktatni, ebben nincs csak a KIA494 IC, meg tranzisztorok, a rajzát megpróbálom megkeresni, hogy lenne a legegyszerűbb megoldani. Mivel ki van benne hagyva a primer oldalon a szűrés, oda majd beforrasztok egy másikból. A trafója is elég kicsi, egy EI33-hoz képest látszik is a képen. Tényleg nem egy csúcstermék.

A ventit meg a 494 IC-t azt egy 7812-ről lehet hajtani, ha annak bemenetét a 20V-ról venném ?

Még a nyákon nézelődnöm kell, le ne hagyjak valami fontosat, szedjek ki mindent, ami nem kell.

A trafója helyett egy EI33-ast be lehetne tenni vajon ?

2SC2810 a kapcsoló tranzisztor benne egyébként.

Tegnap keresgéltem rajzokat, lehet van is olyan, amiben csak tranzisztorok vannak meg az IC, majd még vissza nézem, hátha van pont olyan, mint ez, bár ha valaki tud olyan rajzot, ami pont ezé, az még nagyobb öröm lenne.
(#) Ge Lee válasza cnccoder hozzászólására (») Okt 12, 2015 / 1
 
Annak nem sok az esélye hogy pont ennek a rajzát megtalálod, de nem is kell. Előző hsz-ban ott van egy rajz amin el tudsz indulni.
A nyák bal felső sarkában lévő 3 tranyót biztos hogy ki kell szedni, a körülötte lévő alkatrészekkel együtt, a másik 3 tranyóból meg kell keresni azt a kettőt ami a meghajtótrafóra megy, mert csak azok kellenek.
Ha az IC tápfesze nem túl magas, akkor mást nem is kell csinálni csak módosítani a visszacsatolás ellenállás osztóját úgy, hogy 20V-od legyen a kimeneten (valószínűleg az 1-es lábon lesz a föld és a kimenet között). A 4-es láb környékét kell még megnézni, mert a bontás után az nagy eséllyel magas szinten lesz, így nem fog működni az IC, le kell húzni egy ellenállással a földre.
(#) xNorbi válasza Ge Lee hozzászólására (») Okt 12, 2015 /
 
Köszi a választ, valószinűleg ez a 22 K poti a bűnös ventilátorral terhelve le tudtam tekerni a minimumra, kár hogy tönkretettem a tl494-et reméllem mihamarabb sikerül szereznem egyet és kipróbálhatom. Van még más tápom is lehet belefogok annak átalakításába.

Nekem az jutott eszembe, hogy ha 20 V körülre van beállítva a tápegységem majd ezt letekerem minimumra és ha a kimeneten nincs semmi terhelés akkor tulajdonképp nincs ami kisüsse a kondenzátort (2200 uF, csak a 22 kohm - ami lehet kevés) és marad ez a 20 V feszültség. Viszont ennek némileg ellentmond, hogy a 22 kohm hatására is lassú feszültség csökkenést kéne észlelnem, azonkívül ami méginkább ellentmond hogy minimumra tekert potencióméter meletti bekapcsolásnál is 11V-ig nő a feszültség.
(#) cnccoder hozzászólása Okt 15, 2015 /
 
Folytattam a táp alakítást és ahogy elkezdtem alaposabban vizsgálni a panelt, hát nem egy életbiztosítás ez a panel, nagyon durva hibák vannak a nyákterven, meg az alkatrész is nem megfelelő Y kondik pl. A sarkai a házhoz szinte pár tized mm-re vannak a primer oldalon. A szekunder oldali elválasztás sem valami jó. Ki kéne inkább marni, a sarkánál meg teszek szigetelést majd. Úgy teszem a dobozába.

Arra gondoltam, hogy mivel a 12V-os ágat húzom fel 20-25V körülire, így a TL494 IC-nek az 5V ágról venném a tápot, onnan lehet kapna az 10V körül így, majd kiderül jó e az elgondolás.

PICT2812.JPG
    
(#) Latya válasza cnccoder hozzászólására (») Okt 15, 2015 /
 
Azta... Ezek tényleg durva hibák! Az 5V-ról szerintem csak olyan 7-8V-ot fog kapni. De majd meglátod... Hajrá!
(#) gerleimarci hozzászólása Okt 18, 2015 /
 
Sziasztok!
Két kérdésem lenne.
1. Át lehet e alakítani egy pc tápot passzív hűtésűre (pl: hűtőbordát sokszorosára növelve)?
2. A 12V-os kimenetből egy 9-11V ig, állítható 6A-el terhelhetőt csinálni?
(#) kadarist válasza gerleimarci hozzászólására (») Okt 18, 2015 /
 
A bordákat még megnövelheted a tranzisztorhűtés érdekében, de az elektrolitkondenzátorok hűtését nem tudod megoldani passzívan.
(#) Ge Lee válasza gerleimarci hozzászólására (») Okt 19, 2015 /
 
Igen, a kínai gyárt is ilyeneket hasonló kivitelben. Amit láttam belülről abban egy az egyben egy AT PC táp belseje van, a hűtendő eszközök a fémdobozhoz vannak csavarozva, tehát passzív a hűtés. A fesz valamennyit (talán 2-3V-ot) jusztírozható egy trimmerrel a nyákon.
(#) gerleimarci válasza Ge Lee hozzászólására (») Okt 19, 2015 /
 
Pont amiatt, hogy ingyen lenne, azért csinálnám. Van egy AT és sok ATX táp a szekrényben, felhasználásra várva.
Teljesítmény led meghajtásra használnám, minimális előtét ellenállással vagy nélküle.
(#) Ge Lee válasza gerleimarci hozzászólására (») Okt 19, 2015 /
 
Ingyen nem lesz, mert lesz vele jó néhány óra munka. Rajzot találsz itt a topikban az átalakításhoz.
(#) gerleimarci válasza Ge Lee hozzászólására (») Okt 19, 2015 /
 
Ha a passzív hűtést nem lehet megoldani, akkor bele sem fogok. Kadarist fórumtárs az elektrolit kondendezátorok hűtését említi, bár én eddeg nem hallottam olyanról, hogy azokat hűteni kéne.
Úgy tudom, hogy ezeknél a tápok a +5V-hoz képest szabályozzák a többi feszt is. Akkor az megoldható, hogy csak a +12V legyen terhelve? Azt tudom hogy egy minimális terhelés hell a +5V-ra, hogy egyáltalán bekapcsoljon.
(#) Ge Lee válasza gerleimarci hozzászólására (») Okt 20, 2015 /
 
Már leírtam hogy meglehet. A kondikat nem kell hűteni, azokon amekkora impulzusáram folyik azt elviselik hűtés nélkül is. Meg kell nézni a tápot, már jó pár éve csak olyanok vannak forgalomban amik mindkét ágról vissza vannak csatolva, tehát nem csak az 5V-os ágat figyelik. Terhelés nem kell rá, üresen is működnie kell.
Következő: »»   166 / 200
Bejelentkezés

Belépés

Hirdetés
XDT.hu
Az oldalon sütiket használunk a helyes működéshez. Bővebb információt az adatvédelmi szabályzatban olvashatsz. Megértettem