Fórum témák
» Több friss téma |
Helló!
Nem kell az ellenállás, de a polaritást forditva szokás jelölni a kimeneten.
A tanárod a bekapcsolási áramlökés ( üres kondi ) korlátozására gondolt, de ez ritka alkalmazás.
Megnöveli a táp belső ellenállását, azért nem ajánlatos, főleg amper nagyságrendű áramoknál....
Szia,
A bekapcsolás pillanatában megjelenő áramtüske korlátozására van,.. Az-az ellenállás korlátozza a kondenzátoron átfolyó áramot, és védi a hálózati biztósítót a kiolvadástól a bekapcsolás pillanatában,.. (ha nagy fogyasztó lenne a tápon,..) De nyugodtan kihagyhatod,.. Ha párhuzamosan lenne téve az elkóval akkor a kondenzátort söntölné, hogy mikor lekapcsolod a fogyasztót akkor néhány másodperc alatt kisütné a kondenzátort, ha nincs terhelése a fogyasztónak,..
Köszi mindenkinek a gyors választ, ki is szedtem az ellenállást
Nagyon szivesen,.. (köszi a pontot is). Amgy ha söntölni akarod az elkót akkor kb egy ~1kohm -os ellenállást szoktak tenni párhuzamosan a kondival,.. (egy kolléga hívta fel a figyelmem arra, hogy:
"Ha párhuzamosan lenne téve" ez félreérthető, esetleg valaki azt az 1ohm -os ellenállást rakja párhuzamosan az elkóval,..)
lenne még egy kérdésem... a táp nem sima trafóból van, hanem ennek 3 kivezetése van, tom mi a neve, csak most nem jut az eszembe, naszóval csak 2 kimenetet kötöttem be a graetz-ba, meg beraktam egy kondit is puffernek meg hogy simitsa a lüktető egyenfeszkót...
Azt szeretném megkérdezni, hogy nem baj hogy csak a 2 vezetéket kötöttem be, így is leadja a 14 voltot, ami nekem tökéletes (LED-shine-hoz kéne). A képen rajta van, hogy kötöttem be
Csapolt szekunder tekercsű a trafód, általában ott használják, ahol +/- kimeneti feszültségekre is szükség van.
Ha elbírja így az áramköröd terhelését, nyugodtan hagyhatod. Ha a későbbiekben gyengének bizonyulna, azaz nem tud elég áramot biztosítani, a két fehér ágat tedd a Graetz-re, a középső kéket meg hagyd szabadon (csak vigyázz, mert a kimeneti feszültség is magasabb lesz, a szabályzódnak bírnia kell).
Semmilyen probléma nem származik abból, ha nem használod azt a kivezetést.
Nos eléggé sok tápegységi kérdéses topic-ot átolvastam de eggyikben sem találtam meg a nekem megfelelőt.
A kérdésem az lenne hogy kellene nekem 1,5V akármilyen feszből de legyen 5V vagy 12V így egyszerűbb a dolog. Addig el is jutottam hogy az LM317 erre megfelel. De az a problémám hogy eddig max ezt az ic-t ha hibás volt cseréltem, ergo nem foglalkoztam a tudásával vagy a kapcsolásával. Nézegetem az adatlapját de nem jövök rá hogy konkrétan hogy lehet rávenni hogy pont 1,5V-ot adjon. Valaki megszánhatna egy kis infóval eme fejtörés közepette.
Van ott az adatlapban egy képlet, miszerint Vout=Vref*(1+R2/R1)
A Vref az fixen 1,25V, R1-re veszünk mondjuk 270ohm-ot, akkor a fenti képletből R2-re adódik 54ohm. Ilyet boltban nem kapsz, ezért 56ohm-ot teszel.
Ám ezek az értékek szórnak, igy célszerű egy 100 Ohmos trimmerrel beállítani. Ha van kedved kiszeded, leméred és helyettesítheted fixszel. Én egy "mérőáramkört" építettem erre a célra.
Sziasztok!
Ha ebbe a tápegységbe beteszek egy nagyteljesítményű áteresztő tranzisztor az IC után, és egy nagyobb biztosítékot, akkor ki fog bírni 2A-t? És helyes is ez a megoldás így?
Ez a tápegység túlfeszültség védett. Ha a kimenet túllépi a beállított határt a tirisztor nyit, és kiolvasztja a biztosítót. Az áram növelésének módja nem az, hogy az IC után teszünk tranzisztort, hanem az IC-t meg kell "patkolni" teljesítménytranzisztorral. Erre találsz megfelelő rajzokat a neten.
A tranzisztorral való "megpatkolás" az a mellékelt megoldással kivitelezhető?
Persze a tranzisztor a biztosíték után kötve, csak elrontottam.
Szia !
Inkább igy kösd a tranyót. Üdv!
Hát, így ne! Ez úgy működik,ha azIC-n eső fesz meghaladja a 0,6V-ot (és miért ne haladná meg?), akkor a tranzisztor kinyit, és kiengedi a stabilizálatlan feszültséget, ami a beállított értéket meghaladja, kinyit a tirisztor, és kiolvad a bizti. Biztos, hogy ezt szeretnéd?
Szia !
Ráadásul ennél egyszerübb kapcsolással is ugyanezt az eredményt lehet elérni. Ha már LM317 van az áramkörben, erre az IC-re van egyszerűbb és jó kapcsolás is. Üdv!
A TE kapcsolásod jó, nem tudom a túlfeszvédelemre feltétlen szükség van-e?
Bocsi de most nézve a tranzisztor se jó. NPN kellene.
És abba is igazad van, ha elkezd nyitni, nincs ami lezárja. Felületes voltam, elnézést. A 184945 kapcsolás így rossz ne építsd meg.A 184945 kapcsolást töröltem,.. szabi83
Nos, tehát, ha az általam felrakott tápegységet kiegészítem a PCB által felrakott rajzon látható tranzisztorokkal, akkor a kapcsolás ki fog bírni 2A-t? Mert a túlfeszültségvédelemre szükség lenne.
Abban az esetben csak az áteresztőn múlik mennyi a terhelhetőség. Egy dologról nem szabad megfelejtkezni, hogy az ilyen "patkolt" stab IC-nek nem lesz túláramvédelme, de arra ott a bizti.
Szia !
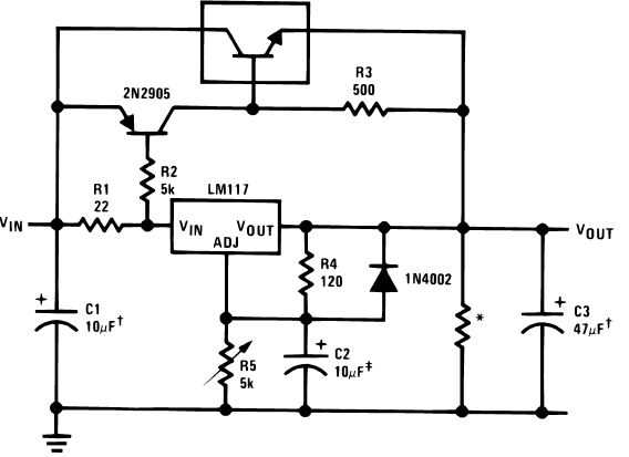
Ne azt egészitsd ki szerintem, hanem rakd össze ezt. (csatolt) Nem kell sokat gondolkodni szerencsére, mert a gyártók mindjárt adnak ötleteket a termékükhöz, igy ez talán a legideálisabb. Üdv!
Ezen ugye jól látom, hogy van túláramvédelem, és túlfeszültség védelem is?
|
Bejelentkezés
Hirdetés |














