Fórum témák
» Több friss téma |
Fórum » Kapunyitás gombnyomásra olcsón! - avagy automata kapu házilag
Témaindító: szabi83, idő: Feb 2, 2006
Mondtam, hogy csinálj valami időzítést hozzá. Az a legjobb.
csak, hogy átlássuk a dolgot, tegyél fel egy elvi kapcsolási rajzot az egész áramkörről ha lehet
Lerajzoltam a kapcsolást a relét kellene kiváltani fettel remélem elég világos...
jaa, 220v- váltóáramot akarsz kapcsolni? arra a legfa..ább egy BTB 12 triac az bír 12 Ampert meg a 220Voltot, 300ft körül van
a leírás hozzá: Bővebben: Link
nem nem akarok 220-at5 kapcsolni a piros táp is 12V csak nagyobb teljesitményü mint a szürke ezért kell a fet...
én azt hittem, hogy a kis táp megy állandóan (készenlét), a nagy meg akkor kapcsol be ha a motorokat kell mozgatni?!
szerintem ez így logikus most csinálok egy házimozierősítőt abba is ilyen megoldást alkalmazok, mert azért egy 100Va-es trafó üresjáratban megeszik 0,1A-t ami azért a mai világba nem túl praktikus
Ezt ajánlottam neki én is vagy 2 hete, hogy egy kis táp legyen a készenléti, és egy nagyobb teljesítményű az üzemi táp.
hali
az előbb csináltam egy apertot, egy spéci tranyó ment ki benne ezért non-stop világított a lámpája, te is találkoztál ilyen hibával? mert nekem már ez nem az első, elég passzentosan van a nyákba a tranyó lábai ezért az ónszivattyút el lehet felejteni, ezek valszeg nem bírják a 21w 24V-os égőt üdv
Egy NICE gyártmányu A6-A6F típusu kapunyitó vezérlő áramkörének a rajzát keresem. A Neten elérhető bekötési leírást letöltöttem, de nekem a részletesebb kapcsolási rajz kellene javítási célra. Esetleg tipp arra, hogy mind a távirányítóról, mind a belső gombos vezérlésről időszakosan nem működik. Gondol egyet akkor megy egyszer-kétszer, aztán hetekig megint nem. Valami kontaktbaja lehet, de rajz nélkül nem tudom behatárolni.
szabi83 a ki mit épített-be már tavaj feltettem egy komplett nyitó elektronikát ,és a rövid leírását kb 290 -310 old -környékén ,ha gondolod rákeresek és ha érdekesnek tartod akár cikk is lehet belőle! üdv
Leírod, a teló jelzés után mi történik
:yes: hogy dönti el, mikor nyít-zár?
A teló rezgető motor jele indítja a monostabilokat és át billenti a bisabilt a kimeneten csak a mono idő alatt van jel addig zár a relé. Azt hogy melyik relé zár a bistab kimenete határozza meg.
nem rossz, de mi van, a kéretlen sms-el, hívással?
[off]ui: mi a foglalkozásod?
Hívás szűrés funkció! Csak a beállított számokat fogadja .
Egyébbként nálam parabola motorokkal megy ,de most akarom átalakitani redőny motorosra . Az erősített tolómor télen nem bírta a havat (műanyag fogaskerekes!)
A tanult szakmám Gyógyszergyártó de most egy hűtőszervízben húzom az igát !
elég ötletes ![]() Egyszer láttam itt egy olyan megoldást is, hogy a kijelző elé tettek egy foto diodát asszem, ez a megoldás azért lényegesen egyszerűbb De naggyon beteg.... ![]() Amugy biztos nem lenne olcsóbb valami kapucsengőből áttoperálni a dolgokat? Meg akkor nem kell vezetés közben a telefonkönyvben a kapu bejegyzést keresgélni, vagy a billentyűzárat oldogatni, hogy a gyorshívásból nyomjad... Persze ettől még nagyon nagy ötlet, és végülis pénzbe sem kerül, mert csak megcsörgetni kell, és bővítheted azok körét akik használhatják, csak be kell írni őket a telefonkönyvbe, meg felvenni a listába és megadni nekik a kapu számát...Hm egyre jobban tetszik az ötlet
Próbáltam a csengőt kicsi a hatótávja és csak 1 nyomógomb van hozzá !
amúgy fél éve működik és nem nagy dolog megtalálni a 2 .gombot a telefonon (oda van beállítva a gyorshívás) most készül a redőny motor tartó, és a kar majd teszek fel képeket róla.
Sziasztok!
Laikusként kérnék tőletek segítséget. Adott ez a kapu - http://usercom.net/gate401/ - aminek a vezérlőpanelje nemrég tönkrement. A beszerelő cég szakemberei megállapították, hogy a vezérlőpanel nem javítható, újat tudnak adni 30e pénzért + beszerelés, beállítás, stb. A hiba okát nem tudták megmondani. Kérdéseim a következők: - tudtok-e javasolni olyan szervízt, vagy magászemélyt aki a panelt megvizsgálná, és javítaná, ha lehetséges. - lehet-e ezt a rendszert más vezérlővel használni, ha igen, milyet, és hol keressek? Ide tartozik még, hogy a jelenlegi megoldásnál a rádiós egység külön van és nem ugrókódos rendszerű. Ha az egészet cserélni kell, akkor inkább ugrókódost szeretnék. ( A gsm hívásos módszer is tetszik, kérdés, hogy mennyire biztonságos, ill. mekkora ráfordítást igényel.) Előre is köszi a válaszokat, Dave
Nézz el a :motors forgates.hu-ra, ott lehet hogy találsz valamit .Ha viszont a házilagos átalakításnál maradsz
a telefonos kapunyitó elekronikám rajzát megtalálod itt a témában (nálam kb 1 éve működik de 1 gyári kapunyitó alkatrész sincs benne! Nekem kb 2e ft volt az elekronika anyagköltsége +a trafó. A biztonságról csak anyit : a telefonszám titkos és van hívás szürés is
Üdv!!
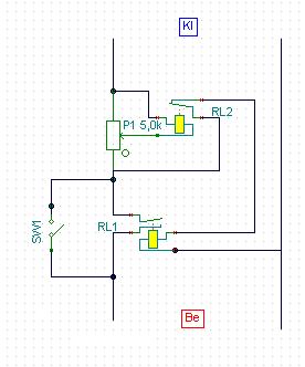
Nekem az lenne a kérésem ha valaki tud egy egyszerü rajzot ami a motor áramfelvételét figyeli és ha egy beállitott értékfölé emelkedik az áram akkor meghúz egy relé.
csináltam egy kis mórickarajzot szerintetek ez üködni igy?
Bocsi a rajzért de csak paintal tudtam megrajzolni ![]() Ti mivel rajzoltok ilyen áramköri dolgokat?
Remélem most már sikerült felrakni
Lehet EWB ,multisim ,én a tina5 tel.Ha kész printscreen paint beilleszt,kivág ,új beilleszt mentés másként .jpg
Ez jó ha találsz olyan jelfogót ami elbírja a motor áramát ,és behúz ilyen kis feszültségre.
Valamint egy nyomógomb párhuzamosan az érintővel ,amivel elindítod.
Van ám olyan program is, amivel át lehet alakítani a bmp fájlt jpg-be... Úgy hívják, hogy IrfanView, és magáncélra még ingyenes is! S láss csodát: jpg-ként már fel is lehetett tenni!
De mondok még egy csudát: Ahol a fájlmelléklet csatolás van, a hozzászólás-író ablaknál, a "+1 fájl" gomb mellet van egy bekeretezett "?" is. Ha arra ráviszed az egérkurzort, egy kis sárga téglalapban szépen leírja a fórum, hogy bmp fájlt NEM LEHET feltölteni, csak gif, jpg, és png fájlt!!! ekkora hülyeséget már rég írtam a kapcsolásod abszolut nem jó (tönkreteszi a motort) nagy áram - szakít -nincs áram - zár -nagyáram -szakít Ez a motor induktivitásával igen nagy feszültséget indukál . |
Bejelentkezés
Hirdetés |





:yes:
elég ötletes 


ekkora hülyeséget már rég írtam a kapcsolásod abszolut nem jó (tönkreteszi a motort) nagy áram - szakít -nincs áram - zár -nagyáram -szakít Ez a motor induktivitásával igen nagy feszültséget indukál . 
