Fórum témák
» Több friss téma |
Amíg meg nem jelenik a cikkem:
![]() 750W ZVS SRPS Primer menetszám: 20 menet. Segédtáp menetszám: 3 menet a primerrel „szoros” csatolásban(ez lehet akár 0,3-as drót is, vagy UTP kábel, az is 300V-ig szigetel) Szekunder menetszám: 2x6-7 menet (Quad405-ökhöz 6 menet(2x48Vdc, 7 menettel magasabb) Frekvencia: kb. 50-60kHz, nálam 54kHz (érdemes először Rt helyére egy ellenállás(oka)t és egy trimmert sorba kötni, amivel a frekvencia változtatható 45-65kHz között) Lszórt = 44uH (ez eltérhet. lehet 40-50uH is, de ahogy én tekertem - ld. fotók később -, úgy 44uH jön ki) Lmágnesező = 435uH (Akit az ütesjárati fesz. növekedés nem zavarja annyira, lejjebb mehet vele és használhat 2x2,2nF-os Czvs-eket. Esetleg PC tápból kitermelt 4,7nF/400V-os kondiból 2db-ot sorba kötni - valószínűleg teljes trerhelésen is megmarad a ZVS üzem -, nálam a légrés 3 réteg tixo) (Légrés: A4-es papír,cigipapír,tixo,teszkós zacskó és ezek kombinációja. Nálam 3 réteg vékony tixo van.) ZVS kondik: 1nF/1kV+470pF/2kV párhuzamosan, azaz kb. 1,5nF(400V MKP, vagy legalább 1kV-os!) Sikeres után építést kívánok! 656W Szek. terhelve A hozzászólás módosítva: Okt 14, 2015
A D7-D14-et fordítsd meg a rajzon.
Jó az úgy(bevált), ha megfordítanám, akkor a tranyó nem, vagy későn nyitna ki.
Mindegy milyen polaritással van a kapcsolási rajzon, hiszen a panelen nincs is bekötve.
Akkor minek az ellenállás, az egyik irányba a dióda vezet, a másikba a tranyó B-E diódája, amíg a gate feszültség le nem esik 0,6V alá.
Igaz, mondjuk mindkettőnek úgy sincs sok értelme.
A 10 Ohm-ra kell forrasztani paralell, azért nincs a nyákterven, hanem a szélén félrerakva.
Feszültségesés? Rövidzár? ETD 49-cet még nem tekertem, de az a fotón is látszik hogy azon a magon ennek a teljesítménynek kb. a dupláját is át lehetne vinni.
Alulméretezett próbatrafó. A cikkben le is van írva. Most kihagytam Bocsi. Kétszer Ennyi huzal kell rá minimum.
Idézet: „ez lehet akár 0,3-as drót is, vagy UTP kábel, az is 300V-ig szigetel” Igen, de hány fokig? Az utp nem hőálló.
Ebben van valami. Ezt nem gondoltam át, eddig nem volt vele gond. Köszi, hogy szóltál, kiveszem a cikkből.
Sziasztok!
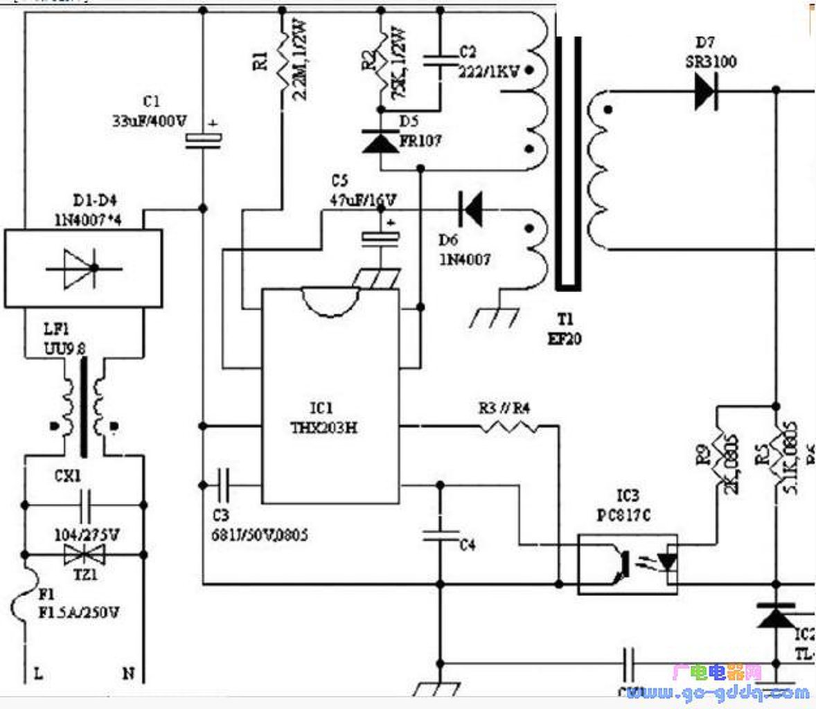
Van egy tápom, 5V 2A-es, leterheltem, 2.2A-nál jobban nem mertem, nehogy tönkremenjen, tartotta szépen az 5V-ot. Ebay-es egyébként, fekete dobozban, a legolcsóbb fajta. AZ IC benne THX203H, adatlapja szerint a túláram védelem 0.6V fölött kapcsol be, és 2db 1.58ohm-os ellenállás van párhuzamosan kapcsolva (a rajzon R3||R4 a söntellenállás, és ez kapcsolódik a 6-os, "IS" lábra.), miszerint U=R*I -> 0.6/0,79=759mA. A neten is fellelhető több kapcsolási rajz, és 1ohm-ot ajánlanak ide, nálam ugye 0.79ohm van. Ez viszont a primer oldalon van, és nem tudom összehozni, hogy a primeren hogyan folyhatna akár még csak csúcsokban is 760mA? Köszönöm. A hozzászólás módosítva: Okt 15, 2015
A primer oldali túláramvédelem csak arrra az esetre van, hogy, ha komoly gond lenne, az ilyen tápokban nem szokott lenni pont 2A-es túláramvédelem. Ha így lenne, egy 2A-ről üzemelő eszköz bekapcsolási tranziensétől álandóan leálna, majd újraindulna végtelen ciklusban kb.
Sok hasonló 5V-os táppal találkoztam már, ami túl nagy terhelésre ejtette a feszültségét, vagy egyszerűen kikapcsolt kis időre. Most látom, van egy 5ohm párhuzamosan az IC-n belül. Ha nem lenne a sönt, akkor 120mA-re korlátozná az áramot, 230*0,12=27W, ami már jobban hangzik, mert csúcsban 18W-ot tud az IC, folyamatosan meg 12W-ot, viszont ha az egyik párhuzamos ellenállás 0.78ohm, akkor az eredő még kisebb lesz, 0,67ohm. Akárhogy is számolom, így kb. 160W bemenőnél lépne közbe az áramkorlát. Van benne üvegbiztosíték, úgyhogy nem hiszem, hogy ez lenne a megoldás.
Egy másfajta tápot átalakítottam, hogy adjon le nagyobb feszültséget, ott sem volt a szekunderről áram visszacsatolás, viszont a primer úgy volt kialakítva, hogy egy X W bemenő teljesítmény felett elkezdett leszabályozni, tehát a kivehető teljesítmény volt fix, mindegy mekkora volt a feszültség. Szeretném, ha ennek a tápnak is lenne valami túláram védelme, és jó lenne ezt megtudni anélkül, hogy leterhelném 2.5A-rel, és kiszálljon belőle a füst
Üres(6W)/terhelt(450W):2x56/50V.
1000µF primer pufferrel: 56/51V, nem sokat javul.
Ha erre ráakasztasz mondjuk egy 2x300W-os végfokot, akkor nagy kivezérlésnél szépen hallható lesz ez a feszesés tortyogás formájában. Hasonló okok miatt raktam össze annak idején a hidat. Igaz hogy 2 fettel több kell bele, de jóval stabilabb tápot ad a végfoknak szabályozás nélkül is, meg egyszerűbb az áramérzékelés is ha nem akar az ember áramváltót tekerni. Mondjuk neked quadhoz kell, ahhoz elég lesz. Viszont ha cikket írsz belőle, akkor nem árt felkészíteni a tápot arra is, hogy sok olyan végfokot fognak az után építők ráakasztani amiben nincsen áramkorlát, tehát meghibásodás esetén zárlatra kell dolgozni a tápnak. Ha lesz hozzá kedvem a télen, akkor belebiggyesztem én is a hídba amit elgondoltam, és kipróbálom. Ha összejön teljes értékű védelem lesz, akár zárlatban is magára lehet hagyni majd a tápot, anélkül hogy akár egy biztit is cserélni kéne utána.
Rövizár teszt: Bővebben: Link
Mondtam, hogy ne beszéljetek!
és a videó nem is adja át az élményt...
Jamicon-ok, bírják, de van csavaros RIFA kondim is, az aztán bírja.
Alakul a Skori féle önrezgő tápom is. Csak a frekvenciát kell még állítani, illetve rezonáns kondit kisebbre venni, a szórási trafót pedig nagyobbra majd, mert most vagy 600W körül korlátozna, az meg kissé sok ennek a trafónak lehet.
Mekkora frekin küldöd? FET-ek milyenek?
14 mp-nél és 1:42-nél a szkópkép nem ZVS-ről árulkodik, ott a mille-plató. Csak megjegyezném halkan...
Nem kellett volna off-ba írnod. Igen. Rövidzárnál borul a zvs és minden...
Egyébként a Miller plató megléte csak egy jel, már egész kis feszültségnél fellép, de mégse 150 vagy 320V-on kapcsol a FET. A szkóp képen lehet... Kb. 300W felett átmegy "Zero Power Swiching"-be. A hozzászólás módosítva: Okt 17, 2015
Nem a rövidzárról beszélek. 14 mp- nél nincs rövidzárad, hanem ha jól látom 440W körül terheléssel doglozol (100V, 4,34A olvasható le a multiméterről).
1p04mp-nél mutatod a rövidzár alatti jelalakot, amin látszik, hogy a nagy áram miatt esik a fesz a FETeken. Persze jó lenne, ha a videó alatt nem káromkodást hallanánk, hanem közben mesélnéd a mérési körülményeket és a tapasztalatokat.
Ez is igaz.
Mondtam is nekik, hogy maradjanak csendben, mert videó. ![]() Tapasztalat: Az N8A-es bizti nem ment ki, majdnem megsült a próbatrafó szekunder oldala, az MBR10200-ak kibírták...kb. 5A-es kell, majd kikisérletezem normálisan megtekert trafóval.
Nem lenne egyszerűbb kiszámolni mondjuk a biztit?
Van 150-160V-ot, a rezonáns kört X wattra tervezted, akkor Y=X/150 A a legmagasabb előforduló áram effektív értéke. Ennek legfeljebb kétszerese fordul elő rövidzár esetén, a rezonáns kondikra rakott diódák vezetnek. |
Bejelentkezés
Hirdetés |












