Fórum témák
» Több friss téma |
Én is ezt írom: "PWM jel rángatja 32kHz-en, ezt hallom vissza a tápból, a terheléstől függő frekvencián. "
Szia Transztyuszeres,
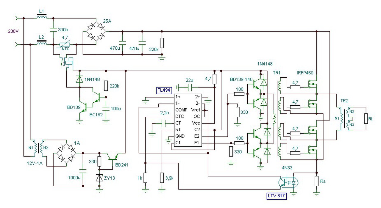
Összegyűjtöttem pár észrevételt a cikkeddel kapcsolatban. - 90fokban nem illik vezetéket megtörni, belső rész alámaródhat, külső sarka kisugárzott zaj szempontjából problémás. - Sok helyen látom alkatrész körvonala alá másik alkatrészt bepakolni, ez hol fog elférni? - Mik akarnak lenni azok az utólagos fehér vonallal belerajzolások? - Az alkatrészek neve, értéke utólag is mozgatható, ahogy most van úgy átláthatatlan. - A képen jobb alsó sarokban a furatok félig-meddig be sincsenek kötve. - A vezetékezés az egész panelen nagyon ronda, sok a kitüremkedés, bevágás. - Mi az a sok alkatrész a panel szélén túl? - Hol van a panel széle? A fehér vonal (ami gondolom a dimension réteg akar lenni), vagy a kék? - A felirat minden esetben legyen vector típusú és ne proportional. - A nagyáramú, nagyfrekvenciás szakaszok legyenek a lehető legrövidebbek. A trafóval sorosan lévő biztosíték miatt csak hosszabb lesz, védelemre ott van a betáplálásnál a remélhetőleg méretezett biztosíték. - D1, D3, D8 zénerek helyett lehetett volna egyetlen diódát használni. - A szöveg rosszul tagolt, gyakorlatilag össze van dobálva. Örülök, hogy valaki vette a fáradságot, hogy cikket írjon a témában, de ez így ebben a formában nem a legjobb.
akkor nagy valószínűséggel nem neked szól a cikk...
Díjazom amúgy az észrevételeid és dícséreted, de aki elolvassa cimopata cikkét és talán meg is csinálta a tápját az rá fog jönni mi hol van.
Idézet: Itt 50kHz-ről van szó belassított fel és lefutásokkal. Mégis milyen kisugárzásról beszélsz?„külső sarka kisugárzott zaj szempontjából problémás.” Inkább építsd meg te is a tápot és tapasztald, hogy mennyire frankón működik.
Biztos kapott a nyák széle egy ilyenböl aztán attól lett ilyen lukacsos az egész Viccet félre téve ez a nyák nem a spórolni próbáló után-építőknek lett tervezve, és erre ez a bizonyíték Bővebben: Link
1 perc alatt kijavítható ez a kis hiba. Aki komolyabban meg akarja építeni, annak feltűnik, közzétettem a .brd file-t, egy perc és kész. A kötekedés az megy látom, számítottam rá, jöhet még...
A hozzászólás módosítva: Okt 19, 2015
Ez nem ide tartozik és off is szóval én nem is folytatom innentől kár...,de nem kötekedésnek szántam! Viszont hol látsz olyan cikket ahol tele van a nyák széle felesleges semmire se nem való furatokkal? Nem gondolod, hogy komolytalanná teszi kicsit?
Azért egy részletes leírás célszer lett volna, a következőek miatt:
- Mit miért terveztél úgy, ahogy? Volt -e valami indok bizonyos tervzési döntésekre (rövidzárvéelem biztivel, segédtáp, satöbbi) - A felsorolásszerű leírás borzalmas olvasmányt ad - A képeket célszerű kicsiben beszúrni, úgy hogy a képre kattintva megnyíljon új ablakban, de nagyban. Célszerű úgy megválasztani a képeket, hogy azok már kicsiben is mutassák a lényeget. - Eleve jó lenne indokolni, hogy mi az újdonság például cimopata cikkével szemben. Ezt hamar lerendezed, és ebből a "Just another resonant PS" kifejezés jut eszembe diyaudio fórumról. Ahogy a cikkben írod ZVS nincs, ha terhelve. Jó lenne, ha megindokolnád miért, miért hagytad annyiban, miért nem variáltál még egy picit pl a ZVS kondival, vagy akármivel. Ha annyira egyszerű, mint ahogy a cikkben írod, akkor miért nem.... Ha már cikket írsz, akkor vedd a fáradtságot, hgoy amit hibát észrevezsnek kijavítod (én is így tettem többször cikkemmel), nem publikálsz félkész valamit. Teli van a nyák légszerelt logó, alaktrészekkel. Sajnos ez, az összes eddigi hozzászólásod, és a cikked is így csak az igénytelenséget mutatja.
Akkor szólj a modoknak, hogy nem jó és nem segítek többet!
(mi bajod a "Zero Power Switching"-el?) ![]() Idézet: mert nagyon le kéne menni a mágnesező induktivitással, hogy fennmaradjon a ZVS üzem, anno teszteltem ezt már, 2x10nF-al sikerült is. „miért nem variáltál” A hozzászólás módosítva: Okt 19, 2015
Idézet: „mert nagyon le kéne menni a mágnesező induktivitással, hogy fennmaradjon a ZVS üzem, anno teszteltem ezt már, 2x10nF-al sikerült is.” Egyáltalán a rezonanciafrekvencia jó oldalán van a kapcsolófrekid? ![]() Ott van még a holtidő és a frekvencia is mint paraméter, azokat is lehet variálni. Valahogy nekem össze szokott jönni a full-ZVS 220-330pF ZVS kondival is, és mondjuk a szórt induktivitás 10-20 szorosa (k=10-20) tökéletes mágnesező induktivitás.
Ha a frekvenciát úgy állítod be, hogy enyhén induktív legyen a rezonáns kör, akkor a terhelés növekedésével (egészen a határteljesítmény eléréséig) nem szűnik meg a zvs működés.
Idézet: „- A trafóval sorosan lévő biztosíték miatt csak hosszabb lesz, védelemre ott van a betáplálásnál a remélhetőleg méretezett biztosíték.” A betápnál levő biztin kimeneti zárlat esetén nem feltétlenül folyik nagyobb áram mint az üzemi, (ha ismernéd a táp működését ez feltűnt volna), ezért szükséges további védelem (pl. egy további bizti). A trfóval soros vezetősáv hossza pedig pont az a kivétel, ahol ez nem túl kritikus, mivel eleve egy induktivitás (a trafó szórása) van sorosan kötve vele. A többivel többé-kevésbé egyetértek, csak ezt talán célszerűbb lett volna építő jellegű kritikaként megfogalmazni, mert így kissé kötözködő stílusúnak tűnik.. A hozzászólás módosítva: Okt 20, 2015
Idézet: SPafival közösen lőttük be 2x1,47nF ZVS kondikkal, bízom benne. „Egyáltalán a rezonanciafrekvencia jó oldalán van a kapcsolófrekid?” ![]() Egyébként a cikk végén az ETD44-el csak nagyon minimális Miller-plató lép fel, az még talán jobban is sikerült. A hozzászólás módosítva: Okt 20, 2015
Te tudod, mekkora különbség van a "bízom benne" és a "tudom" között?
Én amatőr hobbista vagyok. Miért fáj, hogy össze tudok hozni valamit a témában?(nem keveset jártam utána, megosztom amit tudok. Többek között te is segítettél).
A baj, hogy lerí, hogy próba-szerencse alapon összejött, de még mindig nem érted mi történik itt (lásd "bízom benne" és "tudom" különbsége). De ezzel a tudásoddal már nagyra vagy, és mindenkit lekicsinylesz (lásd korábbi hozzászólások), és beszólsz azoknak, akik tudják mi történik.
Egy cikknek illene nem csak arról szólnia, hogy hogyan puffant össze valami, hanem miért. Mik az összefüggések, mik vannak a dolgok mögött. Hogyan számoltam ki ezt meg azt. Ha már a cikkedben a cimopata cikkéhez képest semmi újdonság sincs, csak fel lett a dolog növelve 600W-ra, akkor legalább annak illene benne lennie, hogy ezt a növelést mi alapján méretezted (de persze tudjuk, hogy nem méreteztél, csak össze vissza túrkáltál). Apropó 600W. Mennyi ideig bírja el ezt a teljesítményt? 3 perc után mondjuk mennyire meleg a MOSFETek és a diódák bordája. hatásfok mérés: a feszültésg a kondik feszültsége, ennek relatíve kicsi a hibája. Áramot hol mértél? Kondi után nagyfrekvenciás áram folyik (félhíd árama, amit csak a rezonáns kondik szűrnek megfelelő elrendezésben), vagyis a multiméter áram mérése egyenlő a nulláva. Kondi előtt meg ugye tüske áram folyik, vagyis a multiméter áram mérése megint egyenlő a nullával. (akkor lenne jó a mérés, ha rendes söntön mérsz mondjuk egy digitális szkóppal és az megfelelően integrál). Vagy egy megfelelő szűrés esetén és egy szinuszosabb áram esetén a multiméter mérése elfogadható. Értsd: ekkor az árammérés hibája marha nagy, kapásból +/-10% legalább. És ez nem azt jelenti, hogy a hatásfokod mondjuk 90-98%, hanem ugye a 699W felvett +/- 10%, azaz 106% és 85% között bármi lehet. Szóval ezt a mérést ki lehet dobni az ablakon.
Alig langyosodtak az IRFP460-ak kisebb hűtőbordával 3-5 perc üzem után.
A témát újra írható-olvashatóvá tettem, de kérem az itt diskuráló fórumtársakat, hogy tartsák távol magukat a személyeskedéstől, és maradjon mindenki szigorúan a témánál.
Köszönöm!
Ismerős valakinek ez a ferrit? Beírtam gugliba hogy MB4112 és nem adott értelmezhető találatot. Az Al értékére lennék kíváncsi.
Szia! Tudsz mérni induktivitást, van valamilyen eszközöd amivel megmérheted az induktivitást?
Max multiméterrel, úgy hogy megtáplálom a benne levő tekercset valamekkora feszültséggel, de nincs induktivitás mérőm sajna!
Akkor nem lesz könnyű, de nem lehetetlen.
Vannak programok amikkel a pc-ből ki lehet csalogatni hiteles szinuszos frekvenciát. Csinálsz egy soros rezgőkört ismert kondenzátorral, és egy ellenállással segítségével csinálsz egy feszültségosztót. ráereszted a szinuszjelet és változtatod a kimeneti frekvenciát és méred az ellenálláson a feszültséget. Ahol a feszültségmérő minimum értéket mutat, ott van a rezgőkör rezonancia frekvenciája. Ebből a thomson képlet segítségével számítható az induktivitás. Az induktivitásból meg már meghatározható az AL érték. Idézet: Gondolom akkor, ha ismeri a menetszámot is a vason. „Az induktivitásból meg már meghatározható az AL érték.”
Persze, de ennek ismeretét már feltételeztem.
Azt az alkalmazásból el tudod dönteni hogy trafó vagy fojtó, iiletve ha nincs összeragasztva akkor meg tudod nézni hogy légréses-e (ezek általában igen). RM magnak hívják, úgy keresgesd.
Üdv. Gondolkoztam hogy építek egy kapcsoló üzemű tápegységet. Egyenlőre a végcélom az lesz hogy működő képes legyen,stabilan működjön,és a feszültséget és áramot amire méreteztem ingadozások nélkül tudja a tápegység. Sok géptápból van alkatrészem (TL494 ,13009,13007,egyenirányítók,trafók: EI33,E35,induktivitások,nagyfesz kondik: 200V 47µF-630uF) Ezekből összerakható működőképes konstrukció? A végcélom az lenne hogy egy erősítőhöz készítsek egy sokkal könnyebb tápegységet mint a jelenlegi. De előtte még csak kísérlet,hogy képes vagyok-e olyan konstrukciót létrehozni ami nem ég le az első bekapcsolásnál.
Hátrány viszont hogy csak egy hangfrekvencián működő szkópom van, egy 30V 2,5A -ig terhelhető labortápom,és egy kézi "univerzális" multiméterem. Ígyis neki lehet álni kapcsoló üzemű tápegység készítésének? A válaszokat előre is köszönöm.
Nem hinném hogy folytó, inkább trafó lehet. Ez egy 3 fázisú digitális fogyasztás mérőben van. 3db ilyen mag van benne. Pántos rögzítésű, a magot szét tudom szedni, megnézni légréses-e. De folytónak szánnám, bár arra inkább pc tápból kitermelt folytó gyűrűre kéne tekerni!
A már sokat emlegetett ir2153 smps végére kellene vagy egy 22uH-is folytó, vagy egy 100uH-is. Utóbbi pepe tápja, előbbi egy hasonló, más forrásból, más frekin. Egysoros légmagosból elég nagy lenne. Kisteljesítményű, kis feszültségű tápnak príma lenne, lenne heje ha ismerném a mag értékét. De a folytó a fontosabb inkább.
Szerintem igen neki lehet állni, de ne úgy csináld mint pl én, hogy sok olvasás után nyákot terveztem a saját alkatrészekhez stb... Lett is vele gond, igaz működött a végén, de na nem mindegy hogy 1 nap vagy 1 hónap alatt
Lényeg, hogy én azt javaslom, hogy először egy olyannal kezdj, amihez nem kell trafót tekerni.. Pl: PC táp nagy trafója tökéletes kiinduló alap, akár esősítőhöz is jó lehet tekerés nélkül.
Ha jól számolom kb. 800W kell.
Bontott PC táp alkatrészekből, olcsón nehéz lesz kihozni. Ha van 4db EI33-ad azzal megoldható esetleg, de FET-ekkel. A TL494 et felhasználhatod és csinálhatsz diszkrét meghajtást is gate meghajtó trafóval , mint Ge Lee a 2kW-os tápjában. (IRF740 elég fullbridge-hez) A hozzászólás módosítva: Okt 23, 2015
|
Bejelentkezés
Hirdetés |








Hátrány viszont hogy csak egy hangfrekvencián működő szkópom van, egy 30V 2,5A -ig terhelhető labortápom,és egy kézi "univerzális" multiméterem. Ígyis neki lehet álni kapcsoló üzemű tápegység készítésének? A válaszokat előre is köszönöm.
Lényeg, hogy én azt javaslom, hogy először egy olyannal kezdj, amihez nem kell trafót tekerni.. Pl: PC táp nagy trafója tökéletes kiinduló alap, akár esősítőhöz is jó lehet tekerés nélkül. 





