Fórum témák

» Több friss téma
Fórum » Csöves erősítő készítése
 
Témaindító: seedz, idő: Márc 31, 2006
Témakörök:
Ne feledd betartani a fórum viselkedési szabályait, és a topik megmaradásának feltételeit. [link]
A téma átmenetileg fagyasztva lett, hozzászólni nem tudsz!
Lapozás: OK   1815 / 2208
(#) bta válasza mofesa hozzászólására (») Okt 25, 2015
Nincs mit átgondolni, hiszen a kirívóan drágák (pl. Reflektor 6Н30П-ДР) jellemzően azért lettek drágák, mert jók. A most még kellemes ár/érték arányú 6n6p jó szériáinak ára is szépen emelkedik, pedig van bőven kínálat...
(#) mofesa válasza bta hozzászólására (») Okt 25, 2015
Ez attól is függ, milyen környezetben vannak felhasználva.
Van olyan, hogy jó, meg kevésbé, vagy egyáltalán nem jó széria? Talán ott álltál a gyártósor végén, hogy meg tudod ítélni? Nem hinném.
(#) ngyzoli válasza küzmös Gergely hozzászólására (») Okt 25, 2015
A hangszínszabályzó elhagyása abszolút dícsérendő! Ha tetszik így a hang,hagyd ebben az állapotban.
Létezik egy olyan teória,hogy abszolút tökéletes fázisfordító-műszaki szempontból nézve-elektroncsövekkel kivitelezhetetlen.Ha a jelalak nem is,de a "jel útja" mindig asszimmetrikus marad,és emiatt (is) nem úgy szól a PP,mint a Single-end.
Régóta körvonalazódik egy tervem,hogy építek egy PP-kapcsolást,melyben a fázisfordítást,nem más,mint egy....igen,egy trafó fogja végezni.Gyakorlatilag minden megvan hozzá,de még három dolog hiányzik;idő...idő...és még több idő.
A hozzászólás módosítva: Okt 25, 2015
(#) Peter_S válasza küzmös Gergely hozzászólására (») Okt 25, 2015
Mivel már nem ez az első efféle kapcsolás ECC85-tel amit látok, tisztelettel kérdezném a nagyérdeműt, hogy miért jó ilyen munkapontban járatni ezt a csövet (V3A & V3B)?
Persze ha jól látom a rajzon (nagyítva is elég elmosódottak az értékek) hogy R301=220k, R302=3k3, R305 és R307=47k, R306=1k3 valamint a tápfeszültség 280V.
Így saccperkábé a csatolt kép szerint alakul a munkapont.

ecc85_mp.jpg
    
(#) FordPrefect válasza mofesa hozzászólására (») Okt 25, 2015
Teljesen jól fogalmaztál az első mondatoddal. Véletlenül. Mindenki hasonlítgatja az orosz csövek hangját a neki megfelelő nyugati típusokéhoz. Két probléma van.
1. Az orosz csövek gyári tűrése, +/- 30%, sok csövet mértem, inkább +/-70% a valóság. Akkor miről beszélünk? Ráadásul a gyári jellegörbék is eltérnek! Tehát nem azonos dolgokat hasonlítunk össze.
Korrekt összehasonlítás az lenne, ha azonos paraméterű nyugati NOS és orosz csöveket hasonlítanánk össze, azonos munkapontban. A bekötés már csak hab a tortán.
2. A régi orosz (1950-es évek NOS) csövek még jó koppintások voltak, jó anyagból, precízen, a leendő háborúnak készültek. Ezért kerülnek egy nagyságrenddel többe manapság.
Később már a tömegtermelés felfutott,olcsóbb lett, ebből válogatással kapott a hadiipar.
Itt is igaz, mint a világegyetemben mindenhol: A mennyiség és minőség szorzata konstans. Jelenleg mindenhol a mennyiség növekedik. Sajnos.
(#) FordPrefect válasza ngyzoli hozzászólására (») Okt 25, 2015
Igen, egy trafós fázisfordító az igazi. Csak ha jó ff trafót akarsz, többe kerül, mint az összes többi. Nekem is van félretéve két jó vasam ilyen célra. Azért egy jól méretezett WILLIAMSON közelíti a szimmetrikus meghajtást.
(#) pucuka válasza Peter_S hozzászólására (») Okt 25, 2015
Mondjuk szemléletesebb lenne, ha a mukapont csak egy kis pötty lenne a munkaegyenesen. Akkor láthatnád kivezérlés közben is, és a torzításra is lennének információid.
Ha a munkapontokat átrajzolnád a bemeneti görbére is, abból is láthatnád, hogy a két munkapont között nem sok különbség van, minkettő csak kis kivezérlés esetén használható, viszonylag kis torzítással.
(#) Peter_S válasza pucuka hozzászólására (») Okt 25, 2015
Rajzolgattam, de nem akartam teleszemetelni vele a fórumot.
Ha valakinek kedve van hozzá, akkor itt tét nélkül lehet nézelődni, ECC85-öt is, torzítással együtt.
(#) pucuka válasza Peter_S hozzászólására (») Okt 25, 2015
Biztos ECC85 -ről van szó a linkeden? Azon az ábrán bődületes értékeket látok, ami inkább egy végcsőre jellemző. Az ECC olyan -6 V körüli rács, 250 V -os anód feszültségnél vidáman lezár.
Talán ha az ECC görbéit használnád.
A hozzászólás módosítva: Okt 25, 2015
(#) Peter_S válasza pucuka hozzászólására (») Okt 25, 2015
A csőtípus választható. felül a legördülő menüben: Select tube the list
A hozzászólás módosítva: Okt 25, 2015
(#) pucuka válasza Peter_S hozzászólására (») Okt 25, 2015
Ok, de nem én vagyok a tervező.
(#) pucuka válasza Peter_S hozzászólására (») Okt 25, 2015
Ilyen jó kis progit találtál, mi lehet a probléma? Javaslom minden csövekkel foglalkozónak a használatát. Már, ha az ezzel tervezett áramkört a mérések is igazolják.
Amúgy látszik, hogy az ECC85 nem a legjobb választás erre a célra.
A hozzászólás módosítva: Okt 25, 2015
(#) Peter_S válasza pucuka hozzászólására (») Okt 25, 2015
Érdekelt volna, hogy van-e valami meggondolás az az efféle rajzok mögött, vagy csak szolgai utánépítésről van szó.
Szerencsétlen ECC85-ös URH cső ebben a szerepben olyan mintha a szállodás luxusprostit kitennéd rodázni a ferencvárosi türelmi zónába
Ennek ellenére én is egy 85-ös meghajtással játszom most deszkamodellben (szó szerint, egy üveg bor fából készült díszdobozára építkezem), de egyelőre nem ez a cső a szűk keresztmetszet.

_MG_3101.jpg
    
(#) pucuka válasza Peter_S hozzászólására (») Okt 25, 2015
Már hogyne lenne mögötte elgondolás. Ezzel a grafikus mődszerrel lehet pontosan megtervezni egy csöves erősítő fokozatot legegyszerűbb módon. Egyáltalán nem utánépítés, hanem tervezés.
(#) FordPrefect válasza Peter_S hozzászólására (») Okt 25, 2015
Nem értelek. Mi a kérdés? Ugyanis az a legfontosabb.
(#) pucuka válasza FordPrefect hozzászólására (») Okt 25, 2015
Idézet:
„miért jó ilyen munkapontban járatni ezt a csövet (V3A & V3B)”

Szerintem.
A csatolt képen van egy kék, és egy piros pötty munkapontként, kiértékelhetetlenül.
A hozzászólás módosítva: Okt 25, 2015
(#) FordPrefect válasza pucuka hozzászólására (») Okt 25, 2015
Félrenézted..Peter S-nek szólt a komment.
(#) CHZ válasza q765 hozzászólására (») Okt 26, 2015
Építsd meg, többen megtették. 6H2P és ECC83 is mehet bele, fűtésük bekötése sem okoz problémát.
(#) küzmös Gergely válasza Peter_S hozzászólására (») Okt 26, 2015
Szegény ECC85 fűtése itt nem illett a terveimbe, ezért 6N3P "közepes" erősítésű orosz triódát használtam. Majd most 6N2P-vel megy ami már inkább ECC83-ra hajaz. Az ECC85-öt próbáltam már EL84, 6P1P meghajtására is. Nálam elég jól szerepelt, mint ahogyan a PCC88 is.. Igaz egyik sem erre a célra lett tervezve. A PCC189 viszont már annyira specifikus hogy nemigazán jó ilyen célra.. Szóval igen.. A csőkészletem nagy része televízócsövekből áll. Az ECH84 , és a PCH200-as triódája is egész jól szól.
(#) küzmös Gergely válasza ngyzoli hozzászólására (») Okt 26, 2015
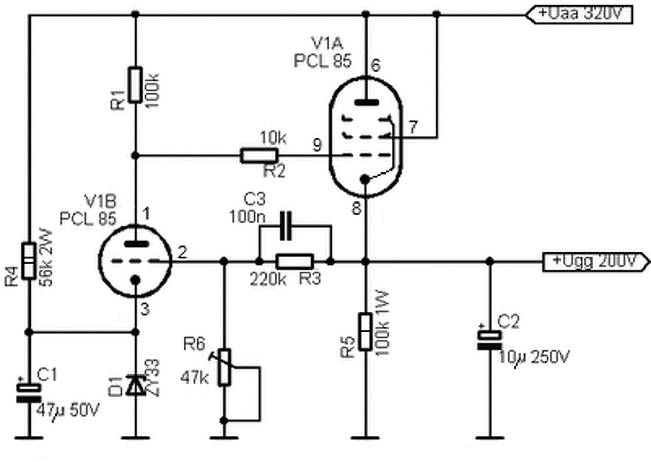
Na igen.. az idővel én is hadilábon állok. Ezt a lepke típusú hangszínszabályozót nem akartam megépíteni.. Nem láttam értelmét.. erősítem, csillapítom, erősítem.. Szóval nem. Meg amúgy is egy plusz dolog ami beleszól a hangképbe. A hangkép teljesen jónak tűnik most így. Igaz műszeresen nem mértem, meg amúgy is Junoszty táptrafópárok hajtják a hangszórót. (Nem is olyan régen, már leírtam hogy mi módon) De akik hallják csak néznek hogy: "ez tök jó. " A sabil 200V-ot a segédrácsnak egy PCL85-ös cső állítja elő. Trimmerrel állítható 170-215V közt. Elmés megoldás. A negatív előfeszültséget pedig teljesítményigénye nem lévén, egy képkimenőtrafó szolgáltatja. Tehát látszik hogy nem tudok szabadulni a televíziós megoldásoktól. Van egy pár televízióm is, és a lomis anyagokból, panelmaradványokból amit általában begyűjtök ha ilyet látok.. gondoltam összerakni egy ilyet. Időhiány miatt még mindig csak deszkán "zeng".
A hozzászólás módosítva: Okt 26, 2015
(#) mofesa válasza küzmös Gergely hozzászólására (») Okt 26, 2015
PCC189 20Veff -t 14-16% torzítás mellett tudja, az ECC83 negyed annyira sem torzít, és még nagyobbat is erősít. Ezért nem jó szinte sehovásem.
(#) Peter_S válasza FordPrefect hozzászólására (») Okt 26, 2015
Az, hogy mi indokolja a V3A csőnél ezt a kis áramú - 1mA vagy az alatti - beállítást, miért jó ez? Van-e előnye, ha igen mi?
Csak érdekelt volna mások véleménye, mert ez olyan ECC83-nak való beállítás, amihez képest én kb. tizede Ra-val járatnám az ECC85-öt ebben a pozícióban.
(#) bta válasza FordPrefect hozzászólására (») Okt 26, 2015
Ezekben sok igazság van, mégis:

1) A régebbi novál kettőstriódáknál szerencsére nem ilyen durva a helyzet. Pl. a 6n23p ténylegesen csereszabatos az ecc88-assal. A 6n6p (szintén kb. a 70-es évekig) ugyancsak korrektnek mondható, azt sem szükséges válogatni. A gyakorlatban jól megközelíti az ECC99/12BH7 típust, és ha van mód a fűtés átkötésére, be lehet(ne) tenni a helyére. Más kérdés, hogy ki teszi be mondjuk egy Sylvania black plate után?
A legtöbb ruszki cső valamiféle másolat. A félreértés abból adódik, hogy nem mindegyik pontos másolat, és nem csak európai típusokról másoltak... a fűtést/lábkiosztást, persze többnyire megkeverték, nehogy véletlenül csereszabatosak legyenek.

2) Igen, a II.vh. végén zsákmányolt gyártósorokon készült darabok minden szempontból kiválóak, habár a piaci árak alakulásában a lassan elfogyó készletek és a legenda is vastagon közrejátszik.

3) A józan ész azonos paramétereket és azonos munkapontot diktálna, minimalizálva a változók számát - elméletben! Node mit csináljunk egy Tungsram és egy Mullard E88CC-vel, miután kiderült, hogy szélsőségesen eltérő munkapontokat szeretnek? Miután ez egyáltalán nem ritkaság, jól felkötheti a gatyót, aki a klf gyártmányok/változatok hangminőségét, hangzásvilágát próbálja megítélni. Még akkor is, ha rendelkezik erre alkalmas audio-lánccal és füllel..))
(#) bta válasza mofesa hozzászólására (») Okt 26, 2015
Idézet:
„Talán ott álltál a gyártósor végén, hogy meg tudod ítélni?”

Miért kellett volna ott állnom? Abban talán egyetértesz, h a "szériák", "évjáratok" közti hangzáskülönbségek leginkább a technológiai, anyagminőségi, és felépítésbeli különbségekből fakadnak. A munkapont elvben perdöntő lehet, dehát mi értelme "rossz" munkapontban, rossz konstrukcióban hangminőséget megítélni? Ld. még az előző hozzászólásomat...

Az alkatrészre jellemző hangkarakter mellett a szinergia is lényeges, és emiatt gyakran borulhat a papírforma. (Ha szerencsénk van, a csövek cserélgetése ("tube rolling") közben nagyon el lehet találni a tutit.)
(#) bta válasza daneg86 hozzászólására (») Okt 26, 2015
Idézet:
„Most gondolkozom azon, hogy dc csatolt legyen e a végcső rácsa a meghajtófokozattal...”

Ha a meghajtófokozat katódkövető, miért ne?
(#) mofesa válasza bta hozzászólására (») Okt 26, 2015
Semmi szerencse nem kell hozzá. Munkaponti beállítás kérdése az egész, és mint írtam, attól is függ, milyen környezetben vannak felhasználva. Azt én nem tudom, hogy Te mit hallasz az egyes csövek eltérő évjáratai között. Ha már a 6N6P -ről esett szó. Most építek egy kis füles erősítőt, és bal oldalon 74, a jobb oldalon meg 83 -as évjáratú van. Én semmi különbséget nem hallok a két oldal között, pedig van köztük bő tíz év. Nem kell ebbe belelátni, hallani olyasmit, ami nincs is ott.
...és még egy. A csöveket így is, úgy is válogatni kell, de munkapont szempontjából. Akit meg annyira zavar, méret szerint is, de ez már csak esztétikai kérdés.
(#) FordPrefect válasza mofesa hozzászólására (») Okt 26, 2015
Azért kell szerencse. Én személy szerint 1956-os MELZ-i csövekhez jutottam, ég és föld a különbség a későbbi gyártásúakhoz képest. Mért értékekre, hangra! na és sajnos árra is. Nézd meg az elmebajon. Ha csak minden második audiofil h.lye, sznob, stb. az árak akkor is beszédesek..
(#) Nemtudhatod válasza FordPrefect hozzászólására (») Okt 27, 2015
A sznobságot meg kell fizetnie annak is, akinek életkérdés egy olyan valami, amit a sznobok divatból megvesznek és egy hét múlva kidobnak. Életveszélyes műfaj mondhatnám.
(#) mofesa válasza FordPrefect hozzászólására (») Okt 27, 2015
Küldhetnétek nekem is ilyen csöveket, mert igazán szeretném hallani a különbséget. Ha hallani is fogom, amiket itt leírtatok, vissza fogom küldeni, és terjesztem majd az "igét". Biztos rossz csövekkel dolgoztam eddig. Meg rajtam kívül még jópáran.
(#) küzmös Gergely válasza mofesa hozzászólására (») Okt 27, 2015
Láttam már audio felhasználásban is, torzítás gyanánt. Illetve egy valamire biztosan a legjobb.. televízió dobváltóba. Sőt! Még UHR keverődobozba ECC85 helyén is működik valamennyire.. Igaz oda se a legjobb.. még a fűtés is csak visítva.. (7,2/300mA) érzéketlenebb is lesz az egész tőle. Na jó.. maradjunk csak a televízió dobváltónál, ez specifikusan oda való.. Sokkal inkább érdemes, és jogosabb a PCF-ek felhasználásán agyalni.
A hozzászólás módosítva: Okt 27, 2015
Következő: »»   1815 / 2208
Bejelentkezés

Belépés

Hirdetés
XDT.hu
Az oldalon sütiket használunk a helyes működéshez. Bővebb információt az adatvédelmi szabályzatban olvashatsz. Megértettem