Fórum témák
» Több friss téma |
Fórum » NYÁK terv ellenőrzése
Szia!
Azzal meg az lesz a baj, hogy a kondit megsütöd.
Értem! Bár a 105 fokos kondi nem azt jelenti hogy sugárzó hőnek 105 fokig ellenáll hanem a belső hőmérséklete lehet annyi. Ha trafó + greatz-ről fog menni és mivel motor süti ki, így könnyen túl melegedhet, ha a borda 60-70 fokos. De mivel úgy se éjjel nappal fog menni (gondolom), lesz ideje vissza hűlni mindennek, és akkor sokáig fogja bírni. De természetesen én csak leírom, hogy szerintem hogy lenne jobb nem kell úgy csinálni, sőt lehet hogy nincs is igazam. (Volt már rá példa
)
Értem mire akarsz kilyukadni. Épp ezért nem a kapcsolásban szereplő alkatrészeket épiteném be. Csökkentett értékek, kevesebb hő, elméletileg. A tápelletás 12V 6A-es DLT táp lenne... Tehát a maximális feszültség 12V fölé nem menne.
A hozzászólás módosítva: Nov 3, 2015
1 bordás elrendezés.
Sziasztok!
Reloop E_2 táp paneljét próbáltam lekoppintani, meg össze vonni a clip kapcsolásával. Ez a 2. próbálkozás spint-layoutban. Szerintem kicsit lehetett volna kisebb is. Rá tudnátok esetleg nézni, hogy nem rontottam-e el valamit? Ja meg ötletek is várok, hogy lehetne szebbre csinálni! Köszönet! Máté
Szia! Alakul ez! Ha ugyan olyan diódahidat használsz mint amit rajzoltam, akkor hagyj neki több helyet, nekem nagyon szoros lett. Még egy hűtőlemeznek is fel kell menni az oldalára és a kondi meg pont nem szereti a meleget.
A LED vezetősávjait hozd ki a NYÁK szélére, ott könnyebb lesz beforrasztani a vezetéket.
Így jobb lehet? Vagy ez már kicsit messze sikerült. Próbáltam felül is elrendezgetni a dolgokat. Remélem semmit nem kutyultam össze
Nem tudom, hogy lehet-e ellenőriztetni Veletek kapcsolást...
Ez egy Vox 1901 Distorsion pedál kapcsolása. Jó lesz ez így?
Sziasztok!
Van nekem egy kapcsolásom amit kiegészítettem egy 7812 stabilizált tápegységgel, nem találtam olyan topikot ahol ezt meg lehetne kérdeznem, ezért ide írok. Valaki le tudja nekem ellenőrizni a rajzot, nem-e le maradt valami. Köszönöm előre is. A hozzászólás módosítva: Nov 7, 2015
Szia!
A stabilizátor lábaira tegyél hidegítőkondikat!
Sziasztok!
Szeretném, ha megnéznétek, a tervet, hátha valakinek lenne valamivel egyszerűbb, vagy logikusabb elrendezése. A kijelző alatti elkok adott esetben eldölthetöek, hogy elférjenek. Az alkatrészek azért ilyen méretűek, mert egy régebbi elrontott rendelésemből valók.... Kijelző a kapcsolók és az alsó merőpontok helyei fixek. Kapcsolás még nincs ellenőrizve, nem is az a lényeg, hogy jó-e. Az elrendezést kellene szemügyre venni. Bővebben: Link
A tranyók forr szemei nem lesznek kicsik?
A bc.kre gondolsz?
Mivel más típus nincs is benne.
Az eredeti padjait tette oda, de szerintem elég lesz neki
Igen! De ha közvetlenül SMD kondikat raksz a lábak forrasztására, az még jobb!
Rendben, suliba kell a feladat és oda nem tehetek SMD-t de unverzálosítom
Szia!
Mi ez a sok 10M-es ellenállás? Amúgy ez egy pic kinyíró áramkör? Csak mert a 11-es lábnál zárlat van. Stab kocka hiányzik, És az a fetes izé az mi lenne benne? Bal oldali 10M -s ellenállásnak semmi értelme mert mind a 2 vége testen van.. stb stb. Szerintem először teliföld nélkül kellene megtervezni mert ez így káosz Idézet: „Mi ez a sok 10M-es ellenállás?” Baloldali terv Idézet: „Amúgy ez egy pic kinyíró áramkör?” Jelenleg?! LEHET, mivel nem maga az áramkör megfelelősége volt a kérdés, hanem sokkal inkább az alkatrészek elhelyezése, hogy valaki lát-e logikusabb jobb elrendezési módot. Idézet: „Bal oldali 10M -s ellenállásnak semmi értelme mert mind a 2 vége testen van.. stb stb.” Ha a C7 felett levő ellenállásról beszélünk akkor annak csak egyik lába van testen. Idézet: „Stab kocka hiányzik” Pedig ott van, csak rejtőzködik! C3 a stab bemenete, C7 a kimenet (5V). Alakítottam rajta, így talán átláthatóbb, de a hangsuly az elrendezésen van, nem a hibákon!Idézet: „Szerintem először teli föld nélkül kellene megtervezni mert ez így káosz” Úgy már egyszer megterveztem, de a dobozolás elég kegyetlenül sikerült, így most egy másik nyákot szeretnék ami a dobozhoz készül, és minden ott van ahol lennie kell, mégis csak egy műszerről van szó, nem lóghatnak a merővezetékek a levegőben, mint az előző dobozban... A hozzászólás módosítva: Nov 7, 2015
Ennél a logikusnak nem nevezhető elrendezésnél csak jobbat lehet csinálni
már bocs..
Nem vagyok benne biztos, hogy ebben a formában elfér az IC a kijelző alatt, mivel annak van valami lemeze ami túlnyúl a nyákon
de végtére az is megoldás lehet, hogy sarokcsiszolóval ebbe vágok egy mélyedést az kontrollernek. Sajnos megemelném szívesen, de akkor a kapcsoló nem ér át nyákon, a lábakat meg semmi esetre sem szeretném toldani.Köszönöm, hogy időt szántál a tervre! Nekem is jobban tetszik ez az elrendezés, megdobálom így kialakítani.
Adott egy ilyen nyák: Bővebben: Link
A gond: rossz irányba lett az L betű vágva a panelból, szóval ha olyanra tükrözöm a rajzolatot, hogy fel tudjam vasalni, akkor nem lesz lábhelyes a nyák. Milyen alternatívák vannak az új nyák vásárlásán kívül, amit ajánlanátok?
Újra kell tervezni a nyák rajzot vagy új nyák lap kell. Más lehetőség nem nagyon van.
2 nyákrészlettel esetleg, úgy hogy 2 téglalapot csinálsz és a végén összeragasztod a vezetősávokat meg összeforrasztod nem szép de működhet..
Nos, átrajzoltam. De ez így dupla átrajzolás már, mivel az eredeti nyákrajz forrpontjai nem voltak megfelelőek, ezért először a Sprintbe 'Scanned Copy'-val átrajzoltam, most meg ugye az elrontott vágás miatt az L betűn korrigáltam. A csatolt nyákrajzban 3 lap van elmentve. A szembejövő az én verzióm, de ott van a 3. lapon az eredeti, általam átrajzolt is. Megnéznétek, hogy alapból tudtok-e valami hibát találni a másolatban, majd az átvariáltban? Én az átmásoltban már nem találtam.
Az IC-k lábai áthajtogathatóak tükörre is 180 fokban. Régen védelmeket is oldottak meg így, mert nem lehetett látni az IC típusjelzését. Ha így elindulsz, és fordítva ülteted be az alkatrészeket - az is megoldás. De beültetheted az alkatrészoldalra is, csak kell hozzá némi ügyesség. Kicsit magasabbra kerülnek az alkatrészek, hogy hozzá tudj férni a forrasztásokhoz. A beültetés sorrendjére nagyon kell ügyelni és a javítás sem egy leányálom. Egyszerűbb az új nyák elkészítése.
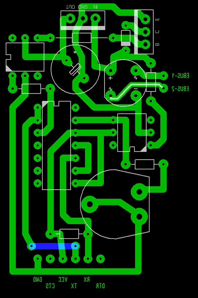
Sziasztok!
Véleményt kérnék tőletek. Próbálom megrajzolni egy Ebus adapter nyák tervét és a következő kérdésem lenne. 4011-es IC-nek mindenképpen kell tápot adni ugye? Mert ez a kapcsoláson nincs feltüntetve. A kérdésem hogy az USB adapter VDD és GND lábát használhatom a megtáplálásra? Ha valaki esetleg átnézné a kapcsolást azt megköszönném. Még az IC-nek nincs bekötve a táp. |
Bejelentkezés
Hirdetés |




) 



de végtére az is megoldás lehet, hogy sarokcsiszolóval ebbe vágok egy mélyedést az kontrollernek. Sajnos megemelném szívesen, de akkor a kapcsoló nem ér át nyákon, a lábakat meg semmi esetre sem szeretném toldani.


