Fórum témák

» Több friss téma
Fórum » NYÁK terv ellenőrzése
 
Témaindító: Paso, idő: Okt 4, 2005
Lapozás: OK   146 / 203
(#) kokozo válasza Helios hozzászólására (») Nov 3, 2015 /
 
Szia!
Azzal meg az lesz a baj, hogy a kondit megsütöd.
(#) Helios válasza kokozo hozzászólására (») Nov 3, 2015 /
 
105fokosat terveztem belerakni.
(#) kokozo válasza Helios hozzászólására (») Nov 3, 2015 /
 
Értem! Bár a 105 fokos kondi nem azt jelenti hogy sugárzó hőnek 105 fokig ellenáll hanem a belső hőmérséklete lehet annyi. Ha trafó + greatz-ről fog menni és mivel motor süti ki, így könnyen túl melegedhet, ha a borda 60-70 fokos. De mivel úgy se éjjel nappal fog menni (gondolom), lesz ideje vissza hűlni mindennek, és akkor sokáig fogja bírni. De természetesen én csak leírom, hogy szerintem hogy lenne jobb nem kell úgy csinálni, sőt lehet hogy nincs is igazam. (Volt már rá példa )
(#) Helios válasza kokozo hozzászólására (») Nov 3, 2015 /
 
Értem mire akarsz kilyukadni. Épp ezért nem a kapcsolásban szereplő alkatrészeket épiteném be. Csökkentett értékek, kevesebb hő, elméletileg. A tápelletás 12V 6A-es DLT táp lenne... Tehát a maximális feszültség 12V fölé nem menne.
A hozzászólás módosítva: Nov 3, 2015
(#) kokozo válasza Helios hozzászólására (») Nov 3, 2015 / 1
 
1 bordás elrendezés.
(#) Helios válasza kokozo hozzászólására (») Nov 4, 2015 /
 
Nagyon szépen köszönöm!
(#) sgrcsont hozzászólása Nov 4, 2015 /
 
Sziasztok!

Reloop E_2 táp paneljét próbáltam lekoppintani, meg össze vonni a clip kapcsolásával. Ez a 2. próbálkozás spint-layoutban. Szerintem kicsit lehetett volna kisebb is. Rá tudnátok esetleg nézni, hogy nem rontottam-e el valamit? Ja meg ötletek is várok, hogy lehetne szebbre csinálni!

Köszönet!
Máté

pwsw_clip.JPG
    
(#) reloop válasza sgrcsont hozzászólására (») Nov 4, 2015 / 1
 
Szia! Alakul ez! Ha ugyan olyan diódahidat használsz mint amit rajzoltam, akkor hagyj neki több helyet, nekem nagyon szoros lett. Még egy hűtőlemeznek is fel kell menni az oldalára és a kondi meg pont nem szereti a meleget.
A LED vezetősávjait hozd ki a NYÁK szélére, ott könnyebb lesz beforrasztani a vezetéket.
(#) sgrcsont válasza reloop hozzászólására (») Nov 4, 2015 /
 
Így jobb lehet? Vagy ez már kicsit messze sikerült. Próbáltam felül is elrendezgetni a dolgokat. Remélem semmit nem kutyultam össze
(#) akos712 hozzászólása Nov 5, 2015 /
 
Nem tudom, hogy lehet-e ellenőriztetni Veletek kapcsolást...
Ez egy Vox 1901 Distorsion pedál kapcsolása. Jó lesz ez így?

voy.pdf
    
(#) vipera1997 hozzászólása Nov 7, 2015 /
 
Sziasztok!
Van nekem egy kapcsolásom amit kiegészítettem egy 7812 stabilizált tápegységgel, nem találtam olyan topikot ahol ezt meg lehetne kérdeznem, ezért ide írok.
Valaki le tudja nekem ellenőrizni a rajzot, nem-e le maradt valami.
Köszönöm előre is.
A hozzászólás módosítva: Nov 7, 2015
(#) szucsistvan123 válasza vipera1997 hozzászólására (») Nov 7, 2015 /
 
Szia!
A stabilizátor lábaira tegyél hidegítőkondikat!
(#) Mircsof hozzászólása Nov 7, 2015 /
 
Sziasztok!
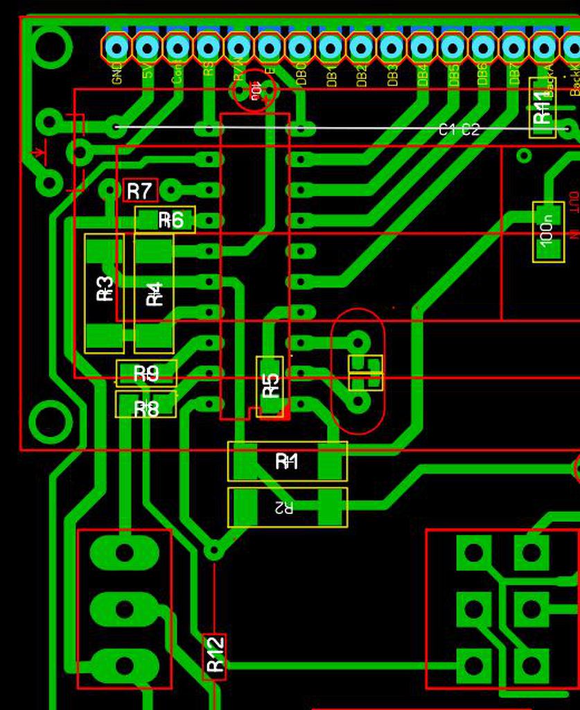
Szeretném, ha megnéznétek, a tervet, hátha valakinek lenne valamivel egyszerűbb, vagy logikusabb elrendezése. A kijelző alatti elkok adott esetben eldölthetöek, hogy elférjenek.
Az alkatrészek azért ilyen méretűek, mert egy régebbi elrontott rendelésemből valók....
Kijelző a kapcsolók és az alsó merőpontok helyei fixek.
Kapcsolás még nincs ellenőrizve, nem is az a lényeg, hogy jó-e. Az elrendezést kellene szemügyre venni. Bővebben: Link

emelet.lay
    
(#) vipera1997 válasza szucsistvan123 hozzászólására (») Nov 7, 2015 /
 
Így gondolod?
(#) orcika70 válasza vipera1997 hozzászólására (») Nov 7, 2015 /
 
A tranyók forr szemei nem lesznek kicsik?
(#) vipera1997 válasza orcika70 hozzászólására (») Nov 7, 2015 /
 
A bc.kre gondolsz?
(#) orcika70 válasza vipera1997 hozzászólására (») Nov 7, 2015 /
 
Mivel más típus nincs is benne.
(#) vipera1997 válasza orcika70 hozzászólására (») Nov 7, 2015 /
 
Az eredeti padjait tette oda, de szerintem elég lesz neki
(#) szucsistvan123 válasza vipera1997 hozzászólására (») Nov 7, 2015 /
 
Igen! De ha közvetlenül SMD kondikat raksz a lábak forrasztására, az még jobb!
(#) vipera1997 válasza szucsistvan123 hozzászólására (») Nov 7, 2015 /
 
Rendben, suliba kell a feladat és oda nem tehetek SMD-t de unverzálosítom
(#) kokozo válasza Mircsof hozzászólására (») Nov 7, 2015 /
 
Szia!
Mi ez a sok 10M-es ellenállás? Amúgy ez egy pic kinyíró áramkör? Csak mert a 11-es lábnál zárlat van. Stab kocka hiányzik, És az a fetes izé az mi lenne benne? Bal oldali 10M -s ellenállásnak semmi értelme mert mind a 2 vége testen van.. stb stb. Szerintem először teliföld nélkül kellene megtervezni mert ez így káosz
(#) Mircsof válasza kokozo hozzászólására (») Nov 7, 2015 /
 
Idézet:
„Mi ez a sok 10M-es ellenállás?”

Baloldali terv
Idézet:
„Amúgy ez egy pic kinyíró áramkör?”

Jelenleg?! LEHET, mivel nem maga az áramkör megfelelősége volt a kérdés, hanem sokkal inkább az alkatrészek elhelyezése, hogy valaki lát-e logikusabb jobb elrendezési módot.

Idézet:
„Bal oldali 10M -s ellenállásnak semmi értelme mert mind a 2 vége testen van.. stb stb.”

Ha a C7 felett levő ellenállásról beszélünk akkor annak csak egyik lába van testen.
Idézet:
„Stab kocka hiányzik”

Pedig ott van, csak rejtőzködik! C3 a stab bemenete, C7 a kimenet (5V). Alakítottam rajta, így talán átláthatóbb, de a hangsuly az elrendezésen van, nem a hibákon!

Idézet:
„Szerintem először teli föld nélkül kellene megtervezni mert ez így káosz”

Úgy már egyszer megterveztem, de a dobozolás elég kegyetlenül sikerült, így most egy másik nyákot szeretnék ami a dobozhoz készül, és minden ott van ahol lennie kell, mégis csak egy műszerről van szó, nem lóghatnak a merővezetékek a levegőben, mint az előző dobozban...
A hozzászólás módosítva: Nov 7, 2015

emelettt.lay
    
(#) kokozo válasza Mircsof hozzászólására (») Nov 7, 2015 /
 
Ennél a logikusnak nem nevezhető elrendezésnél csak jobbat lehet csinálni már bocs..
(#) Mircsof válasza kokozo hozzászólására (») Nov 8, 2015 /
 
Nem vagyok benne biztos, hogy ebben a formában elfér az IC a kijelző alatt, mivel annak van valami lemeze ami túlnyúl a nyákon de végtére az is megoldás lehet, hogy sarokcsiszolóval ebbe vágok egy mélyedést az kontrollernek. Sajnos megemelném szívesen, de akkor a kapcsoló nem ér át nyákon, a lábakat meg semmi esetre sem szeretném toldani.
Köszönöm, hogy időt szántál a tervre! Nekem is jobban tetszik ez az elrendezés, megdobálom így kialakítani.
(#) janikukac hozzászólása Nov 12, 2015 /
 
Adott egy ilyen nyák: Bővebben: Link
A gond: rossz irányba lett az L betű vágva a panelból, szóval ha olyanra tükrözöm a rajzolatot, hogy fel tudjam vasalni, akkor nem lesz lábhelyes a nyák. Milyen alternatívák vannak az új nyák vásárlásán kívül, amit ajánlanátok?
(#) Pali79 válasza janikukac hozzászólására (») Nov 12, 2015 /
 
Újra kell tervezni a nyák rajzot vagy új nyák lap kell. Más lehetőség nem nagyon van.
(#) kokozo válasza janikukac hozzászólására (») Nov 12, 2015 /
 
2 nyákrészlettel esetleg, úgy hogy 2 téglalapot csinálsz és a végén összeragasztod a vezetősávokat meg összeforrasztod nem szép de működhet..
(#) janikukac hozzászólása Nov 12, 2015 /
 
Nos, átrajzoltam. De ez így dupla átrajzolás már, mivel az eredeti nyákrajz forrpontjai nem voltak megfelelőek, ezért először a Sprintbe 'Scanned Copy'-val átrajzoltam, most meg ugye az elrontott vágás miatt az L betűn korrigáltam. A csatolt nyákrajzban 3 lap van elmentve. A szembejövő az én verzióm, de ott van a 3. lapon az eredeti, általam átrajzolt is. Megnéznétek, hogy alapból tudtok-e valami hibát találni a másolatban, majd az átvariáltban? Én az átmásoltban már nem találtam.
(#) kameleon2 válasza janikukac hozzászólására (») Nov 12, 2015 /
 
Az IC-k lábai áthajtogathatóak tükörre is 180 fokban. Régen védelmeket is oldottak meg így, mert nem lehetett látni az IC típusjelzését. Ha így elindulsz, és fordítva ülteted be az alkatrészeket - az is megoldás. De beültetheted az alkatrészoldalra is, csak kell hozzá némi ügyesség. Kicsit magasabbra kerülnek az alkatrészek, hogy hozzá tudj férni a forrasztásokhoz. A beültetés sorrendjére nagyon kell ügyelni és a javítás sem egy leányálom. Egyszerűbb az új nyák elkészítése.
(#) atideath hozzászólása Nov 12, 2015 /
 
Sziasztok!

Véleményt kérnék tőletek. Próbálom megrajzolni egy Ebus adapter nyák tervét és a következő kérdésem lenne. 4011-es IC-nek mindenképpen kell tápot adni ugye? Mert ez a kapcsoláson nincs feltüntetve. A kérdésem hogy az USB adapter VDD és GND lábát használhatom a megtáplálásra? Ha valaki esetleg átnézné a kapcsolást azt megköszönném. Még az IC-nek nincs bekötve a táp.
Következő: »»   146 / 203
Bejelentkezés

Belépés

Hirdetés
XDT.hu
Az oldalon sütiket használunk a helyes működéshez. Bővebb információt az adatvédelmi szabályzatban olvashatsz. Megértettem