Fórum témák

» Több friss téma
Fórum » Sztereó DAC
 
Témaindító: meszattila, idő: Ápr 10, 2007
Témakörök:
Lapozás: OK   57 / 99
(#) csigabiga1 válasza q765 hozzászólására (») Okt 30, 2015 /
 
Igen, jól tanácsoltad...

Egyébként meg egy ilyen pl. jól jöhet:
Bővebben: Link

Bár a minöségi követelményeket szintén nem tudjuk ugyebár...
A hozzászólás módosítva: Okt 30, 2015
(#) Buvarruha válasza q765 hozzászólására (») Okt 30, 2015 /
 
Ehez egy komplett DAC kell ami fogad S/PDIF jeleket, a hifiken általábanc sak digitális kimenet van, a bemenet nagyon ritka, ha van egyáltalán.
(#) csigabiga1 válasza Buvarruha hozzászólására (») Okt 30, 2015 /
 
Már egy mezei házimozi erösítöben van optikai bemenet, nem kell túlragozni a dolgot...
(de lehet akár egy hangkártyán is)
A hozzászólás módosítva: Okt 30, 2015
(#) q765 válasza Buvarruha hozzászólására (») Okt 30, 2015 /
 
Azt írja a doksija , hogy ne csatlakoztassa analóg eszközökhöz. Hogy lehet erről levenni a jelet félúton?
Digitális rögzítőkhöz itt lehet csatlakoztatni. Nemhiszem, hogy azokban valami nagy hókuszpók lehet. (6. oldal alja, 44. oldal teteje.)

Digitális bemenet? DVD, stb..
A hozzászólás módosítva: Okt 30, 2015
(#) Buvarruha válasza csigabiga1 hozzászólására (») Okt 30, 2015 1 /
 
Ne keverd már össze a házimozi erősítőt egy hifivel!! Az előbbinek az a lényege, hogy saját dekódere van, egy sima hifi amit ő javasolt az ismerősnek inkább kimenetekkel rendelkezik, jónéhányom még sima vonalbemenet sincs...

q765

Mi az, hogy félúton? Ha jól vettem ki szavaidból ez egy digitális effekt, tehát analóg jel legfeljebb a tápján a brummban van. Ha csak S/PDIF kimenete van, akkor kell hozzá DAC mindenképpen pont.
(#) q765 válasza Buvarruha hozzászólására (») Okt 30, 2015 /
 
A rögzítőnek minden effektet külön sávokban átküld gondolom. Így minden amit rápakol az amber a pedálon, az a rögzítőn ki- be kapcsolható. Ezek a szakaszok az útban (csatornák).
(#) Buvarruha válasza q765 hozzászólására (») Okt 30, 2015 /
 
Gyanítom, hogy az egész egy processzor, tehát erre még annyi esély sincs és továbbra is digitális.
(#) q765 válasza Buvarruha hozzászólására (») Okt 30, 2015 /
 
Senki nemvitatta, hogy digitális. Nem az enyém a cucc, nemis láttam. Állítólag sorba lehet rajta fűzni effekteket. Mondjuk 3at. Ez a végén megjelenik egyszerre. Közbe lehet engedélyezni , hogy a 3 közül melyik menjen ki a digitálison. Ezt szeretnénk lefűzni sima "RCA-ra. Ez itt a kérdés.
Remélem érted, és nemleszel továbbra is paprikás.. : )
(#) Buvarruha válasza q765 hozzászólására (») Okt 30, 2015 /
 
Még mindíg nem változott semmi, továbbra is DAC kell hozzá, ami S/PDIF-et fogad.

Gerlelmarci

Amit linkeltél, az egy USB hangkártya digitális kimenettel. Ide bemenet kell és USB egyáltalán nem.
(#) sanca2 válasza gerleimarci hozzászólására (») Okt 30, 2015 /
 
Ennek csak USB bemenete van a többi csak kimenent
(#) tompi2006 válasza gerleimarci hozzászólására (») Okt 30, 2015 /
 
Szerintem meg az adott problémára nem megoldás egy USB-s spdif OUT-os hangkártya.
-De ezt már leírták mire hozzászóltam
A hozzászólás módosítva: Okt 30, 2015
(#) gerleimarci válasza Buvarruha hozzászólására (») Okt 30, 2015 /
 
Bocsi, rosszat linkeltem. Bővebben: Link
(#) csigabiga1 hozzászólása Nov 2, 2015 /
 
Megoldottam egy problémát: minden lejátszás indításakor a DAC-tól származó 1-2 markáns kattanás volt hallható (ahogy korábban írtam).

Az ok: az USBStreamer készenléti állapotba helyezi magát elég hamar, ha megszünik a jel, és feléledéskor produkál ilyen zajokat. Megoldás: készenléti állapot kikapcsolása.
(#) csigabiga1 hozzászólása Nov 2, 2015 /
 
A DAC teszteléshez méröprogramokat kerestem, és az alábbi elérhetö választékot találtam:
- ARTA
- RoomEqWizard(REW)
- RMAA

Csak hogy össze tudjam hasonlítani öket, végeztem a hangkártyán egy próbamérést (loop test), ld. pdf.

Ami érdekes számomra:

- az RMAA nagyon alacsony értékeket produkál, ráadásul a grafikon és a számított értékek szerintem nagyon eltérnek!! THD+N értéket viszont nem is számol sajnos. Betudom ezt annak, hogy sok hangkártya gyártó ezzel teszteli a kártyáit, és a jó értékek mutogathatósága végett erösen csal a program...

- az ARTA és REW viszonylag hasonló, tehát elsö körben ezekben jobban megbízok. Itt viszont ami figyelemre méltó és nem értem az okát, hogy 192kHz-es módban elég nagy lesz a torzítás, ami a mélytartományból fakad. Vajon miért???
(#) csigabiga1 hozzászólása Nov 2, 2015 /
 
Egyébként kezd finomodni a DAC hangja. Nemrég olvastam: Bővebben: Link
Ezek szerint kell jó pár órát (napot) mennie a rendszernek hogy a kondik bejáródjanak. Ebben lehet valami...
(#) Buvarruha válasza csigabiga1 hozzászólására (») Nov 2, 2015 / 1
 
Az ARTA-nál nem mindegy mennyi az FFT, amúgy nálam ugyanannyit mér a kettő, az RMAA-nál pedig nyomj jobb gombot az értékre és akkor megtudod a többit is, mert méri a THD+zajt is. 192KHz-en én is nagy torzítást mértem, ezért csak 96KHz-re mintáztatok át SRC-vel, az oka nem egészen világos, de doksi szerint is magasabb a torzítás.
(#) csigabiga1 válasza Buvarruha hozzászólására (») Nov 2, 2015 /
 
RMAA a táblázatban: THD=0,0007%
Jobb gombal: THD=0,001% Jó, fogjuk rá itt kerekít.
THD+N=0,002% Ez viszont nagyon kevésnek tünik és a grafikonnal sem vág egybe...
A hozzászólás módosítva: Nov 2, 2015
(#) Buvarruha válasza csigabiga1 hozzászólására (») Nov 2, 2015 /
 
Ha a többinél -20dB-es hangerőn méred akkor ne csodálkozz a magas THD-n. közel 0dB, vagyis teljes hangerőn mérd és ne 192KHz-en, hanem 96KHz-en, esetleg 48-on..
A hozzászólás módosítva: Nov 2, 2015
(#) Buvarruha hozzászólása Nov 2, 2015 /
 
Mellékeltem mennyi a különbség a 192 és a 96KHz között. Azt hozzá kell tegyem, hogy a bemenetről le vann szedve nálam minden aluláteresztőszűrő. A magas "zaj" ami alacsony frekin van, az akár DC is lehet, nem tudom, hogy a DX bemenete milyen, nekem csak wolfson ADC X-fim, van ami ennyit tud..

192vs96.jpg
    
(#) csigabiga1 válasza Buvarruha hozzászólására (») Nov 2, 2015 /
 
A DX-en CS5361 ADC van.
Köszi, majd kipróbálom közel 0-án is...
(#) csigabiga1 hozzászólása Nov 3, 2015 /
 
Mást téma, amit nem értek. A "gyári" kapcsolás (sleu037.pdf) szerint itt a kimeneten 2V-nak kellene lennie. Ezzel szemben a szimuláció szerint majdnem 4,5V....!?
(#) Buvarruha válasza csigabiga1 hozzászólására (») Nov 3, 2015 /
 
Szimuláció.... Próbáld úgy, hogy a pozitív bemenetet nem kötöd földre.
A hozzászólás módosítva: Nov 3, 2015
(#) csigabiga1 válasza Buvarruha hozzászólására (») Nov 3, 2015 /
 
Mi??? Az hülyeség, már ne haragudj! Kíváncsiságból kipróbáltam, kb. 91mV lett...
Egyéb ötlet?
(#) Buvarruha válasza csigabiga1 hozzászólására (») Nov 3, 2015 /
 
Ja igen, elnéztem. De az áramgenerátor kimenete és a negatív bemenet elé ne tegyél 820r-t, azért van közel 4.5V. Amennyit az utána lévő fokozat csillapít, közel annyit erősítesz ezzel. Tehát az R2-őt és az R9-et hagyd ki.
A hozzászólás módosítva: Nov 3, 2015
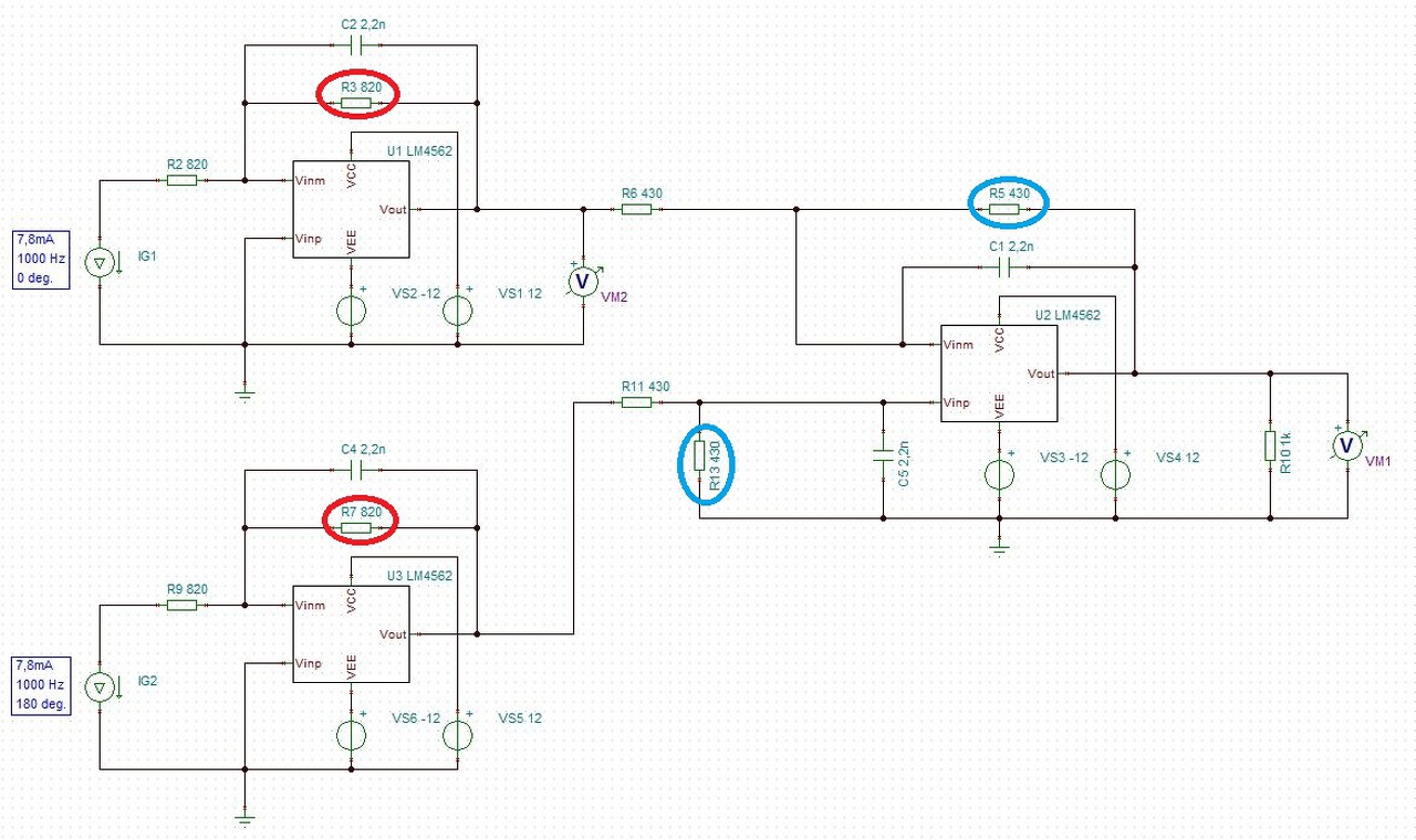
(#) csigabiga1 válasza Buvarruha hozzászólására (») Nov 4, 2015 /
 
Érdekes dolog... Az R2, R9 értéke teljesen irreleváns, gondolom az áramgenerátor miatt. Az erösítés értékét csak az R3 és R7-el lehet állítani az elsö fokozatban. A másodiknál meg az R5, R13-al, hogy ne változzon a szürö töréspontja.

A mellékelt képen az én megépített DAC-om modellje van. Mindenképp le akarom vinni közel 2Vrms-re a kimeneti szinteket, mivel az erösítöm érzékenységét stabilitási okok miatt nem nagyon tudom e fölé emelni (tehát 4,5V az nagyon sok, csak utólag gondolkodtam el ezen).

A kérdés hogy a "piros" vagy "kék" helyeken avatkozzak-e be inkább. Meddig lehet levinni egy visszacsatoló ellenállás értékét? Milyen "baj" lehet belöle ha nagyon alacsony???
(#) Buvarruha válasza csigabiga1 hozzászólására (») Nov 4, 2015 /
 
Egyáltalán nem irreleváns az, ha úgy építed meg 2V lesz a max kimenő fesz, megcsináltam.Viszont jelentősen megnőtt a torzítása úgy! Jobban jösz ki, ha egyszerű ellenállásosztóval csinálod.
(#) csigabiga1 válasza Buvarruha hozzászólására (») Nov 4, 2015 /
 
Lehet hogy nem irreleváns, de a feszültségerösítésbe nem szól bele a szimuláció szerint.
Azt mondod tehát hogy hagyni ahogy van, és a kimenetre egy osztót tenni? Te milyen értékeket tennél és hogy? Az erösítö bemenete 20k.
(#) Buvarruha válasza csigabiga1 hozzászólására (») Nov 4, 2015 /
 
Én úgy oldottam meg, hogy belekalkuláltam az erősítő bemeneti ellenállását, de az nálam a fele volt 20 esetén. Megpróbálnám 2x2.2Kilós osztóval, minél alacsonyabb annál jobb egy bizonyos mértékig. Effektíve ilyenkor megnő a kimeneti ellenállás ezt is beleszámoltam az erősítő bemeneti RC szűrőjébe.
(#) csigabiga1 válasza Buvarruha hozzászólására (») Nov 5, 2015 /
 
A szimulációkra visszatérve, szerintem a TINA (9 TI) rosszul számol! Megpróbálom valami másfajta progival mert nem hiszek neki...
(#) Buvarruha válasza csigabiga1 hozzászólására (») Nov 5, 2015 /
 
Szerintem mindegyik rosszul számol én legfeljebb RC szűrőt modelezek ilenekkel..
Következő: »»   57 / 99
Bejelentkezés

Belépés

Hirdetés
XDT.hu
Az oldalon sütiket használunk a helyes működéshez. Bővebb információt az adatvédelmi szabályzatban olvashatsz. Megértettem