Fórum témák
» Több friss téma |
- Ez a felület kizárólag, az elektronikában kezdők kérdéseinek van fenntartva és nem elfelejtve, hogy hobbielektronika a fórumunk!
- Ami tehát azt jelenti, hogy a nagymama bevásárlását nem itt beszéljük meg, ill. ez nem üzenőfal! - Kerülendő az olyan kérdés, amit egy másik meglévő (több mint 17000 van), témában kellene kitárgyalni! - És végül büntetés terhe mellett kerülendő az MSN és egyéb szleng, a magyar helyesírás mellőzése, beleértve a mondateleji nagybetűket is!
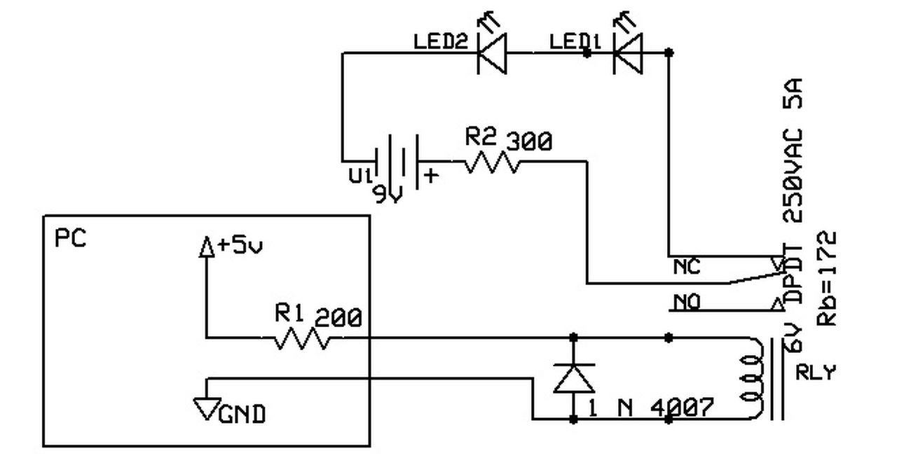
Sziasztok! Megépítettem a képen látható kapcsolást! Sajnos a relém belső ellenállásával (172 ohm) nem számoltam, így nem is nyit ki. 4.5V-nál kellene működésbe lépnie, de csak 2,3V-ot mértem. Az a baj, hogy a készülékben fix a 200 ohm és a táp feszültség is, így azon nem tudok változtatni. Mi lehetne a legszebb megoldás?
Leírom az eredeti tervet is, hátha van valakinek egyszerűbb megoldása! Van egy eszközöm aminek az 1. kimenetén 5V 200ohm van. Ez mind addig igaz, amíg meg nem nyomom az 1. gombot, ekkor nem ad ki feszültséget. Ezt szeretném 2db LED el jelezni. Amikor a kimeneten feszültség van ne világítsanak a LEDek, amikor pedig nincs akkor világítsanak. Az eszköz és a LED-ek között kb 10-15m távolság lenne, ezt UTP-n keresztül szeretném áthidalni. Előre is köszi a segítséget!!
Találtam egy ilyet. Gondolom ez egyik lábra nyit, másikra zár, nem?
Bővebben: Link
Ha relébe is van nyitó meg záró érintkezős is akkor nyomógombba is tuti van.
ITT néz körbe.
Minek a relé? Vagy ha relé, keress megfelelőt (még 3V-os is létezik)
De sokkal egyszerűbb lenne 2db tranzisztorral:
Nem mondtam,hogy relé kell,csak azt írtam,hogy relébe is van. Olvass!!!!
Az nyilván fel sem tűnt, hogy nem hogy nem neked válaszoltam, de még csak nem is arra a kérdésre, amiben te megszólaltál . . .
A hozzászólás módosítva: Nov 5, 2015
Nem tudom, hogy még emlékeztek-e a hibámra, kipróbáltam viszonylag sok dolgot a mátrixszal:
-Csökkentettem a frekvenciát 115200Hz-re -> semmi változás -1k Ohm-os ellenállással leraktam földre az adatkábel végét -> semmi változás -emeletem egy kicsit a tápfeszültségen 5.5V-ra -> semmi változás 100nF-os kondenzátor van az összes LED VCC és GND lábán. Kíváncsiságból megmértem, két LED GND lába közti feszültségkülönbséget, 4-6mV közt volt. A LED fal 1 helyről van megtáplálva, az alsó sor közepéről. A meghajtó program kezdetben 500000Hz-en ment, mint a videóban, azonban az adatlap alapján nem 584795Hz kellene? A hozzászólás módosítva: Nov 5, 2015
De feltűnt és vitatkozni sem fogok,de mivel más nem hozta fel ezt a relés dolgot így gondoltam rólam is szól a történet egy kicsit,de ha nem akkor én kérek elnézést.
Üdv!
Valaki tudna valami normális rajzot vagy leírást adni arról, hogy hogyan kell bekötni egy nyákba ültethető jack hüvelyt? Előre is köszönöm!
Például ez: Bővebben: Link
A dugó hegye a bal, itt az 5-ös. A jobb a 2-es, és az 1-es a test. De azért lehet több féle is! A hozzászólás módosítva: Nov 5, 2015
Sajnos nem ilyen fajta de azért köszönöm!
Ez csak mono?
Nem, stereo!
Ha már a kezedben van, ki kell mérni. Ha pedig még csak tervezgetsz, akkor olyat kell keresni, amin rendesen fel van tüntetve, hogy mi-micsoda!
Amúgy a másik oldala átlátszó szokott lenni, ha van kép arról is, akkor már lehet sejteni.
Igen, átlátszó! Meg vettem már, de most nem tudom hirtelen hol van.
A HEstorban lehet, pont ilyen van, ott a pdf nézegesd meg! Bővebben: Link
Rendben, köszönöm!
Leírnád pár mondatban, hogy hogyan működik ez a tranzisztoros kapcsolás?
Azért gondoltam a relére, mert el kell vinnem 10-15m-re a két LED-et. Gondoltam így csak a kontaktust kell vinni. Néztem a 3V-os relét is, annak 45ohm a belső ellenállása, így azon csak 0,918V esik. Ez nem elég a működtetéshez. Ez a tranzisztoros kapcsolás jó lenne, de sajnos ez a kimenet fordítva működik. Tehát amikor nincs a hozzátartozó gomb lenyomva akkor 5V jön ki az 1es kimeneten, viszont amikor lenyomom akkor 0V. Ezért is gondoltam a relé NC kimenetét. Segítsetek kérlek! Mi lehet a megoldás?
Sziasztok.
Segitseget szeretnek kerni arra, hogyan tudnam megoldani vezetek kiepitese nelkul, hogy a teton levo kollektorba levo viz hofokat lassam a foldszinten. Mert ha elegendo melegviz, all rendelkezesre , nem kellene feleslegesen bekapcsolnom a rasegiteskent mukodo villanyboylert. Koszonettel varom az otleteket. A hozzászólás módosítva: Nov 5, 2015
Sziasztok tud valaki robotsumo versenyekről?
Ha igen légyszi mondjátok el hogy hogyan lehet jelentkezni mert van egy jó kis robotom amit csináltam és indulnék vele.
Megnézhetem a robotot?
![]() Szerintem rossz témában kérdezel!
Amikor megvan a +5V, akkor az 1-es tranyó ki tud nyitni, és ilyenkor a másodikat biztosan lezárja, mert a bázist közel GND-re húzza, tehát a ledek nem világítanak. Ha viszont eltűnik az 5V, akkor az első tranyó lezár, és engedi nyitni a másodikat, az pedig kigyújtja a ledeket.
Az egész kapcsolást elviheted messzire, két vezetékkel kell bekötni: a GND-t és a 200 ohmodat a bázisra. Mivel ott van egy lehúzó ellenállás a GND felé, így remélem nem lesz zavarérzékeny. (esetleg még egy 100nF-ot tehetsz párhuzamosan R2-vel)
Az attól függ, milyen komoly megoldásban gondolkodsz. Kérdés probléma-e a tetőre mászni elemet cserélni, mert ha igen akkor vagy napelem vagy vezetékes tápellátás és akkor már mehet a jel is a vezetéken. A legfapadosabb megoldás egy időjárás állomás külső érzékelőjét rászerkeszteni és már látod is...
Én is erre jutottam, de két kétely támadt bennem. Egyik a távolság/árnyékoltság, másik a hőfok. Tud-e az vajon 100 fokig mérni..
Helló!
Van egy ilyen modul: Bővebben: Link Kiforrasztottam a PIR szenzort és vezetékkel meghosszabbítottam pár centit. Valami gond van vele viszont, mert ki-be kapcsolgat. Csak az 1-es és a 3-as láb, vagy mindegyik közé kellene tennem valamekkora értékű kondit? A hozzászólás módosítva: Nov 5, 2015
Tárgytalan, táp gond van...
Szerinted hol kéne kérdeznem? És ha megmondod hogy hogyan lehet a képet beilleszteni akkor megmutatom.
A hozzászólás módosítva: Nov 6, 2015
Képet úgy kell betenni, hogy amikor írod a választ, akkor alatta van egy "tallózás" gomb, ezzel a gépedről fel tudsz csatolni képfájlt. Célszerű jpg-t és max 2MB méretű lehet.
Téma kereséshez: Fent van egy fehér kereső mező a jobb felső sarokban.Bővebben: Link A hozzászólás módosítva: Nov 6, 2015
Jonak tunik az idojaras allomas otlet!!
KOSZI!!A tetore kimaszni elemet cserelni nem gond. Azonban ez egy ujabb kerdest vet fel . Megoldhato -e a kulso erzekelo osszekapcsolasa a vizhofok merovel. illetve ez csak max 70 fokig mer, mi tortenik ha a viz 90 fokos? A tavolsag nem nagy,szerintem athidalja. A hozzászólás módosítva: Nov 6, 2015
|
Bejelentkezés
Hirdetés |








