Fórum témák
» Több friss téma |
Ha 555-tel csinálod, 10 volt alá ne menj a tápjával.. a gate-re 1,5 volttal kevesebb jut és az már nem mindig egészséges.
Ezt a kapcsolást néztem ki. Ez megfelelő lehet nekem?
Jó lesz. Esetleg a frekivel mehetsz még lejjebb is, 150-220 nF a 2,6 lábon.
Az MBR-t is hűtsd meg rendesen. A hozzászólás módosítva: Okt 26, 2015
A BUZ11 helyére tehetek kissebb N-es FET-et is, nem? Hiszen a maximum áram sokkal kissebb lesz.
Tehetsz, de sokkal kisebbet ne. A max katalógusadat egy dolog.
A diódára figyelj viszont.
Az jó, de írtam: hűtés kell neki rendesen.
Kap egy méretes hűtőbordát, és meg is van oldva.
Sziasztok!
Készítettem egy PWM szabályozó áramkört 16f628A -val ami egy BC337 -en keresztül szabályozza IRFP9240 -et. Ablaktörlő motor és kormányszervó motor (5-8A) fordulatát ragyogóan szabályozza. Viszont rákötöttem egy Peugeot hűtőventillátorára és meg sem nyikkant. Aztán rendeltem egy 50A -es FET-et de azzal sem müködik. A kisebb motorok szépen szabályozhatók de a ventillátor az meg sem nyikkan. Mi lehet a baj?
A motor működik önmagában? Nem lehet, hogy van beleépítve eleve valamilyen áramkör?
Szia!
Talán ha mérnél a FET környékén, nem lenne rossz. Szkóppal meg lehet könnyen találni a hibát. Multiméterrel is láthatsz annyit, hogy pwm min>> max és az átlagfesz milyen értékek között változik a gate-source között, ill. a motoron. Valamit ez is mutat, ha nincs szkópod.
Szia! Szerintem a ventilátor motorod BLDC, ami ma már gyakran van az új autókban.
Nnna .. Először is köszönet a segítségekért. A cnc-m szabályzója lassan elkészül. A deszkamodell szépen működik 16kHz IRF830 FET 220µF simítókondi - és az eredeti kapcsolás - amit persze módosítani fogok, ha elkészül végre a panel is. Kiderült ezzel párhuzamosan, hogy a kínaival sem volt komolyabb baj - csak az a nyavajás 100k-s potméter. A saját 555-ös áramkörömbe 2k huzalpoti lett számolva. Ezzel nagyságrendnyi az ugrás - minőségben. Még a nagyobb feszültségű (100V/500W) -os teszt és éles üzem lesz hátra.
Sziasztok.
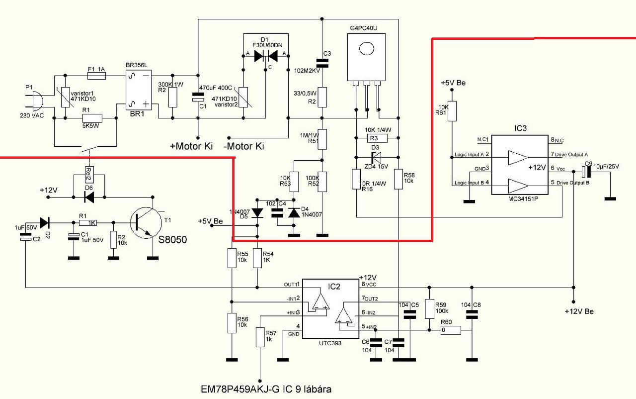
Kérnék egy kis segítsége. Van egy futópad aminek hibás lett a panelja. Van benne egy IRG4PC40U Tranzisztor ami kiégett és ez miatt hibát írt ki a kijelző ami E02 hibakód volt. Addig jutottam el, hogy kicseréltem a tranzisztor és megszűnt a hiba. Beállítok rajta egy programot és mikor indítom kiír megint egy hibát ami E03 kód, ezt aszt jelenti, hogy a fordulat jeladó nem jelez és ezért letilt. Aztán fogom újraindítom és megint beállítom neki a programot és mikor indítom megkezdem forgatni a motort kézzel ilyenkor a hiba nem jelenik, mert azt jelzi, hogy a motor elindult, de amikor abbamarad a mozgás újra hiba jelenik meg. Lehetséges olyan, hogy nem csak a IRG4PC40U ment ki benne? Az F30U60DN diódát kimértem az jó. A IRG4PC40U helyett IRG4PC40KD lett beletéve, mert ez volt itthon, lehetséges, hogy az a baj? Vagy még amikor zárlatos volt a tranzisztor akkor kiégett benne még a UTC393 ic is és a MC34151P ic is. Csináltam egy kapcsolási rajzot amit, nem rajzoltam át teljesen a programozott IC azt kihagytam belőle EM78P459AKJ-G ami benne van. Válaszotokat előre is köszönöm!
sziasztok!Nem olvastam végig a fórumot,de ha a kérdésemröl volt már szó akkor szóljatok és kibogarászom,ha meg nem akkor meg most felteszem...
Tehát egy olyan kapcsoásra lenne szükségem,hogy: Van egy 12voltos dc motor amit szeretnék ugy használni,hogy egy nyomógombot lenyomva,a motor elindulna lassu fordulaton,és fokozatosan gyorsulna fel max fordulatra.Az idöintervallum az kicsi kell hogy legyen,tehát ne 5percig tartson neki felgyorsulni,hanem mondjuk 2sec. ideig.A lényeg hogy ne potenciométerrel szabályozzam hanem automatikusan gyorsuljon,fel max fordulatra.Amikor elengedem a nyomogombot akkor meg álljon meg rögtön,nem fontos hogy ez is "lassan" történjen. Indulásnál is jólenne ha lenne nyomatéka,tehát valami pwm-es szabályozásban kellene gondolkodni... Köszi a segitséget! A hozzászólás módosítva: Nov 19, 2015
Hello! Mondjuk nem írtad a motor teljesítményét vagy áramigényét. De ezzel a kapcsolással megoldható. A fel és lefutási időt R6 és C3 határozza meg. Ha lefelé gyorsabban szeretnéd hogy menjen, egy diódát kötsz az R6-al párhuzamosan.
Így elsőre elmondva mikrokontrolleres megoldás tűnik a legegyszerűbbnek. Akkor 1 tokból megúszod. Kell nyomógomb érzékelés, felfutásidőzítés, pwm, stop. Mekkora teljesítmény?
Szia!
A probléma valószínűleg az, hogy amikor indítasz, a motor valójában nem indul el, nem lát forgást, ezért jelentkezik az E03-as hiba. Jó eséllyel még más is tönkrement. A visszarajzolás biztosan hiányos, és van benne egy-két hiba. Az R58-as ellenállás szerintem eredetileg áramérzékelő sönt lehetett. Ha így van, akkor nem lehet 10K-s, hanem csak 1...10R-os. Az IC3 meghajtó 4. lábára is kell hogy még valami menjen, mert az lenne a meghajtó bemenete. Javaslom, hogy küldj egy képet a panel mind kettő oldaláról, és akkor pontosabbat tudok mondani. Ha az R58 tényleg sönt volt, és megszakadt, akkor biztosan tönkre ment a 393-s, és jó eséllyel vitte magával 34151-t.
Szia!
Már megoldódott a hiba! A kapcsolási rajz az teljesen megegyezik azzal amit lerajzoltam. Sikerült megcsinálnom. Először a tranzisztor lett kicserélve, de akkor még nem lett jó és jött a E03 hiba a motor jeladó nem ad jelet, kézzel forgatva tökéletes volt. Akkor jött az, hogy kicseréltem a 34151 és az 393 és a zéner diódát és a két ellenállást . Így már tökéletesen működik a vezérlő. Köszönöm!
Sziasztok! Eddig jutottam az 500W-os 110V-os motorom pwm szabályzásával kapcsolatban. Valaki le tudná szimulálni valami komolyabb programban? Illetve, van valamilyen észrevétel a rajzzal kapcsolatban?
Azt az MBR-t nem a motorra akartad tenni?
Ez jó kérdés. Többféle rajzot is átböngésztem, de volt amelyik a motorra, volt amelyik a FET-re tette. Relés analógiára a motoron lenne a helye, de a FET védelmében a FET-el párhuzamosan. őszintén megvallva kissé tanácstalan vagyok, mert mindkét verziót kipróbáltam és mindegyiket túlélte a FET - tesztpanelen.
Túlélte szerencsédre, mert a fet kibírta a max drain fesze miatt..
A fetben van dióda ugyanolyan polaritással és itt még jó a gyorsasága is. Én biztos a motorra tenném, a motoráramnak megfelelően. Ja, hát 15 pF-fel nem is megy az 555, asszem. A hozzászólás módosítva: Nov 21, 2015
Hello! Ezt a kapcsolást komolyan gondoltad? 15pF az 555-nél, 1kohm ellenállás és 2kohm poti? Ki adja a két tranyónak az "L" szintet?. A negatív kimenetű stabilizátorból plusz feszültség fog kijönni?.
A hozzászólás módosítva: Nov 21, 2015
Azért ennek a kapcsolásnak a főáramköre eléggé ki lett vesézve ebben a topicban. El kellene olvasnod. Mindjárt láthatnád, hogy pl. egy jó nagy elkó is hiányzik az előbbi ( jó helyre kötött ) dióda katódja, meg a FET source közül.
Az, hogy tesztpanelen működött, még nem jelenti azt, hogy az hosszútávon is megy.
Igen - tettem párhuzamosan egy kondenzátort, aminek az volt az eredménye, hogy nem működött jól a pwm. A meglévő kínai áramkörömet alapul véve 220µF lett rákötve. Az eredmény: szinte csak a max fordulaton volt hajlandó menni, leszabályozni egyáltalán nem lehetett. Elnézést, a 15pF egy előző próbálkozásból maradt ott- elírás. A valós érték - mint a nyákon is - 18nF. Így elvileg 16kHz-en kellene mennie.
A segédtáp kapcsolása sem jó.
Amúgy ez milyen motor lenne pontosan? |
Bejelentkezés
Hirdetés |









