Fórum témák
» Több friss téma |
Akkor ott sokkal komolyabb problémák lehettek, ugyanis az, hogy a betápot hidegíted egy elkóval, nem sok köze van a pwm mibenlétéhez. Az a kondi azért kell, hogy ne legyenek túfeszek a FET-en annak kikapcsolásakor.
Vagy lehet hogy fázis hasításos volt a fordulat szabályozás csak lüktető egyenáramról.
Elég furcsa lenne, mert egy 220 µF-os elkó nem tud annyi áramot. Igaz, ez a kinai dolgoknál nem probléma...
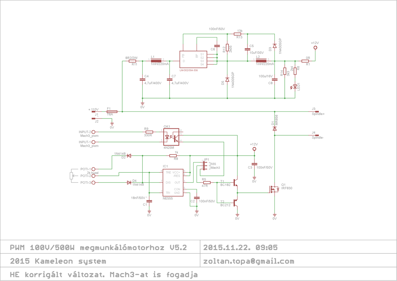
Szia! Egy cnc megmunkálómotorja. 110V 500W.
Néztem én is ezt a megoldást, de az általam megrajzolt is a netről lett halászva, mint megépített áramkör. 36mA-t fogyaszt amúgy az 555-ös áramkör, tehát bőven elégnek kell lennie. Ráadásul a 110V már eleve két bazi nagy pufferről jön. A 100W-os tesztizzó 3 másodpercig világít róla.
Utólag - nem szidom a kínait. A kapcsolástechnikát legalábbis. A leggyengébb láncszeme a 100k-s potméter volt. Forrasztáskor a lábról a rágőzölt vezetősáv elillant... A többi része stabil.
A netről halászott rajzod ( LNK ) hibás, a D6-on át nem jön ki neked +fesz - csupán azért kopiztam az adatlapét.
Más azt megépíteni és más használni.
Köszönöm. Néha jó érdemi hozzászólásokat is olvasni.
Módosítottam a rajzon, van-e valakinek újabb ellenvetése?
Ebben az esetben a fet saját diódája nem elegendő? (IRF830)
Nem arról van szó!!!!!
A segédtápban az IC S lába és a gnd közé kell. Képzeld el, mintha a motorra vagy egy relére kötnél egy diódát... itt se szakadhat meg az áram a tekercsen, azért kell a dióda az 1 mH bal oldalára a gnd felé. A hozzászólás módosítva: Nov 22, 2015
Időközben én is aludtam rá egyet. Sajnos a potméter egy elég gyenge láncszem. Ezért szerettem volna a meglévő huzalpotira építeni, de sajnos akárhogyan nézem a 2k nem elegendő az 555-el. Nem tudom sem maxra, sem minimumra teljesen fel illetve lehúzni a vezérlést. Újfent körülnéztem és az alábbi módosításra jutottam (kép). Itt a potméter köre át lett szabva - kénytelen vagyok elismerni, hogy a 100k az arányok miatt egyszerűen kell ebbe a körbe. R1 1k minimum követelmény, az osztó aránya viszont nagy viszonyszámú kell legyen. Így sokkal szélesebb a kivezérelhetőség. Nyilván át fogom erre rajzolni az iméntit, ha kapok némi véleményt erről is.
Igazad van figyelmetlen voltam. Így jó lenne a tápkör?
A poti-2 dióda szitut másképp is csinálhatnád, dióda direkt ne menjen a 7. lábra.
Tápkör oké. A hozzászólás módosítva: Nov 22, 2015
Alakul, még illik gate ellenállást is használni, a tranzisztoros meghajtás és a gate közé, kb 47 ohm kell, a 100V tápon föld felé még hiányzik egy 2,2µF 250V körüli kondenzátor meg elkó sem árt, ez menni fog sima egyenáramról.
A motorral párhuzamosan nagyáramú gyors dióda kell. A hozzászólás módosítva: Nov 22, 2015
Árulnak készen ilyen áramköröket, de építeni mindig jobb!
Találtam egy kapcsolási rajzot amit az ebay is árulnak.
Szia! A megoldást innen vettem. Mivel ezt a verziót még nem próbáltam és szimpatikusabbnak tűnt a szimulátoros eredmény ezért gondoltam így megoldani. Sokkal jobban szét lehetett vele húzni a minimum és maximum értékeket - legalábbis a szimulátorban. Mivel a motort tápfeszig szeretném felhúzni maximumon - ez tűnt eddig a legjobb eredménynek. Ezen a rajzon a magyarázat, illetve a leírásban. Kerestem egy olyan, exakt megoldást, aminek a kapcsolástechnikájába beleférhet a visszaszabályzás is, amit később tervezek megcsinálni. Mi a oka amiért nem ajánlod a diódát direktben a 7. lábra kötni?
Szia! Pontosan hogyan gondoltad a kondenzátorokat? Illetve a Gate ellenállásnak mi a szerepe? Ha beépítem a 47 Ohmot, nem fogom tudni tápfeszig kihajtani a motort.
Szia! Igen - ezt a rajzot én is megtaláltam. Van már egy vezérlőm, de ha már belekezdtem, szeretnék végre egy olyan áramkört ami tényleg kellően körül van járva. Sokan írták, hogy az IRF 830 alkalmatlan a feladatra. Nos van rajta egy 10cmx10cm-es hűtőborda és jéghideg. Tökéletesen bírta eddig a strapát ugyanaz a fet, pedig sok butaságon túl van már. Ráadásul van belőle vagy 200db. Az volt a fura, hogy tulajdonképpen a kínai 555-ös vezérlőben sem a félvezetőkkel volt a gond, hanem egy nyavalyás potméterrel. Az egyetlen dolog, ami miatt elkezdtem kicsit más megoldáson gondolkodni éppen a poti. De ezt már befejezem akárhogy is. Mikrokontrollerrel, p8x32-vel röhögve kész lettem volna, akár fordulatszám kijelzéssel, fordulatszám visszacsatolással együtt is. Sőt nyomógombbal beírhatnám a kért fordulatot. De használhatnám a Mach3 pwm-et is. Csak egyszerűen nem hagy nyugodni a dolog, hogy a neten annyi 555-ös pwm áramkör van és mindegyik hibádzik valahol. Ráadásul a gyerek gokartja is készül - arra is kell valamilyen megoldás - és ez attól nincs is nagyon messze, mivel az a motor is 250W-os.
Mach3 PWM ről vezérlés nem egy rossz ötlet az biztos.
Előbb utóbb csak jó lesz!
Én a cnc gép főorsójára mindenképp valami visszacsatolásos dolgot tennék .
Van egy gyári csak az a baj, hogy csak 50V ig jó.
Hát ez az.. 110V-ra nem jó. Ahogyan a 48V-os változatok sem. Ahogy elnéztem éppen azért kerülik a nagyobb feszültséget, mert onnan már egy zénernél komolyabb táp az igazi megoldás, stabkockát se igen lehet használni már ekkora feszültségről. Ezért gondoltam az LNK-s táplálásra. Ha megoldom ezt a pár problémát - némi segítséggel - Lesz egy elég rugalmas megoldásom. Ugyanis az LNK-t akár nagyobb feszültség mellett is használhatom. Csak a kondenzátorok feszültségtűrése kritikus. Ha a pwm része jól átgondolt, az is sok helyen betonbiztosan használható és még mikrokontroller sem kell hozzá. Azaz könnyedén utánépíthető - akár publikálható is. A Mach3 vezérlés is utólag jutott eszembe.
A hozzászólás módosítva: Nov 22, 2015
Például van egy szervó vezérlő amivel simán ki tudnád hajtani a motort szerintem.
Mach3 mal megvezérelve PWM és Jobbra balra is lehetne forgatni akár. A szervó vezérlőnek a végfokát felhasználva.
A gate ellenállás szerepe a be és kikapcsolás sebességének beállítása, ha túl lassú melegszik a fet ha túl gyors akkor sok zavar termelődik ami visszahathat a vezérlő áramkörbe. Ha 100V AC d van amit egyenirányítasz és elég kondenzátorod van (1000µF / Amper) akkor annak effektív feszültsége 140V lesz és nem 100V.
Szerintem is valami fordulatszám visszacsatolásos lenne jó, miért nem csinálsz egy rendes fordulatszám szabályzót valami mikrokontrollerrel akár a Propeller is alkalmas rá. Az LNK után kell egy 5V stabilizátor, arról mehet a kontroller, a FET-et meg egy rendes meghajtó IC vel MAX627 kapcsolgatod. Ez azért jó mert első körben csak építesz egy sima fordulatszám vezérlőt később lesz lehetőséged tovább fejleszteni szabályozott fordulat szabályzósra míg egy 555 tel ki is merült minden későbbi lehetőség, ezért szoktam használni még a legegyszerűbb dolgokhoz is mikrokontrollert, abból is van 100Ft-os bár egy darab készüléknél az ár másodlagos szempont.
Én is most szenvedek egy ilyen vezérlővel ami 230V ról egyenirányítva és a motor DC180V 2Kw
Nagyon jó lenne egy jó kapcsolás hozzá. Már jelenleg elkészült a kapcsolási rajz még a nyákterv hátravan és a tesztelés. Remélem olyan jó lesz mint ahogy szeretném.
97V-om van egyenirányítva, pufferelve. A motor 110V-os. Ezért céloztam meg a 110V-os feszültséget, hogy legalább a fordulatszám-szabályzóm patent legyen a motorral. Trafót tudok cserélni később. Tudom, sokan a fejemhez vágtátok már, hogy lehetne jobbat, szebbet, lcd-t stb. De szeretnék végre egy nem mikrokontrolleres verziót is. Annak ellenére, hogy Propellerrel röhögve meg tudnám oldani. Szeretném megérteni a miérteket is. A gate ellenállás helyett javasolták sokan itt éppen ezt a tranzisztoros megoldást. Ez elég gyors és a parazita kapacitásokat le is süti a földre. Ha megnézed a BC212-t éppen a 47 Ohm-ot rángatja le a gnd-hez. Ha beteszek egy fix 47 Ohm-ot a gate és a föld közé akkor fel sem tudom húzni a fetet nyitófeszültségig.. Most szimuláltam le - ki sem tud nyitni.
Te melyiket építeted, amit átküldtél?
Látom hiányoznak az alapok, a gate ellenállás nem a tranzisztoros meghajtás helyett hanem mellé kell, nem a földre hanem a gate és a tranzisztorok emitterjei közé.
|
Bejelentkezés
Hirdetés |

















