Fórum témák
» Több friss téma |
Fórum » PIC - Miértek, hogyanok haladóknak
Nem használtam még a DAC-ot, de már olvasgattam róla.
Amit belinkeltél, az a Refrencia Kézikönyv 33. fejezete. Abban nézd megaz "Example 33-1: DAC Operation without DMA" mintapéldát és próbáld ki! Az audio DAC, sajnos, nem statikus, állandóan (periodikusan) etetni kell, mint a tamagochit. Amit beírsz a DAC1LDAT/DAC1RDAT regiszterekbe, az csak egy pillanatra jelenik meg a kimeneten és már törlődik is. Vagy interrupton, vagy DMA-n keresztül lehet etetni. Ha statikus DAC-ot akarsz játszani, akkor a DAC1DFLT regiszterbe írd az adatot (erre "esik vissza" a DAC, ha a FIFO beetetés leáll). Sajnos, ez a regiszter közös a két DAC kimenetre, tehát mindkét kimeneten ugyanaz az érték jelenik meg. A hozzászólás módosítva: Nov 28, 2015
Köszi szépen az infókat!
Az a baj hogyha már az ember kifizet ennyit érte, elvárja hogy ez a funkció is használható legyen. Lutrira meg, hogy 10% az esély hogy rossz lesz a touch nem akarok venni, max az eladóval beszélni, hogy ha nem jó akkor küld helyette egy másikat, ekkora meg ilyen szép képű kijelző mellé touch-ban sok lehetőség van.Neki a videón tök korrektül működik. Szerintem majd beszélek az eladóval, hogy adjon rá garanciát.
Nem tudom mennyi tapasztalatod van Ebay-es rendelésekkel, de ilyen esetben ha megírod az eladónak hogy rossz a touchpad azonnal, szó nélkül küld neked egy másikat vagy visszaadja a pénzedet. Nem merik megkockáztatni hogy negatív értékelést adj nekik. Én csak azért nem kértem tőle másikat mert én a kijelzőmet a megérkezése után majdnem egy évvel próbáltam csak ki, úgy meg hülyén jött volna ki hogy miért most jövök rá hogy rossz a touchpad.
Egy barátom rendelt 10db 2x16-os, fekete alapon sárga színű karakteres LCD-t, de kapott helyette 10db zöldet. Megírta az eladónak, ő meg megkérdezte hogy vissza adja-e a pénzét vagy küldjön másik 10db-ot. Az ismerősöm mondta hogy neki a kijelző kellene, így kapott még tízet. Azok is zöldek voltak. Ezt négyszer játszották el, mind a négyszer zöld kijelzőket kapott a sárgák helyett. Az ötödik alkalommal inkább már visszakérte a pénzét. Így lett neki ingyen 40db zöld kijelzője amit nem is akart.Szóval a legrosszabb ami történhet az nem az hogy rossz lesz a kijelződ touchpadja, hanem hogy kétszer annyi időt kell várnod a postásra míg meghozza a hibátlan touchpados kijelzőt.
Köszönöm a tippet, ezt a DAC-ot tényleg folyamatosan "etetni" kell.
![]() Kipróbáltam DMA nélkül, megszakításból hogy mindig ugyan azt az értéket másolom bele és így működik. Egyenlőre nem biztos hogy pont úgy hogyan szeretném, de tény hogy tudok a kimenetre egy DC szintet állítani ami változtatható. Viszont a két csatorna nagyon nincs szinkronban. Bár ez a kisebbik gond, sajnos mintha lenne némi áthallás a csatornák közt de ennek még majd utánajárok. Egyenlőre örülök hogy legalább ennyire működik.
Igen, rengeteget szoktam rendelni, de azért nem szeretek visszaélni, úgy a jó ha az eladó és a vevő is jól jár. Most írtam neki, higy ad e garanciát és rendelek majd tőle egyet.
Köszi az infókat!
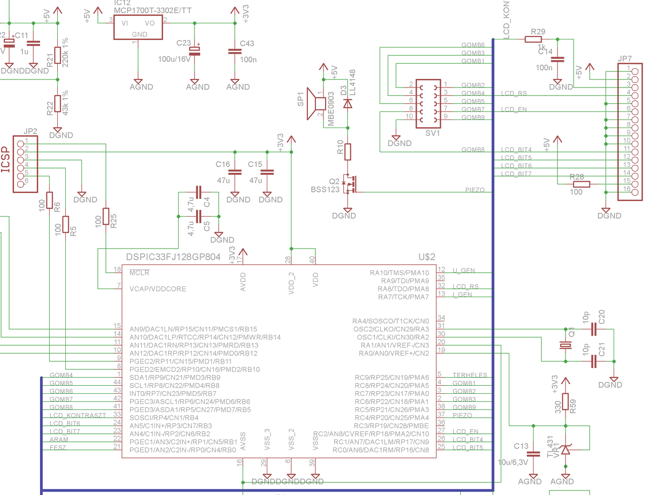
Hihetetlen... ezzel a kis bolond PIC-kel (dsPIC33FJ128GP804) semmi nem akar működni. Először a DAC, aztán az OC modul (azt nem is írtam nektek), most meg a karakteres LCD sem akar menni.
Négy bites módban használom (használnám) a kijelzőt, mely megkapja az 5V-os tápfeszét (4,94V), a PIC pedig 3,3V-ról működik. Elvileg a 3,3V-ot már H szintnek kell hogy érzékelje a kijelző, ezért simán csak be van kötve a PIC-be a kijelző hat lába (RS, EN, b4..7). Ha a kijelzőt lehúzom a panelról és egyenként léptetgetve ellenőrzöm a hat lábat akkor mindegyiken ott van a 0,0V vagy a 3,3V ahogyan kell. Ha viszont rádugom az LCD-t, akkor L szint esetén az eddigi 0,0V helyett 0,1V lesz a lábakon, H szint esetén pedig: a b7-en 2,00V, a b6-on 2,00V, a b5-ön 3,67V, a b4-en 2,00V, az RS-en 3,23V, az EN-en pedig 4,66V. Hogyan lehet ez? ![]() (A rajzon a JP7 a kijelző.) Szerk.: Érdekes, hogy az EN láb ami az RC2, azon 4,66V van és az a láb az adatlap szerint nem tolerál 5V-ot. Ennek ellenére ha lehúzom a kijelzőt a PIC-ről akkor vígan működik tovább és adja ki a 0V-ot vagy a 3,3V-ot ahogyan kérem tőle. A hozzászólás módosítva: Nov 28, 2015
Miért nem használsz 3.3V-os modult? (különös ismertetőjel: a panel hátoldalán a 8 lábú kis IC be van ültetve...)
Az LCD modulon EN láb a tápfeszültségra van húzva egy ellenállással.
Milyen típusú az LCD? Egyes típusoknál a D7..0 vonalakon alacsonyabb a minimális magas szinthez tartozó feszültség, mint a vezérlő vonalakon. Egy 74HCT365 szintkonverternek.
Egyrészt nem is tudtam hogy van 3,3V-os verzió ezekből a kijelzőkből, másrészt úgy gondoltam hogy ennek így is működnie kell, 3,3V-os PIC-kel.
Nem tudom a pontos típusát, úgy emlékszem hogy az Ebay-ről vettem. Az van ráírva hogy "1602A" és elvileg HD44780 vezérlő van rajta.
Azt még talán érteném, ha nem menne az LCD mert alacsony neki a 3,3V-os szint, de itt arról van szó hogy a PIC lábain megváltozik a szint attól függően hogy rá van-e dugva a kijelző vagy sem. A hozzászólás módosítva: Nov 28, 2015
Szia!
Köszönöm, de az 5V az áramkörömben rendelkezésre áll és azt kapja tápfeszként a kijelző és a konrasztpotméter is erről megy. Közben megnéztem a HD44780 vezérlő adatlapjában és 2,2V-től már H szintet érzékel, szóval tényleg működnie kellene. De miért változik meg a feszültség a PIC lábain ha rá van kötve a kijelző? A hozzászólás módosítva: Nov 28, 2015
Egyenként választd le a lábakat, kiderül melyik terhel. De lehet fordítva is...
Ma kipróbáltam egy másik LCD-vel és azzal tökéletesen működik. Szóval csak a kijelző volt rossz.
Szia Attila!
Jobban utánaolvastam a kijelzőnek és a rajta lévő dolgoknak. Tehát XPT2046 Touch IC van rajta. Kérlek erősíts meg abban, hogy ezt nem kell inicializálni, a PENIRQ láb akkor kerül alacsony szintre, ha a kijelzőt megérintik, ekkor az SPI buszon kiküldött 0xD0-ra visszaküldi a megérintett X koordinátát, majd a 0x90-re visszaküldi a megérintett Y koordinátát, a visszaküldött érték pedig 16 bit. A touch IC BUSY lába pedig akkor kerül magas szintre, amikor a CS aktív. A kijelző kapcsolási rajzát olvasva (csatolmány), látom, hogy van benne egy stab IC aminek se típusa se semmilye és sehol sem írják, hogy mekkora feszültséget kaphat minimum és maximum a Vcc és GND lábak között. Erről tudsz valamit? A JP2-es jumpert leforrasztva, a LED+t a Vcc-vel összekötve és a LED_PWM lábra PWM-el lehet szabályozni a háttérvilágítás erősségét, igaz? Grafikai dolgokat próbáltál már vele, például egy objektumot mozgatni a kijelzőn? A videón úgy láttam elég jó a válaszideje és nem pislákol ilyenkor. Ha megjött tesztnek először ezt csinálnám meg. Ja, meg a PIC32-es teszt panelt hozzá. 16 bitesek a portjai, így elvileg még gyorsabban tud működni, mert a párhuzamos adatbusz is 16 bites.
Szia! Bár nem Attila vagyok, próbálok segíteni. A parancsok amiket említesz, jók. Csak megfogalmazásban látok eltérést, az SPT2046 magától nem küld semmit, inkább csak válaszol a master SPI forrásnak a kiadott órajeleknek megfelelően. Első bájt a parancs, a további küldött tartalom 0 és a válaszban jönni fog az adatlapban leírtak szerint a 12 bites érték. A BUSY először a parancs fogadása után lesz magas, majd akkor, ha a konverzió elkészült, azaz a parancs 8 órajele után még 16 órajellel, feltéve, hogy ebben a módban használod, mert lehet folyamatos 16bites módban is, de egyelőre ezt hagyjuk, de ez is az adatlapban látható pontosan. Gondolom az adatlapot megtaláltad a neten...
Annyit azért jeleznék, hogy szerintem ez az IC olyan vacak, amilyen olcsó, de majd kíváncsi lennék a véleményedre a küzdelmek után! ![]() A PIC32-esekben hardveres párhuzamos portnál lehet használni az automata vezérlő lábakat is. Ekkor csak bele kell tenni a regiszterbe az adatot és már kint is van. Egy 32MX elég gyors, hogy akár 800*480-as kijelzőt kezeljen, persze ésszel kell megírni a dolgokat és némi lemondással jár a sebesség, de látványosabb, mint a csilli villi cammogás. Kisebb kijelzőn biztosan lehet objektumokat is mozgatni, bár a memória szűkös lesz, de talán belefér (800*480 nem fér el, ezért ott nagyon lassú lenne a mozgatás a sok olvasás, írás miatt, de ez most mindegy). Viszont a karaktertáblák jól elférnek egy combosabb 32MX-ben, ami indokolt, ha szintén nem akarsz cammogós kiírást. SPI-n keresztül vélhetően lassú lenne az adatfolyam, ha külső flash-ben akarnád tárolni a táblákat, memória meg nincs annyi, hogy beolvasd előtte az éppen aktuálisat, meg egy egész táblát is idő lenne töltögetni, főleg, ha váltakozva használsz eltérő méreteket. Az mondjuk igaz, hogy nem próbáltam külső flasht erre, csak sejtem, hogy jóval lassabb lenne... A hozzászólás módosítva: Dec 4, 2015
Esetleg tudsz ajánlani hasonló kijelzőt méretben és tudásban?
Eleinte lelkes voltam de minél többet tudok meg róla annál kevésbé akarok már ilyet venni. Van olyannal tapasztalatod, ami megfelelően működött?
Szinte mindegyik olcsó kijelző touch fóliájához ilyen IC-t tesznek(kivéve ha kapacitív), ezért ez ellen nem tudsz válogatással tenni. Az IC egyébként kezelhető, de egy kicsit fura amit művel, de kezelhető. A fóliák között viszont van egyenesen ócska is, amikben akkora a hiba, hogy még nem tudtam kiszedni(7 és 9 colosak)). Viszont van egy 5"-osom, amin jobb a touch, gombokat, beviteli ablakokat lehet kezelni, de rajzolásra, precíz pozícionálásra használni nem nagyon lehet. Ezek mind olcsó kínai cuccok. De neked ha jól sejtem kisebb kéne, amit nem használtam még...
Nekem ilyen van, ami egész jó: TFT 5" Itt találsz mást is. Talán a kisebb touch fóliáknál kisebb a hiba is.
Neztem ezzel az icvel youtubeon rajzolos videokat. Kulonosebb gondot nem lattam. Neha kb 20-50 pixellel odebb jelzett, de ez kb 200-bol 10-szer tortent meg.
Láttam ezeket, reméltem nekem is ilyen lesz. Még nem jöttem rá, miért nem. Remélem valaki megosztja majd, ha neki sikerül, mondjuk te!
Egyelőre a touch fóliákra tippelek, de lehet, hogy az IC kezelésében rontok valamit, bár az adatlap szerint járok el. Ráadásul a három kijelző háromféleképpen nonlineáris, elég durván. Van amelyik egy ponton nyomva, 300 pixelnyit mászik ferdén ide oda a nyomás erejétől függően...
Azért egy 800 pixel széles kijelzőn 300 pixelnyi mászkálás az nagyon durva. Azt mar sima voltmérővel is látni lehet. Ráteszel 3.3V-ot a két X lábára és méred a feszültséget valamelyik Y lábon a földhöz képest. Ha tényleg kóvályog 1 voltot, akkor a fólia kuka.
Haladnom kellett, ezért nem kerestem meg a hibát, fogtam egy másik kijelzőt más gyártótól, amit linkeltem. Ha lesz időm megnézem mi lehet a gond, mert én sem értem, hogyan képes ekkorát változni egy pontot nyomva.
Végül megrendeltem. Ez a kijelző mekkora tápról megy vajon?
3.3V-ot is adhatok neki? Jó lenne pl. ezt is megtudni, de sehol nem találtam róla infót.
Pontosan melyikről van szó? Egyébként van egy TFT-s topic, mielőtt ránkszólnak: Színes LCD+PIC
Beírtam, esetleg Attila86, ha lesz időd te is nézz rá.
Sziasztok!
XC32++ ban a vsprintf ha lebegőpontos(float) számot írok be akkor inf-el tér vissza mit tehet ez ellen? Még egy kérdés XC32++ nem igazán találtam, hogy a sima printf kimenete hol van az XC32-ben a _mon_putc de az nem működik a C++ verzióban?
Pic32mz DA release date ügyben talált bárki bárhol bármi pletykát? Mi a legpontosabb "hamarosan" dátum, amit sejteni lehet róla jelenleg?
Sziasztok!
Próbálom a 18F25K50 -et használni C18 alatt. Van valakinek leírása, hogyan kell beállítani a konfigurációs biteket? Igen, olvastam a hlpPIC18ConfigSet.chm (01/04/2012) állományt, de sajnos ez a típuscsalád nincs benne.
Szia!
Az MPLAB X Helpjében a C18 Toolchain alatt megtalálható a PIC18F2xxx között. Remélem ezt keresed!
Már meg is van. A többieknek is átadom. Meg kell kérdezni a fordítót:
A hozzászólás módosítva: Dec 11, 2015
|
Bejelentkezés
Hirdetés |




Lutrira meg, hogy 10% az esély hogy rossz lesz a touch nem akarok venni, max az eladóval beszélni, hogy ha nem jó akkor küld helyette egy másikat, ekkora meg ilyen szép képű kijelző mellé touch-ban sok lehetőség van.








