Fórum témák
» Több friss téma |
Sziasztok megint!
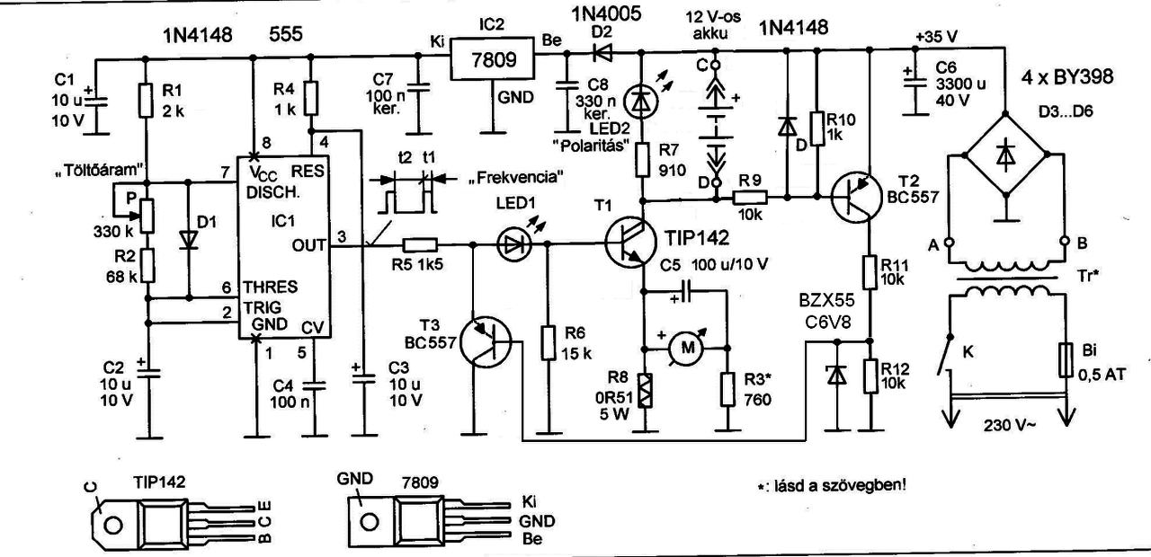
Olvasgattam a fórumot úgy látszik másnak is volt ilyen problémája az R12-t hogy értitek hogy a trafó és az egyenirányító közé kell tenni?Megpróbálok majd nagyobb fet-et betenni!
Üdv mesterek!
Most Köbzolihoz fordulnék meg van a hiba az R12 ellenállás szált el azért nem ment ki impulzus kicseréltem a fetet is de nem az volt a baj mértem sorba mindent és elértem az ellenállásig és azon nem ment át az impulzus!Kérdésem hogy az R12-t hogy kössem akkor be?Köszönöm!
Köszönöm a gyors választ de van hogy kisebb akkut is kellene vele tölteni.
Köszönöm akkor ezt próbálom meg!
Helló!
Megcsináltam úgy hogy egy kapcsolóval be iktatom meg ki az ellenállást tökéletesen működik csak kicsit nagyobb kell majd bele mert nagyon melegszik még egy kérdésem lenne gondozásmentes akkut lehet e vele tölteni?Köszönöm!
Köszi a választ akkor így járok el!
Sziasztok
Olvasgatom a fórumot, és ezeket a kapcsolásokat értem is, az egyik rásüt egy 30 voltos feszt az akuta, a másik kapcsolás, tekercsekben gerjesztett feszültséget süt rá. De az alábbi linkes áramkör egyszerűen nem ál össze nekem, igaz nincs kapcsolási rajzom róla, de se tekercs, se rárakott táp. Hogy működhet? Bővebben: Link Szerintetek működhet, vagy kamu az egész.
Szia. Írja pedig, hogy 80-100A kisütő impulzusokkal operál 0.1s időtartamban, azt nem tudni mekkora periódus idővel. Gondolom a szulfátképződés akadályozásának a módja az elektronok mozgatása így vagy úgy. Nos ez is azt teszi, csak másképp.
Sziasztok!
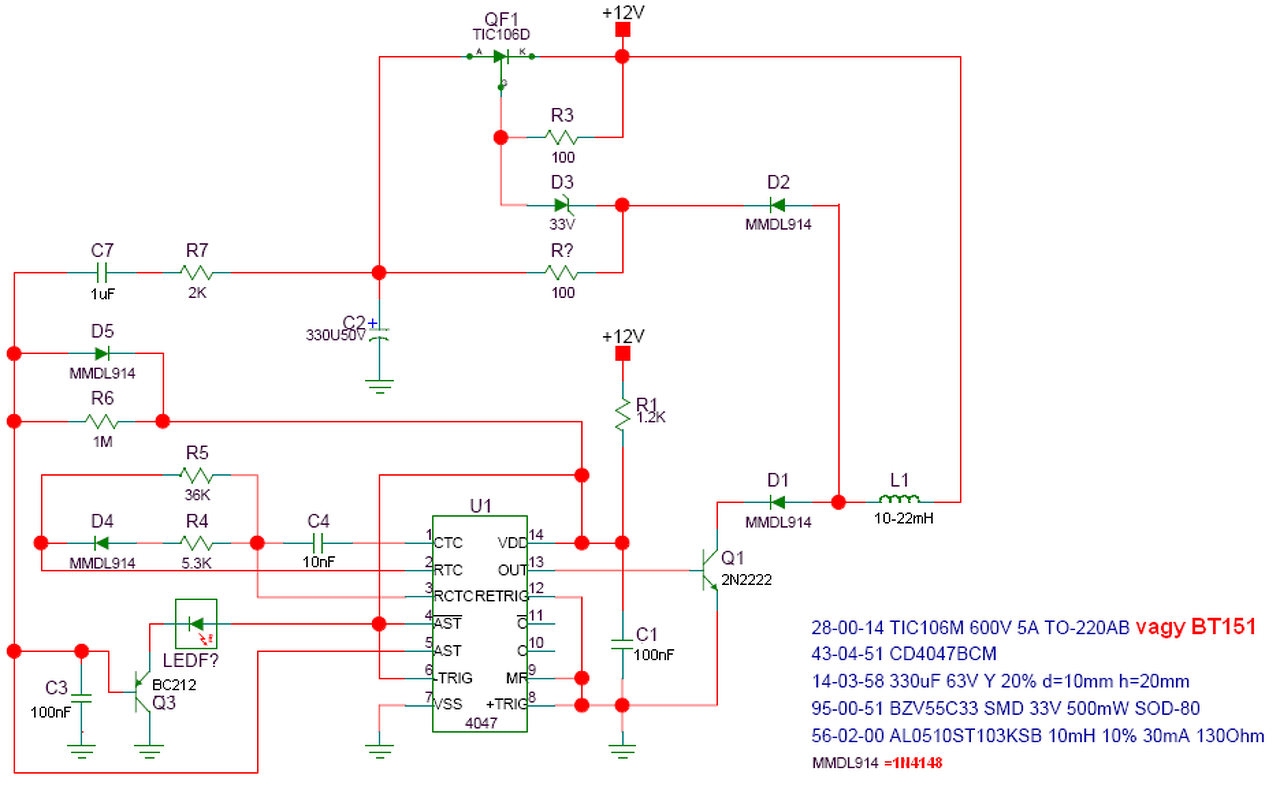
Egy olyan kérdésem lenne, hogy kb. 2 hete vettem egy német gyártmányú akku aktivátort, mellékelem hozzá a kapcsolási rajzot, HEF4047B IC-s. Ma arra lettem figyelmes, hogy nem sül ki, nem villan az elektronika. Szétszedtem, a BT150-es tirisztor halt meg. Kérdésem az lenne, hogy mitől halhatott meg, és innentől ilyen sűrűn meg fog halni? Az autóra csipesszel fogattam az elektronikát, menet közben rajta volt, de ha töltöttem az akksit, akkor leszedtem róla a pozitívot a biztonság kedvéért, és így is meghalt. A másik kérdésem az lenne, hogy BT151-el tudtam helyettesíteni, és így nem fog nőni az áramkör áramfelvétele? Előre is köszönöm szépen a segítségetek! További szép napot!
Sziasztok! Először is had kérjek elnézést, hogy nem olvasok, de inkább bízom most bennetek mint a megfigyelő képességemben, és egy link kérése miatt talán nem köveztek meg. Van egy autó akkum, nem gondozásmentes, sajnos a másfél hónapra letett autóban hagyva lemerült, és attól félek a sima töltés már nem elég, a merülés előtt sem volt csúcsformában. Mit tegyek vele? Töltés után vagy előtt, vagy helyett kell ez a regenerátor? Az első nyilván az, hogy megnézem a folyadék szintet benn, és ha kell utántöltöm. Egyúttal tudnátok ajánlani egy biztosan bevált kapcsolást, amit megépíthetnék hozzá? 55Ah-s az akku.
Elégnek kéne lennie a rendes töltésnek. Persze nem 5 amperral szétpezsegtetve megküldeni, hanem sokkal kisebb árammal , esetleg csepptöltve. Testvérem is így járt, hogy sokáig nem ment vele s lemerült az akksija. Feltöltöttem neki és azóta is jár vele, pedig egy régi akku.. ennek már 4 hónapja.
Akkor adok neki rendes töltést, köszönöm a választ!
Ki mit szokott önteni az akkujába desztillált víz néven?
A "desztillált víz minőségű" többszörösen inocserélt, vagy sima ioncserét víz tulajdonképpen méreg az akkunak, ha belekerül, akkor arra az akkura már keresztet lehet vetni. Még a nevében is benne van, hogy a Kálcium ionokat kicserélték valami más ionra pl Nátriumionra, méghozzá a víz kilágyítása végett, de ettől még ionok vannak benne, az meg vezeti az áramot. És direkt még rá is írják hogy öntheted az akkuba, hát ja a mérget is meg lehet inni, ha folyékony... Megmértem egy kupak desztvíz minőségű ioncserélt víz ellenállását ami olyan 100-150Kohm körül volt, ugyanolyan mérési körülményekkel mérve a sima csapvíz 40-50Kohm, gyógyszertári tisztított víz 1Mohm, direkt desztillált vízet még nem sikerült szereznem így arról nincs infóm. A vezető víz természetesen növeli az akku önkisülését, így fantomfogyasztók nélkül is másnapra lemerülő akkut lehet csinálni (ugye a tervezett elavulásra rá kell segíteni). Le merném fogadni, hogy a szabad ég alatt összegyűjtött esővíz is jobb az akkuba, mint az ioncserélt víz! Szóval aki lelkiismeretesen karbantartja az akkuját, az ne öntsön bele csak a ténylegesen desztillált vizet (egyik ismérve hogy sokkal drágább, mint az ioncserélt). A hozzászólás módosítva: Nov 14, 2015
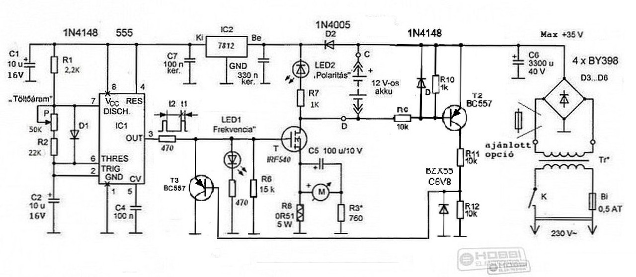
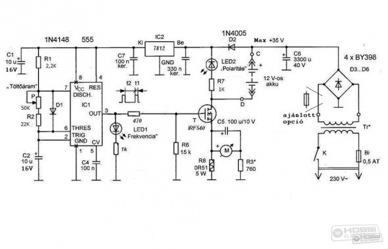
Üdvözletem! Ennél az áramkörnél hogy lehetne az impulzusok hosszát növelni,ill. csökkenteni a szünetekhez képest ? Jelen esetben a poti a megnövelt kitöltéssel a frekvenciát is csökkenti,és növeli.Vagy nem?Bővebben: Link
Értem. De jelen esetben ha csökkentem az impulzus hosszát(és a szünetét is) akkor nagyobb lesz a frekvencia.Tehát egy egy impulzus rövidebb lesz viszont 1 perc alatt arányosan több lesz belőle. Vagy nem jól gondolom?
Ahan! Tehát célszerű lehet egy több szekunder leágazású trafó alkalmazása?
Elkészültem a fentebb említett regeneráló töltővel. Szépen teszi a dolgát.Viszont sikerült fordítva rákapcsolnom az akkut és repült is az első mosfet! Valami módon "baromállóvá" lehetne tenni ezt az áramkört?
Köszi ! Tanulmányozom.
Akárki akármit mond jó móka ez az akku regenerálás!
Egy kidobásra szánt 60Ah -ás aksi ami már nehezen tekert reggelente ,3 kezelés után ézheztért! Még mérhető is a különbség.
Hello! Egyébként így lehetne polaritás védetté tenni a Tiedet.
Ez jó! Tehát ha fordítva van az aksi,a vezérlő jelet lehúzza testre és nem nyit ki a teljesítmény tranyó( vagy mosfet) . (?)
Igen, és akkor sem ha az aksi feszültsége 6V alatt lenne, vagy ne adj ég rövidzár helyette.
Nagyon jó!
Megcsináltam mellé a védelmet! Tökéletes!
Ennek örülök, főleg hogy nem hiába küzdöttem a Paint-al.
Tetszik, amikor paint-el igazítod a régi rajzhoz a javítást!
Már többször elvigyorodtam rajta, hogy nem csak én vagyok paint-es!A tranzisztoros módosítás mintájára a fetes jó így? A hozzászólás módosítva: Dec 4, 2015
Hello! Alapvetően jó lenne, de a Led áramát csökkenteni kellene, mert a 470ohm-on feszültséget ejt és ezzel csökkenti a Fet GS feszültségét. Itt pedig nagy áramok vannak, amihez szükség lenne az 555 10V feszültségére. Egyébiránt az IFR540 helyett szívesebben látnák pld. egy 50N06 Fet-et. Az R10-R11 ellenállást is cserélni kellene 4,7kohm-ra. Hogy a T3 tranyó biztonsággal le tudja küszöbfeszültség alá vinni a Gate feszültséget. Akkor is ha a tranyók bétája 200 vagy alatta van.
Az oldalon található fetes változatra raktam rá a védelmet. Annyit változtattam, hogy a LED előtétjét hozzáigazítottam a fet gate ellenállásához, hogy meg legyen neki az 1k-ja. Lesz egy kis időm, megigazítom a rajzot, ahogy írtad. Aztán majd ember legyen a talpán, aki a sok rajz változaton eligazodik.
|
Bejelentkezés
Hirdetés |





Egy kidobásra szánt 60Ah -ás aksi ami már nehezen tekert reggelente ,3 kezelés után ézheztért! Még mérhető is a különbség. 








