Fórum témák
» Több friss téma |
Valóban így van... Hányszor beégtem már a tranyós végfokokkal. Nem is értem... Van egy kapcsolás, alatta hozzászólások. A hozzászólásokban pedig rohadtul nincs szó a kapcsolás működőképességéről.
Én is szivtam nem is keveset a BSS elektronikás kapcsolások miatt... Mennyi éjjelem rá ment... Soha többet BSS...
Ha ismert a tápfeszültség és a terhelő impedancia, akkor Reloop helyettesítő képletét használva készítettem diagramokat, amik az erősítőteljesítményt, a hőteljesítményt, és a tápteljesítményt együtt mutatják.
Híd esetében a terhelést felének kell tekinteni, és a táblázat értékeit duplázni kell, mert 2 erősítő dolgozik. Ha megadod a két adatot, akkor rámutatok a konkrét értékekre is.
A hangszóró az 8 ohm-os ,a trafó az 2x24V ez egyenirányitással szűréssel kb 38V,ezt onnan tudom hogy az egyik ismerősöm már készitett ilyet és 38V-ot mért igy egy 300VA toroid trafóval.
Én gondolom 38V kellene legyen egy 250VA toroid trafóval is nem?
A véleményetekre lennék kíváncsi. Szerintetek elműködhet a reloop féle egytápos verzió egy ilyen dc-dc konverterről? DC-DC konverter 1 vagy egy ilyenről: DC-DC konverter 2 Kb 20-40W lenne csak használva a végfokból, nincs rá jobban szükség, és mélyládának használnám 12V-ról aktív hangváltóval.
köszi
Szia! Az erősítő működésével nincs gond, viszont a konvertert ki kell próbálnod, mert 12V alatt nem sokkal lefullad. Bosszantó, ha álló motornál dadog a hang.
Ha 24 V-os a trafó szekundere, abból kb. 32,5 V egyenirányított feszültség lesz (a 38 V tévedés). Így teljes tápfeszültség ennek a duplája, 65 V. A híd miatt 1-1 erősítő IC a hangszóró impedancia felét látja, azaz 4R-ot.
4R-hoz és 65 V-hoz mellékeltem a diagramot (relop helyettesítő modellje alapján). Az értékeket kettővel szorozni kell, mert két erősítő vesz részt a munkában a híd miatt. Hangteljesítmény: 2x84,50W, tápteljesítmény igény: 2x 149,82W, és a várható hőképződés: 2x65,32W. Ezek az értékek pontosan 8R-os terhelő impedanciára vonatkoznak és tartós szinuszos kivezérlésre. Ha figyelembe vesszük az átlagos zene "kitöltését", ami kb. 30-40%, akkor bőven elegendő egy hídhoz 250VA-es trafó. A hozzászólás módosítva: Márc 26, 2016
Hát... Én is rájöttem
Csak az a sok elszott tranzisztor...
Sziasztok!
Még mielőtt órákat dolgoznék vele, megkérdem...van-e közkézen a reloop féle egytápos tda7294 végfokhoz bármilyen formátumban nyákterv? 1 IC-vel használnám, nem hídba, de ha esetleg csak olyan van akkor elgondolkodok rajta, hogy esetleg az is megfelel.
Köszönöm, ez csodálatos!
Na eddig nem lapoztam vissza, 450. oldal környékén már feladtam, pedig nem lett volna már sok hátra. Pedig mintha még láttam is volna ezeket a rajzokat valamikor...
Szia nagyon köszönöm a segitséged megértettem mindent
Sziasztok!
Egy tönkrement BEAG AET 250 (2x50W) magyar erősítőt kaptam, szeretném a belsejét kicserélni, az eredeti reto külsőt megtartani. Van is benne egy szép 24+24V-os toroid (+5V lámpának). Egy TDA7294 -es végfokot tennék rá, http://www.ebay.com/itm/TDA7294-BTL-AMP-ASSEMBLED-Amplifier-Board-F...AFB:IT Valamint egy LM1036 -os előerősítőt: http://www.ebay.com/itm/LM1036-1000UF-25V-Pro-Luxurious-Volume-Cont...AFB:IT Két kérdésem lenne, 1. Első ránézésre működhet a végerősítő ezzel a trafóval, és kb. mennyi lenne a teljesítménye? 2. Az előerősítőhöz szükséges 12V-os forráshoz, plusz trafó szükséges? Válaszaitokat előre is köszönöm! üdv, H ui.: a kép nem saját
Szia! Sok lesz a trafónak a hídkapcsolás. Használj szóló IC-s végerősítőket és az eredetivel egyező kimenő teljesítményhez fogsz jutni.
A hangszínszabályzó meghálálja a független tápot. Építs a lámpatekercshez feszültségkétszerezőt! Mérd meg 300ohm terhelésre lead-e legalább +15V-ot. Ezesetben felhasználható.
Szia!
Megépítettem az egytápos verziót TDA7294-hez. DC50V-ról próbáltam labortápról. IC nélkül bekapcsoltam először, hogy megmérjem a tápot. Tökéletesen szimmetrikus volt. Miután beraktam az IC-t a helyére a szimmetria a következőképp változott: +24,6V és -25,4V. Ez így jó? Két furcsaság van még a dologban. A kimeneten 0,1mV DC van, azaz semmi, a klip led világít egyfolytában. Miért lehet ez? Jó polaritással kötöttem be, már kétszer kivettem és megmértem. Ő volt a minta: Bővebben: Link Első indítás után észre vettem egy hibát amit elkövettem, méghozzá az 1N4148 diódát fordítva ültettem be. Ez az ami a BC212 és BC182 bázisai között van. Ezt megfordítottam, de semmi változás. Ugyanúgy 0,1 mV Dc a kimeneten, azaz semmi hiba, és a Klip LED világít ugyanúgy. Egyébként teljesen jól működik generátorral próbálva!
Szia! A táp aszimmetriája nem okoz semmilyen problémát, a megjelenése természetes a tápfelező egyszerűsége miatt.
A Klip tranzisztora nem NPN, vagy rossz a beültetése.
Igen... Amatőr hibát vétettem oda is 212-t ültettem be. 182-re cserélve hibátlan. Köszönöm!
Milyen tapasztalatod van az alapzajával kapcsolatban?
Sziasztok!
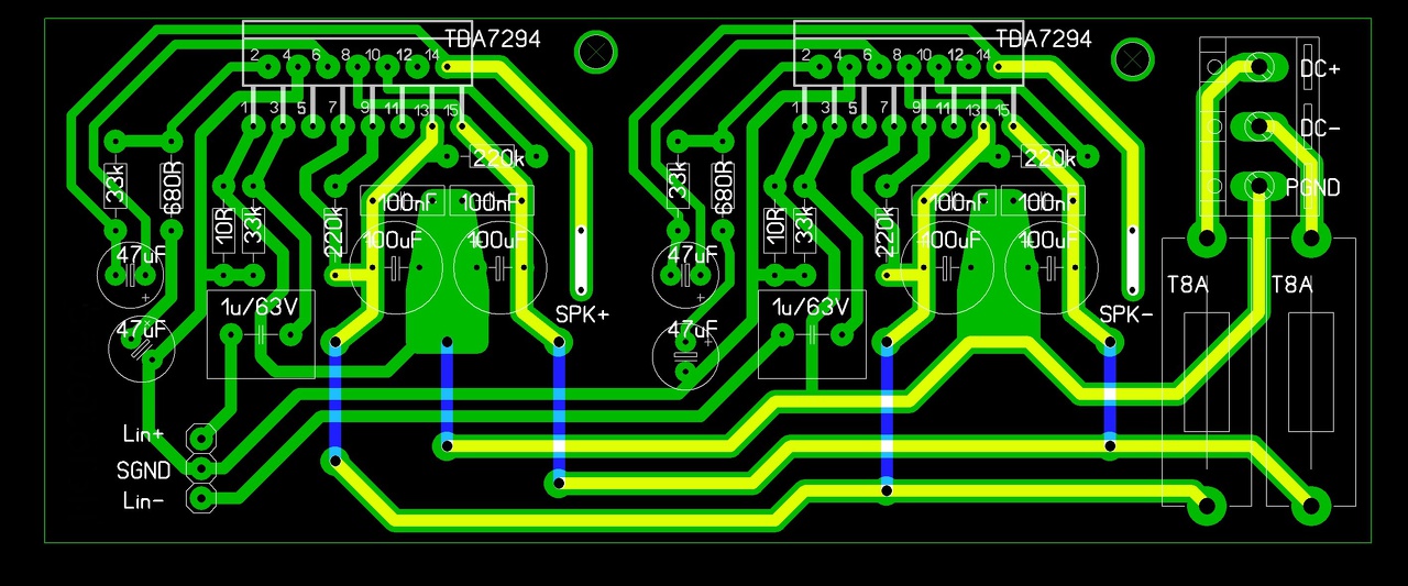
Épitettem egy újabb erősitőt, 2 hidalt TDA7294-ből. Az élesztés rendben ment, probléma nem volt. A tápfeszültségem +-25V. Alapjáraton iszonyú csendes, semmi zúgás, semmi sistergés. Persze fázisforditóval használom, ahogy reloop javasolta. Viszont adódtak némi problémák, amik a következőek: - leellenőriztem a végfokokat, fázis forditó nélkül, EGYENKÉNT iszonyúan búgnak, rádióznak, de egyszerre bekötve néma mind kettő, semmi zúgás, ahogy fentebb emlitettem; - alapjáraton ha csak a 2 végfokot hajtom, akkor nagyon csúnya a hangszin, szinte magas hangot nem is ad, tehát élvezhetetlen. - ha hozzá kapcsolom a hangerő, hangszin modult (LM1036-os, Alkotó féle) akkor előjön a sistergés, búgás, ha hozzá érek a potméter gombjaihoz, pattog, búg. - továbbá ahhoz, hogy a hangszinszabályzóval jó legyen a hangszin, teljesen ki kell tekernem a magas potméterét, de még akkor sem az igazi. A kábelezést tekintve minden jellel kapcsolatos útvonalon erenként árnyékolt jelkábelt használok, ideiglenes össze van kötegelve minden vezeték, hogy ne legyen lógás sehol sem. Az elrendezést tekintve sincs probléma, ugyanis a kistesó is ugyan ezzel az elrendezéssel üzemel hónapok óta, probléma nélkül. Mellékelek képeket. Ha van valakinek valami ötlete, szivesen meghalgatom. A hozzászólás módosítva: Ápr 7, 2016
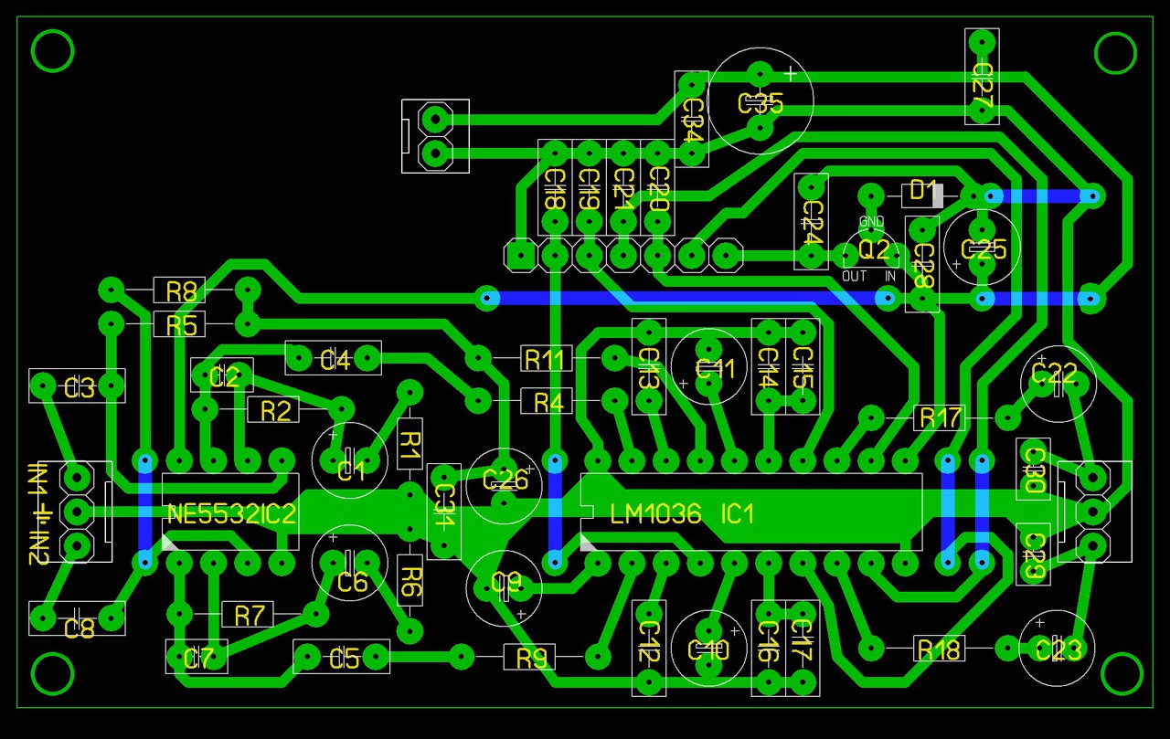
Lemaradtak a tervek, amik alapján az áramkörök készültek. Itt a hangszin kapcsolása. A fázisforditó kapcsolása reloop féle, azzal nincs probléma. A hid panele Alkotó féle 2.1-ból lett kreálva.
Szia! A fázisfordítóból emeld ki a 22k-t és az 1nF-ot, úgy próbáld ki és számolj be a tapasztaltakról.
JAJJ! Most látom 1µF-et tettél az 1nF helyére - ott vesznek el a magasak
Szia!
Nagyon korrekt ez a fórum! ![]() Köszönöm szépen a tanácsokat! Közben megépítettem, gyönyörűen szól. Most cserélem az eredeti trafót egy masszívabb darabra, ki is hagytam a helyét a dobozban. Viszont van még probléma: Bekapcsoláskor a hangszóró koppan mint az ágyú. A kapcsoló is elég rossz, nem mindig akad be, vagy épp ki. Mit tanácsolsz? Köszönettel, H
Szia! Úgynevezett koppanásgátló, hangsugárzó védő áramkör használata javasolt.
Találsz itt a fórumon rengetegféle kapcsolást. Én jelenleg a Skori félét használom, semmi probléma nincs vele.
Erre nem volt még érkezésem. De idővel beszámolok róla. Viszont ő csak mély hangot fog préselni a hangszóróba, autóba. Szobában generátorról hallgattm meg talán fél percen keresztül egy vén tákolmány videoton dobozon, ott hireten semmi szembetűnővel nem találkoztam zaj szempontjából.
Szia! Úgy látom a hangszínszabályzó aszimmetrikus tápról üzemel, ez hozza létre a ki/be kapcsolásnál a hatalmas lökést. Mint a kolléga is írta koppanásgátlót kell beépítened, mely egyúttal egyenfeszültségtől is védheti a hangszóróidat. Az egyenfeszültségvédelmet az invertáló (-) kimenetekre ajánlom rákötni, a neminvertáló (+) menjen direktben a hangszóróra!
Sziasztok! Valóban aszimmetrikus a táp.
Hú egy kicsit nagyon nem vágom miről beszéltek, ne haragudjatok, de tényleg csak "hobby" barkácskodom. Egyszeri gépész vagyok, valami egyszerű gépésznek való segítséget kérnék. A Google-barátom ezt dobta ki: http://www.ebay.com/itm/Dual-channel-Stereo-Audio-Amplifier-Speaker...dTWNt7 Vélemény? üdv, H
Jót dobott ki neked
Sziasztok! Esetleg valami faék egyszerű megoldás? Olvasgattam valamit a TDA7294 standby és mute funkciójáról, esetleg, ha beépítek egy plusz kapcsoló, amit csak akkor kapcsolok be, ha már a főkapcsolót bekapcsoltam?
Köszi a segítséget! http://www.ebay.com/itm/TDA7294-BTL-AMP-ASSEMBLED-Amplifier-Board-F...AFB:IT
Szia! Minimum 400V-os kerámiakondi szikraoltónak a hálózati kapcsolódra.Ennél egyszerűbb szerintem nemigen létezik.Nekem annak idején TDA végfoknál bevált.
Sziasztok azt szeretném megkérdezni hogy milyen potmétert vagy kapcsolást ,használjak a TDA7294 es hidalt erősitőmhöz hogy tudjam állitani a hangerősséget?
Egyik ismerősöm egy előerősitőt használ ehez amit vett, lehet állitani az erősséget külön a mélyet és külön az élest,csak én most nemtudok venni mert nincs raktáron,lehet nemis készitenek már,az 14V DC-ről üzemelt ,esetleg nekem inkább olyan kéne ami nem külön tápról megy hanem passziv,vagy az nemannyira jó? |
Bejelentkezés
Hirdetés |





Csak az a sok elszott tranzisztor...
Na eddig nem lapoztam vissza, 450. oldal környékén már feladtam, pedig nem lett volna már sok hátra. Pedig mintha még láttam is volna ezeket a rajzokat valamikor... 













