Fórum témák
» Több friss téma |
Mielőtt kérdezel, a következő két dolgot ellenőrizd!
I. A helyes tápfeszültségek megléte.
II. A kimeneten van-e egyenfeszültség.
Élesztés.
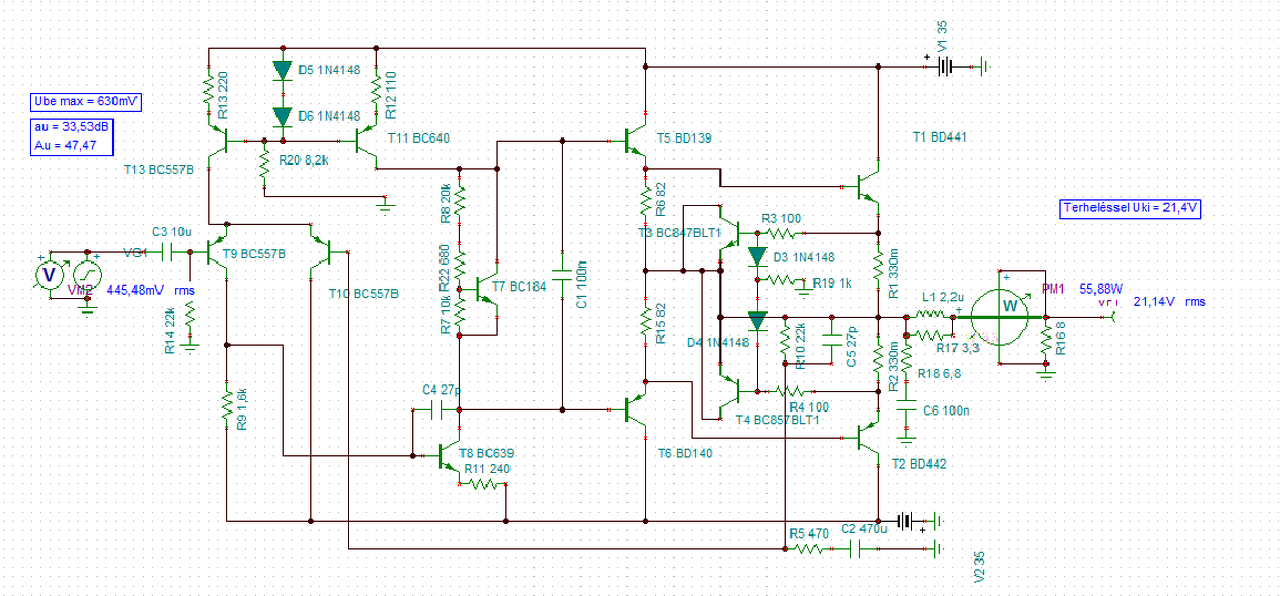
Még módosítottam rajta, mert nem tudtam kivezérelni. T11-et 6mA-ra kellett állítanom, így kb. 250mW-ot disszipál. A tokozás 500mW-ot bír.
Gondolom így bekapcsoláskor pattani fog egyet a hangszóró, de biztos, hogy semmi egyéb következménye nem lesz?
Igen pattanni fog. Ezt megcsináltam már csak diódák nélkül. Csak úgy jobban össze nyitott a tranyó, és nem volt nagy hangereje. Itt a fogyasztás is kevés meg stúdió "minőség" ezt a tanárom mondta.
Még annyi tűnt fel, hogy az egyik bemenet földjét a tápfeszre tetted... De erre majd figyelek összerakáskor.
Szép estét mindenkinek! Kérdésem az lenne a tapasztaltabbaktól hogy adott egy Sherwoor Ai-1110 es erősítő 4 kimenettel melyből 2-2 kimenet külön vagy egyszerre kapcsolható viszont a Sorrund kimeneten semelyik bemenetről nincs kimenő jel. Végtranyók ellenőrizve elméletben megkapnak minden szükséges feszültséget illetve a kapcsolok is megfelelően működnek. Mi lehet a jelenség oka?
Sztereó jel kell a sorrund jel előállításához, az lett rákötve?
Igen minden bemenetre esetén sztereó jel lett csatlakoztatva illetve biztonság kedvért megpróbáltam egy laptop-rol sima pc-ről telefonról illetve mp3 lejátszóval és a kíváncsiság kedvért több kábellal is mivel RCA bemenete van a készüléknek. Sajnos az rca-rca bemenet esetén sem működött a tv beltéri egységével pedig ott is sztereó a kimeneti jel
Igazad van. Az lesz, akkor teszek be olyanokat.
Négyszögjel átvitelre most már nem lett olyan jó, mint volt. 8kHz-esre és 20kHz-esre ezt produkálta.
A hozzászólás módosítva: Dec 13, 2015
Üdv. Van itthon egy Sony erősítőből kitermelt stk4132ii végfokkal rendelkező modulom. Ott kezdődik a probléma hogy automatikusan mute-on tartja az ic-t a panel. Hogyan tudom mute alól kivenni az ic-t? Elvileg a 6-os láb a mute,de nem tudom milyen jelet kell oda kapcsolni hogy ne némítva legyen hanem aktívan. A válaszokat előre is köszönöm.
Az R14 túl nagy. Elég lesz 22k is, ezzel még nem lesz túl alacsony a bemeneti ellenállás. Az R10 is legyen 22k. C5 maradhat, ha a négyszögjelátvitelben nincs túllővés. Ha van, akkor kicsit növeld. A C7,8-ra nincs szükség.
Ebben az utolsó beállításban milyen formájú a szinuszátvitel? Gyanús, hogy rendesen vág, ugyanis a 23 V kimeneti effektív feszültéghez 32.5 V csúcsérték tartozik. Ez pedig nem jön ki a végtranyókból. A 32,5 V csúcsértéken, a 8 ohmos terhelésen 4 A áram fog folyni csúcsértékben. Ez azt jelenti, hogy a végtranyók emmitterellenállásain 1,3 V csúcsfeszültség fog esni. Ez azt jelenti, hogy a végtranyók emmitterén ( mondjuk a felső tranyón ), 32.5 + 1,3 = 33,8 V-nak kellene lennie. Miután a végtranyókat emmittrkövetők hajtják meg, a két bázis-emmitter rétegen kb. 1,4 V fog esni, vagyis a T5 bázisán 33,8 + 1,4 = 35,2 V-nak kellene lennie. Ez már nem fog kijönni a 35 V-os tápfeszültségből. Más baj is van. Egyrészt a T11-es áramgenerátor tranyón, másrészt a T8 tranyón is fog valamennyi feszültség esni és a hozzájuk tartozó emmitterellenállásokon is. Tehát, az ilyen kapcsolásoknak az ( is ) a hibája, hogy nem tudja táptól-tápig kivezérelni a végtranyókat. Ez nem olyan nagy baj, de ha visszafelé számolsz, akkor elég sok feszültség marad a végtranyókon, jó nagy áram mellett. Ez, jó nagy disszipációt jelent. Hogy te mégis ilyet számoltattál, ( 65 W ) az azért lehetett, mert már kezdett négyszögesíteni a végfok, vagyis, a szinusz " beverte a fejét " a tápfeszültségbe. A kicsit ( vagy éppen nagyon ) négyszögesedett jelnek persze nagyobb a teljesítménye és így számolhat a szimulátor 65 W-ot. Ne az effektív értékeket számoltasd a szimulátorra, annak csak a kimeneti feszültségben van jelentősége. Ha műszereket használsz, akkor középértéket számoltass. ( Gondolom a TINA-ban is az AVG függvény adja ezt az értéket ) De ennek sincs jelentősége, ugyanis a kimeneti teljesítményt torzítatlan szinusznál értjük és ott inkább a csúcsérték a lényeges. A másik, hogy ne a t = 0-tól indítsd a szimulációt, mert ha van valami offsetje az áramkörnek, akkor a kondiknak be kell állnia egy középértékre, ahhoz pedig idő kell. Tehát, mondjuk a T = 5...10 ms múlva induljon el a kirajzolt görbe és elég csak 1,5... 2 periódus. Akkor könnyebb kiértékelni. Ha valami számszerű értéket is feltűntet a szimulátor, akkor legyen odaírva, hogy ez vezérlés, vagy vezérlés nélküli érték. Az áramkorlátot kösd ki belőle, egyenlőre csak a szinusz legyen meg a kimeneten rendesen. Már korábban írtam, hogy a BC 557-ek kisfeszültségűek, biztosan találsz valami MPSA izét a modellkönyvtárban. Nem biztos, hogy a program jelzi, hogy túlfeszt kap a tranyó. A Multisim nem jelzi, csak FET-eknél. Ott is csak annyi van, hogy zenert csinál a FET-ből. Hogy a TINA ezt hogy csinálja nem tudom, de a progik algoritmusa ugyanaz, a modellek is többnyire azonosak, tehát nem hiszem, hogy különösebb különbségek lennének. Tehát, erre oda kell figyelni.
Változtattam amiket mondtál. A kimeneten torzítatlan a szinusz jel, és így is 65W-ot mutatott. Mellékeltem az eredményeket. Sajnos a szimuláció nem foglalkozik a tranzisztorok azon paramétereivel.
Bocsi a képen elírtam: Terheléssel Uki = 22,75V Terhelés nélkül Uki = 22,87V A hozzászólás módosítva: Dec 13, 2015
Szia! Kérlek javíts ki, ha tévedek, nem arról van itt tulajdonképpen szó, hogy egy ismert topológiájú erősítőbe találomra raksz be alkatrészeket addig amíg véletlenül jó nem lesz?
![]() Nincs ezen sem semmi szégyellni való, csak félő nem gyűjtesz semmi érdemi tapasztalatot általa. Ha fűt a tudásvágy, keress egy jónevű gyártótól ilyen kapcsolású végerősítőt (pl.: Elektrotanyán), gépeld be a Tina-ba és tétlesen minden alkatrész funkcióját derítsd ki. Aminek nem tudsz utánaolvasni, annak egyszerűen változtasd meg az értékét, vagy a például a tranzisztornak a típusát és a szimuláció kiértékelésével láthatod milyen hatást váltott ki. Ajánlom a DC, a Tranziens és a Fourier analízist! Nem kerülhető ki a tranzisztorok adatlapjával való megismerkedés sem, például az előbbi kérdésemre, tudniillik mekkora is lesz 200mW-ot disszipáló TO92-es tranyó hőmérseklete, ott keresendő a válasz.
Meg kellene próbálnod, a szimuláció időbeli felbontását növelni. Ez tulajdonképpen azt jelent, hogy pl. most egy képernyőnyi görbét mondjuk 100 pontból rak össze vizszintes irányban. ( ha egy képernyő szélessége mint a legutolsó esetben 2 ms, akkor azt úgy számolja ki, hogy 100 pontban, vagyis 20 us-onként számolja ki az eredményt. Emiatt elég töredezett lesz a kirajzolt görbe. Próbáld meg átállítani ezt az értéket, vagyis azt, hogy ne mondjuk 20 us-onként, hanem 1 us-onként számoljon. Nem tudom hol, de a TINA-ban is van egy táblázat, ahol ezt lehet állítani. Valami olyat keress, hogy az analízis pontossága, meg a tranziens analizis tulajdonságai, stb. Ott azért rá fogsz ismerni, hogy mi ez. Nekem nagyon gyanús, hogy ez a szinusz vág ezen a kimeneti feszültségen. Az ábrát nagyban nézd meg. Szerintem, nem jöhet ki torzítatlanul ekkora feszültség ezen tápfeszültségen.
Hogy mitől ilyen ronda a négyszögátvitel, azt végkép nem tudom... egyik sem jó. Szép, exponenciális beállásúnak kellene lennie...
Lehet ezt is, keresni egy rendes kapcsolási rajzot, de azt minek szimulálni? Ha jó a rajz, akkor csak megépíti és kész. Nem fog megváltoztatni semmit, hiszen jó. Ha megváltoztat bármit, ahhoz érteni kell, hogy mit is csinált. Ez meg nem fog menni, már csak lustaságból sem. Ennél sokkal jobb megoldás, hogy kitalál valamit, aztán szimulátor és szépen rávezetjük, hogy mitől lesz még is jó. Ezzel megérti, hogy mitől működik egy végfok és még a szimulátort is megtanulja használni.
Az csak azért ilyen mert megállítottam az elemzést, és csak egy pillanat képet mutat. Amúgy szép szinuszt ad ki. A négyszögjelnek hogy kellene kinézni? Tudnál róla képet mutatni?
Igazából nem, mert később kezdem el nézegetni a többi kapcsolást hogy hogyan épül fel azok a részek amikről még nem tanultam, és úgy egészítettem ki. Amivel nem vagyok egészen tisztában az a differenciál erősítő, hogy miért változik az árama, ha csak az egyik fele van változtatva. Az adatlapokat nézegettem, de abban csak egy bizonyos Uce feszültségre és Ic áramra van meghatározva az áramerősítés, és a szimuláció is másként kezeli. Ha meg az adatlapban szereplő értékekkel számolok, akkor azok az értékek nem egyeznek a szimulációéval.
Szombaton, 23 órakkor már egész jó volt a négyszögjel. Egyébként a tetejének aljának egyenesnek kellene lennie ( vagyis majdnem, de ez attól függ, van e a körben csatolókondi ) a fel-és lefutásoknak pedig exponenciális görbének. ( Fogsz egy négyszöggenerátor, ráteszel egy sorbakötött RC-t és analizáltatod a kondi feszültségét a szimulátorban. Na, ez az exponenciális fel- és lefutás. )
A szinuszon a negatív oldalon látható, hogy egy kicsit viszintesbe megy át a csúcsértéknél. Ha kicsit megnöveled a bemeneti jel amplitudóját, akkor ez jobban fog látszani. És megjelenik a poztiív csúcsérték közelében is.
Sok a 4uH a kimeneten, azért.
Lehetséges. Dani majd kipróbálja.
Képen látható erősítő kapcsolást lehet használni feszültség erősítésre is?
Szia! Ez egy földelt bázisú kapcsolás, másra nem is használható mint feszültségerősítésre.
Hello. Kiszámolgattam a szűrők értékeit. A visszacsatolásnál ami volt 10p kondi, valahol 723kHz-nél lenne a rezonancia frekije. A tekercset visszavettem 2,2uH-re, úgy is akkora kerül bele. Sajnos a tranziens vizsgálónál nem tudok, a mintavételezésen meg a felbontáson sem állítani :/ .
A hozzászólás módosítva: Dec 14, 2015
Van bármi az áron kívül ami alapján lehet 1554Q, 1557, 1558 között dönteni?
19V-os DC táphoz kellene valami baromi egyszerű hidalt erősítő.
Zene erősítésére lehet használni? Vagy más kapcsolás kell.
Más kapcsolást válassz!
Ezt ne használd zenére, ez valami nagyfrekvenciás erősítő. Többnyire azokban alkalmaznak földelt bázisú kapcsolást. A bemenő impedanciája is túl kicsi.
Üdv.
Segitséget szeretnék kérni egy erősitő épitésében. Adott egy toroid trafo ami: 30-0-30 v 35-0-35 v 16-0-16 v-ot bocsajt ki. Az lenne a kerdesem hogy ebbol mien teljesitmenyt lehetne kihozni es esetleg kapcsolasi rajzal tudnatoke segiteni. Elore is kosz. A hozzászólás módosítva: Dec 14, 2015
|
Bejelentkezés
Hirdetés |





Annyi, hogy ez 

















