Fórum témák

» Több friss téma
Fórum » Erősítő mindig és mindig
Mielőtt kérdezel, a következő két dolgot ellenőrizd! I. A helyes tápfeszültségek megléte. II. A kimeneten van-e egyenfeszültség. Élesztés.
Lapozás: OK   1792 / 2566
(#) eyess válasza honnerdavid4 hozzászólására (») Dec 15, 2015 /
 
Sehogy a tok max 5 volt mellett 3,2w teljesítmény leadására képes ennyit tud.
Ha van sok ilyen tokod meg lehet próbálni a tápfeszültség óvatos emelésével , de a torzítás is ennek fejében meg fog nőni , aminek lehet nem sok értelme lenne , mivel a kivehető tartalom nem biztos , hogy élvezhető lenne , és nem utolsó sorban a tok tönkremenetelét okozná.
(#) dani9228 válasza (Felhasználó 46585) hozzászólására (») Dec 15, 2015 /
 
Teljesítmény mérővel tudtam csak megmérni. Mellékeltem a kapcsolást, rajta vannak a mért értékek, és a T1 teljesítmény átvitele. A felvett teljesítményt nem tudom hogy mérjem meg, de a leadott 55,92W.
A hozzászólás módosítva: Dec 15, 2015
(#) honnerdavid4 hozzászólása Dec 15, 2015 /
 
Én ugy gondoltam hogy az ic kapna stabi 5voltot és csak a tranzisztorok kapnának többet az erösités végett csak mivel beépítésre kerülne minél hűvösebben kellene tartani a tranzisztorokat ezét nem A osztályú kapcsolás kellene hozzá.
(#) dani9228 válasza dani9228 hozzászólására (») Dec 15, 2015 /
 
Számításaim szerint a felvett maximális teljesítmény 71,61W. A leadott a számítások szerint 56,25W. Hatásfok: 78%. Elméletben!
(#) (Felhasználó 46585) válasza dani9228 hozzászólására (») Dec 15, 2015 /
 
Hát, ez elég baj, kicsit még kotorásszál, mert biztos, hogy kell lennie ilyen lehetőségnek közvetlenül. Ha nincs, akkor a modellkönyvtárból előveszel egy analóg szorzót, egyik bemenetére a feszültség, másikra az áram és már meg is van a teljesítmény. Akkor már csak középértéket kell képezi. Ha másképp nem megy, akkor aluláteresztő szűrő RC elemekből.

A BD-P.png fájlt hogy csináltad? Ugyanis az az alsó végtranyó disszipációja az idő függvényében. tehát, ez jó, de a többi tranyóra is ezt meg kellene csinálni.
(#) dani9228 válasza (Felhasználó 46585) hozzászólására (») Dec 15, 2015 /
 
Sima Watt mérőt tettem rá, és tranziens vizsgálatot csináltam. Ezekből az ábrákból is ki lehet olvasni?
A hozzászólás módosítva: Dec 15, 2015
(#) (Felhasználó 46585) válasza dani9228 hozzászólására (») Dec 15, 2015 /
 
Akkor lehet, hogy ráteszel egy wattmérőt bármire és kirajzolja a progi az időgüggvényt is. Hm... lehetséges. Nem ismerem a TINA-t.

Bőven 20 W alatt kellene lennie, hiszen ott van az ábrán, hogy félperiódusban nincs rajta semmilyen veszteség. Tehát, a középértéknek ez sok, amit a műszeres mérés mutat. Valami nagyon nem stimmel... És a két tranyó együtt van bő 50W! Ez viszont máris megkérdőjelezi a hatásfokot... ( 78%)
A hozzászólás módosítva: Dec 15, 2015
(#) dani9228 válasza (Felhasználó 46585) hozzászólására (») Dec 15, 2015 /
 
Csináltam mindegyikről ábrát.
(#) reloop válasza dani9228 hozzászólására (») Dec 15, 2015 /
 
Nincs ez túlvezérelve? Mennyi a harmonikus torzítás a Fourierben?
(#) dani9228 válasza reloop hozzászólására (») Dec 15, 2015 /
 
0,14% Tényleg. 5mV-tal volt túlvezérelve
A hozzászólás módosítva: Dec 15, 2015
(#) (Felhasználó 46585) válasza reloop hozzászólására (») Dec 15, 2015 /
 
Biztos nincs, inkább csak néhány dolog fura. Például, a végtranyók disszipációja. Nem a gráf alapján, hanem a kapcsolási rajzon a feltűntetett 25,76 W. Ez több mint sok(k)... Szóval, ezt nem értem...
(#) (Felhasználó 46585) válasza dani9228 hozzászólására (») Dec 15, 2015 /
 
Tegyél a bemenetre a 630 mV helyett 1000 mV-ot és lássuk ugyanezeket az ábrákat, mint legutóbb.
Elvileg rendesen túl kell vezérlődnie.
A hozzászólás módosítva: Dec 15, 2015
(#) dani9228 válasza (Felhasználó 46585) hozzászólására (») Dec 15, 2015 /
 
Ha valamelyik rossz félsíkban lenne, akkor ott fordítva volt csak bent a teljesítmény mérő
(#) (Felhasználó 46585) válasza dani9228 hozzászólására (») Dec 15, 2015 /
 
Jól megy, de vannak gondok vele, illetve nem értek egyes dolgokat. Mindegy, holnap folytatjuk, de csak délután leszek. Addig nézd meg, mi van ha megnöveled 220 ohmra az R8, R15-öt és megnöveled az R9-et mondjuk 3.3 k-ra. Menj vissza a 630 mV-ra, nézd meg a disszipációkat mennyit változtak, meg nézd meg a THD-t. Meg a sávszélességet, hogy mennyit csökkent. Meg valahogy olvasgasd a TINA helpjét, muszáj, hogy legyen benne valami, ami közvetlenül elérhető függvények megjelenítésről szól. Például: rajzoltasd ki az R8-as ellenálláson levő feszültséget a gráfon. Ha ezt nem lehet megcsinálni, akkor nagyon gyorsan felejtsd el ezt a progit, mert ez csak egy hulladék.
(#) steelbird válasza (Felhasználó 46585) hozzászólására (») Dec 15, 2015 /
 
R8 nincs, szerintem az R6 lesz az.
Ha tesz egy voltmérőt arra, amire kíváncsi, akkor a tranziens szimulációnál kiszámolja arra is a görbét a Tina.
(#) dani9228 válasza (Felhasználó 46585) hozzászólására (») Dec 15, 2015 /
 
Rendben, köszönöm az eddigi segítségeteket is
(#) (Felhasználó 46585) válasza steelbird hozzászólására (») Dec 15, 2015 /
 
Értem... hát, máshogy van mint a Multisimben. Más szemlélet. Kicsit fura... a használata más, de attól még jó lehet. Nekem nagyon idegen, de nem ezt tanultam meg.
(#) dani9228 válasza (Felhasználó 46585) hozzászólására (») Dec 16, 2015 /
 
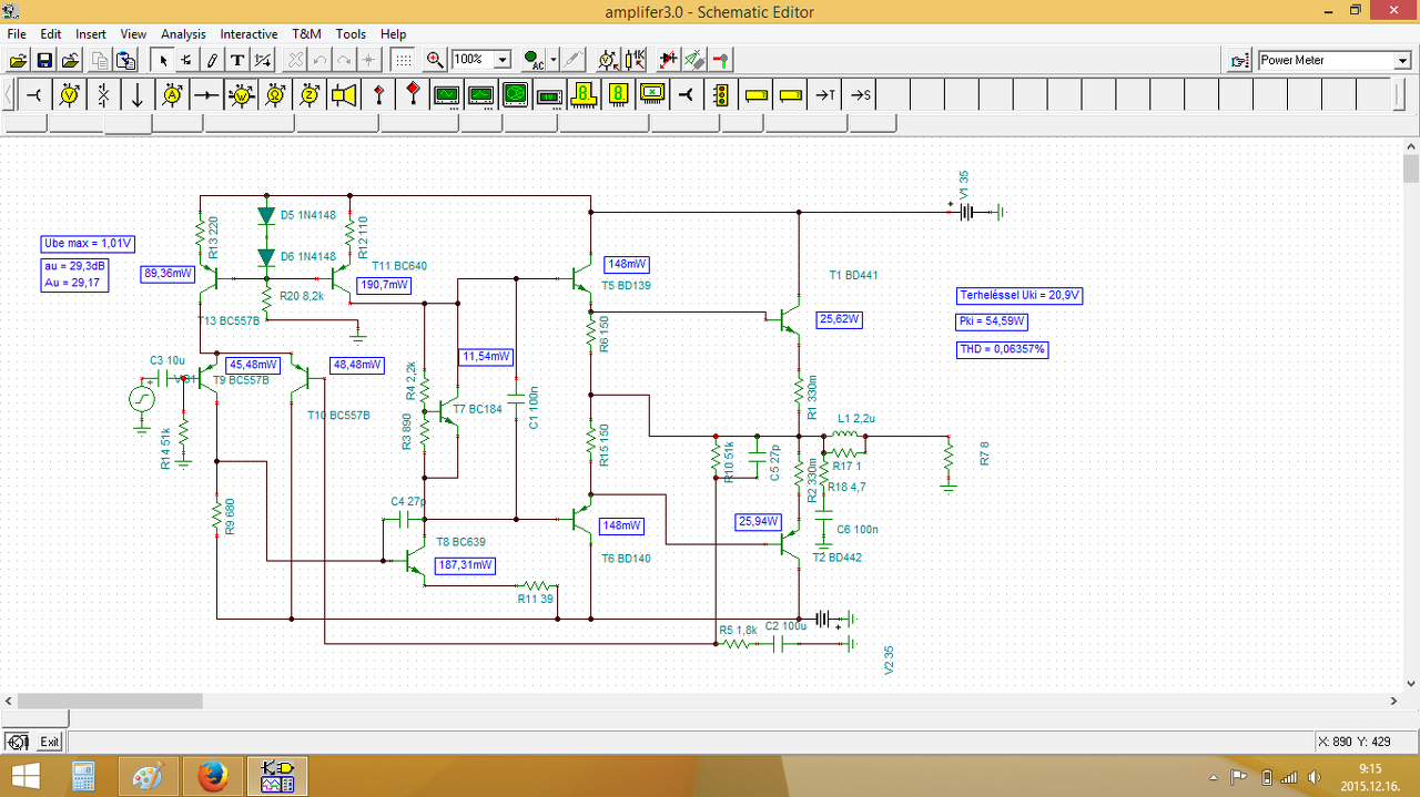
Módosítottam az értékeken. Ha R9-et felviszem 3,3k-ra akkor nem dolgozza ki a negatív félperiódust. R6, R15-öt felvittem 150Ohm-ra. A disszipációkat, meg a THD-t feltüntettem a rajzon. A THD lecsökkent 0,06-ra. Az nem lehet hogy a tranyó típusa miatt ekkora a disszipáció? Az a baj hogy hasonlót sem találtam ami a BD244 - 243 ra hasonlítana. A tinában meg ami benne van az 1A-t tud. Ha 25W megy el a tranyón, akkor ez még mindig kb. 79W a tápból, mivel mindig csak az egyik tranzisztor aktív.
(#) dani9228 válasza dani9228 hozzászólására (») Dec 16, 2015 /
 
Kapcsolási rajz.

sch.png
    
(#) dani9228 válasza dani9228 hozzászólására (») Dec 16, 2015 /
 
Sávszélesség 1Hz - 92kHz
(#) frissadam válasza dani9228 hozzászólására (») Dec 16, 2015 /
 
Szia!

Ez a kapcsolás B osztályban működik?
(#) dani9228 válasza frissadam hozzászólására (») Dec 16, 2015 /
 
Hello. AB osztályban.
(#) steelbird válasza dani9228 hozzászólására (») Dec 16, 2015 /
 
Mivel ez AB osztályú végfok, mindenképpen relative nagy lesz a veszteség. Akkor tudod javítani a hatásfokot, ha minél jobban ki tudod vezérelni tápfeszültség környékére a kimenetet, hogy minél kevesebb feszültség (vagyis meddő teljesítmény) maradjon a végfokban. A köztes kivezérlési állapotokban elfűtött teljesítménnyel nem tudsz mit kezdeni, hiszen a végtranzisztorok feszültségosztóként változtatják a kimeneti feszültséget, vagyis ugyanaz az áram folyik keresztül rajtuk, mint ami a terhelésen, és a tápfeszültség maradék része, ami épp nincs kint a hangszórókon, az elvész, csak a végtranyókat fűti. A nyugalmi áram (és teljesítmény) szintén meddő, rontja a hatásfokot, de anélkül meg nagy lesz a torzítás.
Ez ennek a kapcsolástechnikának a sajátossága és nem igazán függ az alkalmazott tranzisztorok tipusától. Ha pl. fél tápig van kivezérelve, akkor a másik fél tápfesz a végtranyót fűti és tök mindegy, milyet teszel bele, a teljesítmény úgyis csak az átfolyó áramtól és a feszültségtől fog függni, nem a tranzisztor tipusától.
A meghajtó fokozatok sem működnek feszültség nélkül, és azokon is marad feszültség, vagyis eleve emiatt nem tudod ezt a kapcsolást tápfeszültségig kihajtani. Plusz ott van még a végtranyók szaturációs feszültsége, ezek együttesen 5-6 V -ot is kitesznek.
Szoktak olyat csinálni, hogy ennyivel nagyobb feszültségről üzemeltetik a meghajtó fokozatokat.
A hozzászólás módosítva: Dec 16, 2015
(#) dani9228 válasza steelbird hozzászólására (») Dec 16, 2015 /
 
Azt értem. Arra gondoltam ha mondjuk igen rossz a tranyó tulajdonsága. Kis béta, nagy collektor emitter szaturációs feszültség. Az a baj hogy már a földelt emitteres erősítőnél is csak 63,33V van maximum a kollektor-emitter között.
A hozzászólás módosítva: Dec 16, 2015
(#) steelbird válasza dani9228 hozzászólására (») Dec 16, 2015 /
 
Igen, kis mértékben tudod befolyásolni. Ha nagy a tranzisztorok bétája, akkor kisebb meghajtóáramok kellenek, ha kisebb a tranzisztorok szaturációs feszültsége, jobban kihajtható a végfok, máris jobb a hatásfok. De nagyobb javulást csak más kapcsolással tudsz elérni. A közös kollektoros végtranzisztoros kapcsolásoknál csak a végtranzisztoron múlik a max. kivehető feszültség. Minimum 2 meghajtó fokozat szaturációs feszültségét "megspóroljuk" vele.
A hozzászólás módosítva: Dec 16, 2015
(#) luczó norbert hozzászólása Dec 16, 2015 /
 
sziasztok.Lenne egy keverő-erősitő HK technics 200 tipusú 2*200W. Az a gondja hogy ugymond a bekapcsolás után amig be nem ,,melegszik,, recsegnek a hangszórók.Utána minden ok.4db végfok van benne 2n3773 .Köszönöm a segitségeket!
A hozzászólás módosítva: Dec 16, 2015
(#) frissadam hozzászólása Dec 16, 2015 /
 
Sziasztok!

Mit ajánlotok a bemenet negatívjának és az erősítő "0" pontjának összekötéséhez?
(#) (Felhasználó 46585) válasza dani9228 hozzászólására (») Dec 16, 2015 /
 
Hát, nekem kissé homályos, hogy a teljesítménymérő műszerek mit mutatnak. Nekem a középérték lett volna nyilvánvaló, de ez a 25 W nem az... Ezért gondoltam, az average függvényt. De ha a TINA nem tud ilyet, akkor hagyd. Csak jó lett volna, ha látod.

Igen, az hogy kicseréled azt az ellenállást, a differenciálerősítő forrásáramát is át kellett volna állítani. Hát, ezt elfelejtettem. Ennek az erősítőnek kicsit túlzásnak találom a 3 mA körüli áramot ( 2 x 1,5 mA ), de maradhat így is.

Most kérdezzél, ha tudok válaszolok.
(#) Buvarruha válasza frissadam hozzászólására (») Dec 16, 2015 /
 
Kábelt!
(#) dani9228 válasza (Felhasználó 46585) hozzászólására (») Dec 16, 2015 /
 
A mostani ábrák jók? Ha csökkentem a végfok emitter ellenállását, úgy csökken a THD is, ez meddig tehető meg? Gondolom a rövidzár védelembe is majd beleavatkozik, mivel nagyobb áramnak kell folynia rajta, hogy megfelelő mértékű feszültség essen rajta.
Következő: »»   1792 / 2566
Bejelentkezés

Belépés

Hirdetés
XDT.hu
Az oldalon sütiket használunk a helyes működéshez. Bővebb információt az adatvédelmi szabályzatban olvashatsz. Megértettem