Fórum témák
» Több friss téma |
- Ez a felület kizárólag, az elektronikában kezdők kérdéseinek van fenntartva és nem elfelejtve, hogy hobbielektronika a fórumunk!
- Ami tehát azt jelenti, hogy a nagymama bevásárlását nem itt beszéljük meg, ill. ez nem üzenőfal! - Kerülendő az olyan kérdés, amit egy másik meglévő (több mint 17000 van), témában kellene kitárgyalni! - És végül büntetés terhe mellett kerülendő az MSN és egyéb szleng, a magyar helyesírás mellőzése, beleértve a mondateleji nagybetűket is!
Sziasztok!
Egy négyszögjel generátort szeretnék csinálni 555-el, és megrajzoltam a kapcsolást Tinában de nem tudom letesztelni. Tudna valaki segíteni hogy tudnám megnézni a kimeneti jel alakját és a frekvenciáját? Ha van rá lehetőség egyáltalán. Próbáltam az oszcilloszkóp ikonnal meg különböző terminálokkal de nem jeleníti meg a jelalakot. Előre is köszönöm.
Hello! Miért nem a TINA topikba tetted fel. Ott egyébként választ is találtál volna. Amúgy tranziens szimulációt kell indítani..
Nem is tudtam hogy van Tina topik
. Köszi megpróbálom.
Elektronikus megoldásnak szerintem is a tolatóradar sokkal jobb.
Sziasztok!
Légyszíves segítsetek! A következő feladatot szeretném megoldani. Ha elmegy a feszültség a hálózaton és utána ha vissza jön, akkor el kell indulnia egy kb. 3 perces időzítőnek, mely kb 3 perc után be kacsol egy relét, mely kb 10 mp után kikapcsol és úgy is marad addig, még nem lesz újabb áramszünet. Össze hoztam egy kis áramkört melynek ez lenne a feladata. Kérem aki tud eben segíteni, legyen szíves segíteni. A hozzászólás módosítva: Dec 18, 2015
Szia
Esetleg egy ilyen relé? Már készen van nem kell gyártani csak be kell állítani
Kár, hogy nincs rajta olyan üzemmód, amilyet elektromos szeretne. A 'j' üzemmód majdnem olyan, de a meghúzási időtartam fél másodperc.
Tudna valaki segíteni hogy a tina szimulációs programost hol tudnám letölteni?
A Texas Instruments honlapjáról ingyen letöltheted.
Regisztrálni kell? Utána ingyenes?
Lm 350-hez lineáris vagy logaritmikus potmétert illik használni?
A lineáris a logikus választás.
Hello! Lehet ezt cseppet egyszerűsíteni is. (D1 eleve nem jól áll.)
A hozzászólás módosítva: Dec 18, 2015
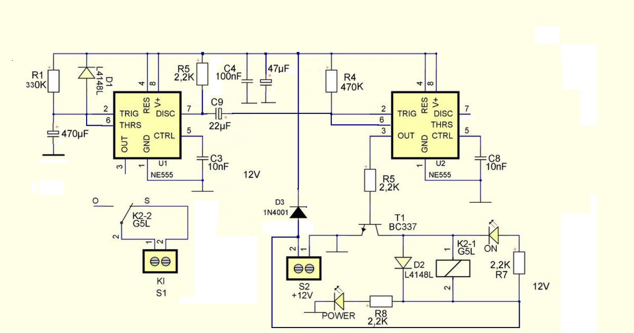
Köszi a segítséget de meg kérdezhetném , hogy az én rajzom miért nem működik? Ok a dioda azt be néztem de a többi miért nem jó? Légyszí segíts , mert meg szeretném érteni az én verziómban mi volt a rossz elképzelés.
Az első fokozatban 555-nél táp bekapcsolásakor mindig bizonytalan, hogy a monostabil elindul vagy sem. Az első és második fokozat között, a differenciáló kör túl van komplikálva. A C5 kondi miatt ha a tápfesz megjelenése elég gyors, bekapcsoláskor elindulhat a második monostabil. Közben három perc múlva kellene.
Nagyon szépen köszönöm a segítségedet!
Sziasztok!
Vetem a Hestore-ból 4 darab kapcsolót és 3 kivezetése van Bővebben: Link. Hogy kel bekötni? Mert elvileg világítós.
Szia!
Itt a kép a kapcsolóról
Talán valami ilyesmi lehet.
A hozzászólás módosítva: Dec 20, 2015
Köszönöm bekötöttem a rajz szerint elvileg jó majd a próba később lesz mert kincs csináltam meg és behoztam a lakásba.
Sziasztok! Van egy regi hajszáritom, kapcsolója szikrázik, de már nincs szükségem rá igy fújtatáshoz szeretném használni. Igy a fűtő részére nincs szükségem, csak arra h fujja a levegőt. Arra gondoltam h a motorra direktbe rákötöm a fázist és a null-t. Az igy lehetséges ill. biztonságos? Válaszokat előre is köszi!
Épp most javítom a lakótársam telefontöltőjét de nem tudom miből készült a csatlakozó része. Egy biztos: a forrasztóanyag nem ragad meg rajta. Ötlet?
Próbáld meg kicsit megreszelni a felületet, és használj folyasztószert, vagy folyasztózeres ónt.
En ki szoktam csipkezni csipofogoval es onba agyazom a veget. Ha van eleg hosszu, akkor meg fogoval beleszoritok egy rezvezeteket, a vegen forrasztassal biztositom az elmozdulas ellen.
Probald egyebkent kisse megreszelni tureszelovel - sokszor csak a bevonat ontaszito.
Ne tedd!
A motor sorba szokott kötve lenni a fűtőszállal, néhány voltos, a fűtőszál az "előtét ellenállása". Ha a fűtőszál nélkül kötöd be, lecsapja az automatát, és a füst is kijön belőle, amitől működik .
Üdv!Az alábbi a kapcsoloást szeretném megépíeteni, és az lenne a kérdésem, hogy az npn-tranzisztort egy N-csatornást mosfet-el lehetne-e helyettesíteni, ha igen akkor melyik láb melyiket helyettesíti?
Helló! A Collector a Drain, az Emitter a Source, a Bázis a Gate, de a vezérlés szempontjából szerintem itt nem lehet egy-az-egyben kicserélni, a gate elé kéne valami kiegészítés.
Köszönöm a választ! Tehat ha jol értem túl nagy lenne a feszültség a motornak, ugye? És esetleg más tipp hogy, hogyan tudnám kiiktatni a fűtőszálat
Köszi a választ!
|
Bejelentkezés
Hirdetés |




. Köszi megpróbálom. 








. 
