Fórum témák

» Több friss téma
Fórum » Elektronikában kezdők kérdései
- Ez a felület kizárólag, az elektronikában kezdők kérdéseinek van fenntartva és nem elfelejtve, hogy hobbielektronika a fórumunk!
- Ami tehát azt jelenti, hogy a nagymama bevásárlását nem itt beszéljük meg, ill. ez nem üzenőfal!
- Kerülendő az olyan kérdés, amit egy másik meglévő (több mint 17000 van), témában kellene kitárgyalni!
- És végül büntetés terhe mellett kerülendő az MSN és egyéb szleng, a magyar helyesírás mellőzése, beleértve a mondateleji nagybetűket is!
Lapozás: OK   2689 / 4050
(#) Peet19 hozzászólása Dec 18, 2015 /
 
Sziasztok!
Egy négyszögjel generátort szeretnék csinálni 555-el, és megrajzoltam a kapcsolást Tinában de nem tudom letesztelni. Tudna valaki segíteni hogy tudnám megnézni a kimeneti jel alakját és a frekvenciáját? Ha van rá lehetőség egyáltalán. Próbáltam az oszcilloszkóp ikonnal meg különböző terminálokkal de nem jeleníti meg a jelalakot.
Előre is köszönöm.
(#) proli007 válasza Peet19 hozzászólására (») Dec 18, 2015 /
 
Hello! Miért nem a TINA topikba tetted fel. Ott egyébként választ is találtál volna. Amúgy tranziens szimulációt kell indítani..
(#) Peet19 válasza proli007 hozzászólására (») Dec 18, 2015 /
 
Nem is tudtam hogy van Tina topik . Köszi megpróbálom.
(#) kendre256 válasza pont hozzászólására (») Dec 18, 2015 /
 
Elektronikus megoldásnak szerintem is a tolatóradar sokkal jobb.
(#) elektromos hozzászólása Dec 18, 2015 /
 
Sziasztok!
Légyszíves segítsetek!
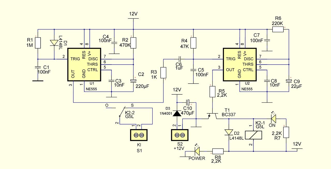
A következő feladatot szeretném megoldani. Ha elmegy a feszültség a hálózaton és utána ha vissza jön, akkor el kell indulnia egy kb. 3 perces időzítőnek, mely kb 3 perc után be kacsol egy relét, mely kb 10 mp után kikapcsol és úgy is marad addig, még nem lesz újabb áramszünet. Össze hoztam egy kis áramkört melynek ez lenne a feladata. Kérem aki tud eben segíteni, legyen szíves segíteni.
A hozzászólás módosítva: Dec 18, 2015
(#) jany1966 válasza elektromos hozzászólására (») Dec 18, 2015 /
 
Szia

Esetleg egy ilyen relé? Már készen van nem kell gyártani csak be kell állítani
(#) Bakman válasza jany1966 hozzászólására (») Dec 18, 2015 /
 
Kár, hogy nincs rajta olyan üzemmód, amilyet elektromos szeretne. A 'j' üzemmód majdnem olyan, de a meghúzási időtartam fél másodperc.
(#) kissattila88 hozzászólása Dec 18, 2015 /
 
Tudna valaki segíteni hogy a tina szimulációs programost hol tudnám letölteni?
(#) 20sz Jófiú válasza kissattila88 hozzászólására (») Dec 18, 2015 /
 
A Texas Instruments honlapjáról ingyen letöltheted.
(#) kissattila88 válasza 20sz Jófiú hozzászólására (») Dec 18, 2015 /
 
Regisztrálni kell? Utána ingyenes?
(#) kissattila88 hozzászólása Dec 18, 2015 /
 
Lm 350-hez lineáris vagy logaritmikus potmétert illik használni?
(#) kadarist válasza kissattila88 hozzászólására (») Dec 18, 2015 / 1
 
A lineáris a logikus választás.
(#) proli007 válasza elektromos hozzászólására (») Dec 18, 2015 /
 
Hello! Lehet ezt cseppet egyszerűsíteni is. (D1 eleve nem jól áll.)
A hozzászólás módosítva: Dec 18, 2015

ON3m-10s.png
    
(#) elektromos válasza proli007 hozzászólására (») Dec 19, 2015 /
 
Köszi a segítséget de meg kérdezhetném , hogy az én rajzom miért nem működik? Ok a dioda azt be néztem de a többi miért nem jó? Légyszí segíts , mert meg szeretném érteni az én verziómban mi volt a rossz elképzelés.
(#) proli007 válasza elektromos hozzászólására (») Dec 19, 2015 /
 
Az első fokozatban 555-nél táp bekapcsolásakor mindig bizonytalan, hogy a monostabil elindul vagy sem. Az első és második fokozat között, a differenciáló kör túl van komplikálva. A C5 kondi miatt ha a tápfesz megjelenése elég gyors, bekapcsoláskor elindulhat a második monostabil. Közben három perc múlva kellene.
(#) elektromos válasza proli007 hozzászólására (») Dec 19, 2015 /
 
Nagyon szépen köszönöm a segítségedet!
(#) golem hozzászólása Dec 20, 2015 /
 
Sziasztok!
Vetem a Hestore-ból 4 darab kapcsolót és 3 kivezetése van Bővebben: Link. Hogy kel bekötni? Mert elvileg világítós.
(#) Bakman válasza golem hozzászólására (») Dec 20, 2015 /
 
Fényképezd körbe a kapcsolót.
(#) golem válasza Bakman hozzászólására (») Dec 20, 2015 /
 
Szia!
Itt a kép a kapcsolóról
(#) ktamas66 válasza golem hozzászólására (») Dec 20, 2015 /
 
Talán valami ilyesmi lehet.
A hozzászólás módosítva: Dec 20, 2015
(#) golem válasza ktamas66 hozzászólására (») Dec 20, 2015 /
 
Köszönöm bekötöttem a rajz szerint elvileg jó majd a próba később lesz mert kincs csináltam meg és behoztam a lakásba.
(#) maxi098 hozzászólása Dec 20, 2015 /
 
Sziasztok! Van egy regi hajszáritom, kapcsolója szikrázik, de már nincs szükségem rá igy fújtatáshoz szeretném használni. Igy a fűtő részére nincs szükségem, csak arra h fujja a levegőt. Arra gondoltam h a motorra direktbe rákötöm a fázist és a null-t. Az igy lehetséges ill. biztonságos? Válaszokat előre is köszi!
(#) jani1987 hozzászólása Dec 20, 2015 /
 
Épp most javítom a lakótársam telefontöltőjét de nem tudom miből készült a csatlakozó része. Egy biztos: a forrasztóanyag nem ragad meg rajta. Ötlet?
(#) mikrokapcsolo válasza jani1987 hozzászólására (») Dec 20, 2015 /
 
Próbáld meg kicsit megreszelni a felületet, és használj folyasztószert, vagy folyasztózeres ónt.
(#) bbalazs_ válasza jani1987 hozzászólására (») Dec 20, 2015 /
 
En ki szoktam csipkezni csipofogoval es onba agyazom a veget. Ha van eleg hosszu, akkor meg fogoval beleszoritok egy rezvezeteket, a vegen forrasztassal biztositom az elmozdulas ellen.
Probald egyebkent kisse megreszelni tureszelovel - sokszor csak a bevonat ontaszito.
(#) kendre256 válasza maxi098 hozzászólására (») Dec 20, 2015 /
 
Ne tedd!
A motor sorba szokott kötve lenni a fűtőszállal, néhány voltos, a fűtőszál az "előtét ellenállása". Ha a fűtőszál nélkül kötöd be, lecsapja az automatát, és a füst is kijön belőle, amitől működik .
(#) Jackson98 hozzászólása Dec 20, 2015 /
 
Üdv!Az alábbi a kapcsoloást szeretném megépíeteni, és az lenne a kérdésem, hogy az npn-tranzisztort egy N-csatornást mosfet-el lehetne-e helyettesíteni, ha igen akkor melyik láb melyiket helyettesíti?

kapcsrajz.jpg
    
(#) mikrokapcsolo válasza Jackson98 hozzászólására (») Dec 20, 2015 /
 
Helló! A Collector a Drain, az Emitter a Source, a Bázis a Gate, de a vezérlés szempontjából szerintem itt nem lehet egy-az-egyben kicserélni, a gate elé kéne valami kiegészítés.
(#) maxi098 válasza kendre256 hozzászólására (») Dec 20, 2015 /
 
Köszönöm a választ! Tehat ha jol értem túl nagy lenne a feszültség a motornak, ugye? És esetleg más tipp hogy, hogyan tudnám kiiktatni a fűtőszálat
(#) Jackson98 válasza mikrokapcsolo hozzászólására (») Dec 20, 2015 /
 
Köszi a választ!
Következő: »»   2689 / 4050
Bejelentkezés

Belépés

Hirdetés
XDT.hu
Az oldalon sütiket használunk a helyes működéshez. Bővebb információt az adatvédelmi szabályzatban olvashatsz. Megértettem