Fórum témák

» Több friss téma
Fórum » Kapcsolóüzemű (PWM) végfok építése
Lapozás: OK   173 / 241
(#) Bassmester válasza lorylaci hozzászólására (») Dec 18, 2015 /
 
Világos minden, jókat írtál. Köszi!
(#) Trivium93 válasza Bassmester hozzászólására (») Dec 18, 2015 /
 
450Khz, 5,6kOhm a 12V felé és 4,7kOhm a föld felé. Jó az ic, csak a féltáppal vigyázz mert nem szereti ha eltűnik hirtelen a táp fele. Nekem az első ilyen végfoknál az volt, hogy az egyik táp zárlatos lett és mindkét vezérlő ic-t elvitte + az egyik csatornánál mindkét fetet elvitte.
a osszcílátor 2-2-2n.
(#) (Felhasználó 46585) válasza Trivium93 hozzászólására (») Dec 18, 2015 /
 
Hát, ezért jobb a diszkrét, nem kell abba ic. Gyorsabb, olcsóbb, jobb. Igaz, ki kell találni... meg egy kicsit nagyobb helyen fér el.
(#) Bassmester válasza Trivium93 hozzászólására (») Dec 18, 2015 /
 
Akkor az kb 0.45 Vcc... Jól számoltam?
Ez mekkora Dt ? Segítsen már valaki, két sör után már nem fog az agyam
(#) lorylaci válasza Bassmester hozzászólására (») Dec 19, 2015 /
 
65ns - adatlap
(#) Bassmester válasza lorylaci hozzászólására (») Dec 19, 2015 /
 
Köszi! Nem volt kéznél tegnap este az adatlap
Azt szerintem érdemes volna lejjebb küzdeni valahogy...
Nekem 45-ös dt vel ment, 330kHz-en az IRFB 5615-tel,
bár az smd tokos 2092 volt, komoly disszipációs gondokkal (kettőt el is füstöltem), aztán finomítottam a meghajtáson.
A következő próba IRFB 4020-szal, tht tokozással lesz, majd azzal talán javítani tudok a beállításokon.
Ezzel 250W/8Ohm lenne a cél, teljes sávban, félhíddal.
(#) Ge Lee válasza Bassmester hozzászólására (») Dec 19, 2015 /
 
Lassan a 2092 is olyan árban lesz hogy érdemes lesz megvenni és szórakozni vele. Amikor régen nézegettem akkor egy komplett önrezgő híd kijött az árából fetekkel együtt.
(#) Bassmester válasza Ge Lee hozzászólására (») Dec 19, 2015 /
 
Igen, de ez nem baj
Az első néhánynak amit évekkel ezelőtt vettem, még 1500 felett volt darabja, most 1000 alatt van.
(#) Trivium93 válasza Ge Lee hozzászólására (») Dec 19, 2015 /
 
Egyébként az is önrezgő, ezt tapasztaltam, mert két féle panelrajzot csináltam meg.
2-2-2n-val 300kHz, most meg 450kHz. Függ, hogy hogyan van megtervezve.
A hozzászólás módosítva: Dec 19, 2015
(#) Bassmester válasza Trivium93 hozzászólására (») Dec 19, 2015 /
 
A két kondi közti ellenállástól függ a freki. Ha 2n2 -esek vannak benne, akkor 150 Ohm körül lehet az R1 a 450 kHz -hez...
A hozzászólás módosítva: Dec 19, 2015
(#) Trivium93 válasza Bassmester hozzászólására (») Dec 19, 2015 /
 
Nekem 1k és a másik csatornánál 1.5kohm. Ezért mondom, hogy önrezgő. Hatással van a kimenet a frekire.
A hozzászólás módosítva: Dec 19, 2015
(#) Trivium93 válasza Trivium93 hozzászólására (») Dec 19, 2015 /
 
1kOhm/2W a visszatolás azon egy 150pF-os kondi a földre utána 120kOhmmal megy vissza a bemenetre.
(#) Bassmester válasza Trivium93 hozzászólására (») Dec 19, 2015 /
 
Nálam csak simán 100k volt a vcs...
A szűrő és a Vcs ellenállás egyformák? Én pontos frekit tudtam beállítani mindkét csatornán amit terhelve is tartott a végfok. Először potit raktam bele. 25 uH-s fojtóval 330 kHz-en már minimális minimális volt a mérhető vivő maradék. A napokban tekertem T157-2 és T130-2 magokat, 36uH és 25uH -re, 1.06-os drótból. Már nagyon gyúrok a következő kísérletre, de az már új nyák lesz, más alkatrészekkel.
(#) Trivium93 válasza Bassmester hozzászólására (») Dec 19, 2015 /
 
Nekem ez van. Csak a 22uH nem fért rá a toroid magra így 11uH és ahhoz 470nF. Van egy kicsi vivő maradék, de elhanyagolható. Meg 1n helyett 2n van.
A hozzászólás módosítva: Dec 19, 2015

index.jpg
    
(#) Bassmester válasza Trivium93 hozzászólására (») Dec 19, 2015 /
 
Jól megpufferelted az OTA tápját.
Amit most csinálok az minden tápot "kintről " kap, szűrve, stabolva...
Lehet hogy semmit nem javít rajta, de legalább kipróbálom
Nem tudom, hogy elvileg hogyan jobb a vcs... ha az IC félhíd lábáról vesszük le (ahogy a tiéden), vagy közvetlenül a fojtóról. Kipróbáltam mindkettőt de nem tapasztaltam különbséget.
7812-ről megy a Vcc ?
A hozzászólás módosítva: Dec 19, 2015
(#) Ge Lee válasza Trivium93 hozzászólására (») Dec 19, 2015 /
 
Ez is egy remek ellenpéldája a kondik elhelyezésének. Bejön a +50V táp, majd megy a FET drainjére. Az 1000µF meg az ellenkező irányban van...
Az IRS-ről lehet találni a neten olyan nyákfotókat aminek legalább az elrendezése jó.
(#) Trivium93 válasza Bassmester hozzászólására (») Dec 19, 2015 /
 
1-1 22µF helyett 220µF van bent, szóval 4x22uF+2x220uF=528µF van benne, biztos ami biztos. Így leálláskor az áll le a legkésőbb. Csak ezt a kapcsolást találtam még meg, ezért 22µF van még ott.
Igen 12V-os stab. ic van ott.
A visszacsatolás a gyári kapcsolásban is úgy szerepel (mellesleg a félhídról a legkönnyebb onnan visszacsatolni, az esik legközelebb).
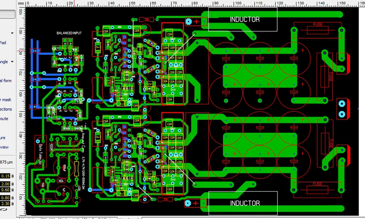
(#) Gyozo92 hozzászólása Dec 21, 2015 /
 
Új verzió, nem teljesen kész, de látszanak rajta a konstrukciós változtatások, próbáltam ismét megfogadni párat a tanácsok közül. Pl a fetek közelebb kerültek egymáshoz. A snubber teljesen átkerült a fetek elé. Persze sokminden változott, kíváncsi vagyok a véleményetekre.

pwm 4.jpg
    
(#) lorylaci válasza Gyozo92 hozzászólására (») Dec 21, 2015 /
 
A kondik: 3-2-2-3. A két szélső hármast le lehet venni. Gondolj bele, ha kialakul egy áramhurok, ami a kondiba folyik tovább, akkor két szélső 3-nál egy plusz hosszon kell átfolynia. Nem fog arrafele az áram folyni.
(#) Karesz 50 válasza Gyozo92 hozzászólására (») Dec 21, 2015 /
 
Tedd fel SprintLayout-ba légy szíves. Ebből semmit nem látok. Hol vannak a pufferek?
(#) Gyozo92 válasza Karesz 50 hozzászólására (») Dec 21, 2015 /
 
Meglesz az is, de nem akarom félkészen, esetleg hibásan feltenni. Szóval így nézne ki, itt vannak a pufferek, a megosztó véleményeket hozó tükörszimmetria, és két végfok egy teliföldel, ami szintén elv nem volna szerencsés Szimmetrikus bemenet, fázisfordító, limiter. Kicsit biztosan faragunk még rajta, aztán meglátom mi lesz belőle, használható lesz, vagy csőd

Ez sincs még kész, néhány dolog nincs bekötve. pl néhány kondi, műveleti erősítők tápja, limiter

Laci: megfogadom a tanácsod, a két hármas kondicsoport nem lesz betéve.

Szerintetek, ha egy hosszú bordára kerülnének a fetek, zavarnák egymást? Habár lehet, hogy hülye kérdés, ezen a panelterven...
A hozzászólás módosítva: Dec 21, 2015

PWM amp 5.jpg
    
(#) Karesz 50 válasza Gyozo92 hozzászólására (») Dec 22, 2015 /
 
Például... de biztosan ennél is lehet jobbat, mert mindennél lehet

nyák.JPG
    
(#) Karesz 50 válasza Gyozo92 hozzászólására (») Dec 22, 2015 /
 
Itt a hűtőborda a "teleföld", ami 10 ponton kapcsolódik a GND-hez. (Péter ötlete alapján.)

DD nyák.JPG
    
(#) Gyozo92 válasza Karesz 50 hozzászólására (») Dec 22, 2015 /
 
Hmmm... mindennél lehet jobbat, ez biztos Érdekes ez a "hűtőborda", láttam ilyet gyáriban is, de csak segédelektronikában lévő dolgokat hűtöttek így, illetve egyszer egy pici kapcsitáp tranzisztorát, annak csíkos cin pad is volt. Kérdés, hogy elegendő-e. Most a segédelektronikákon vesződöm, lehet, hogy csak a fázisfordítót tenném a panelra mégis, olyan szedett-vedett az a rész.

Ez volna a fázisfordítóban, elv kis zajú ez az opa. Mondjuk ennyi pénzért csak nem vacak szerencse, hogy van belőle egy marékkal. Egy tl072-nél biztos jobb.
(#) Ge Lee válasza Gyozo92 hozzászólására (») Dec 22, 2015 /
 
Ehhez a végfokhoz csináltunk már nyákot, nem mondom hogy hú de jó, olyan amilyen. Ha upgrade-elni akarnám akkor az egész meghajtást megcsinálnám egy álló kis öcsipanelra a fetek elé, és a nyákon csak a nagyáramú dolgok lennének.
Szerintem sokkal jobb lenne. Ezt abból gondolom hogy szenvedtem jó ideig ennek a tranyós változatával, amiben nincs komparátor hanem van néhány tranyó meg az IR. Volt gombócmodell ahol csak össze voltak forrasztva az alkatrészek lábai a levegőben, meg 2 féle nyákterv megépítve. A gombócmodell mindenben jobb volt a nyákoknál.
És ez csak a félhíd volt, hídnál még nagyobb szívás az egész, főleg ha olyan tápról akarod járatni ahol az előfok (hangszínszabályozó, akármi) és a végfok tápjának földje ugyanaz. Nem lehet úgy megcsinálni hogy ne alakuljon ki földhurok. A teleföld javít ugyan a dolgon, de az meg ront a végfokon. Önrezgő, minden alkatrésznek meg fóliának lesz valamekkora kapacitása a teleföldhöz, és jön a csodálkozás hogy nagyobb áramoknál miért nem azt csinálja a végfok amit szeretnénk.
Én sem adtam még fel a 1,5-2kW-ot 8 ohmra, de jó időre pihentetem a dolgot.
(#) Gyozo92 válasza Ge Lee hozzászólására (») Dec 22, 2015 /
 
Szerintem 2kW 8 ohmra több, mint felesleges, én személyesen még sosem találkoztam 2kw rms szóróval inkább a praktikussága törekszek, ami véleményem szerint 500w 8 ohm, 1000w 4 ohm. Itt még beszélgethetnénk a 2 ohmos terhelésről, de inkább ezt még hagyom. Na, de mégiscsak ez viszi előre a világot, ha lenne rá kompetenciám, én is megpróbálnám megcsinálni. A hypexes végfok sem ad 2k-t 8 ohmra. Ez itt. Mindenesetre megnézném az alját, valaki vehetne belőle egyet Én úgy képzelem el, hogy jó vastag hűtőbordát használni, és az alá be SMD-zni a teljes vezérlést. Egyébként én azt tapasztaltam, hogy kellenek elkók közvetlenül a fetek elé, különben zajos, és nem is volt az igazi, pedig toroidos tápról ment, de kb 1500-2000 µF megszüntette a problémát. Ha erre a panelra nézek, mintha ők is éppen ezt tapasztalták volna. Volt egy panelom, hídban 2x80 voltról ment, alapzajos volt, de szépen átvitte a szinuszt a műterhelés elcseppenéséig. Majd előkeresem, és teszek fel képet, az alapzajosságot betudom a rossz elrendezésemnek.
Sajnos az usb-s szkópom megöltem egy alaplappal együtt, egy kapcsitápon lecsiptette magát a GND csipesz, és rávetette magát az egynirányított hálózatra, persze leválasztó nélkül... Most vadászok valami normális szkópot, és teszek fel róla mérést.
(#) lorylaci válasza Gyozo92 hozzászólására (») Dec 23, 2015 /
 
Idézet:
„Ez volna a fázisfordítóban, elv kis zajú ez az opa. Mondjuk ennyi pénzért csak nem vacak szerencse, hogy van belőle egy marékkal. Egy tl072-nél biztos jobb.”

Pont, hogy nem jobB, hanem roszabb lesz. Egy Tl072 lassabb, sőt jobban kjárasz, ha keresel lassabat.

Egy lassú, (nem sok MHz-es sávszéleségű) opamp nem fog beoszcillálni magas frekiken, attól amit összeszed a kapcoslóüzemű végtől. Ellenben mivel egyszerű fázisfordítónad használok nincsenek vele szemben nagy elvárások (mintha modnjuk hangváltóban lenne, szűrőként).

Például nem látom sehol az opampok tápszűrését. Ha nincs a közvetlenül a lábánál egy kb 100nF vagy hasonló X7R kerámia kondi, akkor egy ilyen MHZ-es opamp könnyen beoszcillál. Minél nagyobb a sávszélessége annál könyebben. Gondolj bele, egy kis parazita kapciáts és a nyákpálya nH-jei adnak egy rezonanciafrekvenciát. Ha ez az opamp sávjába esik, akkor be tud rá osszcillálni.
A hozzászólás módosítva: Dec 23, 2015
(#) Ge Lee válasza Gyozo92 hozzászólására (») Dec 23, 2015 /
 
Igen, abból sem jön ki annyi, mert ahhoz kevés a +/-100V tápfesz (olyan 1,5kW lesz max. hídban).
Nekünk otthonra nyilván felesleges, de aki 2-3kW-al bulizik annak kell. És azt olvastam valakitől nagyon régen (és milyen igaza volt), hogy sokkal jobb és olcsóbb megoldás egyetlen nagy teljesítményű végfokot megcsinálni normálisan, stabilra és strapabíróra, mint több kisebbet használni párhuzamosan egymás mellett.
(#) Karesz 50 válasza Gyozo92 hozzászólására (») Dec 23, 2015 /
 
Igen. Éppen ezt akartam írni, de lorylaci megelőzött. Ezt az OPA228-at az adatlapja alapján sem lehet egységnyi erősítésre visszacsatolni. De egyáltalán minek kell fázisfordító egy pwm-be? A másik félhidat meg lehet hajtani az invertáló bemenetéről, elé egy impedancia illesztő és kész. Lerajzoljam? (Pontosan nem tudom melyik kapcsolásról van szó, csak sejtéseim vannak.)
(#) lorylaci válasza Karesz 50 hozzászólására (») Dec 23, 2015 /
 
Idézet:
„De egyáltalán minek kell fázisfordító egy pwm-be?”

Alapvetően jó ha csinál egy olyan bemenetet, amiről meg lehet hajtani szimmetrikus vagy asszimetrikus jellel is, anélkül hogy más lenne az érzékenység (vagyis a kivezérléshez szükséges bemenő jel).
Mivel én teljes hidas végfokokat cisnálok, alapból differenciál a bemenetem, így meghajtható, csak ugye asszmetrikus jelről 2x kivezérlés kell. Ezért egy dupla opampból szoktam egy differenciálserősítő eléraknimég. Ha szimmetrikus a jel, akkor van x erősítése. Ha asszimetrikus jel érkezik, akkor a jel és a födl különbségéhez képest erősít, így csinál egy közös módusú elnyomást.
Következő: »»   173 / 241
Bejelentkezés

Belépés

Hirdetés
XDT.hu
Az oldalon sütiket használunk a helyes működéshez. Bővebb információt az adatvédelmi szabályzatban olvashatsz. Megértettem