Fórum témák

» Több friss téma
Fórum » Erősítő mindig és mindig
Mielőtt kérdezel, a következő két dolgot ellenőrizd! I. A helyes tápfeszültségek megléte. II. A kimeneten van-e egyenfeszültség. Élesztés.
Lapozás: OK   1797 / 2570
(#) (Felhasználó 46585) válasza dani9228 hozzászólására (») Dec 19, 2015 /
 
Egy izzó nem szokott világítani áram nélkül...
(#) steelbird válasza dani9228 hozzászólására (») Dec 19, 2015 /
 
Nincs mit. A jövőbeni projekteknél emlékezz azokra a hibákra, amiket korrigáltunk a nyák kivitelezésénél.
(#) (Felhasználó 46585) válasza steelbird hozzászólására (») Dec 19, 2015 /
 
Le is döbbentem rajta már az elején... nem ez az általános, hanem az, hogy az úgysem ad pontos értéket... ez a savanyú a szőlő szindróma. Mert ugye meg kellene tanulni legalább egy kicsit a használatát... mindenesetre Dani kellően meg lett fertőzve... most már annyi neki...
A hozzászólás módosítva: Dec 19, 2015
(#) reloop válasza dani9228 hozzászólására (») Dec 19, 2015 /
 
A nyugalmi áramot az R16 és/vagy R17 ellenállásokon eső feszültségből tudod megállapítani. A mérést jel és kimeneti terhelés (hangszóró) nélkül végezd!
A hozzászólás módosítva: Dec 19, 2015
(#) hapro hozzászólása Dec 20, 2015 /
 
Sziasztok!

Adott egy Pioneer VSX-505 erősítő. Úgy került hozzám, hogy nem kapcsolt be. Eddig amit kicseréltem benne az egy segédtrafó ami a védelmet látja el táppal, ezen kívül egy kábelköteg kontakt hibáját lokalizátam az alaplapon, és ott javítottam azt. Most már bekapcsol, de csak egy pillanatra, mert a védelem nem kapja meg a végfoktól a megfelelő feszültségeket.
A fő probléma az, hogy négy végfok van benne, és ebből kettő teljesen szétégve a nyákon. A tervem az, hogy egy sztereo erősítőt építek belőle, a két megégettet pedig kikötném. A négy végfok egy nyákon van rajta, egymáshoz képest elhelyezkedés szempontjából középpontosan szimmetrikusan. A hibás részből már kivettem a végtranyókat, azok meghajtóit, az emitter ellenállásait, és ha minden igaz a tápot is lekötöttem róla.
A jó oldalt labortápról próbálgatom, de nem túl sok sikerrel. A vég és meghajtó tranyókat átmértem mind jó, az emitter ellenállások nem szakadtak, nem mértem meg az összes félvezetőt kiforrasztva, csak egy részüket, és azok is jók voltak, a maradékot nyákba ültetve méregettem, csak zárat szempontjából, és azok is jók voltak. A Tünet a jó oldalon, ha hanggenerátort akasztok a bementre, hogy a kimenet nagyon halkan szól, és leginkább csak egy rövid pillanatig, aztán elhallgat, jellemzően akkor szólal meg amikor hangerőt módosítok a generátoron.
A nagyobb baj az, hogy az végtranyók ÖSSZES lábán ott a pozitív táp, kivéve egyet amelyik közvetlen negatív tápot kap, az egyik kollektor A sok szöveg mellé még itt a service manual is: service manual pioneer VSX 505
A kérdés mi az amit még nem néztem meg, vagy merre keresgéljem a hibát a végfokon?

Egy másik alternatíva, hogy az eredeti végfokot kidobom belőle, és beteszek egy másikat helyébe, ha sehogyan sem boldogulok vele. De azzal még nem vagyok teljesen tisztába, hogy és mit kell módosítani a védelmen, hogy befogadó legyen egy idegen végfok számára. Imi65 -el konzultáltam már erről és ő mutatott egy területet a végfok kimeneténél amit ez esetben majd meg kell építeni.

Azt elfelejtettem írni, hogy a 18-19-es oldalon található a végfok rajz, és nyák beültetése.
A hozzászólás módosítva: Dec 20, 2015
(#) reloop válasza hapro hozzászólására (») Dec 20, 2015 /
 
Szia! CN301-en vittél be jelföldet?
(#) hapro válasza reloop hozzászólására (») Dec 20, 2015 /
 
Igen vittem oda amikor az erősítőben próbáltam feléleszteni. Amikor meg labortápról élesztem, akkor meg a generátorról ugye jön egy jel és egy jelföld ezeket a végfokon a J15-ös csatira csatlakoztattam, méghozzá a 7-6 és a 5-6 csatlakozókra, mivel a Left és a Right oldal égett el, és az S éc a C oldal épen maradt.
Az 1-es és 3-as (Left, Right) bemenetekhez tartozó becsatoló elkókat is kivettem a biztonság kedvéért.
De hogy nagy botorságot ne csináljak leírom még mit hova kötöttem...
Táp a végfok J7-es csatiján a megfelelő polaritásokkal, a kimenet pedig a J8-as csatiról.
Ezen a csatin viszont van két pólus amikkel nem nagyon tudok mit kezdeni, de inkább csak egy... Az 5-ös és 6-os csatlakozási pontok ezek. Az egyik DC jelölésű, itt gondolom a védelem számára nézi a kimeneti DC-t, a másik meg a OL jelölésű, ezt a pontot a védelemnél 5.00V-al jeleznek. Hogy itt a végfoknak adnia kellene 5V-ot vagy kapnia ez nem tiszta nekem, mármint a bekapcsolás, és a védelem szempontjából. Ez azért is fontos lenne, mert ha minden egyebet a végfokon kívül érintetlenül hagynék benne, akkor jó lenne ha bekapcsolna az erősítő...
(#) reloop válasza hapro hozzászólására (») Dec 20, 2015 /
 
A kérdés arra irányult összetestelted -e a labortápot a jelgenerátorral, mert úgy néz ki, hogy ez elmaradt.
Az OL Ower-Load azaz túlterhelés. Az 5V-ot test felé húzná ha túlhajtod.
(#) hapro válasza reloop hozzászólására (») Dec 20, 2015 /
 
Ohhh...tényleg. Ez elmaradt, mindjárt ki is próbálom úgy.
(#) hapro válasza reloop hozzászólására (») Dec 20, 2015 /
 
Az a testelési probléma volt a végfokkal. köszönöm
Labortáppal, és generátorral tök szép a színusz jel a szkóppal a kimeneten. Beépítve a védelemnek még mindig valami nem tetszik, csak arra a pillanatra kapcsol be amikor megnyomom a bekapcsoló gombot, és azonnal leold a relé ami a főtrafót helyezné áram alá.

Mértem a végfok panelen működés közben az OL és DC pontokat, az OL ponton abszolút semmi egyen fesz nem mérhető, a DC ponton pedig 23mV-ot mértem a végfokpanelen.

Esetleg a segédtáptrafó nem megfelelő feszültsége okozhatja ezt a hibát? Nem találtam semmi ráutaló infót hány voltos lehetett az eredeti segédtáp trafó, és mérni sem tudtam, mert sajnos a primer megadta magát. A ráfirkantott típus alapján pedig csak 20 fontért tudtam volna rendelni. 12V-os segédtrafót tettem be. Próbáltam 9V-al is, azzal is behúzott a relé, de abból nem volt ilyen kicsi itthon, így maradt a 12V-os. És mivel 12V-os relét kell meghúzzon ezért betettem 12V-ost.
(#) reloop válasza hapro hozzászólására (») Dec 20, 2015 /
 
A relét a proci vezérli, a beérkező információk alapján. A kezelőszervek működőképesek annyira, hogy ebből a processzort életképesnek mondhassuk?
Szerk.: a surround relé csak akkor húz be, ha ezt igénylő hangzásképet választasz ki.
A hozzászólás módosítva: Dec 20, 2015
(#) hapro válasza reloop hozzászólására (») Dec 20, 2015 /
 
Ez most feltételezésre alapul, de véleményem szerint ki lehet jelenteni, hogy nagyjából egyben van a végfok többi része. Az alaplapon van egy égésnyom az eredeti hibából kifolyólag, amikor az emitter ellenállás annyira forró volt, hogy megpörkölte attól pár millire lévő alaplapot, de ahol égett ott csak vezetősáv van alatta, amik meg nem sérültek...
Amikor hozzám került és első alkalommal bekapcsoltam, akkor még a kijelzőn rövid időre meg is jelent a rádió állomás neve (RDS kijelzése). Azóta annyi történt, hogy sokat állt szétszedve, és a fentebb leírt történet még, szóval jó eséllyel menthető lenne, mert semmilyen abnormális eseményben nem volt része azóta.
Pár kép a beléről
(#) reloop válasza hapro hozzászólására (») Dec 20, 2015 /
 
Jelenleg nincs kijelzés?
(#) hapro válasza reloop hozzászólására (») Dec 20, 2015 /
 
Jelenleg semmi nincs. Egy pillanatra meghúz az egyik relé amit a segédtrafó táplál, és abban a pillanatban le is old. Ez az a relé ami 230V-ra kapcsolná a főtrafót.
(#) reloop válasza hapro hozzászólására (») Dec 20, 2015 /
 
A STBY +5V bemegy a processzorba?
(#) hapro válasza reloop hozzászólására (») Dec 20, 2015 /
 
5V? Jó tipp! Ugyanis nem volt meg. 3,97V csak az 5V helyett. Így valószínűleg a 12V-os szekunder mint segédtáp kevés neki. Van egy 220ohm 2W soros ellenállás ami hivatott lecsökkenteni az egy darab diódával egyenirányított tápot a proci 5V-jának. Na, hát nosza rátettem még egy párhuzamos ellenállást erre a 220-ra, és láss csodát, bekapcsol a gép.
A probléma vele most az, hogy rendkívül kicsi a fényerő a kijelzőn.
Még nem túrtam bele annyira, hol kéne változtatni a fényerő végett, de ha van tipped azt megköszönöm.
Most összepattintom annyira hogy valamivel ki lehessen próbálni, hogy nem-e csak dísz ez a "világítás" rajta, és változatlanul nem megy a lelke...
addig is köszi
(#) reloop válasza hapro hozzászólására (») Dec 20, 2015 /
 
Tovább kell gyúrni a tápvizsgálatot, J10-esen a direkt 5V, kijelzőtáp...
(#) hapro válasza reloop hozzászólására (») Dec 20, 2015 /
 
Megvizsgálom , de majd csak jövő héten lesz már időm rá. A kijelző panelt kivettem közben és átforrasztottam hátha alapon, de semmi változás. Viszont így jól be tudtam sötétíteni neki a bekapcsolás után, és olvasható az over load villogva, majd átvált arra a csatornára amit kapcsolok, de kis idő múlva ismét over load felirat.
Addig is köszi.
Ja. és a kijelző bal oldala kb semennyire nem látszik a jobb oldalán nagyon halványan de kivehető a szöveg.
A hozzászólás módosítva: Dec 20, 2015
(#) reloop válasza hapro hozzászólására (») Dec 20, 2015 /
 
Az OL ponton +5V-nak kéne lenni, elvi alapon egy felhúzó ellenállás hiányzik, például elégett a végfokhiba alakalmából.
(#) dani9228 hozzászólása Dec 20, 2015 /
 
Hello. Megépítettem a sztereóhoz a második vékfokot is, de az már nem olyan mint az első. Amint a negatív tápágra ráteszek bármilyen szűrő kondit, elkezd pattogni meg sípolni a hangszóró. Próbáltam több értékkel is de semmi. Ha csak a pozitív ágon van akkor nincs semmi gond, csak egy halk sustorgás hallatszik. Szerintetek mi lehet a probléma :/ ?
(#) dani9228 válasza dani9228 hozzászólására (») Dec 20, 2015 /
 
Rövidre zárt bemenetnél, csinálja ezt.
(#) djratnova hozzászólása Dec 21, 2015 /
 
Sziasztok!

Összeraktam egyik rokonnak egy kis erősítőt és problémám akadt vele.
Tpa3116 erősítő 24V kapcsoló üzemű táppal, a hangerőt állítva, a kezdő és végállás között zajt bocsát ki.
A tápban 1000Uf elektrolit kondenzátor + 220nf párhuzamba.
Az erősítő hangja egyébként jó.
Mellékelem a huzalozást is, a hang útja mindenhol árnyékolt vezetékkel van huzalozva.
Mivel tudnám ezt a zúgást megszüntetni?
A hozzászólás módosítva: Dec 21, 2015
(#) reloop válasza djratnova hozzászólására (») Dec 21, 2015 /
 
Szia! Köss testet a poti házára. Rá szoktam egy rövid huzalt forrasztani.
(#) djratnova válasza reloop hozzászólására (») Dec 21, 2015 /
 
Köszönöm a tanácsot, ráforrasztottam a potméter házára egy darab huzalt és rákötöttem az 1000µF puffer kondi mínuszára, de sajnos ugyanúgy zúg.
Ami számomra fura, hogy miért csak a két végállás között zúg?!
Letekert hangerőn illetve maximum hangerőn teljes csend.
A hozzászólás módosítva: Dec 21, 2015
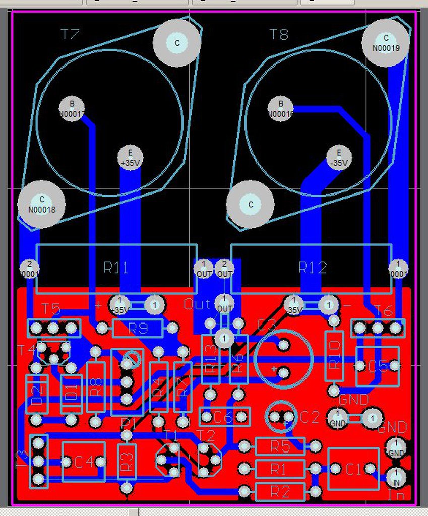
(#) lóri hozzászólása Dec 21, 2015 /
 
Sziasztok!
Néztem ezt a végfokot, és kérdezném, hogy a BD139, BD140 tranzisztorokat kell-e hűteni? Nekem ezek a T5, T6. Elég lenne-e nekik csak hűtőzászló, vagy a TO-3-akkal közös alu. idomra fektessem őket?
A 0.5R az mennyire legyen pontosan 0.5R? 0.51R-et lehet kapni itthon, a másikat csak külföldön.
Köszönettel: L.
A hozzászólás módosítva: Dec 21, 2015
(#) reloop válasza djratnova hozzászólására (») Dec 21, 2015 /
 
Középállásban van a legnagyobb lezáróellenállás, ami elnyomhatná a zavarokat.
A poti házat a lábán lévő jelföldhöz kéne kötnöd, ahhoz képest szeretnénk, hogy csendben legyen.
Mi az a sárga vezeték ami az RCA csatlakozók alá fut?
(#) djratnova válasza reloop hozzászólására (») Dec 21, 2015 /
 
Értem, máris átforrasztom. A sárga vezeték a tápcsatlakozótól megy az üvegbiztosítékhoz, sajnos elég közel van a jelbemenet RCA csatlakozóihoz.
A hozzászólás módosítva: Dec 21, 2015
(#) reloop válasza lóri hozzászólására (») Dec 21, 2015 / 1
 
A BD139, BD140 nem igényel hűtést ha elég nagy a végtranzisztoraid bétája. Ha zavaró mértékű melegedést tapasztalsz, elég akkor egy kis hűtőzászlót feltenned. A végtranzisztorokkal együtt semmi esetre se melegítsd, mert nagyon felviszi a nyugalmi áramot. A BD549 hozzáfogatása viszont stabilizálja a nyugalmi áramot, jó gondolt, hogy közelre ültetted a BD-hez.
Az emitter-ellenállás értéke nem kényes, jó a 0,51 ohm, de az egyszerűbb méretsorbeli 0,47 ohm is megfelel.
(#) reloop válasza djratnova hozzászólására (») Dec 21, 2015 /
 
Jaj, most látom a szub-közösítő kispanel szedi össze a zajt. Azt a poti mellé kéne telepítsd, végszükség esetén lemezzel árnyékolva!
(#) djratnova válasza reloop hozzászólására (») Dec 21, 2015 /
 
Megcsinálom kétoldalas panelből újra és közelebb helyezem a potihoz, az egyik oldal lesz a jelföld, másik oldalon az áramkör. Később megírom megoldotta-e a problémát.
Következő: »»   1797 / 2570
Bejelentkezés

Belépés

Hirdetés
XDT.hu
Az oldalon sütiket használunk a helyes működéshez. Bővebb információt az adatvédelmi szabályzatban olvashatsz. Megértettem