Fórum témák
» Több friss téma |
Az elég alacsony J-vel van, 2.5A/mm2-tel is több, de 3A is megengedhető, akkor pedig ~0.85A;~200VA.
Nem veszed figyelembe azt, hogy 4 Ohm -nál, kb. 6,5A a max áram, amit le kell adnia a végfoknak.
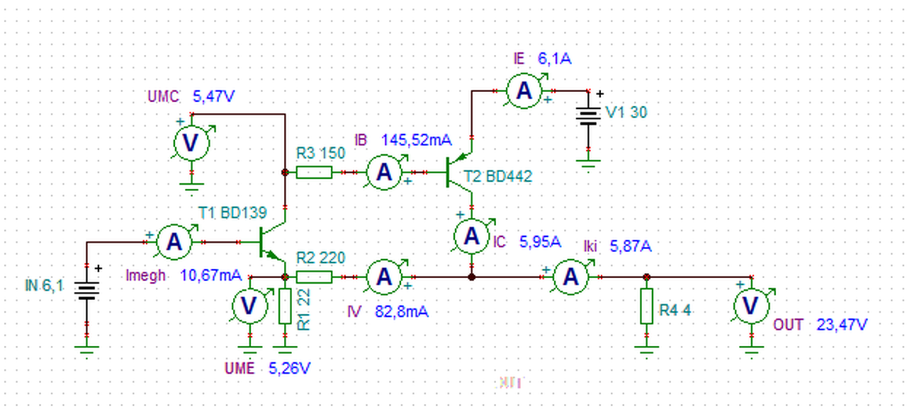
Ezeknek a végtranzisztoroknak a bétája jó, ha 20 körül van ilyen áramnál, nézd meg a katalógusukat. Ekkora áramerősítési tényezővel a meghajtó ellenálláson már nem tud akkora meghajtó áram kialakulni. Azt is vedd figyelembe, hogy az IC utáni fokozat feszültség erősítése kb. 10 -szeres, amit a 220 Ohm / 22 Ohm osztóval állítanak be. A 22 Ohm -os alsó tagon 30V tápfeszültségnél max. kivezérlésen kb. 2,7 .. 2,8 V van, a 10-szeres osztás miatt. Ezt eleve le kell vonni a meghajtásra rendelkezésre álló feszültségből. Vond le még a meghajtó tranzisztor szaturációs feszültségét, ami legalább 1..1,5V. Marad a meghajtásra kb. 25V. 25V/150 Ohm = 160mA. Ez szorozva 20 -szal (a végtranyó bétája)... kb. 3,2A. Ez az, amit lineáris tartományban ki tud magából préselni ez a kapcsolás. Nagy áramerősítési tényezőjű végtranzisztorokkal megoldható, de 80-100 körüli minimum kellene. 15 Ohm esetén semmi gond nincs. 8 Ohm -nál már a végfok kezd nemlineárisan működni, teljes kivezérlés felé közeledve egyre kevesebb az erősítése. 4 Ohm -os terhelés esetén ez még hatványozottabban jelentkezik, ráadásul kifogy az áramból a végfok. Két okból is, egyik az, hogy az IC kimenő árama eléri a maximumot, másik pedig az, hogy elfogy a meghajtó tranzisztor feszültsége, azzal együtt pedig az árama. Csatoltam szimulációkat, ott látod ugyanezeket. szim_15Ohm: Nincs semmi probléma, a végfok pont annyit erősít, amennyit kell, az osztásponton (meghajtó emittere) 2V van, a kimenet pedig beáll az osztónak megfelelő feszültségre. szim_8Ohm: Itt már láthatóan gondja van a végfoknak, a max. kivezérléshez tartozó meghajtó feszültség már nem elég a kivezérléséhez, már nem annyit erősít, amennyit kell. De még kihajtható (nincs róla kép), csak itt már nemlineárisan viselkedik. Az IC korrigálni kényszerül ezt azzal, hogy ennek megfelelően, ellenkező nemlineáris meghajtójelet állít elő. (Emiatt vannak már problémák 8 Ohmnál is) szim_4Ohm: A 8 Ohmnál jelentkező probléma még erősebben jelentkezik, és végül a szim_4Ohm_full állapot az, ami maximálisan kifér a végfokból. Látható, hogy az IC kimenő árama elérte a 10mA -t, a T1 meghajtó kifogyott a meghajtó feszültségből, a kimenő feszültség pedig az IC által szolgáltatott max. meghajtó feszültségből az elvárható kb. 62V kimenő feszültség helyett mindössze 23V és limitált. A legvégén erről látható egy tranziens diagram is. Szóval, kifogy az áramból a végfok. Nagyobb áramú tranzisztorra feleslegesen cseréled a meghajtókat, azzal inkább csak rontod a helyzetet, mert a nagyobb áramú/teljesítményű tranzisztoroknak általában kisebb a bétája, vagyis még kevesebb áramot tud majd kipumpálni magából a végfok. Válogatott, minél nagyobb áramerősítésű tranzisztorokkal megoldható a 4 Ohm -os terhelés is, de a szükséges tartalékok miatt a meghajtóknak legalább 100, a végtranzisztoroknak pedig legalább 80 körül kellene, hogy legyen a bétája. (Max. áramon) A hozzászólás módosítva: Dec 13, 2015
Köszönöm a kiadós fejtágítást, kezdem kapisgálni hogy mit nem tudok...
Félreértettem mikor először mondtad hogy kevés a meghalytó áram. Úgy néz ki annyira nem volt jó bolt a 4ohmos hangfal ehhez az erőlködőhöz, na de majd a quadhoz... Addig is állhatok neki kedvezőbb tranyókat keresni neki.
Ez már jobban hangzik, de még mindíg lehet bajban leszek az ablakkal, ha lesz időm majd matekozok.
Nekem pár éve (2011 körül) ajánlottak hozzá itt a fórumon nagy bétájú, nem darlington végtranzisztorokat. Ha van időd, keresd vissza. Sajnos, nem jegyeztem fel a tipusukat.
A hozzászólás módosítva: Dec 14, 2015
Kérdés: Ha párhuzamosan kötök két tranzisztort, tehát a rajtuk folyó kollektor áram feleződik akkor az erősítésük sokkal kedvezőbb tartományba kerül, vagyis van egy tranyóm nagyobb erősítéssel, de mi van a bázis árammal? Az nem kéne megduplázódjon mert nagyobb az erősítésem...
Ha nagyobb bázis áram kell is azt gondolom biztosítja az hogy emelem a tápfeszt. Homályosítsatok fel ha nagyon el vagyok tévelyedve... A hozzászólás módosítva: Dec 19, 2015
Na, ez jó kérdés.
Szerintem úgy már bírni fogja árammal, mert nem sok hiányzott.... A hozzászólás módosítva: Dec 19, 2015
Végigolvastam egész 2011-es évet, sajnos nem találtam meg a hozzászólásodat, viszont rátaláltam a BC337/327 párosra, mint meghajtó, ebből van is elfekvőben néhány bontott darab, remélhetőleg akad C-s is. 300mA-en 60-as erősítést ígér a gyártó, szemben a BC301 40-ével.
A disznóság kedvéért kipróbálom majd kettővel párhuzamosan. A végfok pedig marad BD 249/250C avagy TIP35/36C attól függ mit tudok beszerezni ha egyáltalán. Mivel kiagyalni nem tudjuk hogy mire számítsunk hát majd megnézem. Sokat írtak a nyugalmi áram poti kockázatos mivoltáról, A helitrimmerek mennyire megbízhatóak? A hozzászólás módosítva: Dec 20, 2015
köszi szépen, kicsit tovább is olvastam, szerencsémre, mert megláttam ezt is Bővebben: Link, erről ugyanis teljesen elfeledkeztem. Milyen értéket javasolsz? 4 ohmos hangszórom van és +/-35V tápfesz lesz. (azért kérdezek rá mert van 6 texas kapcsolási rajzom és azokban 5 féle emitter ellenállás...).
Biztos, hogy írták, valahol itt van a fórumon, akörül valamikor.
A duplázott meghajtó nem jó megoldás, inkább a végtranzisztorokat duplázd, mindkettő bázisán legyen ott a soros meghajtó ellenállás
Dupla végtranzisztorhoz legyen mondjuk 0,47 ohm.
Szerintem meghajtó, meg végfok tranyót írt Highand, meg kell keresni a párjukat. De ezek a végtranyók már nem szerezhetők be.
Ui: még van A hozzászólás módosítva: Dec 20, 2015
Főleg nem Nagyváradon karácsony előtt... jövőre lehet esetleg rendelni, majd meglátom
Egyszerűbb, ha duplázod a végtranyókat.
Az lesz, már írom a bevásárló listát holnap/holnaputánra.
No, keresgettem...
Meghajtók: 2SC4793/2SA1837 Hfe min. = 100 Végtranyók: 2SC5200/2SA1943 Hfe min = 80 Az áramerősítés minimum 8000 -szeres ezekkel a tranzisztorokkal. A műveleti erősítő max. 10mA -es kimenő árama esetén ez 8A, vagyis +/- 35 V tápig elég lesz 4 Ohm esetén. Itt kapható mindegyik. A hozzászólás módosítva: Dec 20, 2015
Meglepő módon a 2SC4793kivételével minden kapható a bolt weblapja szerint. Arra pedig felírtam pár helyettesítőt google barátom segítségével. Sok köszönet a segítségért!
A gyakorlatban még többet is ki lehet hozni belőlük. Bővebben: Link.
Na, ez már döfi... Bár a 4700u tápáganként elég kevésnek tűnik.
Rendelted volna és akkor írta? Azért kérdezem, mert most megnéztem, zöld a sáv előtte, azt írja, hogy azonnal rendelhető, van nekik. A 2SC4793 -nak a 2SA1837 a komplementer párja, ne tegyél bele másat szerintem. A hfe paraméter nagyon fontos, azokat ellenőrizted a helyettesítőknél?
Itt van mindegyikből, kb. 10.000 db.
A hozzászólás módosítva: Dec 21, 2015
Megnéztem még egyszer a rajzot, amit linkeltél, hibás. A végtranyók kollektora GND -re van kötve.
Mondjuk úgy, hogy szokatlan. Kicsit töprengj rajta, ha fogósnak bizonyul, leírom a működését az Erősítőkről általánosságban topicban.
Súgó. A hozzászólás módosítva: Dec 21, 2015
Meg még ez is. És nem is szól rosszul. (Nagyon.)
|
Bejelentkezés
Hirdetés |










Ha nagyobb bázis áram kell is azt gondolom biztosítja az hogy emelem a tápfeszt. 




