Fórum témák

» Több friss téma
Fórum » 7 szegmenses LED kijelző
 
Témaindító: Sonic-182, idő: Szept 21, 2005
Témakörök:
Lapozás: OK   15 / 22
(#) pont válasza utsy hozzászólására (») Dec 7, 2015 /
 
Üdv!
Ugyan ha bemenetként van definiálva egy port akkor bekapcsolja a felhúzó ellenállásokat, de biztosabb megoldás ha minden bemenetre, egy 10k felhúzó is van rakva. Hogy kéred a segítséget, egy elvet, egy programot , egy Hex-et, vagy egy beégetett chip-et? Ja, és mit csináljon, ha egyszerre több kapcsoló is zár?
(#) utsy hozzászólása Dec 7, 2015 /
 
Üdv.
A rajz alapján az elv jó e vagy valahova kell e még valami esetleg illetve.
Valaki aki esetleg be tudná nekem programozni a chip et.
Olyan eset hogy minden kapcsoló zár nincs,DE amikor egy sem zár akkor az A,B,C,D,E,F led sorban egymás után felvillan ( körkörösen) Amíg nem zár az egyik kapcsoló.
A hozzászólás módosítva: Dec 7, 2015
(#) pont válasza utsy hozzászólására (») Dec 7, 2015 /
 
Én vidéki vagyok ha a postát is bevállalod küldhetek egy 2313-ast. De ne offolgassunk itt, keress privát-ba.
(#) utsy hozzászólása Dec 7, 2015 /
 
Igy írja a bekötést a nyákra.

kép.png
    
(#) utsy hozzászólása Dec 8, 2015 /
 
A rajz alapján készítettem egy nyák tervet. Mivel ez az első ilyenem így több szem többet lát alapon megnéznétek jól gondoltam e hogy a rajz alapján ilyennek kellene lennie?
(#) Bakman válasza utsy hozzászólására (») Dec 8, 2015 /
 
A két 100 nF-os kondenzátor a lehető legközelebb legyen a 7805-ös IC-hez. A kontroller +5 V-os lábához a lehető legközelebb szintén egy 100 nF-os kondenzátort tervezz (a kondi másik lába a GND-re megy). A 7805-ös bementére érdemes egy nagyobb kondenzátort is rakni, kb. 47 - 100 µF elég. A mágneskapcsolóknál lévő GND vezetéket le tudod ágaztatni a kontroller negatívjához, nem kell duplán vinni a vezetősávokat a 7805-ös után.
(#) utsy válasza Bakman hozzászólására (») Dec 8, 2015 /
 
itt egy kép ez jobban szemlélteti.
Akkor a 100 as ellenállások helyére bemegy inkább 330 as.
És akkor még egy 100 nano a kontroller 5 voltjához.
(#) Bakman válasza utsy hozzászólására (») Dec 8, 2015 /
 
Igen, a 330 Ohm jobb lenne (nem tudom, ezt a típusú kontrollert mennyire lehet terhelni). Egyébként hajrá!
(#) otvenkilenc hozzászólása Dec 9, 2015 /
 
Láttam itt egy egyszerű kapcsolást amit 7 szegmenses kijelzőhöz volt. Egy Ic és pár dióda azzal kilehetett írni az össze számot úgy ahogyan te akartad.
(#) utsy hozzászólása Dec 9, 2015 /
 
Sziasztok.
A led kijelzőhöz amit vettem ezt a rajzod találtam a neten és a kérdés az lenne hogy helyes lehet?
Minek a sok táp láb?

led.png
    
(#) Bakman válasza utsy hozzászólására (») Dec 9, 2015 /
 
A kiosztás jónak tűnik, mondhatni standard. Miért a négy tápláb? Passz, majd jönnek a szakik és jól megmondják.
(#) elactrofan válasza utsy hozzászólására (») Dec 10, 2015 /
 
Kijelzők nincs külön táp pin 3,5,11,16 bármelyikét használhatód. mivel tokon belül ezek közösítve vannak. De nyugodtan ki is mérheted dióda állásba.
Piros madzag pozitív(vagyis a kijelző anód) feketével meg lépkedsz. Megfelelő szegmens világít.
(#) kegyetlen19 hozzászólása Dec 27, 2015 /
 
Sziasztok.
Arduino-ra rákötött, TM1637-es chipel szerelt 4 digites 7 szegmenses kijelzőt kellene egy kicsit „felturbózni”. Pluszba rá szeretnék tenni ledszalagból készült kijelzőt (mind a négy digitre). (Nappali viszonyok között is jó láthatónak kell lenije, így van is áramfelvétel a ledszalagnak.)
1db szegmens kb: 130-140 mA vesz fel, így 1 digit kb: 1 Ampert „kostál”. Nem tudom egyáltalán „ráakasztható-e” a plusz kapcsolás? (Jó lenne, ha az eredeti 7 szegmenses kijelző is megmaradna üzemképesnek).
Ehez kérnék egy kis segítséget, kapcsolási rajz formájában is, ha lehetséges. Köszi.
(#) pont válasza kegyetlen19 hozzászólására (») Dec 27, 2015 /
 
Nem tudom pontosan hogy gondolod, de a TM1637-es nem (sem) tud meghajtani szegmensekként 140mA, ennyit inkább tranzisztorokkal kellene. Akkor viszont gombhoz kabát esete alkalmazkodni ehhez a kommunikációhoz, inkább ekkora áramra tervezett kapcsoláshoz kellene a programot igazítani. Erről is le lehet venni, ha sorba kötsz a szegmensekkel optocsatolók ledjeit, azzal meghajtani a megfelelő teljesítményű tranzisztorokat, (elég macerás.) Szerintem annak sincs akadálya, ( ki kell próbálni, hogy a clock és a DIO láb elbírja-e a párhuzamosítást) hogy ezzel párhuzamosan egy ugyan ilyent meghajtani, a kijelző helyéről elvezetni a jeleket tranzisztorokra...
(#) kegyetlen19 válasza pont hozzászólására (») Dec 27, 2015 /
 
Mindenképpen külön meghajtó tranzisztorokban gondolkoztam én is. A kijelző lábai könnyen hozzáférhetőek. Bár, ha már sorosan be kéne kötni egy optot, az azzal jár, hogy kivegyem a kijelzőt, (ha nem szükséges, nem bontanám meg).
A szegmensekre kapcsolt feszültséggel (a TM1637 által kiadott), nem lehet vezérelni a tranzisztorokat (140mA+)? És az összefogott anódokra egy izmosabbat (1A+).
Nos ehez kéne egy kapcsolás, (a 7 szegmenses kijelző 5 voltról, a ledszalag 12 voltról menne).
(#) kegyetlen19 válasza pont hozzászólására (») Dec 27, 2015 /
 
Nem értek annyira az elektronikához, ezért kérek egyébként segítséget, de amennyire tudom itt, a 4 digit egymás után „villannak fel” „magas frekvencián”. Nem tudom, így nem lenne ide lassú az optócsatoló?
(#) proli007 válasza kegyetlen19 hozzászólására (») Dec 27, 2015 /
 
Hello! Kb. így lehet próbálkozni.
(#) pont válasza kegyetlen19 hozzászólására (») Dec 27, 2015 /
 
Sajnos annyira én sem értek az elektronikához, hogy egy idevaló közvetlenül ledlábról meghajtott tranzisztoros kapcsolást, megméretezzek, mert ott még probléma a különböző tápfeszek illesztése is, minimum tudni kellene, most mekkora áramok folynak a szegmenseken. Az optocsatoló megoldja a két tápfesz szétválasztását, és a leggagyibb is nagyságrendekkel nagyobb frekvenciát tud mint az ideális multiplexelés, ami kb 600Hz, mert kisebb az zavaró, nagyobb meg, fényerővesztéssel jár, a 4n25 az tud kb. 200KHz-t.
(#) kegyetlen19 válasza pont hozzászólására (») Dec 27, 2015 /
 
Az jó lehet megoldásnak, hogy kiszedem a kijelzőt, a szegmensek helyébe bemegy a 7db optocsatoló + a 4db digitnek is, majd egy tranzisztoros vagy fet-es kapcsolás, ami már 12voltról megy. A ledszalaggal meg párhuzamosan visszamegy, korlátozó ellenállással a 7 szegmenses kijelző.
(#) pont válasza kegyetlen19 hozzászólására (») Dec 27, 2015 /
 
Jó lehet.
(#) kegyetlen19 válasza pont hozzászólására (») Dec 27, 2015 /
 
Lerajzolod az elképzelésedet
(#) pont válasza kegyetlen19 hozzászólására (») Dec 28, 2015 /
 
Közös anódos vagy katódos a jelenlegi kijelző?
(#) kegyetlen19 válasza pont hozzászólására (») Dec 28, 2015 /
 
Helló.
Nem sok infót lehet találni a kijelzőről, de mindenütt közös anódot írnak.
Ha lehetséges a ledszalagnál már közös katódos-ra kellene tervezni, mert a 7 szegmenses kijelzőt kicserélném nagyobb méretűre, de csak közös katódos van itthon.
(Azt meg lehet könnyen valósítani, hogy a 7 szegmenses kijelzőt mindig menjen, de a ledszalagos kijelző lekapcsolható legyen? Vagy csak a ledszalag katódra összefogott végét megszakítom, (csak akkor egy négy áramkörős kapcsoló kellene vagy relé))
Kösz előre is.
A hozzászólás módosítva: Dec 28, 2015
(#) pont válasza kegyetlen19 hozzászólására (») Dec 28, 2015 /
 
Üdv! Ez nem az én elképzelésem, mert mint az első hozzászólásomban írtam én inkább írnék mikrovezérlőre olyan programot ami vezérli a kijelzőt, ledeket, mindent, kihagyva tm1637-est.

És szépen kérjük meg Proli007 mestert a lektorálásra, mert itt az Ő szava a szentírás.

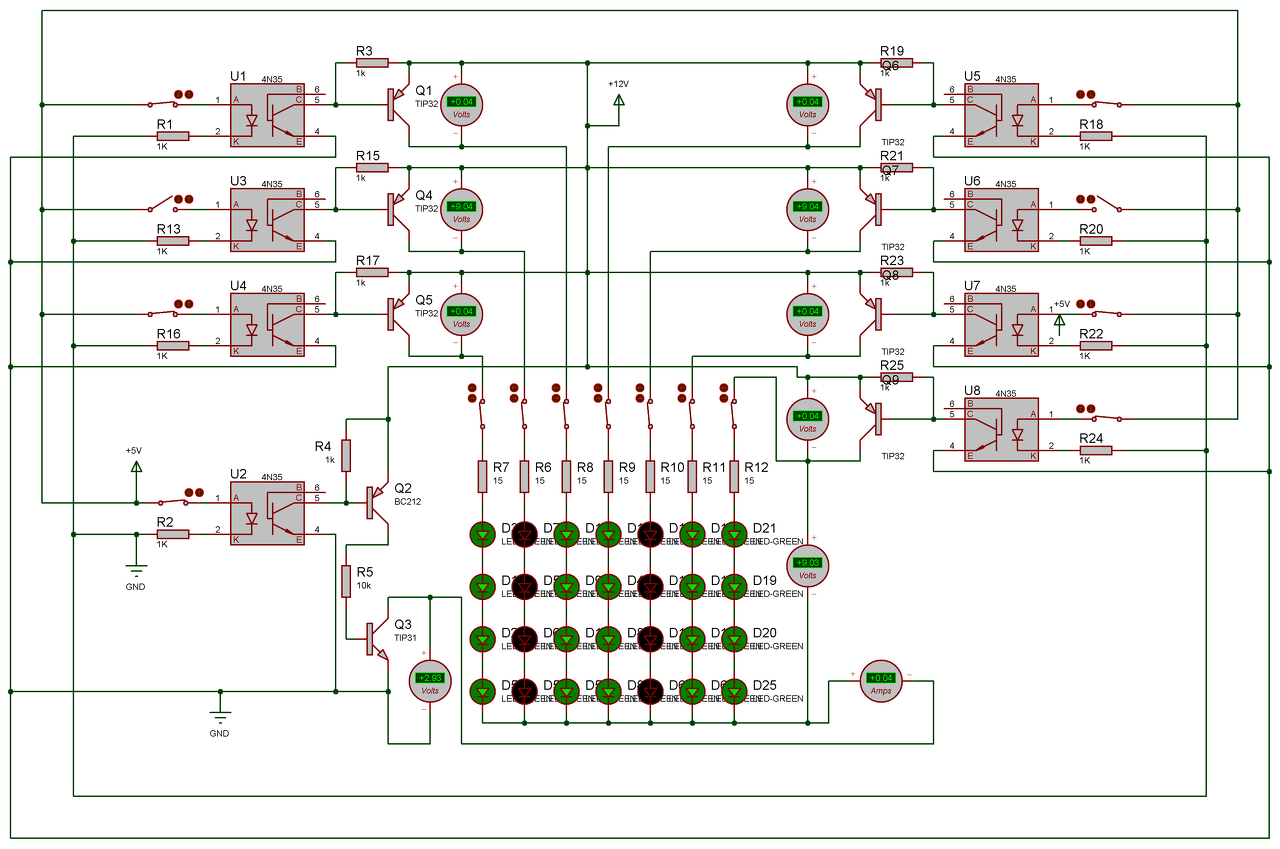
A Te kiszerelős megoldásodat én így képzelem. A felső kapcsolásból kellene 7-et a szegmensekhez, az opto ledjét polaritásilag és ellenállását az öt voltos rendszerhez igazítani, a TIP32-esek katódjai mehetnének a szegmensek abcdefg-ire. Az alsó kapcsolásból 4-et az opto ledjét polaritásilag és ellenállását az öt voltos rendszerhez igazítani, a TIP 31-esek katódjai mehetnének a közös katódok 1234-re. Szerintem működnie kell, de korszerű megoldásnak semmiképpen nem tekinthető, elvileg áramgenerátorral illenék meghajtani őket, léteznek olyan megoldások ahol egy induktivitáson keresztül korlátozzák a powerledek áramát és egy kisebb teljesítményű tranzisztor csak rövidre zárja őket a kioltáshoz, de én olyanokat nem tudok tervezni.

L.JPG
    
(#) kegyetlen19 válasza pont hozzászólására (») Dec 28, 2015 /
 
Helló.
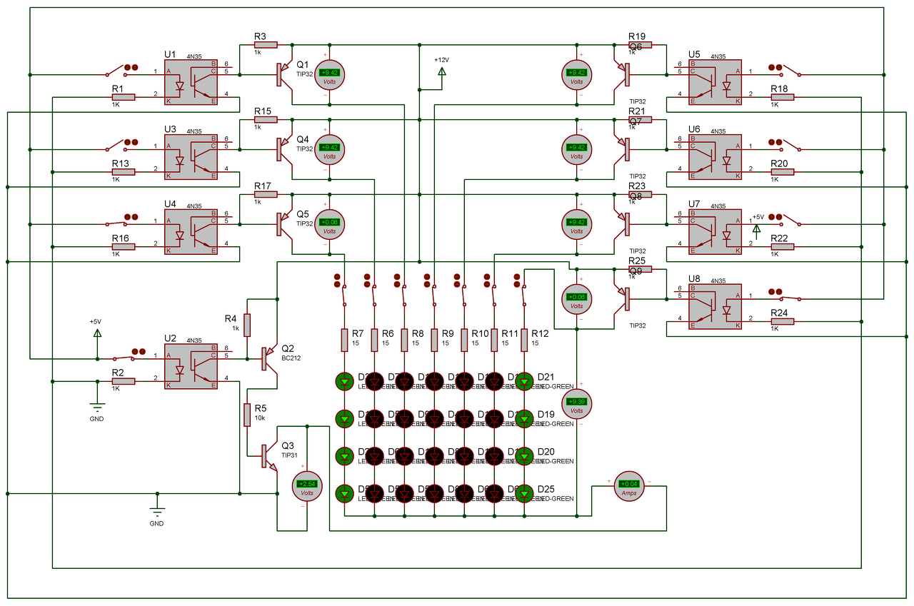
Egy tesztelős progiban lerajzoltam a kapcsolást, majd egy teljes digitnek megfelelő mennyiségűt, mert nem úgy dolgozik, ahogy szeretném.
Ha ki-be kapcsolgatom a szegmenseket és függetlenül hogy 1, 2, vagy akár mind a 7 be van kapcsolva, akkor sem változik a Tip31-esen átfolyó áram. Így ha be van az összes szegmens kapcsolva, halvány a ledek fényereje.
Megoldás?
(#) Hp41C válasza kegyetlen19 hozzászólására (») Dec 28, 2015 /
 
Idézet:
„Ha ki-be kapcsolgatom a szegmenseket és függetlenül hogy 1, 2, vagy akár mind a 7 be van kapcsolva, akkor sem változik a Tip31-esen átfolyó áram.”

Számoljunk egy kicsit:
A Q3 básizáramát Q2 biztosítja. Ha U2 diódája világít, Q2 kollektora (majdnem) +12V -ra megy fel. A Q3 bázisfeszültsége kb. 0.7V körül van, ha nyitásra vezéreljük. Az R5 Q3 bázisáramát 1.1 mA -re korlátozza. A TIP31 áramerősítási tényezője az adatlapja szerint 10 .. 50. A szimulátor 40 -nel számol. Ebben az esetben a Q3 egy kb. 40mA -es áramgenerátor.
A maximális kollektor áram, ha mind a hét szegmens be van kapcsolva 7*320mA = 2.24A. Ha továbbra is 40 áramerősítési tényezővel számolunk, Q3 bázisáramának 2.24A / 40 -nek kell lennie minimum, azaz 56 mA -nek. Számoljunk 100mA -rel, ekkor R5 ellenállás 120 ohm -nak adódik. Ezt az áramot már nem BC212 vel kellene biztosítani. Pl. BC640
Az optocsatolók és az általuk vezérelt PNP tranzisztorok bázis közé kellene egy-egy 1k -s ellenállás, a PNP tranzisztorok emitter - bázis közötti ellenállásukat 10k -ra kellene módosítani.
A hozzászólás módosítva: Dec 28, 2015
(#) pont válasza kegyetlen19 hozzászólására (») Dec 28, 2015 /
 
üdv! Hogy a szimulátoron miért nem változik a TIP31-esen ( én 10K bázisellenállást raktam) átfolyó áram értéke a két eset közt azt nem tudom ezt a szimulátort nem ismerem, de a valóságban biztosan változik. A szegmenseken folyó áramokat az ellenállások korlátozzák R7 stb. ennek értéke függ a használt ledek fajtájától (színétől, darabszám stb) 12v-ból le kell vonni ledek*nyitófesz, maradék feszre méretezni az ellenállást, biztosan kisebb mint 1K. (Ha elfogyna a fesz párhuzamos ágakkal kel megoldani.) PNP-k bázis ellenállásat eddig kivetették velem, de ha teszel 1K akkor az emitter bázisé 10K ahogy írták
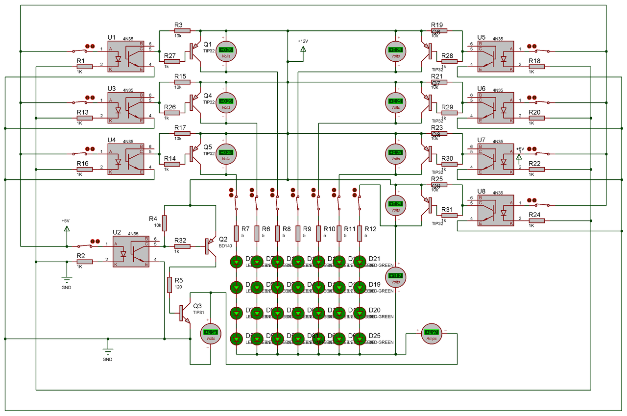
(#) kegyetlen19 válasza Hp41C hozzászólására (») Dec 29, 2015 /
 
Sziasztok.
Kicserélve az alkatrészeket, a tesztelős programban jól működik a kapcsolás, „nem fullad meg”.
Viszont, BC640 és TIP31-32 sincs itthon. A BC640, TIP32 helyet: BD140–et, és a TIP31 helyet: BD241-243-at használhatok? Vagy más lehetőség?
(#) MartinthePRO hozzászólása Jan 10, 2016 /
 
Sziasztok!

Én egy 3 soros, 3 digites, 7 szegmenses LED kijelzőt szeretnék csinálni, amelyet dartsnál az eredmény jelzéshez használnék, a vezérlés mikrokontrollerrel történne és a kivezetést USB porttal laptophoz/ PC-hez szeretném.

Kapcsolási rajzot, tippeket, ötleteket várok, előre is köszönöm!
(#) Bakman válasza MartinthePRO hozzászólására (») Jan 10, 2016 /
 
Ennyi szegmenshez már jobb a léptetőregiszter (shift register) használata. A kivezetés tulajdonképpen mit takar? Mit szeretnél az USB kábellel?
Következő: »»   15 / 22
Bejelentkezés

Belépés

Hirdetés
XDT.hu
Az oldalon sütiket használunk a helyes működéshez. Bővebb információt az adatvédelmi szabályzatban olvashatsz. Megértettem