Fórum témák
» Több friss téma |
Üdv!
Ugyan ha bemenetként van definiálva egy port akkor bekapcsolja a felhúzó ellenállásokat, de biztosabb megoldás ha minden bemenetre, egy 10k felhúzó is van rakva. Hogy kéred a segítséget, egy elvet, egy programot , egy Hex-et, vagy egy beégetett chip-et? Ja, és mit csináljon, ha egyszerre több kapcsoló is zár?
Üdv.
A rajz alapján az elv jó e vagy valahova kell e még valami esetleg illetve. Valaki aki esetleg be tudná nekem programozni a chip et. Olyan eset hogy minden kapcsoló zár nincs,DE amikor egy sem zár akkor az A,B,C,D,E,F led sorban egymás után felvillan ( körkörösen) Amíg nem zár az egyik kapcsoló. A hozzászólás módosítva: Dec 7, 2015
Én vidéki vagyok ha a postát is bevállalod küldhetek egy 2313-ast. De ne offolgassunk itt, keress privát-ba.
A rajz alapján készítettem egy nyák tervet. Mivel ez az első ilyenem így több szem többet lát alapon megnéznétek jól gondoltam e hogy a rajz alapján ilyennek kellene lennie?
A két 100 nF-os kondenzátor a lehető legközelebb legyen a 7805-ös IC-hez. A kontroller +5 V-os lábához a lehető legközelebb szintén egy 100 nF-os kondenzátort tervezz (a kondi másik lába a GND-re megy). A 7805-ös bementére érdemes egy nagyobb kondenzátort is rakni, kb. 47 - 100 µF elég. A mágneskapcsolóknál lévő GND vezetéket le tudod ágaztatni a kontroller negatívjához, nem kell duplán vinni a vezetősávokat a 7805-ös után.
itt egy kép ez jobban szemlélteti.
Akkor a 100 as ellenállások helyére bemegy inkább 330 as. És akkor még egy 100 nano a kontroller 5 voltjához.
Igen, a 330 Ohm jobb lenne (nem tudom, ezt a típusú kontrollert mennyire lehet terhelni). Egyébként hajrá!
Láttam itt egy egyszerű kapcsolást amit 7 szegmenses kijelzőhöz volt. Egy Ic és pár dióda azzal kilehetett írni az össze számot úgy ahogyan te akartad.
Sziasztok.
A led kijelzőhöz amit vettem ezt a rajzod találtam a neten és a kérdés az lenne hogy helyes lehet? Minek a sok táp láb?
A kiosztás jónak tűnik, mondhatni standard. Miért a négy tápláb? Passz, majd jönnek a szakik és jól megmondják.
Kijelzők nincs külön táp pin 3,5,11,16 bármelyikét használhatód. mivel tokon belül ezek közösítve vannak. De nyugodtan ki is mérheted dióda állásba.
Piros madzag pozitív(vagyis a kijelző anód) feketével meg lépkedsz. Megfelelő szegmens világít.
Sziasztok.
Arduino-ra rákötött, TM1637-es chipel szerelt 4 digites 7 szegmenses kijelzőt kellene egy kicsit „felturbózni”. Pluszba rá szeretnék tenni ledszalagból készült kijelzőt (mind a négy digitre). (Nappali viszonyok között is jó láthatónak kell lenije, így van is áramfelvétel a ledszalagnak.) 1db szegmens kb: 130-140 mA vesz fel, így 1 digit kb: 1 Ampert „kostál”. Nem tudom egyáltalán „ráakasztható-e” a plusz kapcsolás? (Jó lenne, ha az eredeti 7 szegmenses kijelző is megmaradna üzemképesnek). Ehez kérnék egy kis segítséget, kapcsolási rajz formájában is, ha lehetséges. Köszi.
Nem tudom pontosan hogy gondolod, de a TM1637-es nem (sem) tud meghajtani szegmensekként 140mA, ennyit inkább tranzisztorokkal kellene. Akkor viszont gombhoz kabát esete alkalmazkodni ehhez a kommunikációhoz, inkább ekkora áramra tervezett kapcsoláshoz kellene a programot igazítani. Erről is le lehet venni, ha sorba kötsz a szegmensekkel optocsatolók ledjeit, azzal meghajtani a megfelelő teljesítményű tranzisztorokat, (elég macerás.) Szerintem annak sincs akadálya, ( ki kell próbálni, hogy a clock és a DIO láb elbírja-e a párhuzamosítást) hogy ezzel párhuzamosan egy ugyan ilyent meghajtani, a kijelző helyéről elvezetni a jeleket tranzisztorokra...
Mindenképpen külön meghajtó tranzisztorokban gondolkoztam én is. A kijelző lábai könnyen hozzáférhetőek. Bár, ha már sorosan be kéne kötni egy optot, az azzal jár, hogy kivegyem a kijelzőt, (ha nem szükséges, nem bontanám meg).
A szegmensekre kapcsolt feszültséggel (a TM1637 által kiadott), nem lehet vezérelni a tranzisztorokat (140mA+)? És az összefogott anódokra egy izmosabbat (1A+). Nos ehez kéne egy kapcsolás, (a 7 szegmenses kijelző 5 voltról, a ledszalag 12 voltról menne).
Nem értek annyira az elektronikához, ezért kérek egyébként segítséget, de amennyire tudom itt, a 4 digit egymás után „villannak fel” „magas frekvencián”. Nem tudom, így nem lenne ide lassú az optócsatoló?
Hello! Kb. így lehet próbálkozni.
Sajnos annyira én sem értek az elektronikához, hogy egy idevaló közvetlenül ledlábról meghajtott tranzisztoros kapcsolást, megméretezzek, mert ott még probléma a különböző tápfeszek illesztése is, minimum tudni kellene, most mekkora áramok folynak a szegmenseken. Az optocsatoló megoldja a két tápfesz szétválasztását, és a leggagyibb is nagyságrendekkel nagyobb frekvenciát tud mint az ideális multiplexelés, ami kb 600Hz, mert kisebb az zavaró, nagyobb meg, fényerővesztéssel jár, a 4n25 az tud kb. 200KHz-t.
Az jó lehet megoldásnak, hogy kiszedem a kijelzőt, a szegmensek helyébe bemegy a 7db optocsatoló + a 4db digitnek is, majd egy tranzisztoros vagy fet-es kapcsolás, ami már 12voltról megy. A ledszalaggal meg párhuzamosan visszamegy, korlátozó ellenállással a 7 szegmenses kijelző.
Jó lehet.
Lerajzolod az elképzelésedet
Közös anódos vagy katódos a jelenlegi kijelző?
Helló.
Nem sok infót lehet találni a kijelzőről, de mindenütt közös anódot írnak. Ha lehetséges a ledszalagnál már közös katódos-ra kellene tervezni, mert a 7 szegmenses kijelzőt kicserélném nagyobb méretűre, de csak közös katódos van itthon. (Azt meg lehet könnyen valósítani, hogy a 7 szegmenses kijelzőt mindig menjen, de a ledszalagos kijelző lekapcsolható legyen? Vagy csak a ledszalag katódra összefogott végét megszakítom, (csak akkor egy négy áramkörős kapcsoló kellene vagy relé)) Kösz előre is. A hozzászólás módosítva: Dec 28, 2015
Üdv! Ez nem az én elképzelésem, mert mint az első hozzászólásomban írtam én inkább írnék mikrovezérlőre olyan programot ami vezérli a kijelzőt, ledeket, mindent, kihagyva tm1637-est.
És szépen kérjük meg Proli007 mestert a lektorálásra, mert itt az Ő szava a szentírás. A Te kiszerelős megoldásodat én így képzelem. A felső kapcsolásból kellene 7-et a szegmensekhez, az opto ledjét polaritásilag és ellenállását az öt voltos rendszerhez igazítani, a TIP32-esek katódjai mehetnének a szegmensek abcdefg-ire. Az alsó kapcsolásból 4-et az opto ledjét polaritásilag és ellenállását az öt voltos rendszerhez igazítani, a TIP 31-esek katódjai mehetnének a közös katódok 1234-re. Szerintem működnie kell, de korszerű megoldásnak semmiképpen nem tekinthető, elvileg áramgenerátorral illenék meghajtani őket, léteznek olyan megoldások ahol egy induktivitáson keresztül korlátozzák a powerledek áramát és egy kisebb teljesítményű tranzisztor csak rövidre zárja őket a kioltáshoz, de én olyanokat nem tudok tervezni.
Helló.
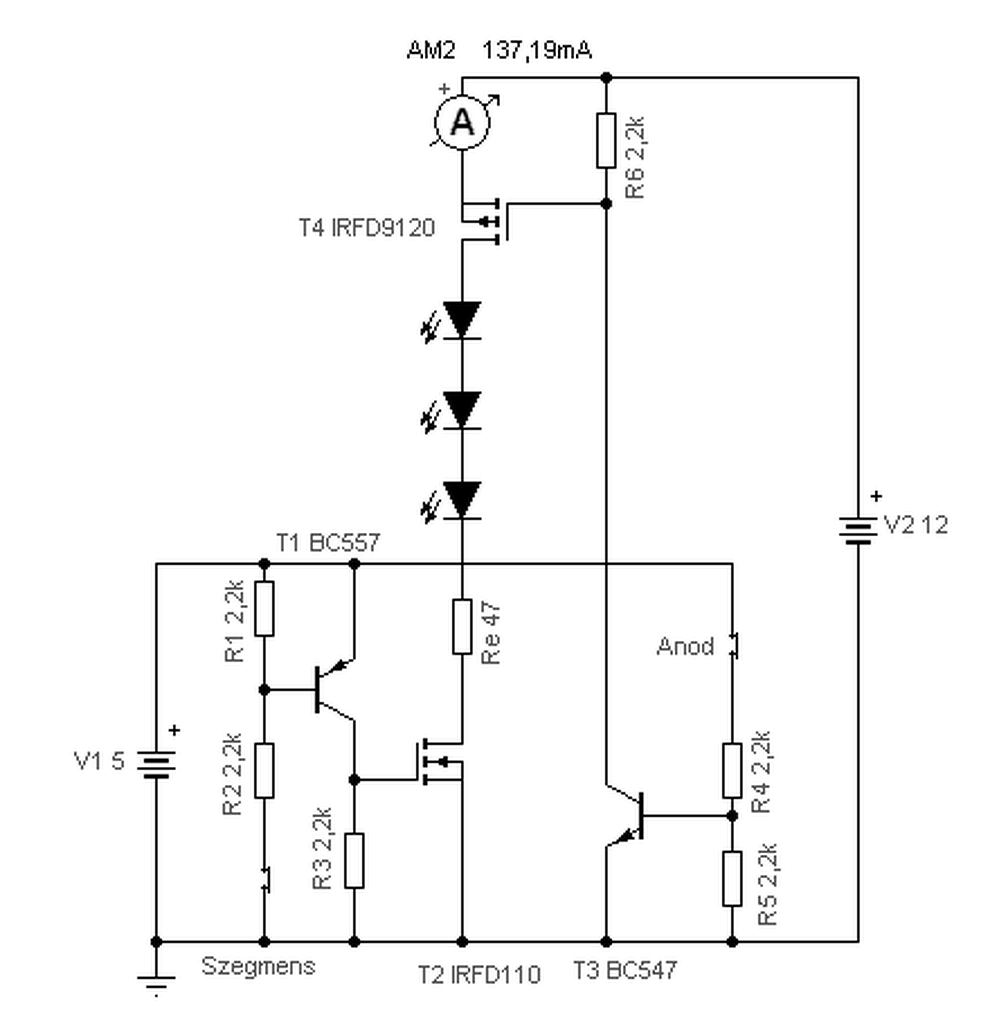
Egy tesztelős progiban lerajzoltam a kapcsolást, majd egy teljes digitnek megfelelő mennyiségűt, mert nem úgy dolgozik, ahogy szeretném. Ha ki-be kapcsolgatom a szegmenseket és függetlenül hogy 1, 2, vagy akár mind a 7 be van kapcsolva, akkor sem változik a Tip31-esen átfolyó áram. Így ha be van az összes szegmens kapcsolva, halvány a ledek fényereje. Megoldás?
Idézet: „Ha ki-be kapcsolgatom a szegmenseket és függetlenül hogy 1, 2, vagy akár mind a 7 be van kapcsolva, akkor sem változik a Tip31-esen átfolyó áram.” Számoljunk egy kicsit: A Q3 básizáramát Q2 biztosítja. Ha U2 diódája világít, Q2 kollektora (majdnem) +12V -ra megy fel. A Q3 bázisfeszültsége kb. 0.7V körül van, ha nyitásra vezéreljük. Az R5 Q3 bázisáramát 1.1 mA -re korlátozza. A TIP31 áramerősítási tényezője az adatlapja szerint 10 .. 50. A szimulátor 40 -nel számol. Ebben az esetben a Q3 egy kb. 40mA -es áramgenerátor. A maximális kollektor áram, ha mind a hét szegmens be van kapcsolva 7*320mA = 2.24A. Ha továbbra is 40 áramerősítési tényezővel számolunk, Q3 bázisáramának 2.24A / 40 -nek kell lennie minimum, azaz 56 mA -nek. Számoljunk 100mA -rel, ekkor R5 ellenállás 120 ohm -nak adódik. Ezt az áramot már nem BC212 vel kellene biztosítani. Pl. BC640 Az optocsatolók és az általuk vezérelt PNP tranzisztorok bázis közé kellene egy-egy 1k -s ellenállás, a PNP tranzisztorok emitter - bázis közötti ellenállásukat 10k -ra kellene módosítani. A hozzászólás módosítva: Dec 28, 2015
üdv! Hogy a szimulátoron miért nem változik a TIP31-esen ( én 10K bázisellenállást raktam) átfolyó áram értéke a két eset közt azt nem tudom ezt a szimulátort nem ismerem, de a valóságban biztosan változik. A szegmenseken folyó áramokat az ellenállások korlátozzák R7 stb. ennek értéke függ a használt ledek fajtájától (színétől, darabszám stb) 12v-ból le kell vonni ledek*nyitófesz, maradék feszre méretezni az ellenállást, biztosan kisebb mint 1K. (Ha elfogyna a fesz párhuzamos ágakkal kel megoldani.) PNP-k bázis ellenállásat eddig kivetették velem, de ha teszel 1K akkor az emitter bázisé 10K ahogy írták
Sziasztok!
Én egy 3 soros, 3 digites, 7 szegmenses LED kijelzőt szeretnék csinálni, amelyet dartsnál az eredmény jelzéshez használnék, a vezérlés mikrokontrollerrel történne és a kivezetést USB porttal laptophoz/ PC-hez szeretném. Kapcsolási rajzot, tippeket, ötleteket várok, előre is köszönöm!
Ennyi szegmenshez már jobb a léptetőregiszter (shift register) használata. A kivezetés tulajdonképpen mit takar? Mit szeretnél az USB kábellel?
|
Bejelentkezés
Hirdetés |


















