Fórum témák
» Több friss téma |
Kb igy van, és teljes mértékben érvényes a kis motorokra.
A modellvasutnál ehhez jön egy további sajátosság - az áram odavezetése a motorhoz. Az ott a sineken és a kerekeken át történik, ami további "kefeátmeneteket" jelent. Az egyik a sin és a kerék közötti, a másik meg a kerék és a motor közötti ( áramszedö, csapágy stb). Ezek az átmenetek ugyanugy viselkednek mint a kommutátor, azaz az áram útjában 2-3 ilyen bizonytalan csuszo, forgo átmenet van amit az áramnak le kell küzdenie. Ráadásul amig a motoron belüli kefeveszteség ugy ahogy kezelhetö gyárilag a másik kettö kevésbé ( a sin meg a kerék ill. az áramszedö anyaga, kivitele, tisztasága stb.), igy azok a veszteségek jelentösen befolyásolhatják a müködést. A zajt viszont, igazad van, nem ez okozza, hanem Odissey kolléga PWM jelalakja, amit mérés nélkül csak találgathatunk. Egy biztos, hogy a PWM freki itt csak másodlagos és nem a zaj okozoja ( a kHz-s tartományban már fütyülnie kell, neki meg bug, zörög).
Egy modellvasút oldalon találtam egy egész ígéretes kapcsolást, a lényege, hogy a Piko FZ-1-es táp tud váltakozó feszültséget is mégpedig 16V-t 50Hz-el és ezt használja, a pwm jel pedíg a a Q1 vagy a Q2 tranzisztor bázisára érkezik attól függ mi az irány.
Mi a véleményetek? Ha működne milyen tranzisztort illetve diódát válasszak?
Tul bonyolitod a dolgot. Bender kolléga hid kapcsolása jobb volt, meg talán a te AVR-s meghajtásod is. Nem tudom minek kevered ide az FZ-1 trafot.
Eddig a frekivel volt gondod, azt tisztázd mielöt ujabb kalandba kerülsz. Elöször meg kell találnod a motorra az optimális PWM frekit.
Hát a motorvezérlő shield is az fz-1-ről kapja a tápot, persze egy stab kockával, ez csak egy ötlet.
Azzal most is, amit az AVR tud az 1-2-4-8-64kHz mind ki lett próbálva, de ugyanúgy nyög, zümmög a motor.
Valami baj van a progival. Én tudok percenkét 1 impulzust is gond nélkül generálni az AVR-rel. Tehát ott kéne keresned a megoldást, vagy egyszerübb, ha felütöd az 555-s topikot ott minden 10. hsz PWM-röl szol, kész megoldásokkal.
Jó lenne, ha a teljes kapcsolást megmutatnád, vagy legalább az erősáramú kört. Nem ismerem ezt az FZ1-es tápot, de a neten lévő rajzok szerint, csak diódás híd van benne. Hogyan csináltál ebből dc 12V-ot? Ha a puffer kondi értéke nem megfelelő, vagy a stabilizálás hiányzik, akkor a 100Hz-es lüktetés ott van a tápban. Azt is hallhatod, illetve a interferálhat a pwm-mel, ami elég katyvasz hangot eredményezhet. Esetleg kipróbálhatnád egy labortápról, vagy egy aksiról.
A hozzászólás módosítva: Aug 8, 2015
Sziasztok!
Nekem motorvédelemre lenne szükségem, egy DC motorhoz, 12V, névleges árama 360mA. Hogy lehet a legegyszerűbben megoldani, hogy a motort véletlenül se lehessen túlerőltetni. Akár diódával, de kis olvadóbiztosítékkal. Köszönöm
Hello! Talán legcélszerűbb egy ilyen PTC biztosítékkal. Ez ha leold, kihűlés után újra helyreáll. Alkalmazásánál, oda is van írva, hogy "motorvédelem".
Sziasztok !
Van egy 12 V-os 800 W-os DC motorom (állórész állandó mágnes) melyhez szeretnék szabályozót építeni vagy venni,de akár fokozat szabályozó is megfelelne . Szerintetek ekkora DC motorhoz lehet építeni vagy venni mert sem rajzot ,sem kész szabályozót nem találok ?
Szinte valamennyi szabályzo (PWM) ami itt hetente elöfordul mind DC motorhoz valo.
Az igaz csak ez 800 W-os ami szerintem 67 A-t vesz fel 12 V-os akkuról,tehát nem 1-2 A-ról van szó .
Sehol nem találok semilyen szabályozót ,még fokozat szabályozót sem pár fokozattal .Ha valakinek van ötlete szivesen fogadom !
Szabad kérdeznem milyen akkubol akarsz te 67 A leszivni?
Amugy van sok olyan is itt az oldalon amit több 10A-t tudnak leadni. Szinte valamennyi kézi akkus gépben ilyen van ( azok a motorok is nagyon A éhesek).
Az akku 140 Ah-s amivel a horgász csónakot elhajtja akár egy órán keresztűl is .
Biztosan 12 V 800 W-os ,és új,én bontottam ki a csomagolásból .12 V-os 100 Ah -ás akkuról 20 percig ment és meg sem érezte az akku,pedig nem munkaaku hanem indító akku volt . De lehet,hogy le is veszem a ( tieber-ről ) amin a hajócsavar van és kissebb motort szerzek rá ,ezt pedig felteszem a kis praktikeres esztergagépemre mert azon csak pár W-os van és mindig megáll ,csak a szabályozóval lesz itt is gondom,fene ezt a szabályozót !
Teljes mértékben igazad van.Az előbb le is szereltem róla ezt a bazi nagy telj.motort.Ahogy írod valami ilyesmit kell beszereznem.az is ha 300 W 25 A vesz fel .Viszont ahoz már biztos van valami szabályozó.
Sziasztok!
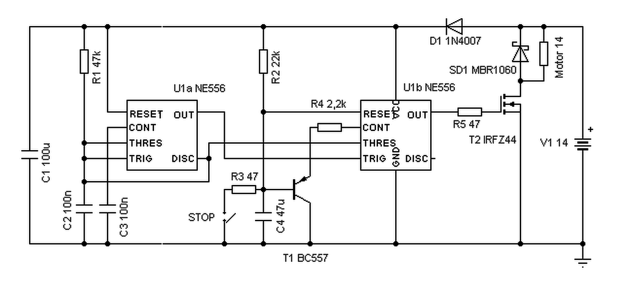
DC motor lágy indítására van valaki valami egyszerű megoldása? Mosfetes dologora gondoltam. A motor 14V, 2A max fordulaton.
Hello! Gyakorlatilag a változó PWM a megoldás. C2 és R1-el a megfelelő frekvenciát megválaszthatod a motorhoz. A C4-el a felfutás idejét. Jelenleg ez kb. 1sec.
Köszönöm, az 556 helyett mehet 2db 555? illetve P16nf06-os fetem van, ami elvileg BUZ71-el azonos. A shottky diódát kell majd hűteni?
Hello! Azért rajzoltam 556-ot, mert pont ezen szoktak rágódni. De természetesen minegy mi van benne. Az 556-ban két 555 van. Az IRFZ44 cseppet bikább mint a P16NF06. De lehet hogy elég lesz bele. Mert az, hogy a motor névlegesen 2A eszik, attól az indulási árama lehet drasztikusabb. Nem biztos, hogy a diódának kell e borda, de célszerű arra tenni, ha már a Fet-nek ott van.
Sziasztok! Segítséget szeretnék kérni, egy 12V-os DC motorvezérlés kapcsolási rajzát nem ismerem. Az alkatrészekről le van kaparva a felirat. Konkrétan méhészeti kaptár pörgető vezérlését kellene javítanom egy ismerősömnek. Ha, panel után ismerős lenne valakinek, kérem segítsen ki egy kapcsolási rajzzal.
Rájöttem mi volt a hiba oka. Fet adta fel, kicserélve szépen működik tovább.
Hello! Akkor legalább kirajzolhattad volna, hátha lehet belőle okulni..
Sajnos rajzot nem készítettem. Csak mértem, meg utána olvastam a témában. A bekarikázott Fet lett cserélve IRFZ48N-re. Remélem valakinek hasznos lehet még.
Sziasztok!
Segítséget szeretnék kérni a fent említett híd működésével kapcsolatban. Egy DC motort szeretnék vezérelni ezzel a híddal. Az engedélyező lábra és a kiválasztott bementi lábra 5 voltot adva, egyik irányba se mozdul meg a motor. (10 Volt van az Vs-en) A motor leválasztása után a két kimenet között meg van a potenciál különbség, de ha rajta van a motor meg se nyikkan. Az adatlap 12. oldalán találtam egy kapcsolást, a kérdésem az lenne hogy az L6506-os nélkül (ami ott elé van rakva) nem is fog működni az amit én elképzeltem? Illetve a többi lábon feltétlenül kellenek a kondenzátorok, ellenállások, diódák ? Elnézést az esetleges ostoba kérdésekért, csak szeretném megérteni, hogy hogyan is működik. :|
Szeretnék egy elektromos szárazbélyegzőt készíteni, amiben egy 12 V DC szénkefe nélküli áttételes motor 20kgcm nyomatékkal nyomja meg a papírt. Ehhez egy motor vezérlőt is szeretnék, amely képes elindítani a motort amikor érzékeli a papír behelyezését ( OPTO szenzor segítségével) majd amkor a pecsételés megtörténik és az áram és a nyomaték megnő egy adott szintre, akkor a vezérlő megfordítja a forgásírányt és visszatér az eredeti állapotba a szárazbélyegző.
Tud valaki egy ilyen kapcsolási rajzot ?
Egy kicsit másképp oldanám meg. Kell egy nagyobb lendkerék amit a motor meghajt. Ebben van annyi mechanikus energia ami lenyomja a bélyegzöt. ( ha annak rugalmas a karja akkor azon akár pontosan be lehet állitani a 20kgcm eröt - függetlenül a motortol). A mozgás hasonlit a gözgép dugattyujához. A motornak csak az a dolga, hogy felpörgesse a lendkereket, ami lenyomja a bélyegzöt, majd ugyanolyan irányban fordulva ismét eléri a felsö nyugalmi helyzetet. Igy nem kell a motoron irányt váltani meg áramot mérni, söt a kapcsolás is leegyszerüsödik: az optocellával kell inditani a motort - egy másikkal meg leállitani a felsö helyzetben. Igy egy mozgással megvan a feladat.
Sziasztok!
Adott egy feladat, melyben egy 12V-os DC motor (lineáris aktuátor) vezérlését kell megoldani. Egyik irányba (gombnyomásra) a motor teljes fordulaton menjen, míg egy végálláskapcsoló meg nem állítja. A másik irányba (szintén gombnyomásra) csökkentett fordulaton térjen vissza, itt is végálláskapcsoló állítja meg a végén. A fentieknek megfelelően összeraktam egy rajzot. Az indítást-leállítást legegyszerűbben öntartásos relékkel tudtam elképzelni. A fordulatszám csökkentést 555 PWM végzi, a forgásirány váltást egy FET-es H híd. Teljesítményelektronikával nem foglalkoztam, így a FET-es rész neten talált kapcsolásokon alapszik. Kérdésem az lenne, hogy szerintetek az alábbi rajz működhet-e, esetleg min kellene változtatni. Előre is köszönöm!
Szia!
Azt megnézted már, hogy gyorsban pl. a 2 p-fet is egyszerre nyílik? Nézd meg .... Bal és jobb oldali BC-vel... A lógó bázisú BC feletti -n-fet pedig kinyit és totál zárlat lesz. Az 1N4004 helyett a motorhoz passzolót válassz, hacsak nem párszáz mA-es és inkább gyorsat. A hozzászólás módosítva: Aug 15, 2018
|
Bejelentkezés
Hirdetés |














