Fórum témák
» Több friss téma |
Igaz. Viszont a snubber ellenállást mindenképp szeretném a nyák szélére tenni, mert melegszik és ott tud hűlni rendesen.
Akkor ezek szerint, ez megépítésre kerülhet, és akkor ezen kikísérletezem ezt a kondis védelmet, valamint a félhídnál lévő átkötésbe egy gyűrűvason készítek egy soros tekercset és megpróbálkozom a rezonancia frekvenciát belőni.
És mi fogja tartani a tranyók, meg a diódák hűtőbordáját? Remélem, nem a kivezetések?
Szia !
Nekem is egész más értékek jönnek ki. De próbáld meg a trafód szekunderét nem rövidre zárni, hanem a névleges terhelésnek megfelelő ohmos ellenállással lezárni,és úgy mérni.. Az ebből adódó induktivitás és az ehhez tartozó kondenzátorral már be lehet lőni a rezonanciát. Bár még ezt én még nem próbáltam csak tervbe van, mert fél órája készült el a trafóm... üdv. Foxi
A hőtőbordáknak az egyik sarka pont lefúrható a FET-eknél is, mert ott pont a DRAIN van alatta. Tehát rögzíthető a nyákra. Mindjárt teszek is oda furatokat.
A diódák bordája meg a KATÓD, tehát a katódba belefúrható, mert egy potenciálon van. Így képzeltem el. Egy próbát megér akkor az egész. Mehet a maratóba.
Nem akarlak elkeseríteni, de ez a panel ugyanúgy fog működni, mint a többi. Alig lesz mérhető, látható különbség. A baj az, hogy ebben is 120 A fog folydogálni bekapcsoláskor... én inkább egy gyakorlatozásnak fognám fel, nem csinálnék belőle panelt. Vagy hardswitch-et csinálnék belőle korrekt áramvédelemmel, lágyindítással, vagy rezonánsat. De ahhoz is tennék rendes lágyindítást.
Így gondoltam a furatokat.
A korrekt áramvédelem HardSwitch tápnál mit jelent? Ez a kondenzátoros feszosztós hókuszpók nem lesz jó? Sönt ellenállást kellene az alsó fet-hez tenni? Vagy mi a korrekt védelem? A relés lágyindítás még megoldható is lenne. 24V relé, ha megvana kimeneten a tápfesz, akkor kattan és zárja a primeren az NTC-t. Jaj, és talán annyival jobb lesz ez a panel, hogy rendesen mennek a vezetősávok arra amerre kell a megfogadott dolgok szerint. Egy próbát megér, mert kíváncsi leszek erre az áramvédelemre is. Valamint egy soros tekercset kap és hozzá nézek egy kondit a rezonáns üzemhez. A hozzászólás módosítva: Jan 7, 2016
Ha úgyis csak gyakorlatozás, hozd le középre a trafót, így megszakíthatod a snubber környékén a nyákot, ahova átkötést rakhatsz egy áramváltóval a méricskéléshez, vagy egy tekercset, ha a rezonáns felé indulnál.
Tegnap megint leírtam az áramvédelmet. ( Áramváltó a primerben, fojtók a graetz és a kimeneti puffer előtt, az áram felfűrészel az áramkorlát szintjéig, kikapcsol, vár, bekapcsol, áram felfűrészel, kikapcsol, stb. ) Délelőtt lerajzolom.
A korrekt védelem azt jelenti, nem csak hard switch-nél hanem mindegyiknél, hogy a kapcsolóelemek benne maradnak a biztonságos működési területben (Safe Operating Area). Ez nyilván csak üzem közben teljesíthető, induláskor vagy rövidzár esetén nem egyszerű megcsinálni. Nem is feltétlenül kell, mert a FET pl. 1-2 impulzus erejéig elviseli a névleges áramának többszörösét is (adatlap), viszont tartósan nem. Úgy kell trükközni a védelemmel, hogy ezek a feltételek teljesüljenek.
A szkópos méréseden pl. valami nagyon nem oké, mert azt teljesen kizártnak tartom hogy egy IRF740 a 120A-es impulzussorozattól ne menne tönkre (40A-t tud maximum impulzusban). Nekem a 2SK2837 ami 80A-t tud impulzusban, már 70A-es áramcsúcsoknál is megadta magát, ha nem volt elég hatékony a védelem. A nyák dologról meg annyit, hogy ha részletekben is de lazán össze lehet szedni a netről is. Itt van pl. ez az oroszok szerzeménye. Ezen 1 dolog jó, az IC ott van a fetek tövében rövid vonalakkal, de ha elfordították volna -90 fokkal akkor még ennél is rövidebbek lennének. Más nem, mert se hálózati zavarszűrő, se árammeredekség csökkentő, se védelem, és ráadásul az IC benne van a nagy áramú hurok közepében ami nem egészséges, mert akár meg is bolondulhat tőle. A primer oldalon lévő NTC pedig úgy 6-700W-ig jó, felette már mindenképpen érdemes relézni, vagy triakozni, stb. Ezt is megnéztem egyszer szimulátorban, a kondi töltődésekor 25-30A körüli áram folyik rajta, meg terhelten is fűt rendesen. A gyakorlatban is az volt hogy úgy 600W-ig még jó volt, felette relézni kellett mert szétnyíltak.
Szerintem lehet még közelebb tenni, ha a jelenlegi állapotban az IC-t elforgatnád balra 90fokkal akkor még rövidebbek lennének a vezetősávok.
Rezonáns tápként biztos, hogy sokkal jobb, megbízhatóbb, üzembiztosabb lenne. A kérdésedre: Igen, a primerrel tennék sorba tekercset 50...100uH-t, a 2µF kondikat lecsökenteném - a rezonanciának megfelelő értékre, és tennék diódákat párhuzamosan. Ha a rezonáns táp csak induláskor lesz túlterhelve, az elkók feltöltődésének idejéig, akkor elég bármely 400V / 2A-es gyors dióda a rezonáns kondikra. A rezo tápot pont azért szeretjük, mert az áramkorlátos kimenete miatt, akár egy lassú védelem is meg tudja védeni a tartós rövidzártól, pl. T-s olvadóbizti, vagy öngyógyuló félvezető alapú (multifuse, PTC) bizti is. A tekercs elkészítése sem egy nagy dolog... Az eddigi terveid pedig jók alapnak, csak ki kellene picit egészíteni.
Nekem is bogarat tett a fülembe az a video az áramokról, majd a másik a rövidre zárt probe-bal mért zavarokról. Én megismételném a mérést úgy, hogy egy ugyanolyan mérőfejet rövidre zárnék, ahogy a zavart mérő video-ban volt, és a zavart mérő szonda jelét kivonnám a mért áramjelből. Kiderülhet, hogy belemért egy csomó zavart is!
szerk. Természetesen a két probe-ot egymásra tenném, hogy minél közelebb legyenek. A hozzászólás módosítva: Jan 8, 2016
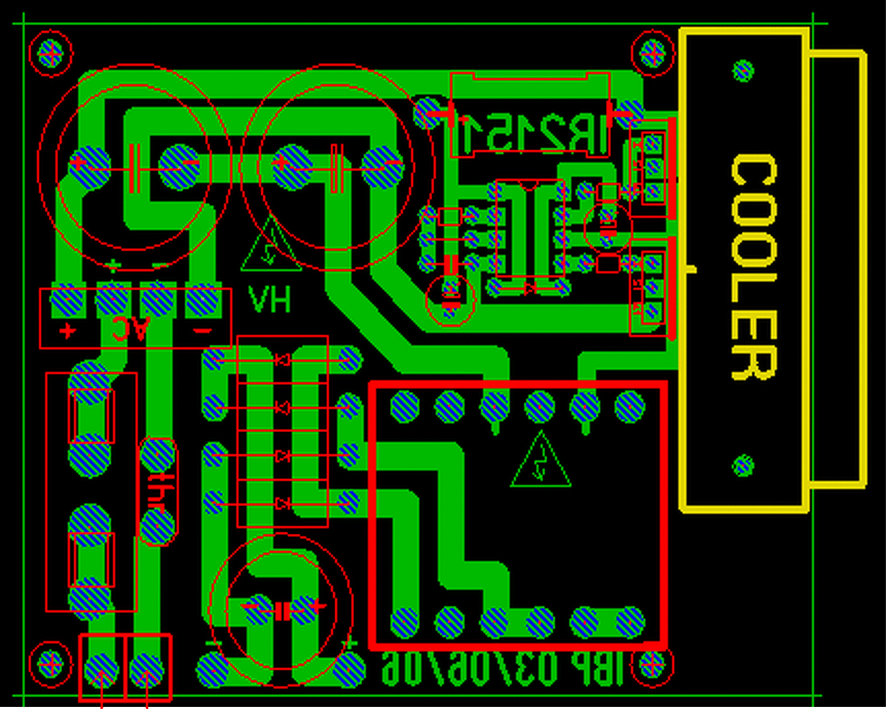
Itt nincs meg a tisztázási távolság, és a bemenetnél egyenirányítás után 1mm van a 320VDC között. A piros ellenállásnak a bal oldali lába 1mm-nél is kisebb távolságra van a +320V-tól. Nekem nagyon nem tetszik.
Erre mondtam, hogy nem szabad mindent készpénznek venni, ami a neten megjelenik. Mindenből lehet valamit tanulni, ha mást nem, hát azt, hogy nem szabad.
Lemérte, szóval csak igaz. Szemmel látható volt. Vannak olyan dolgok amiket nehéz megérteni.
Hasonló tápom van nekem is, csak annyi, hogy 50V-ról már jár a táp, igaz kevés szekunder feszültséggel (ez nekem szerintem lágy indításnak megfelel, kicsi feszültségnél kisebb áram folyik és lassan töltődik a szekunder kondi. Úgy ahogy töltődik a primerkondenzátor úgy tölti a szekunder kondit).
Elvileg jó, csak célszerű az IR ic tápját áramgenerátorról működtetni, akkor kisebb lesz a veszteség, mint egy soros ellenálláson és kisebb feszültségről is elindul. Lényeg, hogy a FET-ek kapják meg a kellő nagyságú gatefeszültséget. A lágyindításhoz inkább ellenállást használnék, rövidrezárva relével, vagy tirisztorral.( nem tudom, nálad mi van benne )
A problémája csak annyi, hogy nem tartalmaz áramkorlátot, tehát, ezt az erősítőbe kell valahogy megcsinálni. A másik, meg hogy ha a kimenet nagyon le van terhelve, akkor esetleg nem indul el, mert a relé nem fog meghúzni. Vagy ha tirisztor van bent, akkor esetleg mégis csak leszegy nagyobbacska áramlökés. Célszerű a végfokot letíltani bekapcsoláskor egy kis időre.
Akit érdekel: Tyimofej néhány tápellátási projektje.
Itt a rajz a csatolmányban. A bemeneten zavarszűrő, utána graetz, lágyindító ellenállás, pufferkondi, 2153, félhíd, áramváltó, trafó, graetz, fojtók, szekunder oldali pufferkondik.
Bekapcsolásnál az RL ellenálláson keresztül töltődik a CPP. Közben meglesz a 12 v az IR ic-nek. Mivel a C1 kondi töltetlen, ez is elkezd töltődni az R1, D1, R5, D4, T1 elemeken keresztül. A T1 tranyó ilyenkor azonnal bekapcsol és az ic CT bemenetét nullára húzza. Ekkor mindkét FET ki van kapcsolva, mert csak akkor indul el, amikor a CT bemenet a tápfeszültség 1/3-nál nagyobb. Ha C1 feltöltődött, akkor a D1 leválasztja a tranyót a C1-ről, a T1 kikapcsol, az ic pedig elindul. Vagyis, elkezdenek kapcsolgatni a FET-ek. Az eltelt idő alatt a CPP kondi feltöltődött. Ha tirisztor van a lágyindító ellenállás kiiktatására, akkor a tirisztor bekapcsol a trafón keresztül és rövidrezárja az RL-t. Miután, a kimeneti CPS kondik töltetlenek, az áram a nagyjából a szekunder feszültség és a fojtók által meghatározott árammeredekséggel nő. Látni az ábrán, hogy hogy fűrészel az áram, közben persze nő a CPS kondik feszültsége. Ha az áram elér egy értéket, akkor az illesztőn keresztül bekapcsol a T1 és ezzel kikapcsolja a FET-eket. Az áram a primer körben lecsökken nullára. Az időzítő azért kell, hogy a következő indításig álljon az IR ic, vagyis, legyen egy kis szünet. Ha ez letelt, akkor lezár a T1, az ic indul, kapcsolgatnak a FET-ek, az áram megint elkezd nőni a fojtókon, így emelkedik a kimeneti kondik feszültsége is. Ha megint eléri az áramkorlát küszöböt, akkor a T1 megint bekapcsol, az ic leáll, stb. Végeredményben a kimeneti kondik lassan feltöltődnek. Jobb megoldás olyan ic-t használni, aminek van SD bemenete, mert az schmitt triggeres, némi hiszterézissel, tehát egyszerűbb megcsinálni az illesztő-időzítő-szintfigyelő áramkört.
Sziasztok!
Trafó tekercseléssel fordulok hozzátok. Kiszámoltam skori oldalán található leírás alapján a menetszámokat és elég furcsa eredményre jutottam. 1*30V kellene 10A-errel. EI33-as trafóra. Ilyen értékek jöttek ki hogy primer 16 menet 0.7 szekunder 3.2 menet ez litzevel van tekerve. Megcsináltam, mert nehéz volt elképzelnem, és ilyen lett. Valamit vagy én számoltam el, vagy rosszul méricskéltem valamit. Ez reális lenne? A hozzászólás módosítva: Jan 8, 2016
Jó lenne tudni, hgoy milyen kapcsoláshoz kellene?
Mekkorea indukcióval kaptad a 16 menetet, és mekkora feszültséggel? Ha 160V (félhidas táp, 230V AC bemenet), akkor a 16 menet nagyon kevés lesz 100kHz alatt, a mag nagyon melegedni fog (vagy akár betelíteni). Egy ilyen kis magnál jóval nagyobb primer menetszámra lenne szükség. Én úgy kapásból legalább 30 menetet adnék neki. Jó lenne olyan menetszámokat választani, ahol az arány kerek. Ha neked 30V 10A kellene, akkor két szekunderre lesz szükséged, ugyanis kétutasan célszerű egyenirányítani (félhidas tápot). Érdemes kiszámolni az áramokat is. A primeren mindössze 2A fog folyni, így vékonyabb huzal is elég, mint 0,7mm (én 0,5-0,6mm-es huzalt használnám). A szekunderek össz kereszmeteszete 5-6-szorosa legyen (160/30) a primerének. Szóval ha a primered például 0,5mm huzallal tekerted akkor a két szekunder 3 szál 0,5mm-es huzallal lenne célszerű tekerned. Egy 0,5mm huzalnál a skin hatás úgy 50kHz-ig elhanyagolható, és igazán csak 100kHz-től lenne számottevő.
Jó megoldás, de kicsit bonyolódik.
Nem lenne egyszerűbb a kimeneti fojtók helyett inkább a PC trafóval egy soros tekercset csinálni és rezonáns üzemet alkalmazni? Akkor a rezonáns kondikon két diódával meg van oldva az áramkorlát. Csak azért szólok - amúgy csendben olvasom a topikot -, mert így nem mostanában lesz belőle cikk.
Ezt pofázom már mindenkinek hetek óta.
De ugye neeeem.... a rezonáns táp az bonyolult.... Az az ördögtől van. Legjobban amúgy a trafó áttekerésével járnának
Szerintem kezdők ne tekerjenek trafót, használják a gyárit (meg többen nem is szeretnének). És nincs gond a Hi-Pot tesztre sem.
Az a gond, hogy ha kész trafó, akkor ugye köti őket az áttét (nem kaphatnak akármilyen feszt).
Utána jön a, hogy a soros tekercset méretezniük kell. A tekercs nem telítethet be még a normál áram kétszeresén sem (annyira korlátoznak le a diódák). Aki pedig tekercset tud méretezni, az trafót is. Egy elválasztós csévére tekert trafónál garantált a tisztázási távolság, meg a creepage is szinte mindig (nem tekersz teljes keresztmetszetre). Úgyhogy pont a szigetelésektől akkor nem kell félni.
100kHz-en meg y tápom, IR2153-al megcsinált 2 fetes kapcsolás.150V 1.18cm2-el számoltam, 2A áramfelvétellel.16 menet jött ki rá.
Mellékelem a rajzot ami alapján megépítettem.
Ez eleve hardswitch-nek indult. Pepe érdeklődésére tettem fel. Nem olyan bonyolult ez, csak meg kell találni az optimális alkatrészeket hozzá. Azt én is tudom, hogy rezonánsban egyszerűbb lenne, de azért ez távolról sem olyan biztos...Jöhet a rajz róla... És meg fogod látni, hogy alig van különbség közöttük. A működés, hatásfok persze más. Egyébként nagy csodák nincsenek...
Végül is igazad van. Én már úgy vagyok vele, hogy csak rezonáns.
(Az 1kW-os tápom beindul 140V-ra teljes terhelésen 2x4700µF/100V kimeneti pufferekkel a 2,2 Ohmos NTC-vel, nem durran el, sem a Graetz, pedig 1000µF a primer puffer, az sem kevés.) |
Bejelentkezés
Hirdetés |

















