Fórum témák
» Több friss téma |
Fórum » NYÁK terv ellenőrzése
Helló!
Valaki átnézné,hogy van-e hiba a nyáktervben amit csináltam.Ha valamit nagyon elszúrtam,nézzétek el nekem.Mentségemül szolgáljon,még kezdő vagyok. Köszönöm! Képek:Pinpointer
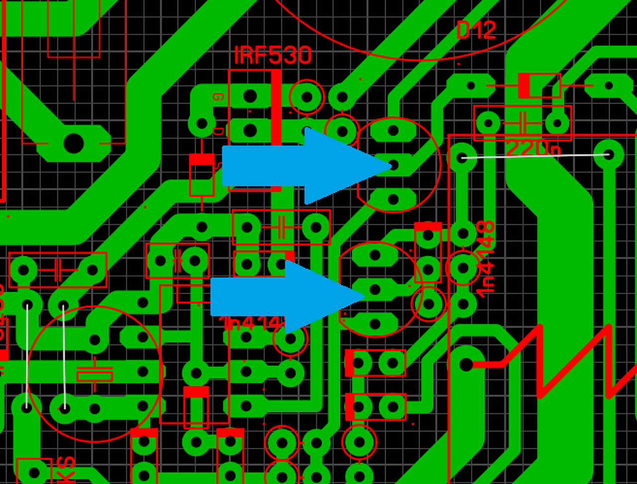
Az Ic1-es lába nem találkozik az R5-el, L2 se találkozik a TR1-el pedig kellene, sőt R2 C1 se találkozik, így első ránézésre.
Köszönöm! Pedig átnéztem többször is,de akkor nem voltam elég figyelmes.
Hello! Van benne hiba több is, de inkább átfirkáltam.
Szia!
Köszönöm szépen ! Holnap átrajzolom a kép szerint.
gondolom sprint layoutba csináltad
Igen,azzal készítettem.
Több hátránya közül egyikbe máris bele futottál. Ha rám hallgatsz lecseréled egy értelmesebb tervező progira. van teljesen ingyenes is. Biztos nehezebb a használata mint ennek, mert komplex, de ilyen hibát nem tudsz elkövetni. szerintem.
Nincs különösebb gond vele, egyébként pedig minden programnak vannak hülyeségei. A Sprint pedig épp a könnyű kezelhetősége miatt jó és kellően szabad kezet ad a tervezéshez. Ilyen szintű áramkörök tervezéséhez tökéletes.
Engem erről nem győzöl meg, de senki.
Nem hittérítésnek szántam. Mindenki azt használja, ami számára egyszerűbb, könnyebben kezelhetőbb. Minden program más, mint ahogy a használóik is. Kinek ez, kinek az jön be, ízlés, tudás, igény és készség szerint.
A nyitottság, az elfogadás, a mások gondolatainak mérlegelése erény. Ezt a képességet birtokolni adomány.
Amit Te az SL hátrányának tartasz, azt mások óriási előnyként értékelhetik. Pl. számomra a "Sasos" paneltervező elfogadhatatlanul sok kötöttséget jelentett. Képtelen voltam alkalmazkodni hozzá, sőt már attól bosszús lettem, hogy nem Ő akar hozzám igazodni hanem tőlem várja ezt. Egyébként az SL nem panelTERVEZŐ, hanem panelRAJZOLÓ program, egy olyan lehetőség, ami alkalmat kínál a saját gondolatainkat korszerű formában, pontos méreteket tartva, jelentős számú segítséget kihasználva elkészíteni.
Én a "sasos" tervezőt használom ,ez volt az első tervező program ami a kezembe került , nekem a sprint bonyolult.
A hozzászólás módosítva: Jan 21, 2016
Maximálisan tiszteletben tartom a nézeted, főleg azért mert nem akarsz se rábeszélni a tiédre, se lebeszélni az enyémről. Ez így teljesen rendben van.
Ha az én véleményem számít, akkor a "bonyolult" jelződet inkább "másmilyen"-re finomítanám. Nem mellékesen azért is, mert az Eagle sokkal-sokkal bonyolultabb, de ezért sokkal-sokkal többet is kínál.
Sziasztok.Készítettem egy LM1875 bridge tervet.Ránézne valaki,hogy jó lesz-e így?
Sziasztok!
A felső panelra rátudna nézni valaki, hogy jó-e? Ez Atilla86 tápja egy az egyben átmásolva kisebb módosításokkal, hogy a számomra elérhető alkatrészekhez is megfelelő legyen. Kapcsolási rajz A terv nem használható az alsó még nincs kész!
Szia!
ERROR 403 (hozzáférés megtagadva) Link nem jó..
Hmm nálam megnyissa, de itt a honlap... ott megtalálod a kapcsolási rajzot Bővebben: Link
A hozzászólás módosítva: Jan 23, 2016
A kapcsolási rajz nekem ott se jön be. De őszinte leszek.. nekem a "gyári verzió se tetszik, főleg az ic lábak között feleslegesen cikázó vezetők.. Sok helyen teljesen feleslegesen.. A te verziódnál például a+- 5 voltos résznél a test nem megy tovább. A - ág felett a 2 zavarszűrő kondinál megszakad. A kijelző feletti vezérlő tranyók bázis vezetékei az icnél teljesen feleslegesen bujkálnak az ic lábai között, mivel a kijelző felett úgy is átkötésekkel van megoldva, ezért mehetnének szépen sorba is.. De ez is csak az én véleményem. Ugyanilyen elgondolásból szerintem a kijelző lábai között bujkáló vezetők is feleslegesek ha már az egyik fele úgy is átkötésekkel van megoldva még 2-3 simán beleférne és akkor a nyákot egyszerűbb lenne legyártani..
Jó a link, de a Newhosting a nála hostingolt weboldalaknál nem engedélyezi a hotlinking -et. Magyarul a webtárhelyeden elhelyezett képfájlokat direktben nem tudod belinkelni sehol, mint pl. itt, a fórumon sem. Azok csak a te weblapodról linkelve, ill. abba beillesztve érhetők el.
Maga a nyák nekem se tetszik (de nem akarok vele sokat foglalkozni) csupán az alkatrészek mérete miatt rajzoltam át az egészet.
Kedvencem A csatolt képen levő átkötés/ellenállás kombó ![]() Átnézem a +-5V test kapcsolatát amit fentebb említettél. UI: megtaláltam, köszönöm! Ha netalán látnál még hasonló hibát ne fogd vissza magad, nyugodtan firkálj bele! A hozzászólás módosítva: Jan 23, 2016
Igen ez is ékes példája az autoroute használhatatlanságának
![]() Képen azt látni hogy lehetne a kijelző körüli részt máshogy megoldani.
Na igen, bár ennek is megvannak a hátrányi (14átkötés) vagy lehet SMD-t alkalmazni, amit én személy szerint kicsit jobban szeretek, mint furkálni. Köszönöm a segítségedet! Ha kész lesz mind a 2 panel felrakom ide egyben, hátha másnak is megkönnyíti dolgát.
A másik panel hétfőn lesz kész, mert akkor kerül a kezembe a többi hiányzó alkatrész.
kijelző alatt smd-t simán lehet használni, és szerintem a 0,4-es vezetővastagságokat és 0,3-as szigetelőtávolságokat elég nehéz hiba nélkül kivitelezni házilag főleg ha ilyen sok van belőle..
Üdv!
Készítettem egy NYÁK tervet a Vicsys féle frekimérőhöz. Ha valaki ráér, átnézné? Meg lenne még egy dolog: Az elrendezés jó? Vasalással készíteném, nem lesz gond a 0,6-os vezetősávokkal? (ilyen vékonyat még nem nagyon csináltam) Előre is köszi!
Igaz hétfőre ígértem, de változott a terv. Volt időm, és ma "befejeztem" a panel másik részét is.
Örömmel venném, ha esetleg erre is ránéznél. Mellékelek egy kapcsolási rajzot is. A 2 To92 tokos tranyot megfordítottam, mert az eredeti tervben BC212 volt, nekem viszont BC558B van kéznél. A hozzászólás módosítva: Jan 24, 2016
A két BC lábkiosztása ugyanaz, szemből, balról jobbra: 1=C 2=B 3=E
Ha ezek azok, akkor fordítva kötötted be. A hozzászólás módosítva: Jan 24, 2016
Igazad van, csak meg kell fordítani őket és kész is! Én másik adatlapot néztem nem a hestoron felrakottat, és ott a számozás visszafelé volt ami megkevert! Bővebben: Link
Köszönöm visszaforgatom őket! A hozzászólás módosítva: Jan 24, 2016
Lehet, hogy a Philips úgy gyártotta annak idején (ez 1997 -es adatlap, amit néztél), de más gyártóknál az a lábkiosztás, amit írtam, meg én is azt ismertem eddig. A Philips már kb. 10 éve nem gyárt félvezetőket.
Itt tudod ellenőrizni a lábkiosztást. A hozzászólás módosítva: Jan 24, 2016
Hali!
Most tanulgatom a nyák készítés. Elkészítettem a képen látható koppanásvégő kapcsolási rajzát. A valaki le tudná ellenőrizni, hogy mindent jól csináltam-e, mindent jól kötöttem össze azt nagyon megköszönném. Tudom sok benne az átkötés és nem is biztos, hogy átlátható de légyszi nézzétek el, ez az első komolyabb általam tervezett panel. |
Bejelentkezés
Hirdetés |

















