Fórum témák

» Több friss téma
Fórum » Hibrid erősítő
 
Témaindító: (Felhasználó 1542), idő: Ápr 10, 2006
Témakörök:
Lapozás: OK   18 / 23
(#) daneg86 válasza daneg86 hozzászólására (») Máj 9, 2014 /
 
Esetleg valaki annyit tudna segíteni, hogy +-30V-hoz mit kéne rajta változtatni ?
(#) CHZ válasza daneg86 hozzászólására (») Máj 9, 2014 /
 
Igazán semmit, viszont a nyugalmi áram beállítását érdemes lenne javítani. Eléggé veszélyes a kapcsolás szerinti megoldás. PDF-ből mérethelyesen lehet elvileg nyomtatni a nyáktervet.
(#) daneg86 válasza CHZ hozzászólására (») Máj 9, 2014 /
 
PDF ben kicsinyített kép van, és rajta van a beültetési rajz is, ami szerintem vasaláskor nem lenne előnyös
(#) mmajka hozzászólása Máj 9, 2014 /
 
Kedves fórumtársak!

http://www.hobbielektronika.hu/forum/topic_post_1621675.html#1621675

A linkelt kapcsolással szeretném tölteni az időmet. Kezdőként gyorsan összedobtam egy lapot hozzá. Úgy gondoltam a jól ismert barna pertinaksz (a képen) villanyóra dobozokban használják, ez 5mm vastag. Méretre vágva kifurkálva a furatokba mondjuk 2mm átmérőjű rézdrót darabok szurkálva amihez lehet forrasztani a .lay melléklet szerint.

A kérdés: rendben van e a kapcsolás, vagy elkövettem valami hibát tudatlanságból?
A hozzászólás módosítva: Máj 31, 2014
(#) keszeg01 válasza CHZ hozzászólására (») Máj 31, 2014 /
 
Jó napot.
Mellékelem 63 voltról jár a féltáp szépen beált, de lehet megvan elnéztem a nyugalmit beállító potit 1k-st raktam a 10 k-s helyet.
(#) keszeg01 válasza keszeg01 hozzászólására (») Jún 1, 2014 /
 
Köszönöm CHZ -nak a segítséget most már jól működik a hangja is tetszik, a meghajtó a KD- féle csöves 6zs9p-vel.
(#) mmajka válasza mmajka hozzászólására (») Júl 23, 2014 /
 
Kedves Fórumtársak!

Akit érdekel megosztom veletek tapasztalataim.
Jelentem megszületett rellop kolléga által ajánlott előerősítő Bővebben: Link

A lap terve amit az előző hozzászólásomban közzétettem jónak bizonyult, viszont kegyetlen brumm jutott a kimenetre ezt sikerült orvosolni az anód tápjának kiegészítésével a képen látható módon és a maci elszaladt. C1=100µF , C2=1µF fólia , C3=300uF, R1=180ohm 6W, R2=100ohm 6W. Még plusz a kondik lábát összekötöttem egy 1Mohm al, mert amikor sütöttem ki az elkókat igencsak ökörsütő szikra keletkezett amitől kicsit tarok na a lényeg az, hogy kb 4 perc alatt leüríti a tárolt töltést. ezen kívül nem változtattam semmit.

A hangja nekem nagyon tetszik, szkópom nincs nem tudok mérni de minden esetre nem volt hiábavaló a befektetett idő és pénz.

Hálás köszönet a kapcsolás ajánlatért, meg persze minden segítségért rellop fórumtársnak.
A hozzászólás módosítva: Júl 23, 2014
(#) simona hozzászólása Okt 24, 2014 /
 
Sziasztok!

Tervezek építeni egy olyan "hibrid" erősítőt, amelynek az előfoka egy néhány wattos csöves erősítő (PCL82) (rendelkezésemre állnak még: PCL84, ECL82, ECL86, és PABC80 csövek), a végfoka pedig egy TDA7294-es (100W-os) erősítő lenne.

Ez mennyire megoldható és kivitelezhető?

Csöves erősítőt még nem építettem, így a kérdéseim inkább erre irányulnak.

A kis csöves előfok kimenő trafója után kapcsoljam majd a végfokot? Hogyan méretezzem a kimenő trafót? Egyáltalán ez esetben szükséges?

Illetve, ha a hangszínszabályzást is meg szeretném oldani (ami tulajdonképpen egy másik előfok), akkor azt a csöves előfok elé kell kötni?

Előre köszönöm a segítségeteket!
(#) szikorapéter válasza simona hozzászólására (») Okt 24, 2014 /
 
Próbálj meg egy hasonlót összehozni mint ez. Ezt direkt TDA-hoz gyártották. Bár én a TDA-val nem voltam megelégedve így leváltottam egy PCL86 PP-vel. Jó kísérletezést.
(#) Gránátalma válasza simona hozzászólására (») Okt 25, 2014 /
 
A hangszín kör az esetek jórészében az előfok és a végfok közé kerül.
(#) bakos13gab válasza simona hozzászólására (») Okt 26, 2014 /
 
Fölösleges egy végfokkal hajtani egy másikat. Rendes csöves előfokot készíts, teljesen rossz megközelítés áramerősítést csinálni, amikor a TDA bemenete vonalszintű. A végeredmény egy oltári túlvezérlés lenne és egy transzformátoros túlbonyolítás. PCL82-ből készíthetsz SRPP kapcsolást (lásd Ágoston könyv). Számtalan megoldás létezik, a Peti által linkelt pl.
Ebben az elrendezésben nem lesz szükséged kimenőtrafóra.
(#) saraha hozzászólása Jan 16, 2015 /
 
Üdv.Kaptam egy Mugen ampot javításra.Orosz csövekkel van ez is.Nem tudom a kimeneti DC-t beállítani értelmes szintre.Ha az ajánlott 100mA körüli nyugalmit állítom be neki akkor 5-7V DC van a kimeneten.....-50mV és +50mV-os offset-nél meg 5-10mA a nyugalmi áram ami meg nem jó!!
Valakinek ötlet?
(#) saraha válasza saraha hozzászólására (») Jan 16, 2015 /
 
Na meg is van a hiba.R19 valamiért megnyúlott,gondolom megmelegedett...
(#) zsozso72 hozzászólása Ápr 28, 2015 /
 
Kedves Fórumtársak!
Segítséget szeretnék kérni egy erősítő megépítésének kezdeti lépéseiben,a kiválasztott erősítőről sajnos elég kevés információt találtam viszont itt már megépítették,ezért inkább a beszerzésben és az elkészítésben,ha megakadnék kérnék segítséget.Javarészt mivel csöves-hibrid erősítőt még nem építettem és kicsit van bennem félsz is,vele kapcsolatban,itt inkább a felkészültségemre utalnék,nem vagyok már mai gyerek és tudom kezelni az építő jellegű kritikákat is.Előre is köszönöm a segítséget,és a hozzászólásokat,további szép estét(napot).

Nyákterv.JPG
    
(#) zsozso72 válasza zsozso72 hozzászólására (») Jún 7, 2015 /
 
Sziasztok!
Elég furcsa hogy Április óta senki sem járt itt,hogy pár sort írjon.Akkor felteszem másképp a kéréseimet,ha jól emlékszem CHZ építette meg ezt az erősítőt,így ha nem venné tolakodásnak kérném a segítségét az után építés során.Persze csak ha ezzel nem tartom fel.Elsőre a nyáktervet szeretném elkérni amenyiben lehetséges,amiből elkészíthetném a nyákot,a beültetést megtaláltam igaz pár alkatrészt nem igazán ismertem fel,ebben is kérném a segítséged.És az alkatrészek beszerzésében is sokat jelentene a tanácsod és a véleményed.Remélem nem zavartalak a kéréseimmel,és nagyon köszönöm a mielőbbi válaszod.
Üdv.Zsolt
(#) CHZ válasza zsozso72 hozzászólására (») Jún 7, 2015 /
 
Szia!
Csak ez a nyákterv van meg, a képen látható egyedi kérésre lett módosítva, plasztik tokozású FET is rákerült, azt a változatot nem mentettem el..
(#) zsozso72 válasza CHZ hozzászólására (») Jún 7, 2015 /
 
Szia!
Nagyon köszönöm a segítséget,sajnos a megadott kiterjesztéssel nem sikerült megnyitnom a file-t próbáltam letölteni hozzá programit,bár ne tettem volna,viszont még idejében eltávolítottam,mivel tudnám megnyitni?
(#) CHZ válasza zsozso72 hozzászólására (») Jún 7, 2015 /
 
Demó változat megnyitja: Bővebben: Link
(#) zsozso72 válasza CHZ hozzászólására (») Jún 7, 2015 /
 
Szia!
Ok,viszont ez szinte ugyan az mint amit találtam az oldalon,miben más mert nem igazán találtam eltérést.
(#) CHZ válasza zsozso72 hozzászólására (») Jún 8, 2015 /
 
Fentebb leírtam, ez a nyákterv TO3 tokozású FET hez készült, másik nyákterv plasztik tokozású FET hez is használható (Bővebben: Link)
A hozzászólás módosítva: Jún 8, 2015
(#) zsozso72 válasza CHZ hozzászólására (») Jún 8, 2015 /
 
Szia!
Ok,az megvan.Ha jól gondolom van 4 db relé aminek a típusát nem találtam feltüntetve,és a diódáknak is csak a helye van feltüntetve,a típusa nincs.Bocsáss meg ha egyértelmű dolgokra kérdezek rá viszont inkább kérdezek mint hogy füst legyen a vége.
(#) CHZ válasza zsozso72 hozzászólására (») Jún 8, 2015 /
 
Szia!
Relé el is hagyható, bekapcsolási védelmet biztosít csak, én 48V DC reléket alkalmaztam, de kisebb feszültségű is jó, csak megfelelő soros ellenállás kell hozzá.
Z diódák 12V, a többi 1N4148, FET nem helyettesíthető más típussal!
Ez nem +/- tápról megy, kimenete 1/2 tápfeszültségen van, kicsatoló elko kell a kimenetére (6800u), erre is ügyelj! Kicsatoló kondi legjobb helyen, közvetlenül a HG csatik nyákján van.
A hozzászólás módosítva: Jún 8, 2015
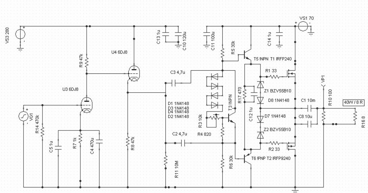
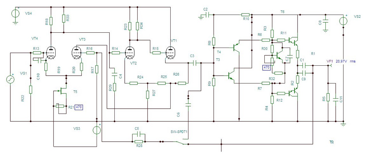
(#) CHZ hozzászólása Jan 9, 2016 / 2
 
Egy újabb hibrid ötlet, meghajtását már mérésekkel is ellenőriztem (40V eff kimeneti szint).
Visszacsatolása variálható, átfogó/meghajtás, hangsugárzó függő lehet, melyik hoz jobb hangminőséget. Félvezetős rész mérései később..
A hozzászólás módosítva: Jan 9, 2016
(#) TL54 hozzászólása Jan 24, 2016 /
 
Egy hibrid erősítőt szeretnék építeni. Az elő fokot gondoltam csövesre,a végét pedig tranzisztorosra.
A preferált csövek ECC 40,6J6 vagy EF 80 esetleg 86.
A végét mindenképp 2N3055-el szeretném megépíteni.

Esetleg valaki épített ilyesmit,vagy tudnátok kapcs.rajzban segíteni?

Feteset és BD-s végűt találtam.
(#) keszeg01 válasza TL54 hozzászólására (») Jan 25, 2016 /
 
A meghajtó szerintem jó a ef csövekhez a többit keresem.
(#) keszeg01 válasza TL54 hozzászólására (») Jan 25, 2016 /
 
Szerintem 2n3055-el is jó.
A hozzászólás módosítva: Jan 25, 2016
(#) CIROKL válasza TL54 hozzászólására (») Jan 25, 2016 /
 
Az adott csövekhez nehéz lesz találni kapcsolást .. sokkal egyszerübb egy másik kapcsolást választani . Lehetőleg olyat amit már előtted megépített valaki és tud benne segiteni , egy hibrid felépítése amugy sem egyszerü ha jót szeretnénk hangilag .
Idézet:
„A végét mindenképp 2N3055-el szeretném megépíteni.”


Szerintem ezt is tervezni kellene nem fogsz találni erre receptet

Nálam is most van egy hibrid készülőben még olyan félig meddig állapotban , igaz már müködik de sokat kell még dolgozni a dobozoláson ,.
A hozzászólás módosítva: Jan 25, 2016

proba.JPG
    
(#) keszeg01 válasza CIROKL hozzászólására (») Jan 25, 2016 /
 
Jó estét.
A csöves táp a meghajtóé, és próbáltad sima táppal ?
Üdv :Szabó László
(#) CIROKL válasza keszeg01 hozzászólására (») Jan 25, 2016 /
 
Gondolom a sima.tapon azt erted hogy felvezetos ? Amennyiben azt erted akkor a valasz igen . Mi a gond a csoves tappal ?
A hozzászólás módosítva: Jan 25, 2016
(#) keszeg01 válasza CIROKL hozzászólására (») Jan 25, 2016 /
 
Nincs gondom viszon a véleményedre vagyok kíváncsi hoz-e javulást ?
Előre is kösz.
Következő: »»   18 / 23
Bejelentkezés

Belépés

Hirdetés
XDT.hu
Az oldalon sütiket használunk a helyes működéshez. Bővebb információt az adatvédelmi szabályzatban olvashatsz. Megértettem