Fórum témák
» Több friss téma |
Fórum » NYÁK terv ellenőrzése
A használni kivánt LED egy kapcsolóban van, ami már rendelkezik elenállással. Igy azt direkt nem terveztem bele. Javitom a kondit, utána jó lesz?
Erre nem is gondoltam. Hogyan kell átalakitani? A LED-et is javitom.
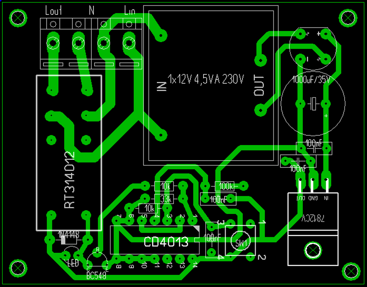
Csak egy kodi és egy ellenállás kell hozzá. A SET vagy a Reset lábról egy 100nF-os kondit kell kötni a tápra, és egy 100kohm-od a lábról a GND-re. Ha a Set lábat használod, akkor bekapcsolva lesz a relé a táp megjelenésekor, ha a Reset lábat használod, akkor kikapcsolt állapotú lesz. A másik lábat meg a GND-n hagyod. Vagy mind kettő lábra teszel ellenállást a GND felé, a kondit meg oda forrasztod be, amilyen állapotot akarsz.
Ez a kis módositás áramszünetkor kimaradó fázis visszatérésére szolgál? Mert csak arra tudok gondolni.
Először is be kell kapcsolni a készüléket nem? És nem mindegy, hogy hálózat kimaradás után be vagy kikapcsolva legyen egy készülék. Nem?
De, jogos.
A relét is cseréltem egy 2 áramkörös, 8A-es tiipusra, igy nem lesz bajom a fázis-nulla cserével sem.
Ha egy készülék fixen van a hálózatra kötve, lehet csak a fázist bontani. Ha nem, hanem pld. villásdugóval, akkor mind két áramkört illik/kell bontani.
Javitottam. A 4-es, RESET lábra kötöttem, igy amikor csatlakoztatom kikapcsolva marad a relé.
Köszönöm, hogy megpróbáltál segíteni, de mint korábban írtam, ezeken már túl vagyok és nem működik, mivel nem elég pontos a mérés (sima téglalapnál nem lenne gond). Ezért van szükség korrekcióra. Gondoltam, hátha van valaki itt, aki már találkozott ilyen problémával és van valami "trükkje", hogyan lehetne a folyamatot felgyorsítani. Mármint azt, hogy módosítok 1-2 egységet egy vonalon, kinyomtatom, rárakom a panelt és ellenőrzöm a fedést (mivel nem tudok nyomtatni, el kell vinne, így 1 módosítás, 1 nap). A mellékletben látszik, hogy meddig jutottam, és még nincs kész, nincs meg a tökéletes fedés. Tudom, érthetetlennek tűnik, hogy a mérés/rajzolás miért nem ad korrekt eredményt, de az okokra most nem térnék ki, mivel nem ez a téma. A régi tervező programomnak pedig valószínűleg van egy olyan hiányossága, hogy nem lehet elég kicsire beállítani a legkisebb egységet.
Nem szeretnék hívatlanul beleszólni, de mivel idáig még nem lett kijavítva, ezért megemlítem, hogy a nyomógomb bekötése 90 fokkal el van forgatva. így nem fog kapcsolni, állandó rövidzárban van. Általánosan érvényes, hogy ha nem vagy benne biztos, akkor ilyen esetben kösd be az egyik átlót és biztosan jó lesz.
Szia. Ki lesz vezetékelve, ezt a makrót csak azért raktam bele, hogy elférjen a lábai között a vezetősáv. Egyben van a kapcsoló a LED-el. (Vandálbiztos nyomógomb.
)
A Trafó belső 230V -os kivezetésének forrszeme és a CD4013 4. lábára menő veszeték között nincs meg az előírt minimális 7.5 mm-es kúszóút (fém mentes távolság). Sajnos az áramkör így életveszélyes.
A hozzászólás módosítva: Jan 28, 2016
Ha a panelméretét tudod alakítani, ahogy elnézem nincs ezen annyira nagyon fontos részlet hogy ne térhetnél el vonalvezetéssel pár milit, ha meg van rajta nyomógomb azt tudod pozicionálni utána már csak elszóród az alkatrészeket és voalá, ellenben nekem sokat nem mondd az sem, hogy ez mi lenne ha elárulod, esetleg a dobozát is mutatod, máris gyorsabban lehet segíteni rajta, amennyiben a dobozban nem tized milliméterekre pontosan illeszkednek az alkatrészek, nem nagy baj ha valóban kicsivel arrébb "csúsznak".
És ha eltávolitom a nyákot a kérdéses alkatrész lábakközött? (miniDrillel és marófejjel kimarom.) Ha ugy sem jó akkor még 5mm-ert lentebb tudom vinni az CD4013-as kört, plusz a relé nem használt lábait kivágva, forrszemeket eltávolitva is helyet nyerek.
A hozzászólás módosítva: Jan 28, 2016
/szürke be
Nem véletlenül ilyen alakú. Egy villanócsöves lámpa panelje, az ablakok és a kontúr a házban a pozicionálást végzik (2 félből állnak, oldalról záródnak, ha nem pontos a méret, nem megy össze és még segíteni sem lehet neki, hogy a helyére ugorjon, mert nem lehet hozzáférni), a kis vonalak pedig rések, ahova a villanócső rugós tartói pattannak bele. Ha nem jó a méret/pozíció, akkor vagy lötyög a tartó vagy nem pattan bele vagy feszül, csavarodik a tartó és akkor nem a megfelelő helyén tartja a csövet (egy parabolatükör fókuszában). /szürke ki Nem tudom, hogyan kell szűrkíteni
Vezetékhez érdemes nagyobb forrszemet használni. Ha teheted, akkor még egy tehermentesítő furaton/résen is célszerű átvezetni.
A terveim szerint 2,5mm2-es szigetelt tömör huzallal vezetem a táp vonalát mindenhol, ezeket szorosan összekötve, mint a régi vasaknál.
Igy is tehermentesétve lesz.
Ezek szerint a JS1-es reléket nem szabad hálózati leválasztásra használni, mert ott eleve nincs meg gyárilag ez a távolság. Pedig használják sok helyen, nagyon elterjedt.
Ezt már én is akartam kéredzni... Például a lágyinditó tervénél sincs meg a lábtávolság. Akkor ez most hogy is van? Vagy a kúszóárammal arra akart célozni Hp41C, hogy egyen és váltó áram közel kerül egymáshoz?
Hát nem mondhatom, hogy értelek... Nem megy a fejembe, hogy egy tolómércével lemért méret miért nem jó. Ha jól mérsz jo lesz a nyák is, Ha nem mérsz jól a nyák se lesz az, amíg pontos méretet nem adsz, a kezedben levö dobozról addig nyákot se lehet bele tervezni.
Talán csak nem figyelek eléggé, de nem látom a valódi problémát (azon kívül, hogy próbálod nehéz feladatnak beállítani a kontúr rajzolását.
A feladat valójában egészen egyszerű. Gondolom mm-ben mérő tolómérőt használsz, ezrét a rasztert át kell állítani mondjuk 0,5 mm-re vagy akár 0,1 mm-re. Ekkor nagyon könnyen tudsz tetszőleges irányú és hosszúságú vonalat húzni, amit a kurzor melletti kis ablak azonnal le is mér neked. Tehát ha amit tolómérővel megmérsz, azt rendkívül nagy pontossággal le is lehet rajzolni. Ennek semmik köze a nyomtatáshoz. Ha jó a rajz, akkor már csak a nyomtatást végzőnek kell figyelnie, hogy ne torzítsa el a nyomatot. A tényleges rajzolás nem tart addig, mint amennyi időt erre a néhány sor leírására fodítottam.
Biztos bennem van a hiba, hogy nem tudtam elég érthetően elmondani, de sajnos teljesen más a problémám, mint amit feltételezel. A tolómérőn sikerült megtalálnom a mm/inch gombot, sőt, még vonalat is tudok szerkeszteni a mért érték alapján.
Senkit sem szeretnék tovább terhelni ezzel a problémával, köszönöm az eddigieket.
Ugy lázzom neked az a kúszóút szúrja mindig a szemedet,de ebben az esetben aztán nincs igazad. az említett két pont között egy kilométer helyvan ha itt valami baj lesz az nem abból adódik.
Ott van egy to220 tok (7812 stab kocka) ennek a háza 10 mm.
Ha a kivágás biztosítja, hogy a panelon menő legrövidebb, a kivágást megkerülő úton mért fém nélküli távolság megvan 7.5 mm, akkor megfeleő a kivágással is.
Letöltöttem a tervet, megmértem, 4 mm körüli értéket kaptam. (Most nincs lehetőségen újra lemérni). Nem most lesz probléma belőle, hanem évekkel később, koszosabb lesz a panel és párásabb időben megrázhat valakit. Lehet, hogy pont azt, aki a legkedvesebb számunkra. (A gyerekek és a hölgyek sokkal érzékenyebbek...) Ha egyszer ez az előírás, a szabvány, akkor nem csak passzióból írogatom... De próbáld meg a terv alapján készült panelt átvinni a MEEI vizsgálaton.
A hozzászólás módosítva: Jan 29, 2016
Nincs mihez hozzáellenőrizni. Kapcsolási rajz kellene, amit próbáltál feltervezni.
Miért látod jónak a teleföldes megoldás?
Minden részegysége külön külön volt megtervezve. És hogy minden egység külön panel kiakarom szűrni hogy ne legyen alap zúgás vagy valami, így egy panelra össze szedtem egészet oszt össze hoztam
Végfok modul az tuti jó mert van megépítve és használom is, hangszínszabályzó is jó, védelem is jó. Csak hogy az egész összekötése jól van e nincs e valami hiba esetleg.
Sziasztok. Le tudnátok ellenőrizni, hogy sikerült-e jól összeollóznom a dolgokat? A védelem Majki-féle, de a CLIP áramkör az már Reloop féle. Remélem jó. A többi rész még átalakitás alatt van.
Sziasztok!
Hogyan lehet meghatározni az előírt minimális kúszóút nagyságát? Van erre vonatkozó táblázat, vagy számítani kell egy megadott képlet alapján? |
Bejelentkezés
Hirdetés |




A relét is cseréltem egy 2 áramkörös, 8A-es tiipusra, igy nem lesz bajom a fázis-nulla cserével sem. 

) 








