Fórum témák
» Több friss téma |
Még egy lehetséges ok, hogy teszt erejéig sima kábellel közöttem be a jelet. Ezt még mindenképp orvoslom. (jó olyan árnyékolt kábel, amit videokazetta lejátszóból bontottam? a fejek voltak bekötve vele.)
Megfelel, vagy vékony koax, próbáld a tápot kísérlet képpenegy li-ion cellával megoldani hogy kizárd a táp szűretlenség okozta zavart.
Renben!
Idézet: „alacsony frekin KHz -eket ír, magasabbon pedig működik rendesen.” Pontosan erről írtam feljebb. Zavarérzékeny. Vagy kívülről vagy belülről, de zavart szed össze. Ha a tápot már lecserélted, próbálj meg zavarmentes környezetet biztosítani. Kapcsolj ki mindent a frekimérő közelében ami kapcsi tápos. Kompakt fénycsövet is! A hozzászólás módosítva: Jan 30, 2016
Értem!
A táp még így sem tökéletes, Akkuról jól működött. De mivel egy jelgenerátorba építem be, az akku nem praktikus. A tápba milyen zavarszűrést tegyek?
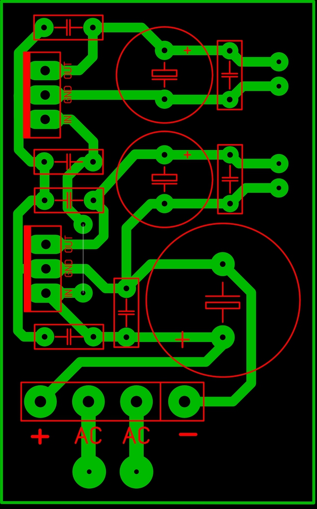
Terveztem egy tápot, ez megfelelő lenne a célra?
Ezt sokan nem tudják megnézni nálam is csak SP5 van, képfile.-ben kellene csatolnod
5 és 12V -os lesz, erről menne a frekimérő, és e jelgenerátor is.
Szia.
Szerintem vékony a GND sáv végig, a stab IC -k kimenetére pedig nem kell nagy elkó. 1µF bőven elég.
Egy hálózati zavarszűrőn keresztül kellene csatolni az AC feszültséget, a panelnek meg kellene hagyni a tele földet a pozitív ágak körül.
A híd egyenirányítót is szűrni kellene. A hozzászólás módosítva: Jan 30, 2016
Most hogy nézem szerintem is vékony egy picit!
A kimenetre 1000µF-et gondoltam, mert nem szeretném, hogy zavaros legyen a táp!
A stab. IC -k nem szeretik a nagy kapacitásokat a kimenetükön.
Egy PC tápból bontott zavarszűrő jó lesz?
Lehet belőle gond, ha ott hagynám?
Van, amelyik kifejezetten instabillá válik, ha nagy kapacitás van a kimenetén, elkezd lebegni, vagy begerjed. A Motorola adatlapján találtam erre vonatkozó utalást most hirtelen, csatoltam. Szerintem a többi gyártó stab IC -inél is hasonló a helyzet.
Akkor rakok kisebbet!
Köszönöm a válaszokat!
Én is arra gondoltam, az a legjobban elérhető. A panelt úgy tervezd hogy csak a pozitív ágakat rajzold, a többi lesz a közös föld. A kimeneten elég 220-470 mikro is bekapcsoláskor kevésbé
terheli a stab kockát.
A kimeneti lábon a kapacitás elhagyható, de javasolt egy max. 100nF értékű kondenzátor. Nagyobb kapacitás instabillá teszi a szabályzót és nem ajánlott.
@szucsistvan123: A bemeneti, és kimeneti lábak közötti hidegítő kapacitásokat a lehető legközelebb kell elhelyezni a lábakhoz, ez az ajánlás. A hozzászólás módosítva: Jan 30, 2016
Igyekszem!
A frekimérő NYÁK-kal kapcsolatban:
50MHz környékén impulzusokkal dolgozó áramkört illik tele GND-vel tevezni (mindkét oldalon). Vékony, relative hosszú tápvezetékek induktivitásként viselkednek nagyfrekvencián. Így pl. a 74HC132 vagy akár a PIC is meg tudja rángatni a tápvezetéket, és ezek a tápingadozások a néhány mV-os érzékenységű bemeneten zavart vagy akár gerjedést (oszcilláció) is okozhatnak. Ezt a tele GND-vel és az egyes IC-k táplábainak hidegítésével lehet megakadályozni (kerámia kapacitásokkal).
Én valami hasonlót tettem az analóg és a digitális tápvonalak közé, nem tudom ez segített-e, de nincs ilyen problémám.
Az sem lenne baj, ha az előerősítőt árnyékoló házba tennéd. Sokat lendítene.
Sziasztok, amit keresek, az csak szegről-végről kapcsolódik a témához. Első körben csak képet szeretnék találni egy békebeli frekvenciamérő műszerről, amely a hálózati 50 Hz-et mérte, a rezonancia elvén, kis rezgőnyelvek voltak lemezből az előlapján, és ott volt a maximum kitérés, amilyen frekvenciájú volt a hálózati feszültség. Nagyjából úgy nézett ki, mint a mellékletben a fájl, csak ugye nem LED-ek voltak rajta. Aki látott ilyet, van képe, vagy van a közelében ilyen műszer, kérem jelentkezzen! Köszi előre is!
Itt van a kezemben. Mit szeretnél tudni róla? Nagy méretű. 145x145x115mm
A hozzászólás módosítva: Feb 2, 2016
Köszi, na a rezgőnyelves OTT nem ugrott be, előtte mielőtt ide beírtam, órákig kerestem
Mégegyszer kösziii!
Köszi, igazából semmit, ráértem, visszaemlékeztem a seregbeli hírközpontos emlékeimre, ahol nem messze a rendezőtől volt az a helyiség, ahol a tápellátásról gondoskodtak, egy külön teremben volt a BTR-motor a generátorral, és eszembe ötlött a nagy szekrény, amiben volt egy ilyen is...és azóta sem láttam, ez volt anno 86-87-ben...
Itt a rajz a 100-as osztóhoz SIP tokos U664 ic-vel
Szia.
Ha gondolod, lefényképezhetek neked egy csehszlovák gyártmányút, működés közben, sőt, még a belsejéről is tudok fényképet készíteni, mert van egy szétszerelt példány bent az iskolában. |
Bejelentkezés
Hirdetés |









Mégegyszer kösziii! 





