Fórum témák
» Több friss téma |
Fórum » Labortápegység készítése
A lebegés oka lehet túl nagy hurokerősítés a szabályzókörben, vagy gerjedés, esetleg földhurok miatti brumm. Ehhez már szkóp kell, meg kell nézni a kimenetet.
Ma kicseréltem a két elégett tranzisztort. Mind a kettőnél a B-C zárlatos lett oda-vissza.
Újrapróbáltam egy 12V-os íróasztali lámpával, és működött. Kb fél percig sikerült 2.5V 2.75A-en járatni 35V körüli bemenő DC feszültséggel. Ha legközelebb rendelek, mind a két csatornát átszerelem BD249-re, de addig így is jó lesz. Nagyon igaza van Alkotónak, a 3-ból egy tranzisztor alatt a szilikonból is a vastagabb fajta szigetelő volt, és nagyon forró lett a tranzisztor rajta, mialatt a másik kettő még épp elviselhető meleg volt kézzel. Ezeket is cserélem csillámra, és szerintem meg is oldódik a problémám.
A jó hűtésnek kulcsszerepe van az áteresztős elvű labortápegységekben. Ennek egyik fontos része a félvezető felfogási módja.
De a működés jellegéből adódóan, a párhuzamos áteresztő elemeket lehetőleg úgy kell kiválasztani, hogy azok egyenletesen osztozzanak az áram elosztásában. Ha a melegedésük érezhetően eltérő, akkor a felfogás anomáliái mellett, gyanakodni kell a félvezetők eltéréseire is. A legjobb az lenne, ha össze válogatott darabokat lehetne venni, de ez nem egyszerű. Ezért a vásárolt tranyók erősítését célszerű ellenőriznünk. A műszerek ezt kis áramok mellett mérik, ami nem a leghitelesebb módszer, de nálam azért be szokott válni (ezt feltételezem, hogy ha kis áramon közel egyforma az erősítés, akkor talán nagyobb áramnál is így lesz). Melegedési eltérést okozhat az is, ha az emitter ellenállások szórása túl nagy.
Ne vedd sértésnek, de mosolyra fakasztott:
Idézet: „Mind a kettőnél a B-C zárlatos lett oda-vissza.” ha azt mondjuk "zárlat", az mindig kétirányú...
Szervusztok Urak
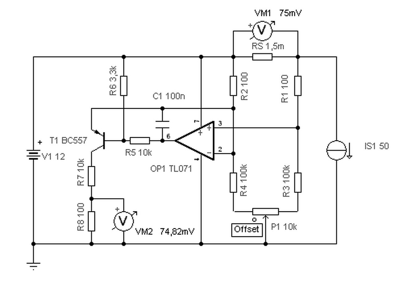
Segítségre lenne szükségem az alábbi dologban. Építettem egy számítógépet melyben 3 táp három külön alaplapra dolgozik. Van benne három panelműszer melyek mérik az aktuális tápfeszt (jellemzően 12V ), valamint az átfolyó áramot ... kellene. Csakhogy az egész egység egy régi szerverházba van beépítve és minden mindennel össze van testelve. Természetesen ez már csak akkor jutott el az agyamig, amikor mindennel készen voltam, a panelműszerek már nagy munkával bereszelgetve a helyükre. A tápok időben eltolva indulnak, hogy ne rántsa meg a hálózatot. Amikor az első elindul még működik az árammérés, de amint bekapcsol a második is már csak a feszültségmérés marad. A kérdésem az lenne: ha a söntellenállást (50A/75mV) átrakom a pozitív ágba, lehet e olyan egyszerű kapcsolást közbeiktatni amivel használhatóvá válik az eredeti - negatív mérésre gyártott - panelműszer? A segítségeteket előre is köszönöm.
Differenciál bemenetű erősítő, de precíziós ellenállásokkal megépítve.
Hello! Ha a kimenti feszültség nem változik nagy tartományban, akkor egy áramtükör célszerűbb megoldás. De természetesen pontosság csökkenéssel jár. (A 100ohm-oknak egyformának kell lenni!)
EZ miért nem jó? Nem kell a bonyolultabb 3 OPA-s verzió...
Köszönöm a segítséget.
Kipróbálom a Proli által iderajzolt áramkört. A tápfeszültség max néhány tizedet változik és nem kell labor pontosságúnak lennie. Igazából csak indikátorként használnám az árammérést arra, hogy ne legyen túlterhelve a táp vagy nincs e valami meghibásodás a terhelésben.
Labortáp?
Mégis melyik?-0-30V? Kevés lesz valószínűleg...
Édes kevés. 1Amper/tranzisztor. Szerintem gondold ezt át.
10Amperhez? A 10db az nagyjából reális, viszont én biztosan nem akarnék analóg disszipatív tápegységből 10Ampert kihozni. Az 400W-nyi hő, a 100W-ot is körülményes elfűteni, nem hogy a négyszeresét!
Idézet: - Attól függ, mennyi ideig kell tudnia. Ha mérésekhez kell - kit érdekel a melegedés. Az én disszipálós tápom 1989 óta megy és volt, hogy 12-13 órát egyfolytában. Soha nem melegedett túlzottan, mert, ha teljesen kiterheltem, minimális feszültség esett csak a félvezetőkön. Nyilván egy táppal nem jellemző, hogy 1-2 V körüli 10A-t vesz ki az ember napokon keresztül Nem életszerű. Arra használjon más kapcsolástechnikát, ne labortápot. Az is megoldás, ha 2x5A-re méretezi az ember, mert az is köthető párhuzamosan és máris ott a 10A, csak nagyobb hűtőfelületen. „viszont én biztosan nem akarnék analóg disszipatív tápegységből 10Ampert kihozni”
Ha gyári a tápod, abban valószínűleg van előszabályzás.
Nekem volt 250W-os labortápegységem, még aktív hűtéssel is necces volt! Én úgy veszem észre, hogy sajnos sokan annak nem képesek utánagondolni, hogy hogyan is disszipálod el az a teljesítmény amit a végtranzisztorok elfűtenek, mert sokan azt hiszik, hogy amit a végtranzisztorok elfűtenek, az a kimeneten beállított feszültség és a kimenetet terhelő áram függvénye. Sajnos nem. A tápban maradó maradék feszültség és a kimenő áram függvénye lesz amit a végtranzisztorok elfűtenek, ahol is a bemenő feszültség az ebben a topológiában fix: legalább 45V. Ha te 1-2V-ot veszel le a tápról, az azt jelenti, hogy a tápban jó esetben marad 43V ami a tranzisztoron fog leesni (45V-2V) és 10A-rel terheled, tehát kb. 430Wattot fűt el a táp, és kb. 20Wattot veszel le a kimenetről, ezt a 20W-ot pedig már a kimenetre kapcsolt terhelésed fogja hasznosítani/elfűteni. Természetesen ez nem teljességben igaz, mert nem 430W lesz amit a végtranzisztorok tisztán elfűtenek, ugyan is a labortápegységben van egyenirányítás, sönt ellenállás, és vezetékek is. Ezek mindegyikén esik valamekkora feszültség, és ezek mindegyike elfűt a 430W-ból valamennyit, mint ahogy minden más is, aminek mérhető ohmos ellenállása van. A hozzászólás módosítva: Feb 3, 2016
Miert kell 10 db 15A-es tranzisztor egy 10A-es tapba?
Mert egy darab tranzisztor egymaga nem fog tudni tartósan 400wattot eldisszipálni!
1A/tranzisztorral szoktunk tápegységet méretezni! Arról nem is beszélve, hogyha nem valami maszek embertől vesz az ember régi bontott tranzisztort, a boltban 85%-ban hamis vackokat kap, aminél még ez az 1Amper-es leosztás is sok lehet. Én 2N3055-nél biztosan nem próbálkoznék kevesebbel, ha már a régi nevesebb labortápgyártók 2A-re is 2db áteresztőt tettek. Eleve, tisztán disszipatív tápnál eszembe nem jutna ekkora teljesítményre tervezni. A hozzászólás módosítva: Feb 3, 2016
Szia!
1 db semmiképpen, de 3 db már elég lehet, HA megoldható az előszabályozás! Mellékelek egy gyári 30 V/20A-es labortáp rajzot (ebben 6 db van), ebből nekünk van több is. 10-12 A folyamatos terheléssel (feszültségtől függetlenül) 40 fok alatt van a hűtőborda hőmérséklete. Ebben 8 feszültség lépcsőt valósított meg a tervező. A hozzászólás módosítva: Feb 3, 2016
Keress olyan táptrafót amellyel meg tudsz valósítani előválasztós kapcsolást, akkor akár 1-2 tranzisztorral megoldható.Nem nagyon hálás egy rakás tranzisztort párhuzamosítani,főleg ha nem tudod összeválogatni.Mindíg lesz egy gyenge láncszem...
400W-ot egesz biztosan nem disszipal el, mert valami 115 a maximum. De ugye a 10A, az csak akkor 400W, ha 40V esik rajta. Ha van eloszabalyzo, akkor csak par volt esik az atereszton.
Érdemes megnézni más adatokat is az adatlapban, nem csak a terhelhetőségét a tranzisztornak. Gondolok itt most a Termal Resistance, J-T-C rublikára, és számolgatni vele egy kicsit. Természetesen én is az előszabályzás híve vagyok minden eshetőségben, viszont a fenti kolléga nem említette, hogy szeretne-e bele előszabályzást.
Ez a táp nem tud 20Ampert, szerintem nem annak a rajzát találtad meg, de mindenképp jó mérvadónak. Az egyenirányítás se tud többet 3Ampernél, ha megnézed: 1N5408.
Idézet: Csak érdekességképpen: helyesen rubrika, nem rublika„Érdemes megnézni más adatokat is az adatlapban, nem csak a terhelhetőségét a tranzisztornak. Gondolok itt most a Termal Resistance, J-T-C rublikára, és számolgatni vele egy kicsit.” Mindketten tudjuk, hogy a maximum terhelhetoseget ezek alapjan adjak meg. Max. chip hofok, thermal resistance. Pont ugyanzt kapod, ha kiszamolod belole: 1.52C/W, 115W*1.52C/W + 25C = 200C. Max operating temp. 200C. Az igaz, hogy altalaban 25 fokos tokhomerseklet esetere adjak meg a Pmax-ot, amit nem lehet tartani egy olyan termeknel, ahol a megengedett kornyezeti homerseklet mondjuk +5 - +40C kozott van.
Maradjunk annyiban, hogy egy tokkal 60-70W-nál többet szélsőséges esetben sem tudsz elfűteni, ami itt azt jelenti, hogy van egy hatalmas méretű borda, meg még ventilátor is. Ha ez nincs, akkor ennek kb. a fele a reális.
Próbáld ki nyugodtan egy nagyobb méretű bordával, ha nincs aktív hűtés, kb. 15-20W-al lehet tartósan fűteni anélkül hogy a tranyó megfőne. Persze lehet méretezni labortápot 5 másodpercre is, ha valaki olyat akar. El nem tudom képzelni hogy mi lehet az az alkalmazás, amihez kifejezetten analóg labortápra van szükség, és nem elég neki 1-2A. Egyszer valaki leírhatná...
De igen, ez a miénknek a rajza, és egészen pontosan 20,3 A a maximum, amit le tud adni.
Ha kinagyítva jobban megnézed a rajzot, 7-7 db, összesen 28 db dióda van a hídban! Érdekes megoldás, de működik.
Nem vitattam en egy percig sem, hogy a 115W az egy elmeleti maximum. Pontosabban, hogy 25 fokos tokhomersekletre igaz, amit a gyakrolatban nem igen lehet megvalositani. Ezt le is irtam abban a postban, amire valaszoltal.
Én is így vélekedek. Lehet tervezni 5-10perces max. használatra, ekkor 40-50W elfűtendő teljesítmény jut egy félvezetőre, de kell hővédelem, ami lekapcsol, különben megfőnek a félvezetők. Örökéletre tervezve 20-30W/félvezető, de a hővédelem még így is szükséges. Nálam 60W-től 1db FET 5perc után elment nyaralni, pedig nagy volt a borda, és még venti is fújta. Egyszerűen elfelejtettem, hogy ennyi a korlátja a műterhelésemnek. A keletkezett hő nem is tudta felfűteni a bordát, még csak langyos sem volt. Egy laptopokban használ hűtőcsöves megoldás lehet, hogy el bírta volna vinni a hőt. Talán.
Helló,
sajnos még mindig az maximális áram beállításával küzdök. Közben rájöttem, hogy a bal oldali LED-et fordítva kötöttem be. Ezt javítottam (most felfelé néz a lecsapott rész, tehát a negatív oldala, ezt inkább magamnak írom, de kérlek erősítsetek meg benne, hogy így kell állnia.) Az áramkorlát beállításához egy 12V-os 40W-os fűtőelemet használok ami ha jól számolom kicsit több mint 3A terhelhető maximum. (Remélem a hőmérséklettől való függése nem játszik annyira szerepet, hogy a mérést befolyásolja) A probléma: Miután 12V-ra beállítottam a feszültséget átváltok áram erősség mérésre, ott letekerem a P1 trimmert és a P2 potmétert. Így kb 0,001-0,003-at mutat a kijelző. Bekötöm a külső műszert a kimenet és a fűtőelem közé majd bekapcsolom a kimenetet. Ekkor ha feszültséget mérek a panelon akkor az leesik 4-5V környékére. Amit a külsős műszer igazol is. (Ezt utóbb mértem meg). Valamint ha az árammérő állásban vagyok akkor szépen tudom szabályozni az áramerősséget viszont 2A felett a kijelző átvált úgy, hogy csak az első 1-es és a hozzá tartozó pont világít. Ha a P1 trimmert letekerem és a P2-t teljesen fel akkor is ugyan ez a helyzet. Ergó úgy néz ki mintha a panelmérő nem tudna 2A felett mérni, vagy kiakadna. Ha P1 trimmert feljebb tekerem ugyan ez a helyzet csak előbb vált át a kijelző 1.-ra Kérdésem, hogy szerintetek mit rontottam el vagy mit csináljak másképpen? Köszönöm |
Bejelentkezés
Hirdetés |














