Fórum témák
» Több friss téma |
A blokkdiagrammon van a felső oldalnak is ULVO-ja: UVBS dobozka. Attól hogy nincs jelölve külön, még az egész IC-t tilhatja, és illene is tiltani, mert ha a felső oldal nem hajt, akkor abból füst is lehet.
Márpedig ha a felső oldalnak nem adtál tápot akkor az UVBS tiltásban tarja az IC-t (IC tesztet : Vb-Vcc, meg Vs-Com összekötéssel próbáld) Ha még így se megy, akkor a státuszdiagramm alapján ellenőrizni kell a feltételek teljesülését és neghatározni, hogy milyen állapotba kerül az IC. A hozzászólás módosítva: Feb 5, 2016
Szélesebb elválaszt kell raknod és akkor nő a szórt indukvitiás.
Opcionálisan használhatsz nagyobb menetszámokat is (ha van elég hely).
Kapott plusz egy menetet és plusz egy kis elválasztást, így a primer induktivitás 392 uH, a szórt 49 uH. Mennyire érdemes küzdeni a pontos értékekért? Pláne hogy kondinak is 44,8 nF-et (a táblázatban nC szerepel, gondolom elgépelés) és ott úgyis 47nF lesz.
Szerk: végülis lehet 2x22nF is a rezonáns kondi, akkor közelebb vagyok a 44,8-hoz. A hozzászólás módosítva: Feb 5, 2016
Ekkor érdemes a táblázatot módosítani (terhelés, frekvencia), hogy közel legyél.
Ökölszabályként ha minden értékt +/- 5%-on belül van, akkor nagy baj nem lesz.
N87-el meddig szabad felmenni?
105 KHz-nél, Lr: 53,8 Lp:376,5 számol, levettem a plusz menetet, így 365 / 45 uH Valahogy még mindig növelni kéne a szórt induktivitást. Ha a szekunder alá, papírból teszek pár kört, tehát kicsit nagyobb átmérőre kerül a szekunder mint a primer, az jelenthet valamit? Rá tudtál nézni a számolótáblámra? A hozzászólás módosítva: Feb 5, 2016
Frekit bírja, jó 300kHz-ig is, de B-től függően. Szóval érdemes számolni a veszteséget.
Menetszám növelése azért jó, mert csökkenti a B-t, így a veszteséget.
Igen, jelent, csak az a baj, hogy ezzel hosszabb lesz a huzal, amit feltekersz, vagyis nő a rézveszteség. Ha növeled a menetszámot, akkor az igaz, hogy csökken a vasveszteség, meg nő a szórás, de megint csak nő a rézveszteség... szóval, mindent meg kell fontolni... olyan mint a luftballon: itt benyomom, ott kijön...
Sziasztok!
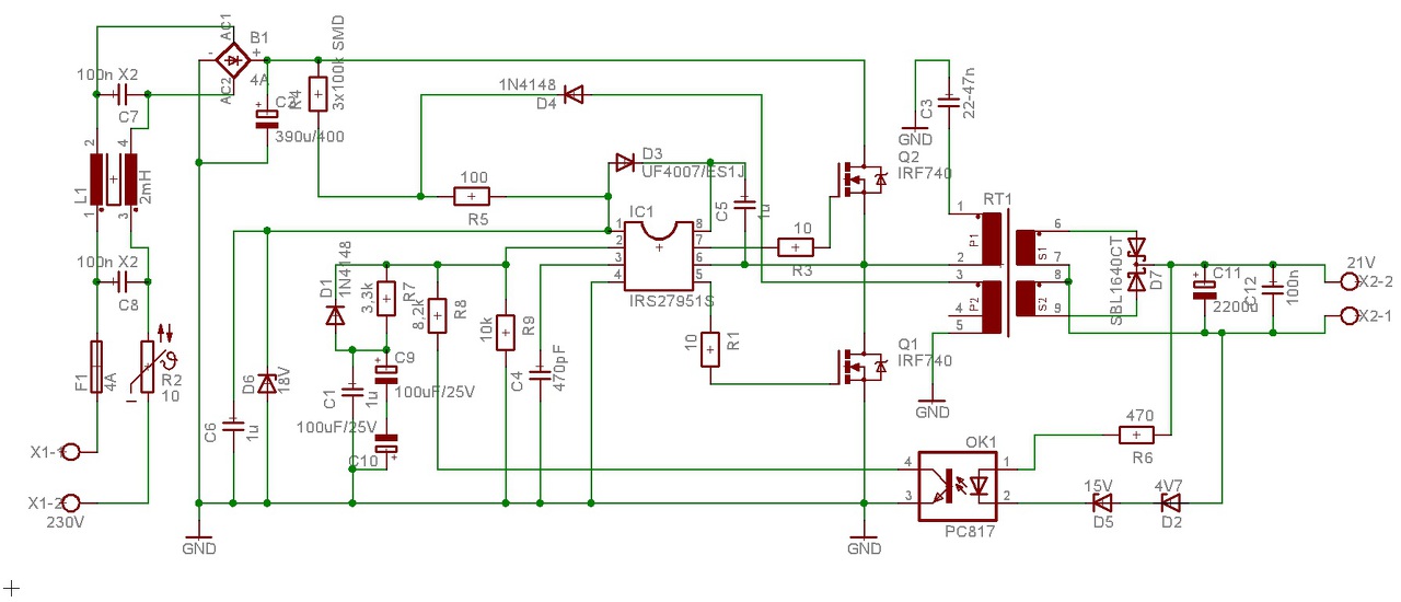
Segítséget szeretnék kérni a csatolt kapcsolást építettem meg deszkamodellben egyenlőre. Az R4 potival jelenleg tudom szabályozni a kimenetet 44,5és 49,8V között. Ez eddig rendben is van. De az R5 potival egyenlőre semmi visszajelzést nem tapasztalok. Akárhova tekerem. Cél természetesen a kimeneti feszültségesés csökkentése lenne. Lehet, hogy nem látom át a működést, vagy egyéb hibát vétettem, örülnék ha valaki részletesebben elmagyarázná az R5 működését.
Szia!
Az optó tranzisztora, ha a kimeneti fesz megnő a graetz-et zárja és az R4 R5 ellenállások párhuzamosan kerülnek R6-ra. Ezáltal a frekvenciabeállító ellenállás csökken, vagyis az ic által előállított frekvencia nő, ennek viszont a kimeneti feszültség csökkenését kell okoznia. Hogy a szabályzás jól működjön, a rezonáns kör primer és szórt induktivitás által meghatározott rezonancia frekvenciáknak bele kell esniük az R4 R5 R6 által beállítható frekvenciák közé.
Szerintetek egy önrezgő rezonáns tápot mennyire lehet stabilra csinálni min 1, max 2kw között? Folyamatosan változó a terhelés. Esetleg aktív PFC-vel kiegészítve, mondjuk 400 voltról.
Szia!
Sokat segítettél, ez megmagyarázza, hogy nincs LO. ![]() Természetesen a HO is működik: Bővebben: Link DT is rendben (500us/DIV): Bővebben: Link Akkor van remény, megcsinálom légszerelve a félhidat, de előtte rákötök 4,7-10nF-okat a HO/LO-ra, hogy mit csinál, esetleg feteket. Lehet áramot már nem ad ki az IC, ezt nem teszteltem még. Még egyszer köszi a magyarázatot!
Eloszor valami kisebben kellene gondolkodni. Hany tappalmprobalkoztal eddig?
Lorylaci írta hogy ha a Vs lábat a comra kötöd vezetékkel, akkor a bootsrap diódán kellene kapjon a felső oldali meghajtó is tápot (ha ezek rajta vannak az öcsipanelen).
Ezt is ellenőrizd le, hogy Vb-Vcc összekötés nélkül csak Vs-com összekötéssel megy-e a felső oldal, illetve az IC. A hozzászólás módosítva: Feb 6, 2016
Csináltam egy önrezgőt, és két IC-set, és ezek után döntöttem az önrezgő mellett. Mindenképpen teljes híd. Ezeket az IR-eket nem szeretem, annak ellenére, hogy elviekben stabil. Aztán lehet, hogy mégis az lesz a vége, de amíg lehet, inkább önrezgő.
Bementem a céghez mérni kondikkal a kimeneten.
Úgy mértem egyébként: csak a Vs volt com ra kötve, dolgozott a bootstrap áramkör szépen. Most úgy néz ki halott az ic; 12V 200mA áramkorlát felvillan, nyeli az áramot, mint kacsa a nokedlit, Vs-Vb lábak között 5,6 Ohm, mindjárt kiveszem az ic-t(hazahoztam az öcsipanelt), és úgy is mérek...tanulópénz. A hozzászólás módosítva: Feb 6, 2016
Kiszedtem az ic-t: a 2. és 4. láb (Rt/COM) közt van 5 Ohm.
![]() Szerda délután érkezik az új, addig áll a fejlesztés. A hozzászólás módosítva: Feb 6, 2016
Vegyél 2-3 db-ot, hogy ne egyesével fizesd a postát, az az érzésem, hogy kelleni fog még....
Nem kell postát fizetnem, cserébe a HQ-ból kell rendelnem(pécsi alkatrészbolt). Ezresért adják.
![]() Bővebben: Link A hozzászólás módosítva: Feb 6, 2016
Van rajta haszon rendesen. Ahogy elnézem belőled élnek
Az ETD49(3C90) komplett +postával a TME-től 4200Ft-ért jött le.
![]() Egyébként a TME-nél 100db esetén egész olcsó ez az IRS.
Nézd, 4200ft-ért pont 20db. IRS2153-at tudnál rendelni ami elég lenne a kísérletezgetéseidhez és a javításokhoz. Helyette Te veszel 4db.-ot, mert a kapkodásban nincs türelmed tervezni, előre látni és rendelni azokat a dolgokat amiket gyakran használsz.
De úgy rémlik erről már beszéltünk!
IRS27951S...
Honnan rendeljem? 9-én fizetés.
Ez 461 ft + ~1000ft szállítás. Ha 10-et rendelsz akkor az 5610 ft ami kb. 18USD. Ennél olcsóbban kintről sem tudok forrást.
Ez honnan van? Néztem a DigiKey-nél drágább...
Upsz! A Nettóval számoltam Te pedig az Áfá-t nem tudod visszaigényelni....akkor drágább!
6900-ra fog 10db. kijönni. Így 22USD a 10 db. A HE nem rossz árat adott meg. A hozzászólás módosítva: Feb 6, 2016
Az a helyzet, hogy kiköltekeztem magam, vettem egy 100cm-es FullHD LED TV-t(monitor bemenettel), úgyhogy marad az ezres, hacsak nem kapok túl jól fizetést.
Neki kéne állnom normális nyákot tervezni. Közben megcsináltam Eagle-be az sch-t(trafó, amit találtam a library-ban). Nem rontottam el semmit? Ja és természetesen amit lehet, azt SMD-zem. A hozzászólás módosítva: Feb 6, 2016
Ha 10 esetén 690/db, akkor maradnék a 990/db-nál. Bízom benne, hogy 10-et nem nyírok ki!
Úgy is jó hogy a trafó végén csak egy kondenzátor van, és nem kettő amelyből az egyik a föld másik a táp felé megy?
Az opto LED-del párhuzamosan is még szoktak tenni ellenállást kilo ohm körülit.
Ismét módosítottam a számolótáblán.
Kérlek ellenőrizzétek hogy nálatok is jók-e a dolgok. Definiáltam egy új függvényt ami kiszámolja a vezeték AC ellenállását. Remélem ez működik mindenkinél ![]() Ezen kívül a magadatokhoz felvettem az átlagos menethosszt, ezzel megbecsülöm a primer és szekunder vezetékhosszát, ebből az ellenállását, majd a rézveszteséget. |
Bejelentkezés
Hirdetés |














