Fórum témák
» Több friss téma |
Fórum » Csöves erősítő készítése
Ne feledd betartani a fórum viselkedési szabályait, és a topik megmaradásának feltételeit. [link]
A téma átmenetileg fagyasztva lett, hozzászólni nem tudsz!
Én egy rosszat szétbontottam. És tényleg. Okot nem tudok, legfeljebb tippelek. Anno TV-be szánták, és ott általában impulzusüzemre (sugár) tetródákat alkalmaztak (PL50X széria), a hangra meg csak javulást okozhatott. Valami le is van írva erről az elektroncsőponthun.
Hát ez most meglepett. Van egy ECL86-os kis erősítőm. Rádiókból bontott táptrafóval és kimenővel. Duzzogónak hívom, leginkább lent van a műhelyben. Akartam egy gyorsan összedobható, kis erősítőt oda. A kis vacak kimenőkkel is meglepően jól szól és a frekvenciamenete sem rossz. Ha tényleg sugártetróda, akkor ez némileg magyarázza a szép hangot. A Szatmár és a Velence de Luxe kapcsolásait alakítottam át némileg.
A hozzászólás módosítva: Feb 5, 2016
Én is szétbontottam egyet.
Én tényleg sugártetróda. (Már látszott kívülről, de kíváncsi voltam.) Képek alant... Bővebben: Link
Ebben egyet értünk, nekem is van egy GU50 SE-m, ami épp átépítésre vár. Nagyon jól szól. Annyit még hozzátennék, hogy ha elindulunk nyugat felé, egyre drágábban találunk csak ilyen csöveket. Nálunk olcsó, mert nem kevés itt maradt belőle. De már a németeknél is jóval drágább. Erről Varttina barátom tudna bővebben mesélni.
szia
Fontos a segédrács és a vezérlőrács menetemelkedése is.Korábban már ki lett vesézve valahol itt.Bővebben: LinkÉn is nagyon szeretem az ECL/PCL86 hangját. A hozzászólás módosítva: Feb 6, 2016
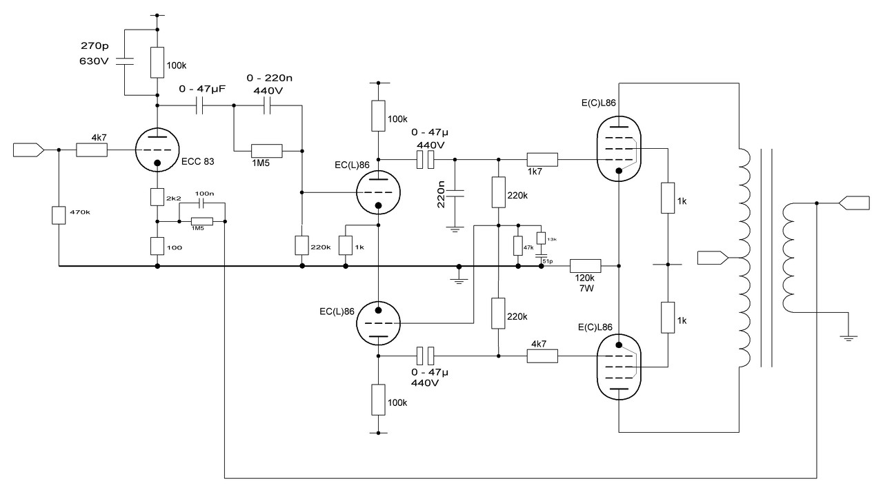
Véleményeteket kérem, melyik kapcsolás a jobb?
Miért? Pedig Működnie kell mindkettőnek, mert gyártva is volt, és igen súlyos ezreket kérnek érte manapság...
Audio Innovations S300 MK II Csak összehasonlítás miatt rarjoltam "át". A hozzászólás módosítva: Feb 6, 2016
Idézet: „Miért? Pedig Működnie kell mindkettőnek” A végcsövek közös 120k-s katódellenállása miatt.
Rossz ertekekkel rajzoltad vissza, ez a problema.
Igen, egy hibát én is találtam, az mk2 rajzon. Ott a felső ECL trióda ellenállása is 120k.
A rajz hibán kívül valami relevánsabb? Én meg már azt hittetem, hogy a topológia működés képtelen... Már kezdtem meglepődni... De köszönöm az észrevételt, több szem többet lát, javítottam, nehogy így jegyezzem meg! A hozzászólás módosítva: Feb 6, 2016
Van meg hiba, kondikat is nezd meg...
Ez a kapcsolas csak az eredti kimenokkel hozza a kivant minoseget. Beepitett kompenzaciok a gyari kimenokhoz van belove. A hozzászólás módosítva: Feb 6, 2016
Jó, a rajz hibákkal nem foglalkozom, mert a lényeg, látjátok, tudjátok mit akarok, az eredeti doksik meg megvannak. Csak a két 300 összehasonlítására rajzoltam át.
De akkor beszéljük már át ezt a kompenzációt, hátha meg is értem... Igyekszek majd. Érdemes nem saját kimenővel megépíteni, vagy mire sikerül hozzá kompenzálni, annyi energiával építek más, nem ennyire kimenő kényes kapcsolást? Idézet: „Fontos a segédrács és a vezérlőrács menetemelkedése is.” Igen, én is így tudtam. De screen grid egyértelműen nincs benne, hanem csak terelőlemez. Tegnap éjjel bontottam szét egyet. A menetemelkedést nem néztem, de most már meg fogom nézni. Egyébként nekem is tetszik a hangja.
Nem csodálom. Egy szétbontott csőnek igen rossz hangja lehet.
Rajzodon majdnem minden kompenzáló kondi értékét elszúrtad. 270p helyén 220nF van, ez drasztikus vágást, torzítást okoz, ez a kondi is kompenzálásra van bépitve, mint a 270pF az első cső anódjában. NFB ellenállásával párhuzamosan kötött 100nF kiirt minden magas hangot, ezek a kondenzátorok értékei a gyári rajzon az adott kimenőhöz lettek beállítva. Ha megépíted ezen alkatrészeket nagy valószínűséggel módosítanod kell. Az első ECC83 trióda nélkül is lehetne ECL86 PP-t építeni (feleslegesnek tartom).
Én ezt az átfogó visszacsatolás kiaknázását sem nagyon értem. Ott van benne a differenciálerősítő, miért az ECC katódjára csatol akkor vissza?
Jó az értékeken lépjünk túl, a topográfiára mentem jobbára, az alkatrészek többségét kopiztam. tudom, ha már rajzot töltök fel akkor az helyes legyen, majd kijavítom, és cseréltetem a rajzokat.
Tegyük fel, megépítem ezt s kapcsolást. akkor hogy tudom beállítani? Hallgatva, mérve, számolva? Idézet: „Nem csodálom. Egy szétbontott csőnek igen rossz hangja lehet.” Kicsit visított az elején, de aztán elcsendesedett... Idézet: „screen grid egyértelműen nincs benne, hanem csak terelőlemez” Pedig ott van a képeiden ![]() A katód-anód világos, a többi: - vezérlőrács (control grid) - segédrács (screen grid) - fékezőrács (suppressor grid) Ez utóbbi ugye a sugártetródában nincsen, helyette van a terelőlemez (beam forming plate).
Erről a kapcsolásról van valakinek véleménye? A jó is és a rossz is érdekel. Köszi
Meressel, 10KHz negyszogjellel vizsgalva beallithato.
Idézet: „Pedig ott van a képeiden A katód-anód világos, a többi: - vezérlőrács (control grid) - segédrács (screen grid) - fékezőrács (suppressor grid)” Fékezőrács nincs a képeken. Lehetséges, hogy a trióda (C) rész rácsát nézted 3. rácsnak. A P részben két rács és egy ablakos terelőlemez van/volt. A sugártetróda rész rácsainak menetemelkedése pedig egyértelműen eltér, a vezérlőrácsé sokkal sűrűbb. Itt vannak az L rész alkatrészei. Egyértelműen csak két rács van a képen. Bővebben: Link
Igy teljesen atfogo visszacsatolast alkalmaz, bevonva az elso csovet is.
A szétbontott cső egyértelműen sugártetróda, viszont az is teljesen egyértelmű lett a bontás után, hogy vezérlőrács, segédrács menetemelkedése eltér, ami ellentmond annak, amit a sugártetródákról tudtunk eddig. A vezérlőrácsé sokkal sűrűbb, de ettől még a harmadik vezérlőelektróda egyértelműen nem rács, hanem egy ablakos terelőlemez. Az azonos menetemelkedés nem érzem annyira erős tényezőnek a működés szempontjából, mint az elektródarendszer felépítését. A képeken látható elektródarendszerrel az ECL/PLC86 L része biztos, hogy nem pentódaként működik. Egyszerűen nincs benne segédrács. Azért megpróbálok ennek még utánanézni.
Amit szétbontottál nem Pollam cső? Nekem van 2db és azon ilyen négyzetes az ablak az anód lemez az L csőrésznek.
És a kezdő képeden az egyben lévő cső nem Tungsram? Olyanom is van, és azoknak ezüstszímű a nagy árnyékoló lemezze és kör alakú az ablak az L anódon. Talán épp ez a firtatott rész a különbség a két cső között. Érdemes lenne egy tungit is szétrámolni. Ha pentódának van mondva, a tungi csak nem sumákol, ellenben a lengyelekről elképzelhető, hogy licensz hiányában kreáltak egy hasonló tetródát...
Másról beszélünk. Amit kívülről látsz és neked terelőlemez, nem azonos az L rész BELSEJÉBEN lévő, árnyékolólemeznek nevezett, G3 elektródával..
Gyakorlatilag igen.
A márkája le volt kopva, sajnos nem tudom milyen volt. Teljesen rossz volt a fűtése, azért esett rá a választás. Lehet, hogy igazad van, keresek egy rosszabb Tungsram csövet és azt is szétbontom. Egyébként nem sumákolás lehetett a dologban, hanem inkább jogi, vagy műszaki problémák. Én inkább azt gyanítom, hogy nem tudták megoldani, hogy hozza az EL84 karakterisztikáját pentódaként (persze a teljesítményt leszámítva, mert az ECL86 csak 9W-ot tud disszipálni az EL84 pedig 12W-ot), mert kevés volt hely és máshogy kellett megoldaniuk. Elég sok ELC/PCL86-osom van, végignéztem mindet és mindegyik L részének szögletes az anódja, ami inkább a sugártetródákra jellemző. Szóval erős a gyanúm, hogy mind sugártetróda. Ez persze nem egy bizonyító erejű dolog. Majd referálok.
Ebben az értelemben középutas cső lehet, mert ugyan nincs fékezőrácsa, van terelőlemeze, de a másik két rács menetemelkedése teljesen eltérő. Meg persze sokszor eléggé elmosódott a határ a pentóda-sugártetróda kérdésben, de ezt én inkább sugártetródának nevezném. |
Bejelentkezés
Hirdetés |



Én tényleg sugártetróda. (Már látszott kívülről, de kíváncsi voltam.) 





