Fórum témák
» Több friss téma |
- Ez a felület kizárólag, az elektronikában kezdők kérdéseinek van fenntartva és nem elfelejtve, hogy hobbielektronika a fórumunk!
- Ami tehát azt jelenti, hogy a nagymama bevásárlását nem itt beszéljük meg, ill. ez nem üzenőfal! - Kerülendő az olyan kérdés, amit egy másik meglévő (több mint 17000 van), témában kellene kitárgyalni! - És végül büntetés terhe mellett kerülendő az MSN és egyéb szleng, a magyar helyesírás mellőzése, beleértve a mondateleji nagybetűket is!
Sziasztok.
Szeretnék egy olyan kapcsolást ami 12voltról működik És egy 21wattos izzót állandó félfényerővel működtet,viszont ha kap plussz 12 voltot az izzo direktben akkor teljes fényerőre vált. Van valakinek ötlete?
Sorba kötsz vele még egy 21W-os izzót, akár fekete dobozba. Persze a félfényerő az elég viszonylagos kategória. Ha pontosan azt lásd amit szeretnél akkor a kapcsoló felső állása után kell egy állítható PWM kapcsolás a második izzó helyett.
Igazából autóba indexhez kellene hogy vilagitson viszont ha indexelek ravillogjon. 7808 al próbálkoztam de azzal simán nem megy.
Szerintem az index az ne világítson félfénnyel sem, épp elég baj az, hogy az újabb divat miatti fehér búrás indexek gyakorlatilag láthatatlanok.
A hozzászólás módosítva: Feb 16, 2016
Nekem nem közútra kell
A hozzászólás módosítva: Feb 16, 2016
Ha erre gondolsz , akkor ez nem jó, mert ez szimmetrikus tápfeszt csinál. Nekem 2x12V váltó feszültség kellene, hogy egy paneltrafót ki tudjak váltani vele...
Hello! Pld. készítesz egy PWM kapcsolást 555-el. Két P-MOS Fet-el hajtod róla az izzókat. Ha valamelyik a 12V-ot közvetlen megkapja, akkor az teljes fénnyel világít.
Ha a 7808 kemenetére teszek egy 5402es diodát valamint a dióda kimenetére szintén egy ugyanilyen dioda kimenetet akkor ugy mar mukodhet igaz?
Mert akkor az egyik diodan megy a 8 volt de index plussza fele nem enged vissza feszultseget ha pedig a 12ot raadom a diodara akkor nem megy vissza a stabkocka fele
Működhet, csak épp füstölni fog a stabi. A PWM meg nem..
S mit hajtasz a 2×12V-tal? Merthogy általában szimmetrikus tápfeszhez használatos. Ha csak 2 külön 12V kell, akkor kétfelé viszed a ~13V-ot. Kérdeztem: mihez kell, s mennyire pont 12V~? Lehet, hogy neked 2×15-17V egyen kellene?
A hozzászólás módosítva: Feb 16, 2016
Megepitettem egy hutobordara felora teszt utan is megy
Azert koszi a segitseget
Te tudod, de 14V mellett, egy izzónál 10W hő képződik. És 40 fokban, mi lesz? Akkor már egy mezei ellenállás (vagy a másik izzó, ahogy ajánlották) is ésszerűbb..
Sziasztok!
A mellékletben lévő képen az RS-el lehet beállítani a töltő áramerősségét? Nem vagyok benne biztos hogy jól értelmezem ezért gondoltam leírom. Aksi töltőt eddig 2db LM317-el csináltam mindig, az egyik a fesz a másik az áramgenerátor volt, eggyel még nem. A rajzon a kimeneti feszültség Uki = Vref * (1 + R2 / R1) = 1.25 * 11 = 13.75V A kimeneti ellenállás Rki = Rs * (1 + R2 / R1) = 5 * 11 = 55 Ohm A töltő áram akkor Iki = Uki / Rki = 13.75 / 55 = 250mA Jól számolok? Fontos hogy az áram nem lehet ennél nagyobb. Ahogy töltődik az aksi úgy csökken a töltő áram? Előre is köszönöm.
Tiszteletem Uraim!
Egyszerű a kérdésem, remélem tud valaki segíteni, google a barátom, de nem igazán találtam érdemi választ. Melyik kábel lenne jó mérővezetéknek BNC csatlakozóhoz? RG58/RG59? Mindenképpen hajlékony, flexibilis lenne a jó. Egyébként a gyárilag szerelt BNC kábelek RG58-asok? Mi a különbség a kettő között?(Azon kívül, hogy az egyik 50 a másik 75 ohmos, és más a fizikai mérete.) Vettem ma RG174-t de sajnos a BNC hozzá 600ft/db lenne, ami elég húzós szerintem. Plusz utánna nézve elég nagy a csillapítása, ahogy elnézem.
Hello! "Ahogy töltődik az aksi úgy csökken a töltő áram?"
Csak hogy ez fordítva is igaz. Vagy is, hogy minél kisebb az aksi feszültsége, annál nagyobb a töltőáram. A számított töltőáram nálad csak a zárlati áramra vonatkozik. - Az LM317 működése abból áll, hogy mindenképpen tartja az Out és ADJ lába közötti 1,25V feszültséget. Vagy is az R1 és Rs ellenálláson eső feszültség összegét. - Ha 250mA-t szeretnél 12V aksi feszültség mellett, akkor az R1 és R2-őn folyó áram, 12V/(240ohm+2,4kohm)=4,5mA. Így az R1-en 4,5mA*240ohm=1,08V feszültség esik. - Az Rs-re így 1,25V-1,08V=0,17V jut. Az Rs-en folyó teljes áram, a töltőáram és az osztóáram összege. 250mA+4,5mA=254mA. A sönt ellenállás értéke így Rs=0,17V/254mA=0,67ohm. Ekkor teljesül a kívánalmad, de csak 12V esetén. Talán jobban jársz az adatlap 13. ábrájával, ahol egy tranyó korlátozza az áramot. Így az állandó értékű a töltés folyamán, míg el nem éri az aksi a kitűzött végfeszültséget. Mert így csökkenő árammal a töltés a végtelenségig húzódik el. Vagy úgy is lehet fogalmazni, hogy nem lehet terhelés az askin, vagy az önkitülési áram miatt az soha el nem éri a kitűzött töltési végfeszültséget. Egyébként miért nem az aksitöltős topikban tetted fel a kérdést? ![]() A hozzászólás módosítva: Feb 16, 2016
Értem már, köszi szépen
![]() A 13. ábrát még átnézegetem.
Sziasztok!
Van egy késleltető relém, aminek nem értem a leírását. Olyan módban szeretném használni, hogy a be és a ki kapcsolás is késleltetve legyen. Ez a leírása: Link Hogy kell beállítani a dipeket? Az A1, B1 pontokat sem értem.
Szia! Én olyan beállítást nem látok ahol egyszerre, lehetne a be és a ki kapcsolást is kiválasztani a dip kapcsolóval, egyébként akkor két időbeállító tárcsa is kellene.
Sziasztok!
Az apróban hirdetek egy transzformátort Bővebben: Link , az lenne a kérdésem, hogyan kell rájakötni a bemenőt? A két vezetéket a legfelső 0 és a 220 -ra? Ez a kérdés csak részben a hirdetés kiterjesztése ![]() Köszönöm A hozzászólás módosítva: Feb 17, 2016
Először is van neki saját témája!
Másodszor rá van minden írva: az egyik vezeték a 0-ra, a másik a 220-ra úgy, ahogy gondoltad.
Sziasztok,
Egy ilyen kamera jelét szeretném koax kábelen elvezetni, viszont tábegység csak a fogadó oldalon lenne kivitelezhető. Hogyan tudnám egyszerűen a 12 voltot kiküldeni a kamerához ugyanazon a koax kábelen. Eddig próbálkoztam 10-100 nf-os kondenzátorral leválasztani a videójelet de nem akar jó lenni. Valakinek valami ötlet?
Sziasztok!
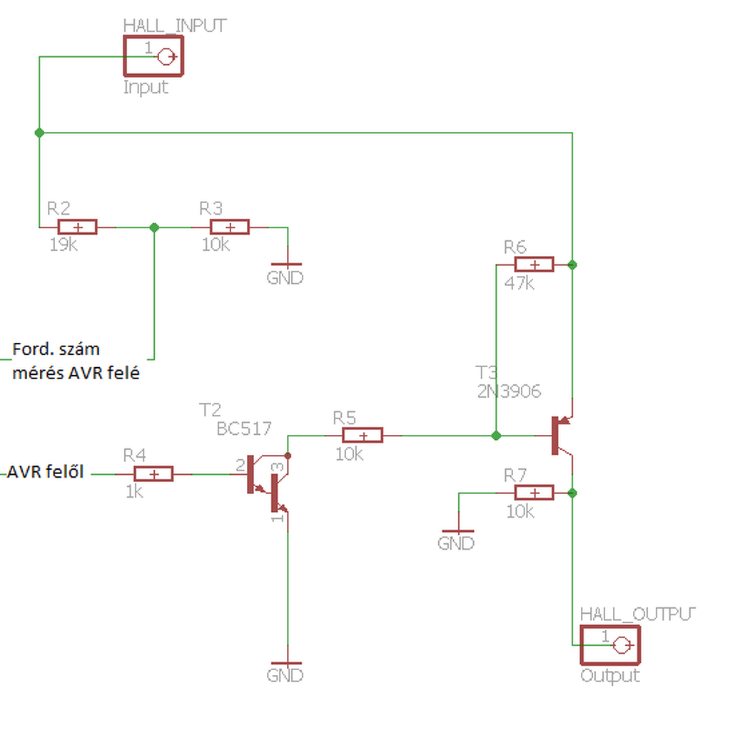
Egy fordulatszám-szabályzót szeretnék építeni. Hagyományos, elosztófedeles gyújtásvezérlésű autó, annyi, hogy kalapács helyett hall jeladó van rajta. Magyarán a hall jeladó felől érkező, 12V amplitúdójú négyszögjelet kellene megszakítanom. High side switch áramkörön gondolkodok (csak a pozitív ágat tudom szakítani). Építettem erre a célra egy két tranzisztoros kapcsolást, ami az ábrán látható. A problémám csak annyi, hogy függvénygenerátorral helyettesítve a Hall jeladót elég sok tüske jelenik meg. (Zöld - függvénygenerátorból a hall input-ra érkező jel; sárga - Hall output). Az AVR-ben meg van szabva (természetesen csak tesztelés alatt) a max fordulatszám 4000 1/min-nél. Szóval 66 Hz alatt a kapcsolás tökéletesen működik, ám amikor a frekvenciát feljebb tekerem, ezek a tüskék jelennek meg. Ebben az esetben azt akarom, hogy a Hall-output földön legyen. Van valakinek észrevétele, javaslata hogy mi lehet a hiba?
Szia!
Miért használsz meredek négyszögjelet adó generátort, miért nem közelítesz a valósághoz? Egyébként éles helyzetben még több zavar lesz az áramkörödön, mert a gyújtótrafó és szekunder vezetékei eléggé jó zavarforrások lehetnek.
Sajnos csak egy olcsó fgv-generátor áll rendelkezésemre, így nincs sok választásom. A gyújtás nagyfeszültsége még bezavarhat, ebben igazad van, de egyelőre bízok abban, hogy nem fog. Most az a cél, hogy az asztalomon működjön
![]()
Azt az R5-öt (és az R6-ot is) jó lenne csökkenteni, mert a Darlingtonnak úgy lenne értelme.
A hozzászólás módosítva: Feb 17, 2016
Csökkentettem, nem történt változás. Azonban az NPN kollektor ágát felkötöttem egy ellenállással +12V-ra, így már javult a helyzet. +/- 2V-os tüske azonban megmaradt. Kikötve az NPN tranzisztort, és a PNP bázisát (ellenálláson keresztül) felkötve +12V-ra is megvan a tüske. Képet csatoltam.
Nem lehet hogy a szkópod nem visz át DC t, és egy soros kondi szivat?
Bakker. 10-es osztást levéve a mérőfejről az a 2 volt már csak 370mV-nak látszódik. Köszi a tippet.
|
Bejelentkezés
Hirdetés |