Fórum témák
» Több friss téma |
Fórum » Subwoofer szűrő
Igen láttam, illetve tudom az ellenás párokból melyik kéne, csak szabályozhatóra szerettem volna!
Inkább poti...lehet kapni 4est is. Azzal folyamatos az állítás!
Üdv!
Szakik! Szeretnék némi helpet. Ez a kapcsolási rajz egy gyári végfok bemenete. Azt szeretném megtudni hogy ez minek van így megbonyolítva, ez valami sávszűrő lenne? Arra rájöttem hogy 1V-os audió jel az karcsú ebben a formában. Elég lenne ha a 5,6K ellenállásokat alacsonyabbra cserélem? Vagy átugorhatom ezt úgy, hogy csak a végén lévő 0,22µF-os kondikat meghagyva kötöm rá a jelet? Elöre is köszi!
Szia! Nem tudsz NYÁK-ot gyártani, sajnálod a pénzt a próbanyákra, vagy más motivál?
Szia! A hely ahol lakom semmit nem lehet beszerezni a közelben sem, rendeltem a neten aktív sub szürőt, megépítettem, elrontottam, ti segítettetek megjavult.Aztán megint elhalálozott, 8db tda 7294 et vitt a halálba. Sajnos már elfogyott a pénzem erre a célra, de rengeteg erősitőm van ami hibás, subb erősítők is, és gondoltam hátha van valami megoldás hogy létre hozzak egy egyszerűbb szűrőt kevesebb pénzből. Bocsi az off ért.
Az is megérne egy misét, hogyan tehet tönkre egy szűrő egy végfok-IC-t. Már csak azért is, mert az a hiba, vagy ismeret hiány ugyan úgy előjöhet egy másik áramkörnél is.
Kimondottan légszerelhető szub-szűrőről nem tudok, de bármely kapcsolás elkészíthető az alkatrészlábak direkt összeforrasztása és némi vezeték révén. Bevallom magam is szoktam ilyesmit rögtönözni, ha nagyon türelmetlen vagyok. Sajnos sok a hibalehetőség a kivitelezésben. Ezzel a tíz-egynéhány alkatrésszel esetleg megpróbálhatod.
Üdv!
Segítséget kérnék egy canton aktív mélynyomóval kapcsolatba. A készülék áram alá helyezve dübörgő hangot produkál (a membrán mozog), ha nincs semmilyen forrás rákötve akkor is. Van valakinek ötlete hol keressem a problémát?
Sziasztok!
Hosszas keresgélés után sikerült a táp részét megcsinálni mert mindig elmászott a táp most földhöz képest meg van a +15,1V, -14,9V a problémám az lenne hogy szerintem valahol begerjed ugyanis ha a kimenetet erősítőre kötöm zúgó hangot hallok potméter állítgatásra változik a hangja valakinek valami ötlete esetleg?
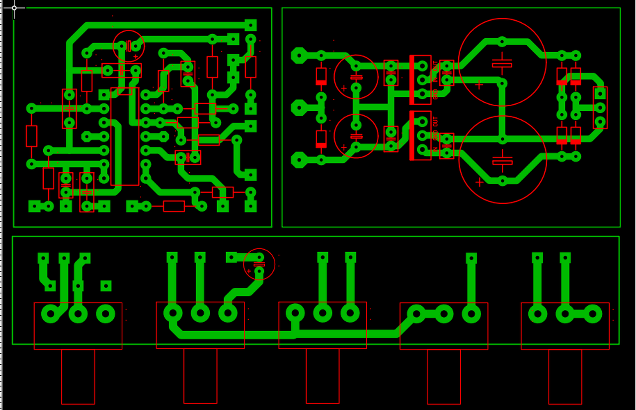
Szia! A táppal kapcsolatban azért vannak formai követelmények, a test vezetősávját nem illik össze-vissza fűzögetni. Mellékelek egy szemléltető ábrát a helyes kialakításról.
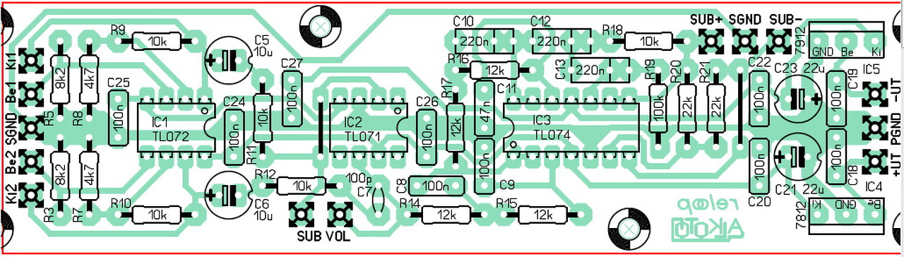
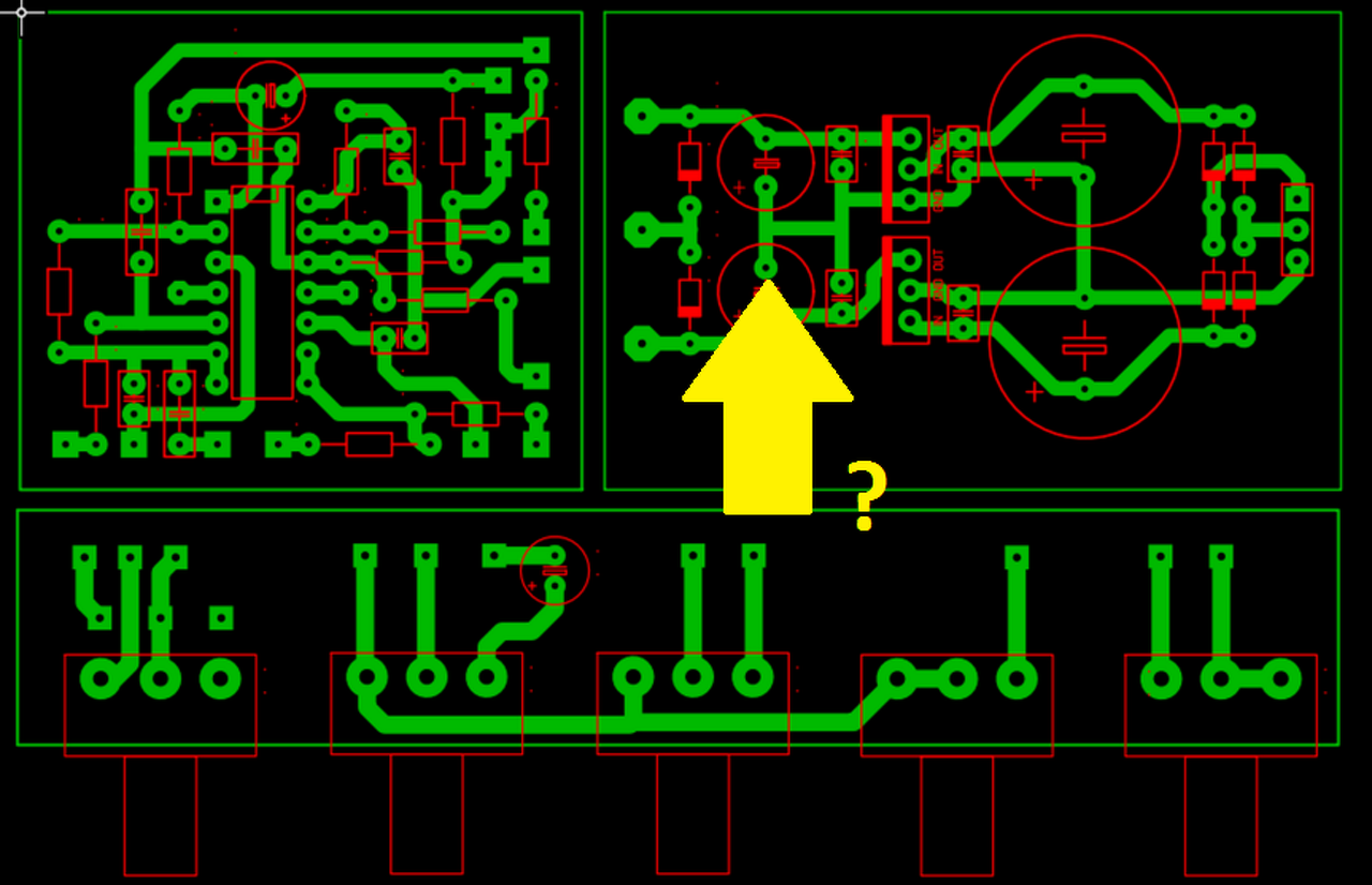
A potenciométerek ha fémházasak, kaptak-e testet? A potikhoz menő vezetékek mennyire védettek a környezeti zavarokkal szemben? A szűrő NYÁK-rajza nem túl informatív, nem tudni mi hová csatlakozik. A tápot be tudtam azonosítani, onnan erősen hiányzik egy 100nF+100µF helyi szűrés. A test kiemelt fontosságú hogyan találkozik az IC-s és a potis panellal.
Szia. A GND hogy megy tovább az elektronikára? Mert a nyákterveden nincs róla elmenő forrszem, a GND vezetősávja véget ér két kis kondinál.
Igen azt elfelejtettem írni hogy oda nem került be dióda így a gnd beljebb lett kötve a táp részét mindenképpen újra gyártom
Sziasztok azt szeretném kérdezni, hogy a mellékelt képen látható szűrőnek hogyan lehet állítani az erősítését.
Megépítettem szépen működik, de a bemenő jelnél (230mV) kisebb jön ki belőle (130mV) és ez nagyon kevés a végfoknak. Legalább 5-szörös erősítésre lenne szükség. egyébként itt található a kapcsolás: file:///E:/Elektronika/El%C5%91er%C5%91s%C3%ADt%C5%91%20+%20hangsz%C3%ADnszab%C3%A1lyz%C3%B3k/22%20Watt%20Car%20Subwoofer%20Amplifier%20Circuit%20Diagram.htm A hozzászólás módosítva: Márc 24, 2016
Az R14 és R14 ellenállások aránya határozza meg a kimeneti műveleti erősítő erősítését! Itt egy cikk ami ezt leírja, ha elolvasod már tudni fogod, hogy mit kell cserélni:Bővebben: Link
Köszi a választ de ne haragudj nem értem. Először is azt írtad, hogy az R14 és R14 ellenállások aránya határozza meg... az R14 az egy ellenállás -egynek nem lehet aránya ahhoz minimum kettő kell! egyik az R14 melyik a másik? Amit küldtél azt elolvastam de nekem a nagyrésze Kínai...
Köszönöm, mellékelem még az alkatrész értékekkel kiegészített képet is hátha ez változtat valamit a megoldáson...
R14/R13 (R14 osztva R13- mal) az erősítés, ahogy már @Zoltan.ms írta neked.
Most 1- szeres. Csökkentsd az R13 -at a szükséges mértékben. Ha csökkented, akkor viszont a C6- ot növelni kell. Annyival kell növelni, hogy a kettő szorzata (C6*R13) közel azonos maradjon, vagy kicsivel nagyobb. A hozzászólás módosítva: Márc 26, 2016
Sziasztok! Meg építettem az egyik cikkben lévő szűrő áramkört a problémám az lenne hogy mikor jön a zenébe egy mélyebb hang olyan mintha túlsok lenne a mély kiemelés
Sziasztok!
A csatolásban lévő áramkörről érdeklődök. A kapcsolási rajzban látok a bemeneten az 50k poti előtt C1-R1-C2 és C3-R2-C4 alkatrészeket. Ezek a nyákterven nincsenek rajta. Miért lehet ez? nem szükséges a becsatoló kondi, és a ?szűrő? a poti elé? Vagy azt a potira kéne feltákolni? Egy másik kérdés....ha nem használom a 2.1-ből csak as subot ezzel az áramkörrel, akkor jól gondolom, hogy a bemenő jelet rá köthetem a Front-Front csatlakozási pontokra a C5 és C6 csatoló kondi elé? Szintén egy megerősítésre szoruló kérdés...ha esetleg nem tudok vonalszintű jelet varázsolni a szerkezet számára, akkor az erősített jelből egy-egy soros ellenállással (úgy gondolom kb 100-200k értékkel) előállíthatom teljes nyugalommal a vonalszintű jelet?
A hiányzó alkatrészek a hangerő potihoz vannak telepítve. Neked elég C5,6-tal kezdeni.
Sziasztok!
Építettem egy ilyen subwoofert és egy ilyen tápot hozzá. A táp csak annyiban tér el a linkétől, hogy nem 741-sel csináltam, hanem 555 ic-vel, ami kb. 500-600 hz-en ad ki jelet 50%-os kitöltéssel (és innen már ugyan az: két tranzisztor, kondik, diódák, ellenállások). Ez így jó lenne, de nem az. A hangszóró (előerősítő, végfok nélkül is (még amikor a szűrő bemenetére nem is kötök semmit)) búgó hangot ad. Gyanakodtam a földhurokra, de nem találtam semmit, főleg úgy, hogy stabil 12v-os DC tápról megy az egész. Lehet a táp csinálja, de ha az is hogy iktathatnám ki.(autóba lesz és nem akarok trafót használni ha lehet) Vagy ha lehetséges a szűrő nem mehetne sima tápról? Akárhogy is, ha valakinek van valami ötlete a hibára vagy a kijavítására akkor azt nagyon megköszönném. (az egész erősítőnek már ennyi híja van)
A stabil tápnak semmi köze a földhurokhoz! Az a kivitelezés során elkövetett hibákból adódhat. Kellene egy kép az elkészült panelokról és a vezetékezésről. Akkor talán többet segíthetünk. Már dobozban van? A bemeneti csatit, hogy alakítottad ki.Ott lehet a legvalószínűbb hibát ejteni.
Idézet: „Vagy ha lehetséges a szűrő nem mehetne sima tápról?” De mehetne, de ahhoz némileg át kell tervezni.
Nincsen dobozban. Úgy lenne, hogy a lejátszóról a jel az előerősítőbe jut egy védett kábelen, onnan (csak ideiglenesen) sima 0.14-es kábelen megy a szűrőbe. A szűrő után ugyan úgy sima kábelen jut a végfokhoz. Megnéztem nem a kábel okozza, olyan mint ha a szűrő nem működne rendesen. Minden forrasztva van, ezért nincs kontakthiba.
Ha át is kell tervezni nem baj, csak működjön. Idézet: „Minél egyszerűbb annál jobb!” Egyébként én ezt a hangszórót használom sima monóba. Nem szeretnék nagy hangerőt, csak annyit hogy legyen basszus. Plussz még nézegettem a hangszórónak a görbéjét a winisdben és azt láttam kb. 100 hz-en van a csúcsa és kb. 20 hz-nél el is tűnik a vonal. Olvastam más hozzászólásokat is erről a kapcsolásról és volt aki azt írta a túl mélyeket is átengedi, ami meg nekem nem túl jó, ez a kapcsolás pedig csak a magasakat vágja le a mélyeket nem (ugye?). Tehát nekem elég lenne egy egyszerű kapcsolás amin (ha lehet) beállítható az alsó kb.50 hz és a felső kb. 150-200hz-es vágás lehetőleg "sima" táplálással.
LM324 IC-vel egy SUB mélykiemelő erősítő milyen megoldásban menne el?
A 4-ből 2 belső műveletije csak erősít, a másik 2 meg a frekvenciát vágja-emeli? A Philips MMS 240/00 30W-os SUB ládájában valami ilyesmi van beépítve, de sajna nem tudom, hogy hová kellene becsatolni a forgópotikat. 5 tüskéje van a lapon erre a célra. A másik 3 a hangerő lenne, ám arra egyből simán rájöttem (az az árnyékolt huzalos). Hol lehetne mindezt megtudni vagy megnézni? Róla valami kapcsolási rajz - az persze nem található se égen, se földön ...
Szia! az 555-öt tápban cseréld ki egy műveletierősítőre, mert az 555 az időzítő!
Már csak az a kérdés - így vajon hogyan működik az a táp, s mennyire szűrt, stabilizált a kimenő áram?
Mert ha nem, akkor VALÓBAN csere. Még tán egy régi LM723 is jobb oda. Vagy LM741, LM747, TL71, TL72, TL81, stb.
Próbáld meg tápegységben lévő 555-s kapcsoló frekvenciát növelni 15-20khz környékére.
|
Bejelentkezés
Hirdetés |





















