Fórum témák
» Több friss téma |
Fórum » Erősítőhöz való hangsugárzó védelem (koppanásgátló)
Témaindító: Thom, idő: Márc 14, 2006
Témakörök:
Kösz! Tranyókkal nem vagyok kibékülve..... Én ezt megcsináltam egyszerűbben.
Idézet: Hmm.. akkor az integrált áramkörökkel sem? Azokban is van belőlük, jó sok. „Tranyókkal nem vagyok kibékülve....” ![]() Tedd fel a rajzot, másnak is hasznára lehet. A hozzászólás módosítva: Feb 7, 2016
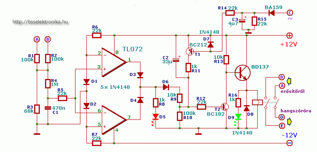
Sziasztok.
Kérdezném, hogy ez a védelem működik e 12 V-ról. Persze 12 V relével építve. Előre is köszönöm!
Sziasztok !
Ezt a védelmet hogy lehet tesztelni végfok nélkül? Köszönöm.
Nem a végfokozat, hanem annak tápja kell hozzá. Ha az megvan, akkor simán bekötöd, és kész. A DC figyelést meg mondjuk elemmel.
Ha nincs meg a táp, akkor azt valahogy szimulálni kell. Az sokkal jobb ha a valós feszültségeket el tudod érni, de a teszthez alig kell pár 100 mA terhelhetőség.
Megvan a táp. Az elemet kössem a bemenetére?
Nem kell rákötni, csak hozzáérinteni
Az elem egyik pontját (mondjuk elsőre a negatívot) hozzá kötöd a GND-hez, a másik végét (most a pozitívot) pedig hozzáérinted (pár másodpercre) ahhoz a hangszóró ponthoz, ami az erősítőről fog jönni. Két ilyen is van, R1 és R3 relé felé eső oldala. Így szimulálod azt a hibát, mikor valamelyik végfokozat kimenetén egyenfeszültség jelenik meg.
A tesztet fordított polaritással is el kell végezni, mert az áramkör mindkét irányra figyel. A hozzászólás módosítva: Feb 19, 2016
Sziasztok. Meg építettem egy bss elektronikás dc védelemel elátott ic koppanás gátlót. Anyi kűlömbséggel. Bc212helyett 327 et tettem. Bd137helyett bd139 et. 22k ohmom nem volt a helyett 20k. Tettem.BA159 helyett, pedig 1n4007 et. Így most kérdéses mi is a gond. Mert be kötöm akkor piros led meg villan és enyi. Semmi mást, nem csinál.esetleg valakinek valami ötlete van ? Vagy jó egyáltalán ez a kapcsólás. ??
Szia!
Három vezetéknek kellene a nyákodra menni, de én csak kettőt látok. Szimmetrikus táplálás kell, tehát +, - és test (GND). A hozzászólás módosítva: Feb 25, 2016
Rá érintettem a másik oldalon az ac t meg a gndt akkor a led fel villan enyi
Szia.
Nem érted, ennek a védelemnek két tápfeszültség kell. A GND -hez képest kell neki +12V, és szintén a GND -hez képest egy másik, -12V.
Még egyszer leírom: Szimmetrikus táp kell a kapcsolásodnak, tehát test és ahhoz képest egy +12V és egy -12V. Ugye tudod, hogy mi az a szimmetrikus tápfeszültség.
Szia! Ez a BSS kapcsolás (a többivel együtt sajnos) örökös probléma. Nem lehetne rajta túllendülni? Ott az eredetije, a Skori hangsugárzóvédője, az uPC1237, saját munkáimat már nem is említem.
Szó al nem működik.ezel ezt akartad mondani?!
Leírták, mi a probléma.
A hozzászólás módosítva: Feb 25, 2016
A kérdésednek van témája. Ott találsz róla leírást.
Igen csak az UPC vel annyi a baj, hogy nem mindig kapható.Bővebben: Link
A hozzászólás módosítva: Feb 25, 2016
Az Ebay-n kapható, relével komplettre szerelt változat bizony kiszorítja. Például a HQ-ban van pillanatnyilag ilyen IC.
Valóban kellene a három vezeték, de ettől még nem fog működni (feltételezve a kapcsolás működőképességét), mert ahhoz még egy negyedik is szükséges, ami a trafó bekapcsolását figyeli. E nélkül az "AC" szál nélkül nem fog a relé meghúzni.
Soha többet BSS elektronikás kapcsolás. !! Sehogy sem műkődik.
Ez egy alkatrésztemető, de ha jól építed meg és jól kötöd be, akkor elvileg működik.
Csak kérdés, hogy végül adtál-e neki két tápot és váltót. Azok nélkül nem működik, illetve váltó nélkül letiltja a relét, hiszen ez a dolga. Tehát összesen négy vezetéknek kell rámennie, plusz a hangzóró/végfok. (+12V; -12V; GND; AC) Az AC -nál pedig GND a másik pólus. A hozzászólás módosítva: Feb 26, 2016
Igen szimetrikus tápot kapott.és a táp ac-ját.se kép se hang.már a led se villan meg...
Sajnos.nincs idöm játszani vele. Rendelek egy upc1237 eset evayről. 1.8k huf. De 1hónap...
Akaszd ki az R11 -et, meg az R9 -et, AC nem kell most. Első feszültség alá helyezéskor késleltetve be kell húznia a relének.
|
Bejelentkezés
Hirdetés |












megpróbálom. 


