Fórum témák

» Több friss téma
Fórum » NYÁK terv ellenőrzése
 
Témaindító: Paso, idő: Okt 4, 2005
Lapozás: OK   151 / 203
(#) kameleon2 válasza Buvarbeka hozzászólására (») Feb 9, 2016 /
 
(#) elactrofan válasza Helios hozzászólására (») Feb 9, 2016 /
 
Egyeseknek rengeteg idejuk van. Egy ilyen rajzot atnezni nem keves ido. Olyan tervezovel kell dolgozni ami egybe kezeli kapcsrajzot es a pcb tervet es egy gombnyomasra osszeveti es mar latod is van e szarvashiba.
(#) Alkotó válasza elactrofan hozzászólására (») Feb 9, 2016 /
 
De attól hogy nincs benne "szarvashiba", még egy csomó egyéb anomália is lehet, amik részben, vagy akár teljesen kizárhatják a helyes működést.
Azzal együtt, hogy számos előnyt látok a rajz és a panelterv együtt kezelésében, én nem szerettem mikor számomra nehezen érthető korlátokba ütköztem.
(#) elactrofan válasza Alkotó hozzászólására (») Feb 9, 2016 /
 
Milyen hibara gondolsz? Egy peldat ha lehet.
(#) Alkotó válasza elactrofan hozzászólására (») Feb 9, 2016 /
 
Földhurok és egyéb testvezetési hibák, rosszul megválasztott vezetősáv szélesség, indokolatlan, vagy szükséges átkötések léte és hiánya, rossz alkatrészelhelyezés, tévesen megválasztott alkatrész makró stb.
Egy jó terv sokkal több mint az alkatrészlábak összekötözgetése. Az ellenőrzésre való felkínálás éppen ezért nagyon ingoványos terület, mert nem csak a kötésekre kellene kitérnie.
(#) Béla 66 hozzászólása Feb 10, 2016 /
 
Sziasztok!
Elkészültem egy szkóp óra, digi paneljával.
Ez az első kétoldalas nyákom.
1.A fehér alkatrészek a forrasztási oldalra kerülnek.
2. Az Atmega és az AD IC-t csak így tudtam jól összehozni a többi alkatrésszel. Tudom,hogy szinte kiált a két IC párhuzamos elrendezésért (azzal próbálkoztam elsőre), más is felhívta rá a figyelmem, de a tapasztalatlanságomnak tudom be, hogy csak így sikerült összehoznom.
3. Próbáltam a tápokat is csak az egyik oldalon vinni, de azzal is meggyűlt a bajom.
Ha valaki szánna rá egy kis időt, azt nagyon megköszönném.
SprintLayout 5-ben készült a nyák.
(#) mrbini hozzászólása Feb 10, 2016 /
 
Sziasztok!
Elkészült az első szkóp tervem. Vetne rá valaki egy pillantást, hogy van-e benne valami hiba.
Előre is köszönöm: Gergő
(#) Helios hozzászólása Feb 17, 2016 /
 
Sziasztok. Újra megpróbálkozok egy ellenőrzéssel. Készitettem kapcsolási rajzot is, NYÁK tervet is. De 2 külön programmal. (Az Eagle nyáktervezője nem tetszik.) Az egész panel összesen 3 átkötést tartalmaz, valós alkatrészméretek alapján. Igyekeztem figyelni a tápvonalak megfelelő távolságára, továbbá a lehető legrövidebb vezetősáv használatára is. De néhol nem jött össze sajnos. A táp saját elgondolás, a védelmi áramkör Majki-féle, elméletileg az én tápfeszemhez igazitva, a CLIP áramkör Reloop munkája.
(#) steelbird válasza Helios hozzászólására (») Feb 17, 2016 /
 
Szia.
Csak futólag néztem rá, egy apró javaslat: a védelemnek a pozitív tápfeszt az R13 lábai között át lehet vinni közvetlenül a relékhez, ha nagyobb rasztertávolságú ellenállást tervezel oda. A lábát lehet hosszabbra is vágni. Vagy csinálhatod úgy, hogy az R13 -at két sorba kötött ellenállásból állítod össze és a másik alatt átviheted a pozitív feszültséget, én pl. van, mikor így tervezek és akkor nincs átkötés. R7, R11 is lehet két darabból (ha zavar az átkötések látványa).

Ha a pozitív feszültséget átviszed az R13 alatt, ahogy az előbb írtam, akkor bal szélen nem kell a pozitív vezetősáv (és az átkötés), helyére pedig az R11 -et kitolhatod balra, a Q4 -et és az alatta lévő kondit, meg diódát pedig jobbra tolod és nem kell átkötés az R11 -hez.
A többit sajnos idő hiányában nem tudtam most átnézni, egyeztetni a rajzzal, hátha mások tudnak majd időt szánni rá.
A hozzászólás módosítva: Feb 17, 2016
(#) kivancsi4 válasza Helios hozzászólására (») Feb 18, 2016 / 1
 
Elnézésedet kérem, de végszükség esetén használok SL-ot és Sas-t.
DipTrace-val próbálkozom, kisebb nagyobb sikerrel.
Nem tudom, hogy az alkatrészek jól vannak-e egymáshoz kötve, de talán ha igen, egy pár áthelyezésével , rövidülhetnek a vezetősávok, eltűnhet pár átkötés(akár mind).

PS.JPG
    
(#) Allen Collins hozzászólása Feb 20, 2016 /
 
Sziasztok!
Az alábbi kapcsolást építettem meg, kivezérlésjelző csináltam hozzá nyákot, de már a második olyan eset van, hogy nem akar működni a 3915-tel a kivezérlésjelzőm. Ti találtok a nyákban hibát?
(#) steelbird válasza Allen Collins hozzászólására (») Feb 20, 2016 /
 
Szia.
Honnan van a rajza? Tedd fel azt is.
A GND nem megy sehová, csak a trimmerre. Így nem is működhet...
(#) proli007 válasza Allen Collins hozzászólására (») Feb 20, 2016 /
 
Hello! A nyák jó lenne, de..
A GND-t és a "test"-et ugyan azon pontra kell kötni. Az 5-ös lábbal sorba kötött 470ohm-nak semmi értelme nincs. Azt inkább a diódával kellene sorba kötni, hogy ne a végfokot terhelje a 2µF-os kondi. A bemenetre 10V-nál nagyobb csúcsfeszültségű jelet nem köthetsz. A Led-ek anódja és a 12V közé, egy 47ohm-ot kellene kötni, mert "BAR" üzemmódban nagyon fog melegedni az IC.
(#) villanyipi hozzászólása Feb 22, 2016 /
 
Üdv megépíteném a linken szereplő gyújtást simsonra, egyhengeres lévén egy IRFP460-at tennék bele, működőképes így a nyákterv?
Előre is köszönöm a válaszokat!
Íme

gyuszi.lay
    
(#) steelbird válasza villanyipi hozzászólására (») Feb 23, 2016 /
 
Szia.
Ezen még dolgoznod kell, van rajta hiba bőven.
A 18V -os zéner fordítva van benne (meg szerintem oda inkább egy 10V körüli kellene), a teleföld nem jó, átüthet a trafóra menő vezetősávnál, azt inkább kapcsold ki. A rajzon két darab 200V -os zéner van, neked a terven 1 db dióda van helyettük.
A trafóra menő vezetősáv elég széles, de a GND sáv végig vékonyka. Azon még több áram folyik, mint a trafóra menő sávon.
A két fet inkább azért van a rajzban, mert kettő jobban ki tud nyitni, mint egy, itt tized Om -ok is számítanak.
Van külön topicja a simson gyújtásnak, nézz körül ott, van egyszerűbb tirisztoros gyújtás rajz is fent.
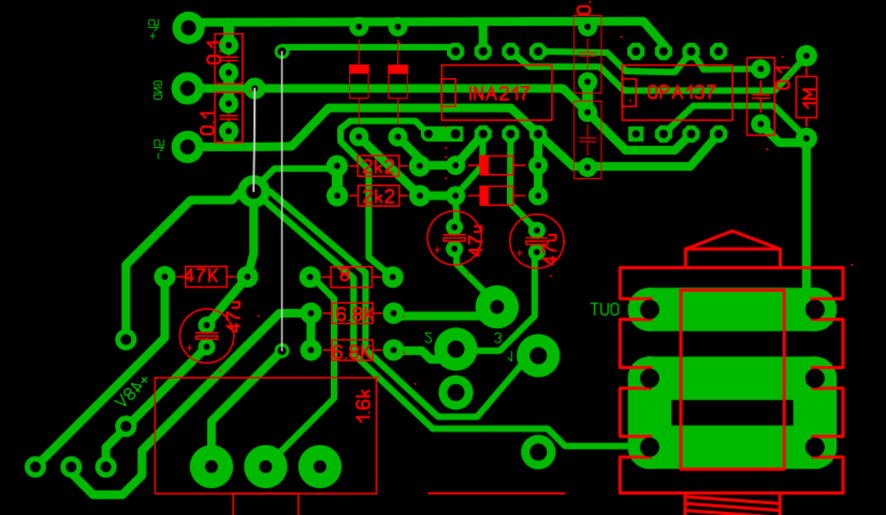
(#) bali00 hozzászólása Feb 24, 2016 /
 
Sziasztok!

Elkészítettem egy mikrofon előerősítő nyák tervét. Ha valakinek van kedve és ideje nézze meg, hogy mit kötöttem el. A kapcsolás az INA 217 ic adatlapján megtalálható. Ina217 Mic pre

Mic Pre.png
    
(#) proli007 válasza bali00 hozzászólására (») Feb 24, 2016 /
 
Hello! Alapvetően jó, de kicsit "digitális" a nyák. Vékonyak a vonalak, sok az IC láb közötti vezeték (még indokolatlan is van, a két dióda katódja, mert ott a plusz táp a közelben). Kicsik az IC lábpöttyei, nem lesz stabil az áramkör. A -48V bekötéséhez nincs forrpont.
(#) steelbird válasza bali00 hozzászólására (») Feb 24, 2016 /
 
Szia!
Én a 48V -ot hidegítő 47µF -os kondit nem a kisjelű fokozat GND -jénél (a 2,2kOhm -ok) kötném GND -re, ott zajt/tranzienseket vihet be az erősítőbe a táp felől, töltődéskor, kisüléskor.
A bemenő jel aljzatának a GND -jét pedig (1 -es pin) nem a kimenetről vinném oda, főleg nem ilyen vékony vezetősávval.
Szimmetrikus jelnél a GND csak árnyékolást lát el, de pont ezért nem kötném a kimenet GND pontjára, ugyanis kapacitív úton a kábel árnyékolása rászór a bemenetekre, vagyis pont nagy frekvencián létesít csatolást és amilyen vékony a GND vezetősáv, szép kis induktivitásokat terveztél bele mindenhova.
Jó terjedési viszonyok esetén a nagy sávszélességű IC miatt nem kizárt már rövid mikrofon kábelnél is a rövidhullámú vétel .
A hozzászólás módosítva: Feb 24, 2016
(#) bali00 hozzászólása Feb 24, 2016 /
 
Gondoltam, hogy túl közel kerültek a vezetősávok, de valahogy így sikerült Valóban! Eddig, hogy nem vettem észre a fölösleges nyomvonalat.. A táp nyomvonala 0.6os, milyen vastagnak kéne lennie? Köszi a segítséget!
(#) steelbird válasza bali00 hozzászólására (») Feb 24, 2016 /
 
A GND vezetősávját mindenképpen izmosítsd meg, végig mindenhol. A tápágakban nem folyik nagy áram, 0,8 mm körüli vezetősávok megfelelnek. Viszont lehet, hogy még a két IC közé is jó lenne táphidegítő kondikat betenni.
(#) bali00 hozzászólása Feb 24, 2016 /
 
Oké köszi! A sávokat megvastagítottam. A hidegítőkondi 0.1 u megfelelő lenne?
(#) steelbird válasza bali00 hozzászólására (») Feb 24, 2016 / 1
 
Olyan jó lesz, mint a másik kettő.
Használd a "Válasz" linket, előfordul, hogy több témában zajlik egyszerre beszélgetés, akkor nyomon követhetőbb a dolog.
A hozzászólás módosítva: Feb 24, 2016
(#) bali00 válasza steelbird hozzászólására (») Feb 24, 2016 /
 
Gondolom akkor valahol a táp GND nél kéne bekötni a 48v ot hidegítő kondit. Az árnyékolást meg a dobozra? Lehet hülyeséget írtam...
(#) steelbird válasza bali00 hozzászólására (») Feb 25, 2016 /
 
Az OPA alatt, vagy annak jobb oldali végénél kialakíthatsz egy csillagpontot a GND -nek és oda kösd be külön vezetősávval a kimenet GND -jét, meg külön sávval a bemenet GND -jét, arra kötheted a 2,2kOhm -okat is. A 48V hidegítőkondija inkább valahová a táp becsatlakozásához legyen testelve. Én a 48V becsatlakozását is áttenném a táp becsatlakozások mellé, balra.
(#) bali00 válasza steelbird hozzászólására (») Feb 26, 2016 /
 
Rendben nekirugaszkodok még egyszer, szeretném megcsinálni rendesen ezt a nyákot.
(#) steelbird válasza bali00 hozzászólására (») Feb 26, 2016 /
 
Szerintem felcserélted az XLR aljzatnál az 1 -es és a 2 -es lábakat.
Itt egy Neutrik aljzat bekötése, az 1 -es és 2 -es fel van nálad cserélve.
(#) bali00 hozzászólása Feb 27, 2016 /
 
No megcsináltam a javításokat, illetve egy kicsit átrendeztem. Biztosan lesz benne hiba, de remélem már egy kicsit jobb lesz így. Próbáltam az IC tápokat kívül vinni meg még sok más változás lett, de majd látjátok úgyis.
(#) kokozo válasza bali00 hozzászólására (») Feb 27, 2016 /
 
Egyszer régen én ugyanezt ilyenre csináltam..

nyák.JPG
    
(#) bali00 válasza kokozo hozzászólására (») Feb 27, 2016 /
 
Jóféle...(tetszenek a kacskaringós vonalak)...Hangja milyen?
(#) kokozo válasza bali00 hozzászólására (») Feb 27, 2016 /
 
Azért jó a kacskaringós vonal, mert az íves kanyarokban az elektronok nem hagyják el a pályát ugyanúgy, mint ha autóval mennél 200-al egy íves kanyart könnyebb bevenni mint egy derékszögűt.
Következő: »»   151 / 203
Bejelentkezés

Belépés

Hirdetés
XDT.hu
Az oldalon sütiket használunk a helyes működéshez. Bővebb információt az adatvédelmi szabályzatban olvashatsz. Megértettem