Fórum témák
» Több friss téma |
Fórum » Csöves erősítő készítése
Ne feledd betartani a fórum viselkedési szabályait, és a topik megmaradásának feltételeit. [link]
A téma átmenetileg fagyasztva lett, hozzászólni nem tudsz!
Tegnap el kellett hagynom a gépet (MSN), ezért most küldöm. Remélem, látható azért.
Szia,
sikerült összehasonlítani a csövesedet a JLH-val?
Alacsony feszültségü tápod van, akkor nézd meg ezt a kapcsolást
Sziasztok!
Van egy csöves erősítőm, szeretnék csinálni rá egy fejhalgatókimenetet. A kimenőtrafó szekunderére simán rá lehet akasztani egy ellenálláson keresztül a fülest, vagy ez nem ilyen egyszerű a csöveseknél .
De, ráteheted egy ellenálláson keresztül, de itt nem maradhat a kimenő terhelés nélkül ( pl. kihúzod a fülest). Kapcsolj rá egy megfelelő Ohm-os, elegendő terhelhetőségű ellenállást.
Aha értem, köszönöm a választ!
Még valami. Ha olyan Jack ajzatot használok ami a füles be/kihúzásakor le/rákapcsolja a hangszórókat terhelés gyanánt, az jó?
Igazából a füles a soros ellenállással nem biztos, hogy elegendő terhelésnek. Úgy tervezd meg, hogy fülessel hallgatva se sokkal nagyobb ellenállás legyen rajta, mint a hangfalak.
Hello! Azokat a fájlokat én követtem el. A könyv címe Dr. Keresztesi Miklós: ELEKTROTECHNIKA III. (Híradástechnika) Tankönyvkiadó, Bp, 1985. Valamikor a '80-as évek derekán nagybátyámé volt, a főiskolán. Egyébként mindent beszkenneltem belőle ami a hangtechnikai részhez kapcsolódik, és csöves. Vannak benne kezdetleges tranyós cuccok, OC sorozatú germániumtranyákkal
Meg csöves impulzusformáló stb áramkörök. De ha érdekel, akkor tanulmányozás céljából elküldöm neked
Itt is analógnak írják a 6P31C-t az el 36-al
Ez majdnem azonos Imi által feltett kapcsolással , csak előfokot is tartalmaz már .
Hátha érdekel valakit a PPP táborból .
Ezek is, meg a PL81-esek is, a PY83 volt a párjuk.
Régen volt az, amikor még nem az 500-ok voltak. Én sem javítottam már nagyon olyanokat, amibe ne ezek lettek volna. Elvileg még valahol kéne lennie egy Viktóriának, ami évekkel ezelőtt működött.
Szerintem is ez megfelelő lesz .
Ha kedvem lenne megcsinálni , akkor 6H2P és 6L6(6P3C )csövekkel építeném meg PL-ket nem szeretem , az anódkivezetésük miatt , PL508 viszont már tetszik.
PL-ről jut eszembe , van sok PL sorozatú (kicsi és nagy is )csövem új és használt is de mind ok .
Ha valakit érdekelne cserélhetnénk foglalatra , novál és oktál érdekelne , akár nyákos vagy sima , használt is jó .
Az nem gond , csak mondj olyan csövet ami érdekel .
Én meg szétfúrtam egy halom DY poharat, és ami benne van, azzal fogom csinálni.
Megnéze a PL500-kat mennyi és milyen van .
A DY-nak ugyanolyan "kupakja" van, mint a PL-nek. Csak neki van egy vastagabb része is, de ha belenézel a malomkerék sapkájába, akkor ugyanazt látod. Leesett, a pohárba a foglalat volt.
PL500 1db + használt 4db ,PL509 2db , PL508 4db ,6P45C 4db ,6P36C 4db , rengeteg EF80
Valamelyik érdekel ?
Müszi, Neked meg lassan odaérnek a csöveid, ha djhans feladta.
Nekem eddig a 6P45Sz muzsikált a legszebben. Most a PL82-vel szenvedek, szó szerint. Marha hamar határol, mert nem jó neki a munkapontja. Holnap külön tápról fogja kapni, és potikkal állítom majd. Ma már fáradt vagyok.
Müszi, ezzel fúrom a likakat. Édesapám hagyatékolta rám
.
Találtam 50 mikrós !!! 250V-os fóliakondit, 4 kivezetéssel a sarkain.
Hogy tudtatok összehozni 17 nap alatt (amióta nem jártam itt) majdnem 700 hozzászólást??? Nem tudom végigolvasni!! Arra nem elég a hétvége...
Nos épülnek az uborkásüveg erősítők??? Nekem is kész lett a keményfa talapzat! már csak egy szabad hétvége kéne és összerántanám az SE-t, de hát most is egy nagyáramú tápon működök..
Sziasztok!
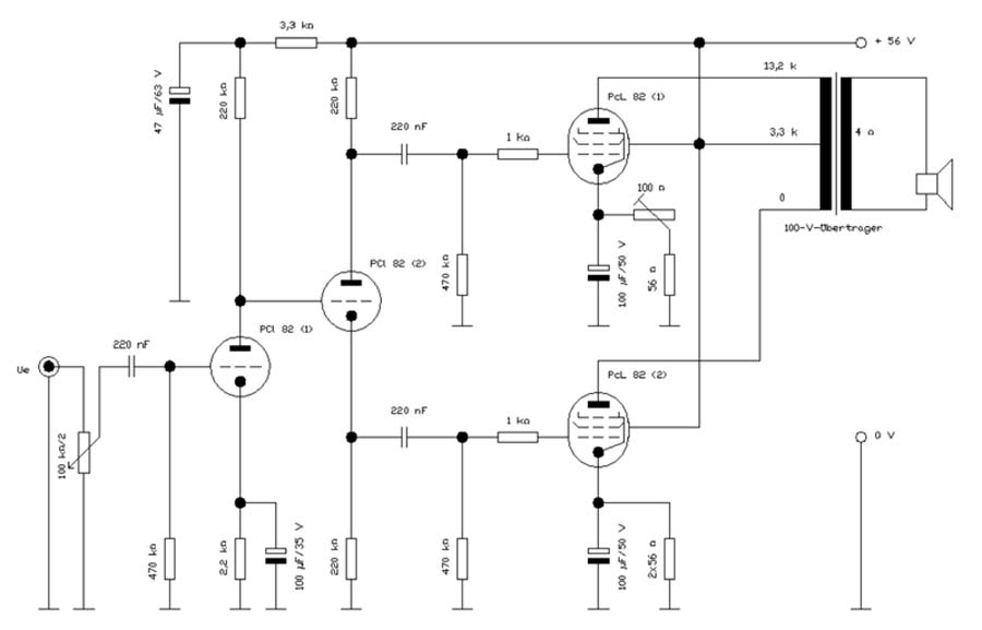
Itt van egy csöves RIAA korrektor rajza, és azt szeretném tudni hogy az ECC helyett jó lenne e 6SL7? Köszi: Müszi Idézet: „Jé szia müszi. egyébbként tudod mit takar a neved?” Nemtudom, sokszor neveztek műszerésznek az iskolába és rámragadt a név. |
Bejelentkezés
Hirdetés |




.
Meg csöves impulzusformáló stb áramkörök. De ha érdekel, akkor tanulmányozás céljából elküldöm neked







