Fórum témák
» Több friss téma |
Mekkora a motorod? Milyen feszültségről menne 12V?
A hozzászólás módosítva: Feb 17, 2016
12V fogalmam sincs hány w. Iveco Daily fűtőmotor.
Egy fűtőmotor viszonylag nagy teljesítményű!Szerintem ott kb 20-30A simán folyik, Egy Citroennél mértem meg egyszer 23A volt teljes fordulaton az áramfelvétel.
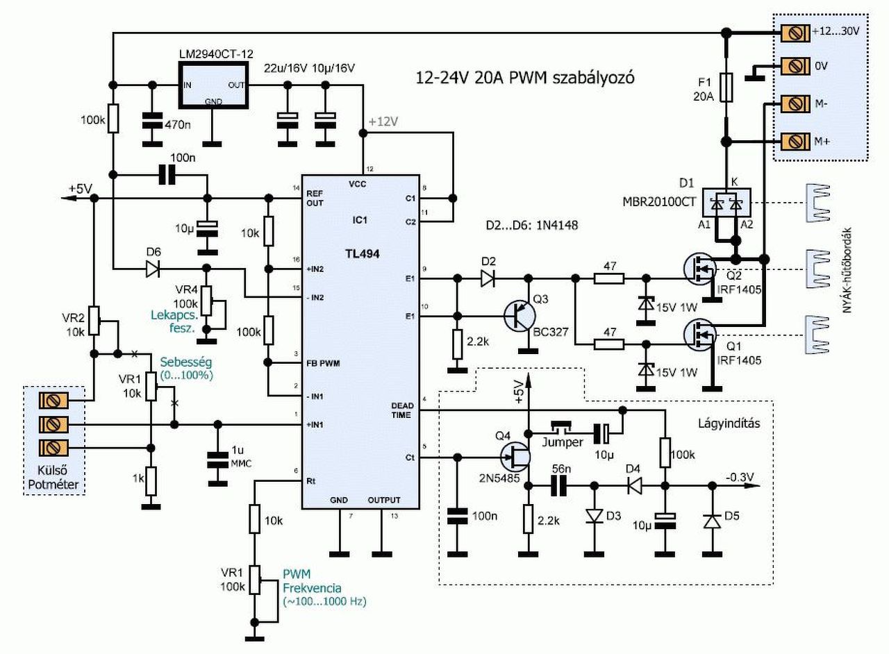
Ok nem is az a gond, hanem hogy melyik a jobb megoldás a fet meghajtásra. N fetből bikábbak vannak, ezért azt a megoldást jobbnak gondolom. Két irfz44 es megoldaná a gondot. Lágyindítást a pic programból meg lehet oldani, hogy bekapcsoláskor ne durranjon el az áramlökéstől.
Most ezen a gépen nincs fent, így nem tudom feltenni, de régebben már idetettem azt a FET meghajtó áramkörnek a rajzát amit én az említett autóban használtam. Ha visszakeresel megtalálod( 2013 május). Nálam is egy proci kimenetén volt a meghajtó. Egy BS170 hajtott meg két kis BD-t Azok meg egy-egy ellenálláson át a két FET-et na meg egy nagyáramú dióda is volt a motor önindukciója miatt!
De van olyan megoldás is, hogy alacsony gatefeszültségű FEt-et veszel (pl: IRL) ezek közvetlenül meghajthatók aprocival, bár ez függ a PWM frekitől, mertr a nagyobb frekvenciákon a gétkapacitás miatt nagyobb áramok is kellenek a meghajtáshoz. A hozzászólás módosítva: Feb 17, 2016
Freki kb 600Hz lesz, szóval akkora nagy gate áramok nem várhatók. A gond az hogy a pozitív ágat kell kapcsolni. Ha rákötöm a gate re a pic 5V ját akkor mint source követő fog működni, marad rajta 7V feszültség és megsül. Ha egyszerűen a gate jét a tápra húzom egy ellenállással és egy pic vezérelte npn tranyó testeli az úgy jó? Kinyit teljesen a fet? Bővebben: Link Itt dupla tápfesz kerül a Gate re. Igazából csak egy kondi és dióda a különbség
A lényeg az lenne, hogy kapcsolóüzemben dolgozzon és ne fűtsön csak I^2*Rdson nyi teljesítményt. A hozzászólás módosítva: Feb 17, 2016
Hát ez a pozitív ági szabályzás nehéz lesz N-es FET-el! Nem gondolkodtál még valamilyen P-s FET-ben? Sokkal ritkább ez a megoldás, így nehezebb a neten ilyent találni!
Végülis megvan a megoldás, megtaláltam itt a topicban proli007 tollából. Tényleg kell a nagyobb gate feszültség. A gond az hogy 100% kitöltési tényezőnél nem működne a fesz kétszerezés. Talán egy egyszerű dc-dc konverter lesz a megoldás, kitalálok valamit.
Köszi tényleg nem rossz. 0.02 ohm 74A Csak irfz44 esem van egy pár itthon, ezt meg rendelni kell, vagy bemenni Pestre de minimum Debrecenbe. De értelmesebb megoldás.
Sziasztok. Nem biztos, hogy jó topikba írok, de majd kisegítetek.
12 Voltról üzemelő, párhuzamosan kötött Led-eket (korlátozó ellenállással) kellene a bekapcsoláskor és a kikapcsoláskor is fényerőszabályzással kapcsolni. (a felfutás és a lefutás is kb. 3-4 másodperc lenne). Az összfogyasztás 1A körüli. A Be-Ki kapcsolást egy 74 HC 32-es OR logikai icé (ami 3.3 Voltról üzemel) HIGH-LOW szintjéről kellene megoldani. (a bekapcsolás a HIGH szint). Segítsetek, hogyan kezdjek hozzá. (elég kicsi a tudás szintem).
Hasonlót készítettem már, egy LED szalagot kellett így ki- és bekapcsolni. Kapcsolóelemnek kb. bármi jó, ami kibírja a LED-ek áramát.
Helló.
Ettől egyszerűbben megoldani biztos hogy nem lehet, de sajnos nincs felszerelésem, eszközeim a PIC-ek felprogramozásához, (gondoltam én is Arduino NANO-ra). Esetleg valami hasonló, egyszerű megoldás, Pic nélkül?
Hello! Analóg módon is lehet..
Helló.
A Proteus-ban megrajzoltam, de a teszt alatt (High-ba kapcsolás után) csak villognak a ledek és van amikor a teszt is leáll. Vajon a tesztprogram nem tudja értelmezni, vagy más lehet a baj?
Szerinted én tudom mit csinál a Proteusz? Építsd meg, és utána írd meg mi az eredmény.
Van a Proteusnak témája, kérdezd meg ott, biztosan tudnak segíteni.
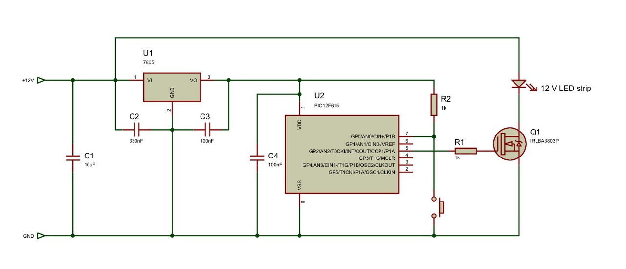
Találtam a neten ezt a rajzot, szimpatikus is, meg mivel egyenárammal is vezérelhető, így a céljaimnak pont megfelelne. A kérdésem a következő lenne: Valaki megépítette ezt már? Működőképes? Van hozzá valami használható panelrajz? Megköszönném, ha esetleg valaki tudna ebben az ügyben segíteni.
Ezekkel általában az a baj, hogy se puffer a bemenetén se áramvédelem, így hamar el is füstölnek egy komolyabb terheléssel.
Ez autokra lett kifejlesztve, oda nem igen kell puffer az áramvédelmet meg a biztositék helyettesiti.
És az akksiig elmenő drót induktivitásában tárolt energia hova lesz, miután kikapcsol a FET?
Meg az rendben van, hogy van benne egy 20A-es bizti. Akkor az autóban legalább egy 25 A-esnek kellene lennie. És ez a 25 A-es biztosítja a segédtáp részére az áramot... nem aprózták el. A hozzászólás módosítva: Feb 27, 2016
Egy fet sokkal hamarabb el tud szállni mire a bizti kimegy ha az indulási áram rövid zár. Márpedig miden DC motor indulásnál rövid zár az áramot a belős ellenállások korlátozzák a felfutását meg az induktivitása. Lehet hogy 100-ból 99x jól megy de elég ha 1x elszáll.
Az a baj, hogy ekkora áramokat hatásosan nem igen lehet kivédeni, igy gyakran ( az autokban szinte mindig) tuldimenzionálnak mindent és kihagyják a biztositékot. Illetve az csak mind itt arra jo, ha a FET összeégne ne gyulladjon ki a kocsi.
Söntön figyelni az áramot ha kell 100n alatt tiltom a cuccot. Bár ilyen gyors felesleges de közel bármit meg lehet csinálni
A bibi ott van, hogy egy 20 A-s 12V-s motorhoz igen nehéz hatásos söntöt berakni anélkül, hogy vesztenél a motor teljesitményböl.
A hozzászólás módosítva: Feb 27, 2016
Ez érdekes lenne hosszú távon 1 darabbal. 10-20 amperre elmegy esetleg.
Nem írta, hogy 1db. lenne. Amúgy is 1mOhm 100A-el 10W lenne. Vagy is ebből van párhuzamosan vélhetően 10db.
Üdv mesterek! Bocs a belevaúért, általában read-only vagyok (lopom az ötleteket!
), de ilyen alkalmazásokra :autótechnika, induktív fogyasztók én a BTS sorozatot használom. Pl:BTS443 BTS611 és még számtalan, különböző áramhatárral, Highside, Lowside meghajtókkal, általában 3,3 és 5V szintről vezérelhetők. 1-5 dollár/db (pl:BTS611 TO-263) és még mindig túlélték, amiket elkövettem velük... ![]() Vagyis tudom, az építés öröme, de ezekkkel sok gondot tudtam megspórolni. Tisztelettel: András |
Bejelentkezés
Hirdetés |




A lényeg az lenne, hogy kapcsolóüzemben dolgozzon és ne fűtsön csak I^2*Rdson nyi teljesítményt. 


), de ilyen alkalmazásokra :autótechnika, induktív fogyasztók én a BTS sorozatot használom. Pl:





