Fórum témák
» Több friss téma |
- Ez a felület kizárólag, az elektronikában kezdők kérdéseinek van fenntartva és nem elfelejtve, hogy hobbielektronika a fórumunk!
- Ami tehát azt jelenti, hogy a nagymama bevásárlását nem itt beszéljük meg, ill. ez nem üzenőfal! - Kerülendő az olyan kérdés, amit egy másik meglévő (több mint 17000 van), témában kellene kitárgyalni! - És végül büntetés terhe mellett kerülendő az MSN és egyéb szleng, a magyar helyesírás mellőzése, beleértve a mondateleji nagybetűket is!
Köszi!
Tehát amelyik szűrővel rendelkezik az sokkal érzékenyebb a pontos frekvenciára? Amelyiknél nincs szűrő ott mit jelent a 38 kHz? A frekvencia választásnak mi a jelentősége?
Mindegyik rendelkezik szűrővel. Amelyikben nincs szűrő, azt fotodiódának/fototranzisztornak nevezik.
A frekvenciaválasztás arra jó, hogy különböző készülékek ne keverjék össze a távvezérlő jelét.
Sziasztok!Ilyen problémával találkoztatok már? Nem tudok az előéletéről semmit.
Sziasztok!
Megoldható az, hogy egy rtc hetente 1x ugyanabban az időben felébresszen egy uc-t. Ha igen tud valaki róla egy linket vagy leírást?
Hello
LM317 fix áramú módban mennyit változhat a kimeneti áramerősség? Melyik értéket kell ilyenkor nézni a katalógusban?
Ránézésre hibás LCD vezérlő. Nagy valószínűséggel a memóriájában van a bibi.
Persze, pl. DS1337 INTA vagy INTB kimenetével!
A kimeneti áram változását a kimeneti feszültség változása és az ellenállás változása határozza meg. A terhelés állandó (állandó áram), annak a változásával nem kell foglalkozni. A bemenőfeszültség változásának hatása van a kimeneti feszültségre, azzal kell számolni, de az csak 0,01%. Az áramot beállító ellenállás változhat üzem közben (pl. a melegedéstől) azzal is kellene számolni, de az elég kicsi érték lehet, valószínűleg nem számottevő. A kimeneti feszültséget befolyásolja a referencia hőmérsékletfüggése is (kb. 1,25V és 1,233V között lehet hőmérséklettől függően). Ezek természetesen az IC szabályozási tartományán belül érvényesek, a terhelés változó feszültsége esetén is meg kell lennie az IC-n a szükséges feszültségnek, jelen esetben minimum Uref+Udropout.
Hello! Itt pld. megnézheted mire gondoltam.
Torott a kijelzo, de valoszinuleg csak megrepedt az egyik reteg uveg. Igy is menthetetlen.
Lassan már kezdem érteni, de du.-án még áttanulmányozom. Köszi szépen
![]() A hiszterézist az első LM358-as adja?
Sziasztok,
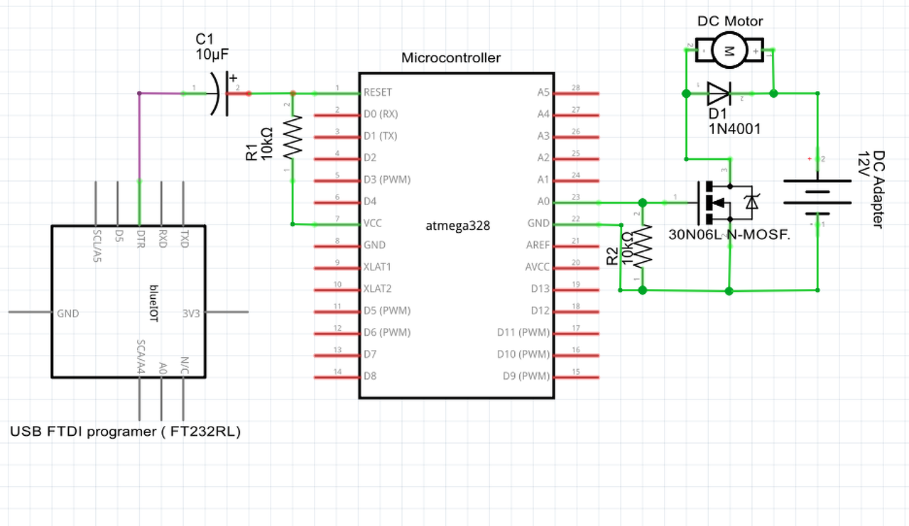
a segítségetek szeretném kérni a következő áramkörrel kapcsolatban. Egy mikrokontroller egy Power MOSFET-en keresztül kapcsolgat egy DC motort. A MOSFET vezérlő lábaira 0 vagy 5V-ot kap, ennek megfelelően kapcsolja ki-be a 12V-os áramkört. A probléma az, hogy a MOSFET nem 0 vagy 12V-ot kapcsol, hanem ~2 és 12V-ot. Mivel a 2V nem elég, hogy megforgassa a motort így a MOSFET durván melegszik (bár ebben az állapotban nem is kellene, hogy forogjon a motor). Ha viszont a mikrokontroller RESET lába rá van kötve az FTDI adatper DTR lábára, akkor 0 és 12V-ot kapcsol a MOSFET, vagyis ekkor jól működik. Az FTDI adapteren keresztül programozom a mikrokontrollert (természetese ekkor a TX, RX, GND, DTR lábak is be vannak kötve). Miért viselkedik máshogy az FTDI adapterrel? A hozzászólás módosítva: Feb 29, 2016
Szia! R1-et ne a GND-re kapcsold, hanem a +5V-ra. Elég lenne oda 10k is. A 10µF helyett is elég lenne 100n.
A hozzászólás módosítva: Feb 29, 2016
Szia, bocsánat a kapcsoláson rosszul szerepelt az ellenállások értéke és az R1 bekötése (az alábbi ábrán javítva). Az egyedüli különbség a kondenzátor értéke, ez jelenleg 10uF.
A mosfet ugye nem úgy van bekötve, ahogy a rajzon szerepel?
Természetesen nem
Javítottam az ábrát.
Az lehetséges, hogy a MOSFET-nél lévő 10K-s ellenállás nem elég nagy? Volt ahol 1M-es ellenállást írtak.
A hiszterézist az első fokozat erősítése és az 555 Th-Tr küszöbértéke (4V) adja. Ebből nyilván az első az állítható.
Sziasztok!
Itt miért van az a finta, hogy 2 hőmérő szenzor mér egyszerre?
Üdv!
Olyan kérdésem lenne mivel mostanában elég sokat foglalkozom hangtechnikával, hogy mi a különbség a lineáris és a logaritmikus potméterek között? Sok helyen látom kapcsolásokban a potméter mellett, hogy log. Viszont azt még nem, hogy lineáris! Tehát ha nincs odaírva hogy logaritmikus akkor az lineáris? Ezenkívül még azt kérdezném, hogy az milyen potméter amivel a hangszínszabályzókban, keverőkben a balance-ot állítod, hogy középen "megakad" egy kicsit? Előre is köszönöm!
Szia!
Két helyen tudsz hőmérsékletet mérni (pl. kint és bent), a kapcsolóval pedig kiválasztod, hogy melyiket mutassa a kijelző. (working principle utolsó két sora)
Sziasztok!
Vettem egy elektromos légycsapót, gyárilag 3 V -on üzemel, ezt az értéket akarom növelni 9 V -ra. A kérdésem az, hogy szükségem van-e a panelon valamely alkatrész cseréjére a nagyobb fesz miatt, és ha igen akkor melyikre, milyenre? Nem értek semmit az elektronikához, tehát minden segítséget megköszönök, és nem haragszom meg ha szájbarágós. Előre is köszönöm
Akkor leírom szájbarágósan : Ne akard átalakítani , nincs értelme .
Üdv!
Valaki esetleg tudna segíteni, hogy mikrokontrollerrel pl arduinoval hogyan tudok vivő frekvenciás pwm jelet produkálni? pl olyat mint az alábbi linken látható. Bővebben: Link
Lineáris:a szögelfordulással egyenes (lin.)arányban változik a leszedő, és valamelyik vég közötti ellenállás; a logaritmikus log. függvény szerint, mert a fülünk hangerő (hangnyomás)érzékenysége is log. függvényű. A balansznál így érzékelhető a pontos középállás, a két csatorna így (cca.) egyforma erősítésű.
Köszönöm szépen!
Üdv!
Segítséget kérnék, hogy hívják az a műanyag kis csövet amit forrasztás után szoktak rámelegíteni a forrasztott részre? Előre is köszi. Ha valaki linket is tudna adni ahol lehet rendelni az szuper lenne! Köszönöm szépen!
Zsugorcső. Minden villszer boltban találsz szerintem.
Zsugorcső.
Villanyszerelő boltban, barkács árúházban. Szerintem HE is forgalmazza ha rendelni kell és nem venni. Szokott lenni klf. Méretű "vegyes" csomag is. |
Bejelentkezés
Hirdetés |








Javítottam az ábrát. 







