Fórum témák
» Több friss téma |
Fórum » LED asztal készítése
Témaindító: kavicszsolt, idő: Jan 21, 2008
Témakörök:
Nem rossz. Ha netalán rendelnél akkor szólj légy szíves. Beszállnák én is a rendelésbe.
Rendben, ha valakinek még kell akkor kb 60ft/db a linkelt ldr, az mpsa42-t pedig kb 10ft/db-ért találtam.
Ez jól hangzik, kár, hogy mostanában annyi mindenre kellett költenem, hogy százhuszonakárhanyadik a kiadási listában a LED asztal. Mire jobb pozícióba került addigra biztos elfolgy...
Azért nincs gond, tegnap sikerült másfél év szívás után megállapítanom és kijavítanom a nixie órám baját!
Valahogy csak meg lehetne oldani, hogy ne kelljen minden kis áramkörbe trimmert rakni, és ne kelljen tovább bonyolítani alkatrészekkel
Feszültséggel lehetne valahogy vezérelni az összes egység érzékenységét?
Lehet, csak akkor a LED-ek fényereje is változni fog.
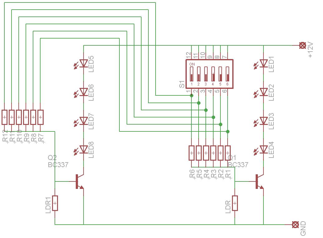
Agyaltam egy kicsit. Valahogy így kellene megoldani mint a képen. Csak annyi hogy az ellenállásokat párhuzamosítani kellene. És akkor a dip kapcsolóval lehetne beállítgatni. De ez még csak ötlet.
Ez nagyon szép, csak szorozd be a 4x4cm-es blokkot az asztal méretével, ez így már elég drága lenne és a dip-pel együtt már bele sem férne a blokkba, pont ezért gondoltam "foglalatot" csinálni az ellenállásoknak.
Ha egyszerűbben nem lehet megoldani, akkor inkább kis trimmerekkel lenne célszerűbb megépíteni, szerintem még mindig egyszerűbb, minden áramkörben foglalatokba cserélni az ellenállásokat.
Egyszerűbb, de drágább a trimmer. Elméletileg belövöd az ellenállás értékeket az adott helyhez mérten, aztán lakásátrendezésig, költözésig nem kell hozzányúlni, egyszer egy óra szöszmötölés belefér, nekem.
És mi van a fényviszonyokkal. Nappal nem olyan fény van mint este.
Én a sajátomat esti világításhoz fogom kalibrálni.
Vagy esetleg még úgy lehetne megoldani hogy lenne 2 panel. Lenne egy led panel. Ez lenne felülről. Ezen lennének a ledek meg az ldr-ek. Alatta meg lenne egy vezérlő rész. Ahol pic-el meglehetne oldani hogy automatikusan kalibrálja be.
Egy soros védőellenállás nem ártana az emitterkörbe.
Sziasztok! Összeraktam ezt a kapcsolást,de nem működik. Szerintetek mi lehet a hibája? Üdv!
Szia!
Nekem működött a kapcsolás rendben. Semmire nem reagálnak a ledek?
Szia! Csak folyamatosan világítanak a ledek.
Az IR ledek jól vannak bekötve, egy simán egy fordítottan? Ha kiveszed az infrákat akkor is világítanak folyamatosan a ledek?
Igen. Ha ki veszem akkor is világítanak. Valamit nem tettem mellé. Az amit én raktam be IC-t az LM324 N jelzésű volt. Nem lehet hogy az volt a gond? Üdv!
Én is ezt a kapcsolást szimuláltam le annyi különbséggel, hogy az IR ledek helyére nyomógombot tettem, és a ledek világitanak mindig, de mikor a nyomógombot lenyomom elhalványodnak.
Megépült, nagyon jó lett
Sziasztok!
Szeretnék egy ilyen led asztalt készíteni. Annyit szeretnék kérdezni, hogy az ide feltett kapcsolás működőképes igy ahogy a rajzon van, mert van aki azt írta igen ,van aki meg azt, hogy nem! Köszönöm.
Sajna ehhez nem értek, de ha gondolod egy szép nyákot tudok ebből a kapcsolási rajzból tervezni! Akár beültetni is!
Szia! Az infra-LED visszáramára bízott bemenet gondolom zavarérzékeny.
Megépítettem ezt a kapcsolást panelra. Egy csoport működik, egy egyfolytában világít ,kettő meg nem reagál meg nem is világít!
Itt a panel meg a rajz megint , mit lehetne csinálni, hogy jó legyen?? Próbapanelon egy műveleti erősítőt kipróbáltam s az ment rendesen, azért csináltam meg a nyákot de itt elvéreztem. Valami tippetek lenne a megoldásra? A hozzászólás módosítva: Márc 24, 2016
A felső sort már működésre bírtam, csökkentettem az IR led áramát. 100 ohm helyett 470 ohmot raktam be. Nagyon változó az érzékenység gondolom a fotodióda szórása miatt? Van amelyik 10cm-ről is érzékeli a kezemet valamelyik meg csak 3-4 cm-ről! Az alsó sor még mindig nem megy ugyan miért? Erre lenne valami megoldás?
Előre is köszönöm a tanácsokat.
Szia! Egy áramköri elemnél lepróbálnám az infra-LED-eket, elválik melyik alakalmas a feladatra.
Egy panel/257x170mm/ kész!!
Remélem működik majd. Csak a trimmer potikat kell megvárni míg megjön, s próba! A hozzászólás módosítva: Ápr 18, 2016
|
Bejelentkezés
Hirdetés |




















