Fórum témák
» Több friss téma |
Fórum » Időzítő
Témaindító: Mekkmester, idő: Dec 25, 2005
Témakörök:
A parsic témában van feltéve vagy 10 példaprogram a kijelzők multiplex kezelésére ...
Sziasztok..
Egy olyan kérésem lenne hogy tud e valamelyikőtök egy egyszerű kapcsolást arra hogy, olyan időzítő kelen ami 12v-os és ha adok neki egy impulzust pl egy nyomógomb megnyomása után bizonyos idő után pl 5 perc után vált át egy relé ....
Hello! Először a logikai követelményeket kellene tisztázni. Az érthető, hogy nyomógombbal indítanád az időzítést. De mit jelent, hogy "vált át egy relé"? Idő letelte után "húz meg", vagy "ejt el", vagy tényleg minden gombnyomás és időzítés után "átvált" a relé. Mert ez pld. nagyon nem mindegy. Valamint mi gond-e ha a 12V tápfesz bekapcsolásakor is van egy késleltetés. Mert ezek szerint kell az áramkört megépíteni.
Amúgy 5 perc időzítéshez már számlálót illik használni. És azt is célszerű tudni, milyen pontosságra van szükség, és szeretnéd-e állítani. Valamint ha igen, milyen tartományban és mivel..
Ja igen bocsi..
Úgy kellene nekem mikor megkapja az impulzust elindul a számláló majd a beállított idő után kapcsolja a relét. amit jó lenne ha lehetne állítani egy potival pl olyan 5 perctől 20 percig.
Hello! Nem mintha érteném, mer nem válaszoltál a kérdéseimre. De hátha ez megfelel..
Mert megnyomod a gombot. Pld. 10 perc múlva meghúz a relé. Aztán úgy marad örökre? Ha leírtad volna mihez lenne, vagy hogyan működtetnél vele valamit, lehet egyszerűbb dolgunk lenne. A hozzászólás módosítva: Dec 15, 2015
Üdvözlet a T. fórumozó társaknak!
Kérni szeretnék a hozzáértő társaktól egy olyan időzítő kapcsolást ami négy-öt perc után kapcsol ki. Kapubehajtót szeretném egy infra vevős relével bevilágítani, így az időnek nincs túl nagy jelentősége. Infra vevőt relével már megépítettem, már "csak" egy időzítő modul kellene. Előre is köszönök minden építő jellegű javaslatot. Üdv: csibai
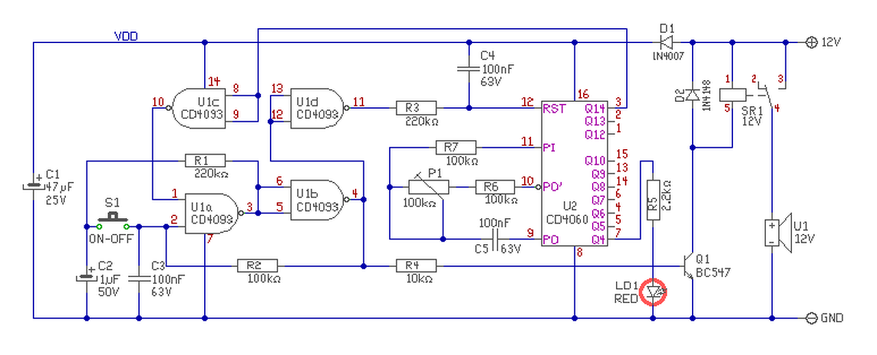
Hello! Ha az infra egy impulzust ad, akkor ezt a rajzot használhatod. A 470nF-ot 100nF-ra cserélve.
Köszönöm szépen, meg is próbálom a nyáktervet megcsinálni.
Üdv: csibai
Sziasztok!
Szeretnék egy olyan időzítőt készíteni, aminél ha megnyomok egy gombot, akkor bekapcsol egy 12v-os relét és max 5 percig lehet az időzítést állítani. Az idő pontossága nem kritikus. De most jön a csavar. Ha ugyan ezt a gombot az időzítés lejárta előtt megnyomom, akkor viszont engedjen el a relé, vagyis kapcsoljon ki. A nagyimnak szeretnék egy szirénás pánik gombot készíteni, ahol távirányítóval indítaná az időzítőt, az pedig a szirénának adna start jelet. De jó lenne, ha a szirénát mondjuk az ídőzítés lejárta előtt ( ha szükséges ) le tudná kapcsolni. Ez megoldható valahogy?
Üdv! Azt nem írtad, hogy mivel állítanád az időzítés hosszát, (és mi lenne annak a kijelzése, hogy tudd mire állítod) de ez nagyon mikrokontrolleres feladatnak tűnik, ha az is érdekel...
Hello! Remélem így gondoltad..
Szia!
Az időzítést potméterrel, stopperral.De mint írtam, nem kell hajszálpontosnak lennie, csak egy körülbelüli értéknek. Sajnos a mikrokontroller nagyom messze áll tőlem de azért köszönöm.
Szia!
Nagyon köszönöm a rajzot, biztosan jó lesz. Máris nekiállnák összerakni, de sajnos nincs 4060-as Ic-m, így meg kell várnom a jövő hetet hogy szerezzek pár db-ot. Amint összeraktam, referálok hogy milyen lett. Addig is köszönöm és Kellemes Ünnepeket!
Szia Proli007!
Nos, ma összeraktam az időzítőt, úgy működik ahogy kell. Viszont ahhoz hogy a legkisebb beállítható idő úgy 1 perc legyen, az R6-os ellenállás értékét kell csökkentenem? A jelen felállásban most több mint 2 és fél perc. Nem volt 100Kohm -os potim, így 220Kohm -ost tettem bele. Csatolok egy képet a műről hogy lásd, nem hiába fáradoztál Ja, és Boldog Új Évet Kívánok Mindenkinek!
Hello! Ügyes vagy, jól néz ki..
Az R6 és P1 aránya fogja meghatározni a beállíthatósági tartományt (tól-ig). Összegük értéke és a C5 pedig az időt. Kb. t=(R6+P1)*C5*1,1*2^14 alapján. (Természetesen minden alapértékben kell számolni, vagy is Ohm Farád és az idő is szekundumban fog kijönni.) Mellesleg gondoltam, hogy az 5 perc nagyon hosszú lesz. Ha két percig üvöt valami, az is borzasztó idegesítő tud lenni. Ha nem figyelnek ez alatt fel rá, akkor ez után maximum csak a felmenőidet fogják csak emlegetni. A hozzászólás módosítva: Jan 2, 2016
Szia!
Köszönöm. A képletet mentettem, most már csak számolnom kell. Nem akarom 5 percig ordíttatni, elég az 1-1,5 perc. Az 5-öt azért írtam, mert ha esetleg másra is fel akarom használni, lehessen az időt tágabb határok között változtatni.
Sziasztok mágusok!
Segítségre lenne szükségem. A csatolt kapcsolást hogyan kellene módosítani ahhoz, hogy ne impulzusra induljon az időzítés, hanem ha rajta marad az indító feszültség, akkor is megtörténjen a lekapcsolás a beállított idő után? Remélem érthetően írtam le. Válaszokat előre is megköszönöm!!!
Hello! Pld. így. Az IC tápjára is illik tenni egy szűrőkondit 10..100µF-ot.
Sziasztok!
Egy olyan időzítőt szeretnék építeni, ami naponta egyszer egy pár másodperces pontossággal állítható időtartamra (ami pontosan nem tudom mennyi, de pár perc körüli) bekapcsol egy relét. A digitális időkapcsolók vagy nem elég pontosak vagy baromi drágák. Mit javasoltok, hogyan lehetne ezt kivitelezni? Köszönöm
Elég nehéz lenne a digitális időkapcsolóknál pontosabbat készíteni...Szerezz egy rádióvezérlésű órát (az pontosabb), az ébresztést beállítod a kívánt időre, és a csipogóhoz menő jellel lehet vezérelni a pár perc körüli időzítést. ( meg, hogy csapja le az ébresztőt)
Úgy értettem, hogy nem elég pontos, hogy a legkisebb beállítható kapcsolási időköz általában 1 perc. Én pedig attól kisebb egységeket szeretnék. Az szinte mindegy hogy az adott nap mikor kapcsolna be.
Akkor mikrovezérlővel könnyen megoldható, a beállítási folyamat követése/kezelése (nyomógombok) miatt valami visszajelzés úgyis kell, erre legegyszerűbb az LCD, de it is meg kell oldani a szünetmentes tápellátást, vagy egy elemes RTC modullal kiegészíteni. Sokkal egyszerűbb megoldás lehet, ha a perces kapcsolóóra jelével csak elindítasz egy másik időzítőt, ami a kívánt másodperces intervallum után lekapcsol.
Hello! A Riasztóban egy Chip van, azt kel vezérelni. A Reed relé eredetileg a GND (negatív táp) és az IC bemenete között van. (ORIG) Azt át kell helyezni a + tápra (New) és közbe kell iktatni a Fet-es kapcsolást.
(Az 555 legkisebb működési feszültsége a 4,5V, de fogyasztása sem engedné meg az ésszerű használatot. Még ez a kapcsolás is kb. 20uA-ról 60uA-ra emeli a fogyasztást. Persze riasztás nélkül.)
Szia
Nem értem teljesen a rajzodat. Itt van előttem szétszedve egy ilyen riasztó, lerajzoltam kézzel a kapcsolást. A piezo előtt ami van nem tudom pontosan mi, gondolom egy kicsi trafó lehet. Átrajzolnád, hogy hogyan gondolod a módosítást?
Remélem így már érted. Az X-nél le kell választani a relét, mert újfent nem a GND-t bontja, hanem a + tápot.
A hozzászólás módosítva: Márc 5, 2016
Sajnos még így sem értem. Ha a reed a negatív ágban van, amit kivágok, hogyan fogja a + tápot bontani. Bocsi az értetlenkedésért, de ez nagyon nem világos most nekem!
"Ha a reed a negatív ágban van, amit kivágok, hogyan fogja a + tápot bontani."
Úgy hogy oda fogod átkötni. Három pontja van a kapcsolásnak, amit bejelöltem hova megy. A Reed relé két végét meg átkötöd az új kapcsolás szerint. ( A Reed, nem a negatív tápot bontja, hanem csak negatív feszültségpontot kapcsol az IC bemenetére. Abban meg van egy felhúzó ellenállás a + táp felé. Itt meg pozitív tápot ad az áramkörnek, és lehúzó ellenállás van a negatív táp felé, R1 személyében. Ha ez lenne a gond..) A hozzászólás módosítva: Márc 5, 2016
|
Bejelentkezés
Hirdetés |






de azért köszönöm.






