Fórum témák
» Több friss téma |
Nem követtem a fejlesztést sajnos, csak a reset -re emlékeztem, hogy azt írta proli007 kolléga.
De igy már jónak kell lennie, ugyanis a két GND teljesen el van különitve. Igy már tuti hogy áthallásmentesnek kell lennie. Már csak egy normális fokozat kel a kimenetre és kész is. A 2,2µF-os elko-kat benn hagytam, mivel a jelenlegiben is annyi van. MAximum ha nem tetszik akkor kicserélem 220nF-osra, ahogy mondtad.
Ha nincs különösebb indok, nem célszerű elkót használni. Hiszen az egy poarizált kondi. Itt meg nincs rajta villany..
Rendben. Akkor javitom, ha az biztosabb. Van még valami amit elrontottam? Mert ha nincs akkor lenyugtázom a panelt és készitek hozzá egy kapcsolási rajzot, hátha kell valakinek esetleg.
Nos, azt illett volna elsőként készíteni hozzá, hogy ne a nyáktervből kelljen kibogarászni mi micsoda. De én nem látok hibát már benne. (Mondjuk az nem jelent semmit, csak nekem..)
Hát amit eddig segitettél összerakni, az működik. Bizok benne hogy ez is fog.
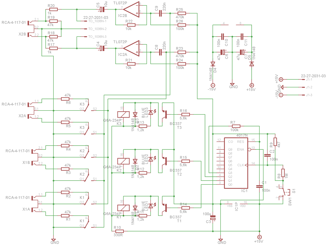
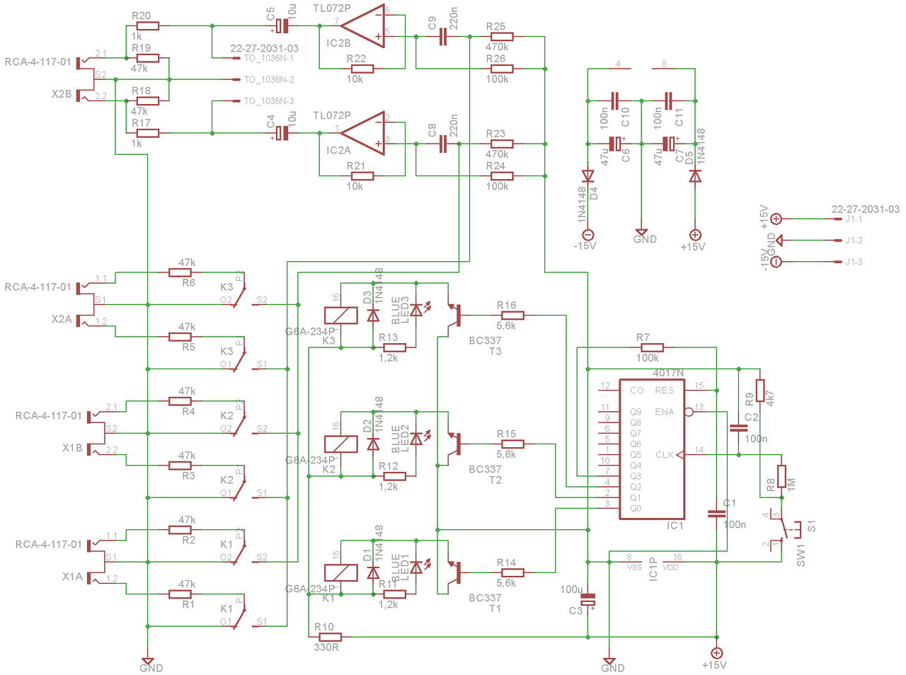
Tiszteletem most hogy komplett a rajzot nem lehet ide feltenni ?
A kapcsolási rajz képe és sch-ja.
A tranyók kollektor-emittere fel van cserélve, és a relével párhuzamos diódák is fordítva vannak.
Pedig a BC337-es szerint raktam be. Javitottam.
A hozzászólás módosítva: Jan 27, 2016
Bármilyen tranyó van benne, attól még a kollektor a kollektor. NPN-nél az emitter megy a GND-re, kollektor a relére..
Rendben. Megjegyeztem.
Remélem már nincs benne hiba, mert már idegesit egy kicsit.
Szia!
Csak egy kérdés: megépítetted már? Ha igen, milyenek a tapasztalatok? Gondolkodom a megépítésén. Üdv.
Szia!
Folyamatban van, ma megyek nyomtatni, a tapasztalatokkal jelentkezem.
Sziasztok! Egy szaki segitségét kérném. Megépitettem ezt. De semmit nem csinál.
Végig mértem a tápfeszt is. Az IC stabil 15V-ot kap. A kimeneteken mikor lépek 7,3V feszültséget mér a műszerem. A relé próbaképp egy 5V-os stabon keresztül kapnak tápot. De valamiért mégsem húznak meg.
Szia! Mekkora a relé névleges feszültsége és mit cselekedtél az R10 330ohm ellenállással mikor 5V-ról mennek a relék?
Szia. A relék névleges feszültsége 5V (RY5Wk). a 330Ohm-os ellenállást kiiktattam, mert ugy nem működött. a helyére betettem egy 78L05-öt azzal működésre tudtam birni, de vannak még bajok. Például a reset kör nem akar ujra indulni, ahogy eléri az utolsó (vagy első) relét, megakad és nem kezd ujból, továbbá a LED-ek sem funkcionálnak valami jól, mert az aktiv bemenetet jelző LED mellett a másik 2 LED is világit.
*szürke irás: a 78L05 kicsit langyos, de ez amúgy is egy teszt panel. A hozzászólás módosítva: Márc 4, 2016
Hogy fest ennek a NYÁK-ja, vagy hogyan van összeállítva?
A hozzászólás módosítva: Márc 4, 2016
Nem látok hibát, a GND bekötési ponthoz képest 0V mérhető a 4017 8-as lábán?
Igen. Többször is ellenőriztem. A diodákat is ki kellett vennem, mivel amig benn voltak nem működött a kapcsolás.
A hozzászólás módosítva: Márc 4, 2016
Ha az ic kimenetén bármikor 7V van 15V táp mellett, akkor vagy erősen túlterhelt, vagy szalad körbe körbe. kezdetnek az ic 8 lábához ( nem a testhez) képest mérnék a 16 lábon feszültséget, ha ez rendben, megmérném a kimeneteket is szintén ehhez a lábhoz képest. Ha még mindíg 7V ot mutat, kivenném a rá csatlakozó ellenállást is. Ha így helyre áll a rend (rendes feszültségszinteket mérsz ) akkor a tranzisztorokkal baltáztál el valamit. Mint írtad, a reléket külön tápról hajtottad, azt hogyan kötötted össze a kapcsolás tápjával? Még egy ötlet, azt a feszültséget akkor is mérheted, ha az összes tranzisztor EC kapcsát felcserélted ( 15-7V az pont a te általad mért érték.)
A hozzászólás módosítva: Márc 4, 2016
Amit kipróbálnák, kivenném az összes tranzisztor felé menő ellenállást, és műszerrel ellenőrizném a kimeneteket. Szerintem úgy működnie kellene.
Szia, délután megnézem amit mondasz. De attól függetlenül a reset kör még sem akar működni.
Sziasztok. Nem tudtam gépközelben lenni, de most már ott vagyok. Folytathatjuk a probléma feltárását.
Sziasztok szeretnék olyan bemenetválasztót ami tud fogadni mondjuk 4-5 jelforrást és legalább 8 eszközre (gondolok itt erősítő,fényorgona,és egyéb jellel vezérelt dolgok) ugyan azt a jelet továbbítva,Egymás beterhelése nélkül természetesen.
Ha van valakinek a birtokában ilyen vagy ehhez hasonló kapcsolás azt nagyon megköszönöm. Előre is köszi! A hozzászólás módosítva: Márc 7, 2016
|
Bejelentkezés
Hirdetés |




Elnéztem.







