Fórum témák
» Több friss téma |
Szia!
Tisztán tranyóval elég nehéz lesz , de IC-vel viszonylag könnyű elkészíteni...Erre a LED-ek sorban történő léptetése-ben aszem van példa. De ha nincs , akkor is találhatsz olyan kapcsolást amit egy kis munkával át tudsz alakitíni. Nézd át! S ha kérdésedvan >>> OTT! >>> találkozunk...
Akit még érdekel! Egy másik " inverz HD-LED " vezérlés...
Sziasztok! lenne egy kérdésem, elég kezdö vagyok e téren mellékelek egy képet amit a szakmatanárom adott hogy ha ezt megépitem akkor ugy villognak majd a ledjeim mint az elakadásjelzők( tát tudjátok egyszerre felvillognak)
na most megcsináltam a transzformátort nem adta meg meg még azt hogy a kondiknak meik a pozitiv meg a negativja én az RB1-re tettem a negativot! a TR2-re kötöttem egy ledet de a másik oldalrol ki szeretném hagyni és onnan van még egy vezetékem plussz a lednek az egyik lábán még nincs semmi csak a bemeneti plusszos feszkó! ráteszem a led másik lábára a minuszt de nem mükszik plussz még ami a TR1 esböl jön szál azt nem kötöttem sehova! Szoval nem értem hogy a minuszt hogy adjam rá az egész cuccra! Ne haragudjatok ha nem érthetö ha tudtok láci segitsetek köszi
Hi!
Itt mindent megtalálsz, ami a villogó építéséhez tudni kell. Az áramkört egyenfeszültségről kell táplálni, a transzformátor után egy graetz-híd és egy pufferkondenzátor is kell (az adapterekbe ez már be van építve). Ha egy LEDet szeretnél járatni róla, akkor a másik ágban a LED és a 100 Ohmos ellenállás helyett egy 1-2 kOhm-os ellenállást tegyél. Egyébként a LEDek elé különböző tápfesz mellett különböző értékű ellenállások kellenek: Link. A negatív feszültséget pedig a földre kell kötni (a föld jelölése legalul a három vonal).
hát ö nem egy ledest hanem 8db ledet kellene hogy megvillantson egyszerre plussz még emellé enne egyfolytába világito led az vagy 8 db és ezt ugy akarom h a szémitogép 12 voltja adná nei a feszkót
azt látom h ott van alul a 3 vonal de ha bal oldalrol kihagyom azt az egy ledet és jobb oldalra kötök sorosan 8-at ako sehogy nem értem h a TR1 böl ami kijön azt kössem rá az uccso led lábára vagy hogy a negativot meg akasszam rá vagy nem tom nem értem ezt az egyet
nah elolvastam meg megnéztrem amit belinkeltél az érthetöbb köszi
abbol a rajzbol mit kell kihagyjak h ne felváltva villogjanak hanem egyszerre mind a 8
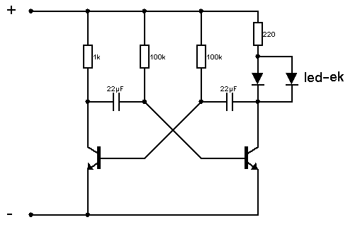
Szaktanárod érdekesen értelmezi az elektronikát... Tranzisztorok kollektorát illik bekötni, anélkül nem megy. NPN-es tranyóknál a kollektorkörbe kötünk terhelést, kapcsolóüzem esetén így célszerű. Két led egyidejű villogtatása esetén azokat egymással párhuzamosan kell kötni, nem pedig a két tranzisztorra. Ha pedig hasonló astabil körökkel dolgozol (astabil az, ami egyik állapotból átbillen egy másikba, majd vissza, és addig, amíg van rajta táp), törekedj a kondenzátorok értékét lefelé szorítani, határozottabb kapcsolásokat eredményez.
Csatolok egy rajzot, ez kb. 1.5 másodpercenként vált állapotot, 10 µF-os kondikkal kb. 0.7 mp lenne. Persze megépítheted a te rajzod szerinti értékekkel is, csak a bekötés jellege legyen ilyen. A ledek áramkorlátozó ellenállását úgy kell megválasztani, hogy a legnagyobb tápfeszültségnél se folyhasson nagyobb áram egy-egy leden, mint a megengedett.
Köszönöm szépen ez igy már érthetö! Hát igen ezt a tanárt nem nagyon csípjük mer egy gyökér nadehát ez van
Annyi kérdésem lenne még hogy erre mekkora tápfeszt szabad ráadni és hány amperes lehet? Mert én nyolc ledet szeretnék igy párhuzamba kötni és azt szted hogy lenne célszerü?a számitogépnek a sárga vezetéke 5 voltos a piros 12 csak az amperjüket nem tom de megnézem azt is majd
Az 5 V-os ág úgy általában nagyobb terhelést bír, de 8 ledet akármelyik elvisz, ledenként 10 mA-t számolva. Arra figyelj, hogy a kondik feszültsége nagyobb legyen, mint a táp (5 V-hoz minimum 6.3 V-os, 12 V-hoz min. 16 V-os kondikat tegyél, nagyobb feszültség-értékű persze lehet).
A csatolt rajz 5 V-hoz készült, de 8 led esetén a 220 Ohm-os előtétellenállást cseréld ki 33 Ohm-ra (1/2 W ajánlott); ha 12 V lesz a táp, akkor pedig egy 120 Ohm 1 W-os ellenállás kell oda. Az áramkört ne próbáld le egy-két leddel, csak ha az összeset bekötötted, mert a kis értékű előtét miatt túl nagy áram folyna, és tönkreteheti a ledet. Mellesleg nem a piros vezeték az 5 V, a sárga meg a 12?
Talán, először egy működő alapkapcsolást kellene összehoznod!
S ha megértetted a működését csak aztán módosítani... ( ! ? ) Ha kicsit visszalapozol találhatsz infót, vagy kattincs a Idézet: -„Téma képeinek listázása” ( a kis fényképezőgép ikon )-ra! VAGY >>> IDE <<< a képek eléréséhez. Ja! PC-táp: Sárga = +12V DC, Piros = +5V DC, Fekete = GND (Renszerföld). Sok sikert a villogóhoz.
Hát én nem tudom szomszédom net szolgáltató tölle kérdeztem és ö mondta nekem h meik szin mennyit tud
Köszönöm h segitettél, a héten megveszem hozzá a cuccost a ledek megvannak már csak a kondi meg iesmi kell ha kész vok vmikor vele mert még be iskell épiteni a modellbe amibe készültek szal majd még irok
köszönöm neked is hát megprobálkozok vele nem vok egy nagy zseni ha nem megy vmi majd kérdezek
Ha lehet, akkor egy próbapanelon (PL:dugaszolóson) bobd össze a kapcsolást!
Felgyorsítja a tesztelést! :yes: Szerintem nem fog gondot okozni ha kellően odafigyelsz és nem kapkodsz Jó tesztelést!
Ez nem cset, és nem MSN, hanem fórum! Tanulj meg rendesen leírni minden szót, különben jön a kitiltás!
Pl.: tölle = Tőle h = hogy meik = melyik iesmi = ilyesmi vok = vagyok vmikor = valamikor szal = szóval
Nos annyi baja volt amit elöször beraktam rajzot hogy még a két tranzisztor collector lábait be kelett kössem igy már mükszik
( köszi a rajzokat megvettem az ellenállásokat meg mindent csak ez már kész volt igy könyebb volt plussz két vezetékkel összekötni) Szal ez megvan és be van kötve rá a 8 led ami villog mint az elakadásjelzö! Van még 10 db ledem köztük 2 db nagy fényerejű fehérrel sorosan kötve, ök folyamatosan világitanának! Szal az lenne a kérdésem hogy mekkora ellenállást tegyek a 10 led elé + ugy szeretném h a szám. gépnek a 12 votlos ágára szeretném rákötni 2 vezetékkel(+,-) ugy hogy a folyamatosan világitó is azon a vezetéken kapja a feszt és a másik 8 led is ami ezzel a tranzisztoros megoldással jött létre!Lényegében aaz lenne a kérdés hogy hogy rakjam igy összességébern végelegesre össze hogy csak már rádugjam a szám. gépre és villogjon a 8 + világitson a másik 10 rem. érteni lehetett hogy mire szerettem volna kijukadni
A 10db sorbakapcsolt LED már lehet, hogy sok lesz a 12V-ra. Bár ha csak piros ledeket használnál, aminek KB1.2-1.3V körül van talán világítanának egy néhányszor 10ohmos soros ellenállás társaságában. De mintha fehér ledeket is szeretnél használni!? A fehér ledek legtöbbjének 3V körül van a nyitófeszültsége. A 8db piros és a plusz 2db fehér LED nyitópeszültsége így KB: 15.6Volt lesz. Ezt igy 12V DC-ről nem tudod majd üzemeltetni! Viszont a 8db pirosledet már igen, s egy 150ohmos ellenállás kell nekik. A két sorosankapcsolt fehér-LED esetén az előtétellenállás értéke 400ohm (470ohm) lesz. Ezeket az önálló füzéreket csak tápfeszre kell kötni és kész.
A képletekért és kiszámolási példákért lapozz kicsit vissza.
értem! Hát akkor gondolkoznom kell vmi jo megoldásba! Mert ez amugy egy ien kamion modell lenne, van rajta 6 db 5 mm-es sárga + 2 a kissebb méretű sárga led ezek lennének a villogóak amire épitettem ezt a kapcsolást! Van még helyzetjelzőnek a kisebbik fajta ledekböl 4 db zöld + 2 db piros, 4 db 5 mm-es piros , és elöre van még világitásnak az a 2 db 5mm-es nagy fényerejü fehér led( 3 voltot mondtak a boltban nyitónak) ezt szerintetek akkor mondjatok vmi jo megoldást hogyan kivitelezzem hogy mindez müködjön a szám. gépröl
bocs a képért csak gondoltam igy el tudjátok épzelni h hogy is kellene
pontositottam az elöbbi rajzon, ezt nézzétek ez a pontos
Egyszerű a megoldás! :yes:
Méret és szinszerint csoportosítsd (sorosan) a ledjeidet! Így lesz egy ZŐLD, egy-két PIROS valamint egy FEHÉR LED-fűzéred, aminek direkt táp kell. A 3mm-esek akár 5mA-val is elég jól világítanak. Az 5mm-eseknek már 15-30mA kellhet... A fehér LED már ki lett számolva. A ZÖLD 3mm-es LED-nek KB: 2V a nyitófeszültsége. Uzöld = 4*2V = _8V_ UT = 12V Izöld = 10mA = 0.01A Rzöld = (UT-Uzöld) / Izöld = (12V-8V) / 0.01A = 4V / 0.01A = _400ohm_ A PIROS 5mm-esnek KB: 1.8V a nyitó fesze. Ipiros = 15mA Rpiros = _320-470ohm_ A 6db SÁRGA 5mm-es füzérnek 47ohm kell 15mA-val számolva. A 2db SÁRGA 3mm-es LED füzérnek 560ohm kell, 15mA-s terhelésnél STB... jó számolgatást! A többivel szerintem elboldogulsz! Ha mégsem akkor összedobunk egy SCHEMA-t! Az elkészült projektről lesz kép!?
Sziasztok!
Találtam egyLEDes villogó kapcsolási rajzot, elég egyszerűnek tűnik.
hű apám
tisztellek becsüllek hogy értessz hozzá de ez most olyan magas volt hogy az csak na ! azt értem h csoportositani akarod csak nem értem hogy valójában hova akarsz kijukadni? vmi rajzot ha mutatsz vagy leirod hogy mit hogy kössek akkor hátha megy Ja és igen ha kész lessz nem egy nagy mű de nekem teccik olyan házilag barkácsolt de nekem jó, ha kész megmutatom
Persze ahogy kapcsolgatod villog (csak ráérőknek) Legegyszerűbb szerintem is a villogó led (ha kettőt akarsz akkor sorbakötsz egy villogót meg egy simát ) soros ellenállással (esetleg egy pár mikros kondival a ledekkel párhuzamosan) 9V elemről három led is elvillog (tovább nem mertem emelni a tápot).
Mostmár tényleg minden megvan ami kell.
( )RAJTAD A SOR!
üdv én arra lenék kíváncsi hogy hogy működnek a "villogó ledek" mert 1x naggyon naggyon régen csináltam 1 family frostos fagyis játék kocsiból olyat hogy megoldottam a világítását ledekből, voltam vagy 11 éves, és volt 1 villógó elektronikám amit szintán beletettem a kocsiba de az csak 1 ledet villogtatott a többi led simán csak a tápon volt és világított elől sárgák hátul pirosak, de nem ez a pojén, hanem az hogy 1x azt vettem észre hogy az 1ik sárga elkezdett villogni és ez után én kiforrasztottam és most lehet hülyének néztek de 1magába vilogott semmi nékül és ott álltam értetlenül a dolog fölöt valaki erre tudna mondani valami okosat?
Kiforrasztva, az asztalon fekve villogott? 11 évesen nem szabad még inni...
Nem jól emlékszel már, szerintem... |
Bejelentkezés
Hirdetés |




, de IC-vel viszonylag könnyű elkészíteni...
, akkor is találhatsz olyan kapcsolást amit egy kis munkával át tudsz alakitíni. Nézd át! S ha kérdésedvan




abbol a rajzbol mit kell kihagyjak h ne felváltva villogjanak hanem egyszerre mind a 8 
Annyi kérdésem lenne még hogy erre mekkora tápfeszt szabad ráadni és hány amperes lehet? Mert én nyolc ledet szeretnék igy párhuzamba kötni és azt szted hogy lenne célszerü?




( 
